计算机毕业设计ssm基于web的影视网站设计与实现14yj533o
(配套有源码 程序 mysql数据库 论文)本套源码可以先看具体功能演示视频领取,文末有联xi 可分享
在当今数字化时代,互联网已经成为人们获取信息和娱乐的重要渠道。随着网络技术的飞速发展和宽带互联网的普及,视频内容消费逐渐成为人们日常生活中不可或缺的一部分。在线影视平台的兴起,不仅改变了人们观看电影和电视剧的传统方式,还为影视产业带来了全新的发展机遇。基于Web的影视网站以其便捷的访问方式、海量的内容资源以及个性化的用户体验,迅速吸引了大量用户,并成为新媒体领域的重要组成部分。
本次设计的基于SSM框架的Web影视网站,旨在为用户提供一个内容丰富、操作简便、观看体验优良的在线娱乐平台。该系统采用Java语言进行开发,结合MySQL数据库进行数据存储,利用SSM框架实现前后端的高效交互。系统的主要功能包括:
-
用户管理:支持用户注册、登录、信息修改和密码重置。
-
影视信息展示:提供丰富的影视资源,包括电影、电视剧等,并支持按分类、演员、导演等条件进行筛选和搜索。
-
个性化推荐:根据用户的历史观影记录和偏好,推荐相关的影视作品。
-
影视评论与互动:用户可以对影视作品进行评论、点赞或收藏,并在论坛中与其他用户交流。
-
付费点播功能:支持用户对部分影视作品进行付费点播,并提供订单管理功能。
-
管理员管理:管理员可以对用户信息、影视信息、公告信息、论坛帖子等进行管理,确保平台的正常运行。
-
系统日志记录:记录用户的操作行为和系统运行状态,便于后续分析和维护。
通过以上功能,该系统不仅能够满足用户多样化的观影需求,还能为影视制作和发行提供有价值的参考。同时,系统的开发也遵循了高效、稳定、可扩展的设计原则,为未来的功能扩展和优化奠定了基础。
注:完成的毕业设计程序以下面的的环境软件、功能图和界面为准。
系统所需要的环境软件:idea、eclipse+mysql5.7、8.0+Navicat+JDK1.8+tomcat7.0
3.1功能需求分析
本次的毕业设计主要就是设计并开发一个影视网站软件。运用当前Google提供的Ssm 框架来实现对影视管理和观影等功能。当然使用的数据库是mysql。系统主要包括用户、公告信息、电影分类、影视信息、付费点播、点播信息、论坛管理、系统管理、用户信息等功能的操作平台;
本管理系统的用例图根据角色权限进行分类,主要可分为管理员用例和用户用例。
(1)管理员用例图如下所示:

图3-1 管理员用例图
(2)用户用例图如下所示:

图3-2用户用例图
3.2性能需求分析
系统的性能是指操作系统完成现有程序的有效性和稳定性和响应速度,操作系统完成一项任务,与系统本身的设计、路由、网络性能测试、设备使用等方面密切相关,如果任何一个环节出现问题,都会影响整个系统的性能。因此,需要对网络设置、系统运行、硬件组合、程序应用等方面进行全面检查,然后集中精力解决哪一部分的问题。
在程序的应用、系统的运行、硬件的组合、网络的设置等方面,对性能影响最大的就是程序的应用和系统的运行,因为这两个方面的问题如果不容易被发现,隐蔽性非常强。硬件的组合、网络设置只要有问题,一般都能立即发现。主要了解系统的运行性能运行思路,应用程序需要具体的问题也需要有具体的解决方案。
3.3 系统可行性分析
为了完成该系统,必须进行可行性分析。该制度的可行性关系到该制度的生存。分析其意义,该系统可以弥补影视网站管理模式的不足,通过系统减少工作量,提高管理者和用户的工作效率。这反映了更多的意义和价值。在系统完成后,分析具体的现实情况,看它是否能满足预期要求,并确定开始开发建设系统。从影视网站开发的建设、相关技术、操作、运行和社会等方面进行了可行性分析。
3.3.1 技术可行性
技术可行性是分析系统都需要用到哪些技术知识,语法是否规范标准,代码量多大,是否具有可移植性。系统使用java语言,在市面上有非常多成熟使用的案例,从技术角度是没有问题的,并且在学校的学习中对于这些技术就会有了一定的掌握,开发过类似的项目。
3.3.2 操作可行性
该系统具有体积小、占地少、能耗低等特点。学校电脑和校园网络均能满足需求。该系统具有操作简便、直观、易于操作的特点。操作简单,快速,只要经过简单的训练,就能让管理者使用。
因此,该系统不仅在操作上可行,而且在实际应用中也是可行的。
3.3.3运行可行性
运行可行性也可以说是系统可用性的体现,影视网站本身具有运行可行性的特点,其界面的设计清晰、功能权限分配合理、操作方便。本论文设计的是影视网站,通过技术的结合提出一套切实可行的解决方案。不同的用户接入之后不需要经过特殊的训练就可以运行到对应功能模块中。
3.3.4社会可行性
广义上讲,社会可行性包括道德方面、法律方面和社会方面,每一个方面都会影响制度的形成。这个系统是独立的,不具有任何信息传播的性质,更不涉及道德层面、法律层面;本系统也没有触发法,没有赌博、黄色等类型的信息,也符合国家法律,不会显示任何触发法信息;就社会而言,本系统是一个轻量级的影视网站,方便客户提供更好的服务。它将给人们带来快速有效的查询功能,也具有一定的贡献意义。总的来说,该系统在社会上也是可行的。
3.4系统流程图分析
流程图是用具体的图形符号和相应的线条来表示系统执行的整个过程。因为这种图可以很容易地描述系统的一系列过程,所以它的所有图形符号都是比较关键的,基本上一个图形符号可以表示一个过程的一个步骤。流程图不仅提供了一个比较完整、全面的实施过程,而且可以发现整个团队协同设计过程中可能存在的缺陷和不足,便于在后续过程中及时对系统进行修正和改进。
通过流程图可以对系统的需求和相关流程进行分析,可以详细细分为各个部分的设计。对于设计人员来说在开发过程中要能够以流程图为基础,能够快速的提高自己的逻辑思维,并且也能够指导后续的操作在系统设计中最重要的部分就是程序的设计,然后具体的编写程序,流程图是设计过程中的重要工具,下面是流程图的部分设计。
3.4.1 登录流程图
登录流程是该系统的第一个流程,登录的第一步是输入账号、密码登录,系统会验证账号与密码是否正确,正确时系统会判断账号类型再进入不同的后台;不正确时,会返回到登录的第一步,输入用户重新执行登录流程。该流程如图3-3所示。

图3-3登录流程图
3.4.2 添加新用户流程图
添加新用户的流程是先查询新用户名是否已存在,如已有该用户名,需重拟用户名并同时输入新用户的其它信息,添加新用户到数据库时会先验证数据是否完整,信息都正确且完整时,返回并刷新用户列表;信息不正确时,会返回输入信息的那一步。该流程如图3-4所示。

图3-4添加新用户流程图
4 系统软件的总体设计
4.1系统的基本要求
(1)功能要求:管理人员可以管理用户,电影分类,电影信息,交流论坛,系统管理,用户资料等进行管理。
(2)性能:可以准确无误的在不同的操作系统中登录到用户或者管理员的相应界面进行轻松的操作。
(3)环境要求:支持不同的操纵系统和不同的平台,可用于Windows系列、Vista系统等多种操作系统。
4.2 系统开发目标
本影视网站的主要开发目标如下:
(1)减少后台管理人员的工作量,对用户的信息进行系统的管理;
(2)必须要方便快捷的查看搜索信息并管理信息;
(3)用户是具有多样性的,所以界面要设置的简单明了,操作更要方便快捷。
4.3 系统总体架构设计
本系统使用的数据库为MySQL数据库,选择该数据库的原因是因为该数据库开源、免费,且相对简便,且由于使用人数众多,在处理问题上会得到更多已知的帮助。本系统作为一个影视网站,其体量并不会很大,也很适合MySQL数据库的特点。综上所述,本项目采用MySQL作为本项目的数据库和进行数据表的设计。如图4-1是该系统软件的总体功能结构图:

4.4 系统数据库的设计
4.4.1数据库设计原则
要学习程序设计,如果您想了解数据库管理系统或根据需要开发的系统接口,则必须创建一个数据库管理系统模型来存储数据。这样就不需要在应用程序编程期间将信息加载到操作系统页面中,从而提高了整个系统的效率。信息数据库管理系统中存储着大量的数据,可以说是管理信息系统建设的中心和基础。该信息库管理系统还提供了管理信息系统建设中添加、删除、修改和搜索的操作功能,使管理信息系统建设可以快速查询所需数据,而不是直接从程序代码中查找。信息库管理系统将信息表的各个组成部分按照具体的方法进行组合,准确地组合、分类并构成信息库管理系统。
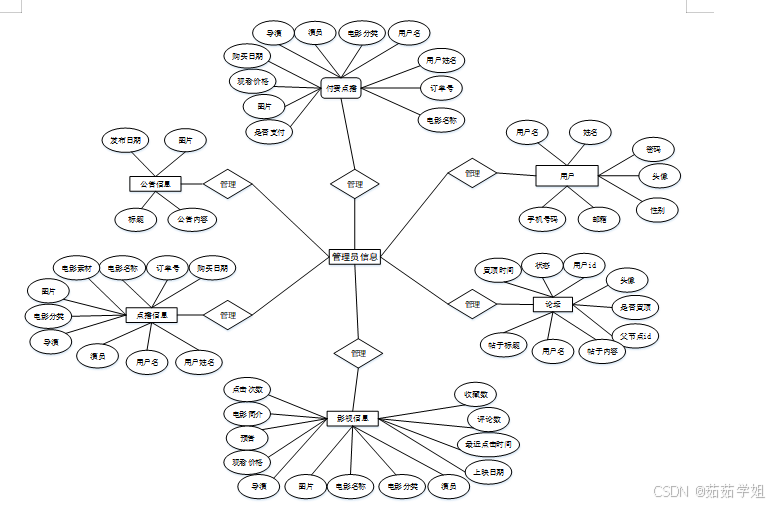
4.4.2数据库E/R图
ER图是由实体及其关系构成的图,通过E/R图可以清楚地描述系统涉及到的实体之间的相互关系。在系统中将对“用户、”等作为实体,它们的局部E-R图,如图4-2所示:

图4-2局部E-R图
5.1前台功能实现
5.1.1系统首页页面
当人们打开系统的网址后,首先看到的就是首页界面。在这里,人们能够看到系统的导航条,通过导航条导航进入各功能展示页面进行操作。系统首页界面如图5-1所示:

图5-1 系统首页界面
在注册流程中,用户在Vue前端填写必要信息(如用户名、密码等)并提交。前端将这些信息通过HTTP请求发送到Java后端。后端处理这些信息,检查用户名是否唯一,并将新用户数据存入MySQL数据库。完成后,后端向前端发送注册成功的确认,前端随后通知用户完成注册。这个过程实现了新用户的数据收集、验证和存储。系统注册页面如图5-2所示:

图5-2系统注册页面
影视信息:在影视信息页面的输入栏中输入电影名称进行搜索,可以查看到影视信息详细信息,并进行付费点播、评论或收藏操作;影视信息页面如图5-3所示:

图5-3影视信息页面
论坛:在论坛页面的输入栏中输入标题进行查询或发布帖子,可以查看到论坛详细信息,并进行点赞或评论操作;论坛页面如图5-4所示:

图5-4论坛页面
5.1.2个人中心
个人中心:在个人中心页面可以对个人中心、修改密码、付费点播、点播信息、我的发布、我的收藏进行详细操作;如图5-5所示:

图5-5个人中心界面
5.2管理员模块实现
在登录流程中,用户首先在vue前端界面输入用户名和密码。这些信息通过HTTP请求发送到Java后端。后端接收请求,通过与MySQL数据库交互验证用户凭证。如果认证成功,后端会返回给前端,允许用户访问系统。这个过程涵盖了从用户输入到系统验证和响应的全过程。如图5-6所示。

图5-6管理员登录界面
管理员进入主页面,主要功能包括对用户、公告信息、电影分类、影视信息、付费点播、点播信息、论坛管理、系统管理、用户信息等进行操作。管理员主页面如图5-7所示:

图5-7 管理员主界面
管理员点击用户。进入用户页面输入用户名、用户姓名可以搜索、新增或删除用户信息,并进行查看、修改或删除等操作。如图5-8所示:

图5-8用户界面
管理员点击公告信息。进入公告信息页面输入标题可以搜索、新增或删除公告信息信息,并进行查看、修改或删除等操作。如图5-9所示:

图5-9公告信息界面
管理员点击电影分类。进入电影分类页面输入电影分类可以搜索、新增或删除电影分类信息,并进行查看、修改或删除等操作。如图5-10所示:

图5-10电影分类界面
管理员点击点播信息。进入点播信息页面输入电影名称、订单号可以搜索或删除点播信息信息,并进行查看、修改或删除等操作。如图5-11所示:

图5-11点播信息界面
影视信息功能在视图层(view层)进行交互,比如点击“搜索、新增或删除”按钮或填写影视信息表单。这些影视信息表单动作被视图层捕获并作为请求发送给相应的控制器层(controller层)。控制器接收到这些请求后,调用服务层(service层)以执行相关的业务逻辑,例如验证输入数据的有效性和与数据库的交互。服务层处理完这些逻辑后,进一步与数据访问对象层(DAO层)交互,后者负责具体的数据操作如查看、修改、查看评论或删除影视信息,并将操作结果返回给控制器。最终,控制器根据这些结果更新视图层,以便影视信息功能可以看到最新的信息或相应的操作反馈。如图5-12所示:

图5-12影视信息界面
付费点播功能在视图层(view层)进行交互,比如点击“搜索或删除”按钮或填写付费点播表单。这些付费点播表单动作被视图层捕获并作为请求发送给相应的控制器层(controller层)。控制器接收到这些请求后,调用服务层(service层)以执行相关的业务逻辑,例如验证输入数据的有效性和与数据库的交互。服务层处理完这些逻辑后,进一步与数据访问对象层(DAO层)交互,后者负责具体的数据操作如查看、发送或删除付费点播信息,并将操作结果返回给控制器。最终,控制器根据这些结果更新视图层,以便付费点播功能可以看到最新的信息或相应的操作反馈。如图5-13所示:

图5-13付费点播界面
源码无偿分享,文未领取

被折叠的 条评论
为什么被折叠?



