计算机毕业设计ssm基于Java的失物招领管理系统688npp4w
(配套有源码 程序 mysql数据库 论文)本套源码可以先看具体功能演示视频领取,文末有联xi 可分享
随着社会的快速发展,人们的生活节奏日益加快,物品丢失的情况时有发生。无论是校园、社区还是公共场所,失物招领的需求不断增加。传统的失物招领方式依赖人工管理,效率低下且容易出错。为了更好地解决这一问题,基于Java的SSM框架失物招领管理系统应运而生。该系统利用现代信息技术,通过高效的网络平台,实现失物信息的快速录入、查询和匹配,极大地提升了失物招领的效率,同时也为管理者和用户提供了一个便捷的平台。
在开发过程中,本系统采用了SSM框架(Spring、SpringMVC、MyBatis)结合MySQL数据库,以Java语言作为主要开发语言,构建了一个功能完善、操作便捷的失物招领管理系统。系统的主要功能包括:
-
用户管理:支持用户注册、登录、信息修改及密码更新,为用户提供个性化的操作体验。
-
物品类型管理:允许管理员添加、修改和删除物品类型,方便对失物进行分类管理。
-
失物招领管理:用户可以发布失物或招领信息,管理员可以对这些信息进行审核、修改和删除。
-
失物认领管理:用户可以提交认领申请,管理员对认领信息进行审核和处理。
-
通知公告管理:管理员可以发布通知公告,用户可以查看最新的系统消息。
-
个人中心:用户可以查看自己的失物招领记录、认领记录和收藏信息。
-
系统管理:管理员可以对系统权限、配置文件等进行管理和维护。
通过这些功能的实现,系统不仅提高了失物招领的效率,还增强了用户体验,减少了因物品丢失带来的不便。同时,系统的设计也充分考虑了操作的便捷性和数据的安全性,使其能够满足不同场景下的使用需求。总之,基于Java的SSM框架失物招领管理系统是一个高效、实用且易于扩展的解决方案,为失物招领管理带来了全新的变革。
注:完成的毕业设计程序以下面的的环境软件、功能图和界面为准。
系统所需要的环境软件:idea、eclipse+mysql5.7、8.0+Navicat+JDK1.8+tomcat7.0
在项目开发中,需求分析是进行项目设计和实施的先决条件也是基础。开发者应全面理解和全面分析,并按照使用者的要求,对其进行细致的工作,并具体说明需要完成的工作。在此阶段,系统如何完成工作是不重要的,你只需确认系统正在执行什么工作就可以了[10]。
只要确定该工作是什么,就可以知道该系统是怎么工作的。失物招领管理系统的用户是管理员和用户,为了满足现代社会对环保和节约的需要,将传统的纸质文档通过计算机输入计算机并以电子文档的方式显示出来。失物招领平台要负责许多方面的工作,其中涉及到失物招领、通知公告等。因此,要建立一个简单、直观的查询渠道,并设定特定的存取权限,以保证工作的顺畅和高效。也就是本系统的使用者进行需求分析的基础上,通过必要的调研,设计出了一个功能结构如图3-1所示的系统。

图3-1 系统的功能结构示意图
系统的运行过程:通过对失物招领管理系统体系的分析和对比,并结合实际情况提出了一些建议。
采用面向对象的思维方式,以符合实际的功能与性能要求,并进行了创新。为了提升失物招领管理系统的自动化和友善性,本文提出了一种基于面向对象的思想方法,以适应系统的实际功能与性能要求。在对失物招领管理系统进行简单的需求分析之后,将其分为二大功能模块:管理员和用户二种,如图3-2所示角色登录结构图。

图3-2系统角色登录结构图
管理员用例分析图,如图3-3所示。

图3-3管理员用例分析图
用户用例分析图,如图3-4所示。

图3-4用户用例分析图
4 系统设计
根据上文中对用户需求的一系列综合细致的分析,针对本文基于ssm的失物招领管理系统,得到一个如图4-1所示的宏观的功能模块结构图。

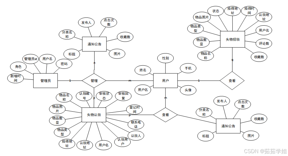
4.2 E-R图设计
通过对失物招领管理系统的分析和设计得出一个系统E-R图所有实体和属性的定义如下所示。
用户信息E-R图,如图4-2所示。

图4-2用户信息E-R图
通知公告E-R图,如图4-3所示:

图4-3通知公告E-R图
收藏表E-R图,如图4-4所示:

图4-4收藏表E-R图
失物招领E-R图,如图4-5所示:

图4-5失物招领E-R图
总体E-R图,如图4-6所示:

图4-6总体E-R图
5.1前台用户功能模块实现
当用户访问系统的网址时,首先映入眼帘的是首页界面。在首页界面上,用户可以看到一个导航条,通过系统首页、失物招领、通知公告,可以跳转进入各个功能展示页面进行操作。系统首页界面如图5-1所示。

图5-1 系统首页界面
在注册流程中,用户在Vue前端填写必要信息(如用户名、密码等)并提交。前端将这些信息通过HTTP请求发送到Java后端。后端处理这些信息,检查用户名是否唯一,并将新用户数据存入MySQL数据库。完成后,后端向前端发送注册成功的确认,前端随后通知用户完成注册。这个过程实现了新用户的数据收集、验证和存储,如图5-2所示:

图5-2 用户注册界面
以下是注册代码;
<script>
export default {
data() {
return {
ruleForm: {
},
pageFlag : '',
tableName:"",
rules: {},
};
},
mounted(){
this.pageFlag = this.$storage.get("pageFlag");
let table = this.$storage.get("loginTable");
this.tableName = table;
},
created() {
},
destroyed() {
},
methods: {
// 获取uuid
getUUID () {
return new Date().getTime();
},
close(){
this.$router.push({ path: "/login" });
},
yonghutouxiangUploadChange(fileUrls) {
this.ruleForm.touxiang = fileUrls;
},
// 多级联动参数
// 注册
login() {
var url=this.tableName+"/register";
if((!this.ruleForm.yonghuzhanghao) && `yonghu` == this.tableName){
this.$message.error(`用户账号不能为空`);
return
}
if((!this.ruleForm.yonghuxingming) && `yonghu` == this.tableName){
this.$message.error(`用户姓名不能为空`);
return
}
if((!this.ruleForm.mima) && `yonghu` == this.tableName){
this.$message.error(`密码不能为空`);
return
}
if((this.ruleForm.mima!=this.ruleForm.mima2) && `yonghu` == this.tableName){
this.$message.error(`两次密码输入不一致`);
return
}
if(`yonghu` == this.tableName && this.ruleForm.lianxidianhua&&(!this.$validate.isMobile(this.ruleForm.lianxidianhua))){
this.$message.error(`联系电话应输入手机格式`);
return
}
if(this.ruleForm.touxiang!=null) {
this.ruleForm.touxiang = this.ruleForm.touxiang.replace(new RegExp(this.$base.url,"g"),"");
}
this.$http({
url: url,
method: "post",
data:this.ruleForm
}).then(({ data }) => {
if (data && data.code === 0) {
this.$message({
message: "注册成功",
type: "success",
duration: 1500,
onClose: () => {
this.$router.replace({ path: "/login" });
}
});
} else {
this.$message.error(data.msg);
}
});
}
}
};
</script>
在登录流程中,用户首先在Vue前端界面输入账号和密码。这些信息通过HTTP请求发送到Java后端。后端接收请求,通过与MySQL数据库交互验证用户凭证。如果认证成功,后端会返回给前端,允许用户访问系统。这个过程涵盖了从用户输入到系统验证和响应的全过程,如图5-3所示:

图5-3用户登录界面
以下是登录代码;
mounted() {
let menus = menu.list();
this.menus = menus;
for (let i = 0; i < this.menus.length; i++) {
if (this.menus[i].hasBackLogin=='是') {
this.roles.push(this.menus[i])
}
}
},
created() {
this.getRandCode()
},
destroyed() {
},
components: {
},
methods: {
//注册
register(tableName){
this.$storage.set("loginTable", tableName);
this.$storage.set("pageFlag", "register");
this.$router.push({path:'/register'})
},
// 登陆
login() {
if (!this.rulesForm.username) {
this.$message.error("请输入用户名");
return;
}
if (!this.rulesForm.password) {
this.$message.error("请输入密码");
return;
}
if(this.roles.length>1) {
if (!this.rulesForm.role) {
this.$message.error("请选择角色");
return;
}
let menus = this.menus;
for (let i = 0; i < menus.length; i++) {
if (menus[i].roleName == this.rulesForm.role) {
this.tableName = menus[i].tableName;
}
}
} else {
this.tableName = this.roles[0].tableName;
this.rulesForm.role = this.roles[0].roleName;
}
this.$http({
url: `${this.tableName}/login?username=${this.rulesForm.username}&password=${this.rulesForm.password}`,
method: "post"
}).then(({ data }) => {
if (data && data.code === 0) {
this.$storage.set("Token", data.token);
this.$storage.set("role", this.rulesForm.role);
this.$storage.set("sessionTable", this.tableName);
this.$storage.set("adminName", this.rulesForm.username);
this.$router.replace({ path: "/index/" });
} else {
this.$message.error(data.msg);
}
});
},
getRandCode(len = 4){
this.randomString(len)
},
randomString(len = 4) {
let chars = [
"a", "b", "c", "d", "e", "f", "g", "h", "i", "j", "k",
"l", "m", "n", "o", "p", "q", "r", "s", "t", "u", "v",
"w", "x", "y", "z", "A", "B", "C", "D", "E", "F", "G",
"H", "I", "J", "K", "L", "M", "N", "O", "P", "Q", "R",
"S", "T", "U", "V", "W", "X", "Y", "Z", "0", "1", "2",
"3", "4", "5", "6", "7", "8", "9"
]
let colors = ["0", "1", "2","3", "4", "5", "6", "7", "8", "9", "a", "b", "c", "d", "e", "f"]
let sizes = ['14', '15', '16', '17', '18']
let output = [];
for (let i = 0; i < len; i++) {
// 随机验证码
let key = Math.floor(Math.random()*chars.length)
this.codes[i].num = chars[key]
// 随机验证码颜色
let code = '#'
for (let j = 0; j < 6; j++) {
let key = Math.floor(Math.random()*colors.length)
code += colors[key]
}
this.codes[i].color = code
// 随机验证码方向
let rotate = Math.floor(Math.random()*60)
let plus = Math.floor(Math.random()*2)
if(plus == 1) rotate = '-'+rotate
this.codes[i].rotate = 'rotate('+rotate+'deg)'
// 随机验证码字体大小
let size = Math.floor(Math.random()*sizes.length)
this.codes[i].size = sizes[size]+'px'
}
},
}
};
用户点击失物招领,在失物招领页面的输入栏中填写物品名称、拾得地址,进行查询,可以进行认领或点我收藏等操作,如图5-4所示:

图5-4失物招领页面
在个人中心页面可以更新个人详细信息,还可以对修改密码、失物招领、失物认领、我的收藏进行详细操作,如图5-5所示:

图5-5个人中心页面
5.2后台管理员功能模块实现
管理员登录,在登录页面正确输入用户名和密码、角色后,点击登录进入系统进行操作;如图5-6所示。

图5-6 管理员登录界面
以下是登录代码;
mounted() {
let menus = menu.list();
this.menus = menus;
for (let i = 0; i < this.menus.length; i++) {
if (this.menus[i].hasBackLogin=='是') {
this.roles.push(this.menus[i])
}
}
},
created() {
this.getRandCode()
},
destroyed() {
},
components: {
},
methods: {
//注册
register(tableName){
this.$storage.set("loginTable", tableName);
this.$storage.set("pageFlag", "register");
this.$router.push({path:'/register'})
},
// 登陆
login() {
if (!this.rulesForm.username) {
this.$message.error("请输入用户名");
return;
}
if (!this.rulesForm.password) {
this.$message.error("请输入密码");
return;
}
if(this.roles.length>1) {
if (!this.rulesForm.role) {
this.$message.error("请选择角色");
return;
}
let menus = this.menus;
for (let i = 0; i < menus.length; i++) {
if (menus[i].roleName == this.rulesForm.role) {
this.tableName = menus[i].tableName;
}
}
} else {
this.tableName = this.roles[0].tableName;
this.rulesForm.role = this.roles[0].roleName;
}
this.$http({
url: `${this.tableName}/login?username=${this.rulesForm.username}&password=${this.rulesForm.password}`,
method: "post"
}).then(({ data }) => {
if (data && data.code === 0) {
this.$storage.set("Token", data.token);
this.$storage.set("role", this.rulesForm.role);
this.$storage.set("sessionTable", this.tableName);
this.$storage.set("adminName", this.rulesForm.username);
this.$router.replace({ path: "/index/" });
} else {
this.$message.error(data.msg);
}
});
},
getRandCode(len = 4){
this.randomString(len)
},
randomString(len = 4) {
let chars = [
"a", "b", "c", "d", "e", "f", "g", "h", "i", "j", "k",
"l", "m", "n", "o", "p", "q", "r", "s", "t", "u", "v",
"w", "x", "y", "z", "A", "B", "C", "D", "E", "F", "G",
"H", "I", "J", "K", "L", "M", "N", "O", "P", "Q", "R",
"S", "T", "U", "V", "W", "X", "Y", "Z", "0", "1", "2",
"3", "4", "5", "6", "7", "8", "9"
]
let colors = ["0", "1", "2","3", "4", "5", "6", "7", "8", "9", "a", "b", "c", "d", "e", "f"]
let sizes = ['14', '15', '16', '17', '18']
let output = [];
for (let i = 0; i < len; i++) {
// 随机验证码
let key = Math.floor(Math.random()*chars.length)
this.codes[i].num = chars[key]
// 随机验证码颜色
let code = '#'
for (let j = 0; j < 6; j++) {
let key = Math.floor(Math.random()*colors.length)
code += colors[key]
}
this.codes[i].color = code
// 随机验证码方向
let rotate = Math.floor(Math.random()*60)
let plus = Math.floor(Math.random()*2)
if(plus == 1) rotate = '-'+rotate
this.codes[i].rotate = 'rotate('+rotate+'deg)'
// 随机验证码字体大小
let size = Math.floor(Math.random()*sizes.length)
this.codes[i].size = sizes[size]+'px'
}
},
}
};
管理员进入系统主页面,主要功能包括对Dashboard、用户管理、物品类型管理、失物招领管理、失物认领管理、系统管理、用户资料等进行操作。管理员主页面如图5-7所示:

图5-7 管理员主界面
管理员点击物品类型管理,在物品类型管理页面中输入物品类型,进行查询,然后查看物品类型,也可以点击新增或删除等操作。如图5-8所示:

图5-8物品类型管理界面
用户管理功能在视图层(view层)进行交互,比如点击“新增”按钮或填写用户信息需求信息表单。这些用户信息动作被视图层捕获并作为请求发送给相应的控制器层(control1er层)。控制器接收到这些请求后,调用服务层(service层)以执行相关的业务逻辑,例如验证输入数据的有效性和与数据库的交互。服务层处理完这些逻辑后,进一步与数据访问对象层(DAO层)交互,后者负责具体的数据操作如查询、新增或删除用户信息,并将操作结果返回给控制器。最终,控制器根据这些结果更新视图层,以便用户管理功能可以看到最新的信息或相应的操作反馈。在用户信息页面的输入栏中输入姓名、性别进行索搜,可以查看到用户管理详细信息,并根据需要进行添加、新增或者删除等操作,如图5-9所示:

图5-9用户管理界面
失物招领管理功能在视图层(view层)进行交互,比如点击“新增”按钮或填写失物招领需求信息表单。这些失物招领管理动作被视图层捕获并作为请求发送给相应的控制器层(control1er层)。控制器接收到这些请求后,调用服务层(service层)以执行相关的业务逻辑,例如验证输入数据的有效性和与数据库的交互。服务层处理完这些逻辑后,进一步与数据访问对象层(DAO层)交互,后者负责具体的数据操作如查询、新增或删除失物招领信息,并将操作结果返回给控制器。最终,控制器根据这些结果更新视图层,以便失物招领管理功能可以看到最新的信息或相应的操作反馈。在失物招领信息页面的输入栏中输入物品名称、状态、拾得地址进行索搜,可以查看到失物招领管理详细信息,并根据需要进行新增、修改或者删除等操作。如图5-10所示:

图5-10失物招领管理界面
失物认领管理功能在视图层(view层)进行交互,比如点击“新增”按钮或填写失物认领需求信息表单。这些失物认领管理动作被视图层捕获并作为请求发送给相应的控制器层(control1er层)。控制器接收到这些请求后,调用服务层(service层)以执行相关的业务逻辑,例如验证输入数据的有效性和与数据库的交互。服务层处理完这些逻辑后,进一步与数据访问对象层(DAO层)交互,后者负责具体的数据操作如查询、新增或删除失物认领信息,并将操作结果返回给控制器。最终,控制器根据这些结果更新视图层,以便失物认领管理功能可以看到最新的信息或相应的操作反馈。在失物认领信息页面的输入栏中输入物品名称、物品类型、拾得地址、登记时间、是否通过进行索搜,可以查看到失物认领管理详细信息,并根据需要进行新增、修改或者删除等操作。如图5-11所示:

图5-11失物认领管理界面
管理员点击“系统管理”会显示出所有的系统管理,支持输入标题进行搜索,同时可以选择某一条系统管理,可以点击后面的“添加”按钮对系统管理进行更新维护。如图5-12所示:

图5-12系统管理界面
源码无偿分享,文未领取

被折叠的 条评论
为什么被折叠?



