计算机毕业设计ssm汉服预约体验及租赁系统tt4g0mj0
(配套有源码 程序 mysql数据库 论文)本套源码可以先看具体功能演示视频领取,文末有联xi 可分享
随着中华文化的复兴和传统文化的普及,汉服作为一种极具中华文化特色的服饰,受到了越来越多的关注。无论是文化活动、节日庆典,还是日常的拍照打卡,汉服都成为了一种流行的文化现象。然而,汉服的高价位和复杂的穿着方式使得许多爱好者望而却步,因此,一个能够提供便捷汉服租赁和预约体验的平台显得尤为重要。基于此,我们开发了“SSM汉服预约体验及租赁系统”,旨在为汉服爱好者提供安全、便捷、高效的服务。
在开发过程中,我们重点考虑了系统的核心功能,以满足用户和商家的多样化需求。系统的主要功能包括:
-
用户管理:支持用户注册、登录、个人信息修改及密码更新。
-
汉服专区:提供丰富的汉服款式展示,支持按分类查询和筛选。
-
预约与租赁:用户可以在线预约汉服,并生成租赁订单,支持在线支付和物流配送。
-
尺码与穿着指南:提供详尽的尺码信息和穿着教程,帮助用户更好地选择和使用汉服。
-
租赁记录查询:用户可以查看自己的租赁历史记录,包括租赁时间、订单状态等。
-
归还记录管理:商家可以追踪和管理用户的归还情况。
-
商家管理:商家可以管理自己的汉服信息、租赁订单,并更新库存。
-
交流论坛:为用户和商家提供交流空间,分享汉服体验、穿着心得等。
-
系统管理:管理员可以对用户、商家、汉服信息等进行管理和审核。
通过这些功能的实现,系统不仅为汉服爱好者提供了一个便捷的租赁和体验渠道,还为推广汉服文化提供了有力支持。未来,我们将进一步优化系统功能,提升用户体验,为汉服爱好者带来更多便利和乐趣。
注:完成的毕业设计程序以下面的的环境软件、功能图和界面为准。
系统所需要的环境软件:idea、eclipse+mysql5.7、8.0+Navicat+JDK1.8+tomcat7.0
3.4 系统用例分析
汉服预约体验及租赁系统网络空间开发设计的目标是将传统的管理方式转变为在线管理,实现汉服预约体验及租赁管理的便捷、安全和规范。该系统的目标明确,旨在为管理员、商家和用户提供功能划分的便利。通过实现这一目标,我们可以确保汉服预约体验及租赁系统的高效运行,满足用户的需求。
(1)、管理员关键功能包含用户管理、商家管理、服装分类管理、汉服专区管理、租赁记录管理、归还记录管理、交流论坛、系统管理、个人资料等进行管理。管理员用例如下:

图3-1 管理员用例图
(2)、商家关键功能包含汉服专区管理、租赁记录管理、归还记录管理、个人资料等进行管理。商家用例如下:

图3-2 商家用例图
(3)、用户关键功能包含个人中心、修改密码、租赁记录、归还记录、我的发布、我的收藏等进行管理。用户用例如下:

图3-3 用户用例图
3.5 系统流程分析
在系统流程分析中,我们首先需要明确系统的目标和功能。这包括了解系统需要完成的主要任务以及这些任务之间的关联性。接下来,我们需要详细描述系统的工作流程,包括输入、处理和输出等步骤。在这个过程中,我们需要考虑到各种可能的情况和异常情况,以确保系统的稳定性和可靠性。此外,我们还需要考虑系统的用户界面和交互方式,以提高用户的使用体验。在完成系统流程分析后,我们需要编写详细的文档,以便于开发人员理解和实现系统的功能。同时,我们还需要定期对系统进行测试和维护,以确保其持续的高效运行。总的来说,系统流程分析是一个复杂而重要的过程,它涉及到许多不同的方面,需要我们具备深厚的专业知识和丰富的实践经验。
登录流程步骤如下:
(1)创建新账号:如果尚未注册,可以选择创建新账号。
(2)填写账号信息:在创建新账号的流程中,需要填写账号信息。
(3)验证账号信息:对用户提交的账号信息进行验证。
(4)通过:如果账号信息验证通过,则进入下一步。
(5)失败:如果账号信息验证失败,返回填写账号信息的页面。
(6)注册成功:如果所有步骤都顺利完成,则表示注册成功。
(7)结束:流程的终止点。

图3-4登录流程图
注册流程步骤如下:
(1)开始:流程的起始点。
(2)是否已经注册:检查用户是否已经注册过。
(3)直接登录:如果已经注册过,则可以直接登录。
(4)填写注册信息:如果尚未注册,进入注册流程。
(5)验证信息:对用户提交的注册信息进行验证。
(6)通过:如果注册信息验证通过,则进入下一步。
(7)失败:如果注册信息验证失败,返回填写注册信息的页面。
图3-5注册流程图
注册流程步骤如下:
(1)开始节点:表示流程的开始。
(2)输入数据:获取需要添加的数据。
(3)判断条件:根据特定条件判断是否满足添加要求。
(4)是:如果条件满足,则执行下一步;否则,结束流程。
(5)添加到数据库/列表等:将数据添加到目标位置。
(6)更新界面:刷新或更新界面以显示新添加的数据。
(7)结束节点:表示流程的结束。

图3-6添加流程图
第4章 系统设计
本章详细的介绍了本系统的总体设计以及系统数据库设计。
4.1系统功能模块设计
汉服预约体验及租赁系统在设计与实施时,采取了模块性的设计理念,把相似的系统的功能整合到一个模组中,以增强内部的功能,减少各组件之间的联系,从而达到减少相互影响的目的。系统总体功能结构如图4-1所示。

图4-1 系统总体功能结构图
4.2 系统数据库设计
本系统采用MySQL来进行数据库的管理。MySQL数据库具有体积小、速度快、成本低等优点。具备同时处理数千万条记录,实现大型数据库的高并发读写和高效读写需求。
概念模型用于对信息世界进行建模,并与指定的数据库管理系统分离。它有助于将真实世界的事物抽象为适合数据库管理系统的数据库模型。人们倾向于将现实世界抽象成信息世界,进而将信息世界转化为机器世界。这个过程包括将现实世界的目标抽象为独立于专业计算机软件和专业数据库管理系统的信息结构的数据模型,然后将该物理模型转换为适合电子计算机的数据库管理系统。事实上,数据模型充当了现实世界到机器世界的中间层。
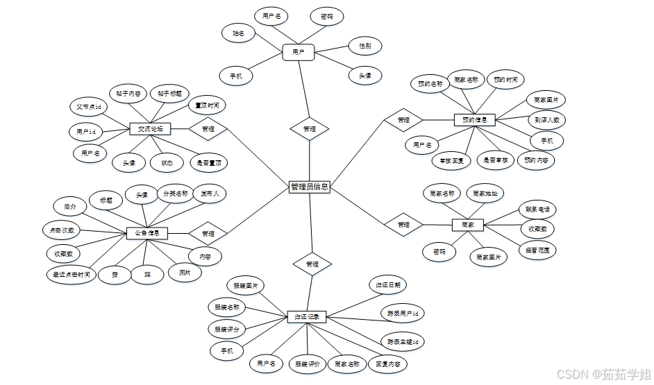
E-R图,也被称为实体-联系图 (Entity Relationship Diagram),是一种提供了表示实体类型、属性和联系的方法,用来描述现实世界的概念模型。它由三个主要元素组成:实体、属性和联系。在系统中对一些主要的几个关键e/r实体“用户、商家、预约信息、归还记录、交流论坛、公告信息”如下图。

图4-2 e/r实体图
5.1系统功能实现
当人们打开系统的网址后,首先看到的就是首页界面。在这里,人们能够看到系统的导航条,通过导航条导航进入各功能展示页面进行操作。系统首页界面如图5-1所示:

图5-1 系统首页界面
在注册流程中,用户在Vue前端填写必要信息(如用户名、密码等)并提交。前端将这些信息通过HTTP请求发送到Java后端。后端处理这些信息,检查用户名是否唯一,并将新用户数据存入MySQL数据库。完成后,后端向前端发送注册成功的确认,前端随后通知用户完成注册。这个过程实现了新用户的数据收集、验证和存储。系统注册页面如图5-2所示:

图5-2系统注册页面
汉服专区:在汉服专区页面的输入栏中输入服装名称进行查询,可以查看到汉服专区详细信息,并根据需要进行在线租赁或收藏操作;汉服专区页面如图5-3所示:

图5-3汉服专区详细页面
个人中心:在个人中心页面输入个人信息进行更新,并根据需要对个人中心、修改密码、租赁记录、归还记录、我的发布、我的收藏进行操作,如图5-4所示:

图5-4个人中心界面
5.2后台模块实现
在登录流程中,用户首先在Vue前端界面输入用户名和密码。这些信息通过HTTP请求发送到Java后端。后端接收请求,通过与MySQL数据库交互验证用户凭证。如果认证成功,后端会返回给前端,允许用户访问系统。这个过程涵盖了从用户输入到系统验证和响应的全过程。如图5-5所示。

图5-5后台登录界面
5.2.1管理员模块实现
管理员进入主页面,主要功能包括对用户管理、商家管理、服装分类管理、汉服专区管理、租赁记录管理、归还记录管理、交流论坛、系统管理、个人资料等进行操作。管理员主页面如图5-6所示:

图5-6 管理员主界面
用户管理功能在视图层(view层)进行交互,比如点击“搜索、新增或删除”按钮或填写用户管理表单。这些用户管理表单动作被视图层捕获并作为请求发送给相应的控制器层(controller层)。控制器接收到这些请求后,调用服务层(service层)以执行相关的业务逻辑,例如验证输入数据的有效性和与数据库的交互。服务层处理完这些逻辑后,进一步与数据访问对象层(DAO层)交互,后者负责具体的数据操作如查看、修改或删除用户信息,并将操作结果返回给控制器。最终,控制器根据这些结果更新视图层,以便用户管理功能可以看到最新的信息或相应的操作反馈。如图5-7所示:

图5-7用户管理界面
商家管理功能在视图层(view层)进行交互,比如点击“搜索、新增或删除”按钮或填写商家管理表单。这些商家管理表单动作被视图层捕获并作为请求发送给相应的控制器层(controller层)。控制器接收到这些请求后,调用服务层(service层)以执行相关的业务逻辑,例如验证输入数据的有效性和与数据库的交互。服务层处理完这些逻辑后,进一步与数据访问对象层(DAO层)交互,后者负责具体的数据操作如查看、修改或删除商家信息,并将操作结果返回给控制器。最终,控制器根据这些结果更新视图层,以便商家管理功能可以看到最新的信息或相应的操作反馈。如图5-8所示:

图5-8商家界面
服装分类管理功能在视图层(view层)进行交互,比如点击“搜索、新增或删除”按钮或填写服装分类管理表单。这些服装分类管理表单动作被视图层捕获并作为请求发送给相应的控制器层(controller层)。控制器接收到这些请求后,调用服务层(service层)以执行相关的业务逻辑,例如验证输入数据的有效性和与数据库的交互。服务层处理完这些逻辑后,进一步与数据访问对象层(DAO层)交互,后者负责具体的数据操作如查看、修改或删除服装分类信息,并将操作结果返回给控制器。最终,控制器根据这些结果更新视图层,以便服装分类管理功能可以看到最新的信息或相应的操作反馈。如图5-9所示:

图5-9服装分类界面
租赁记录管理功能在视图层(view层)进行交互,比如点击“搜索或删除”按钮或填写租赁记录管理表单。这些租赁记录管理表单动作被视图层捕获并作为请求发送给相应的控制器层(controller层)。控制器接收到这些请求后,调用服务层(service层)以执行相关的业务逻辑,例如验证输入数据的有效性和与数据库的交互。服务层处理完这些逻辑后,进一步与数据访问对象层(DAO层)交互,后者负责具体的数据操作如查看、修改或删除租赁记录信息,并将操作结果返回给控制器。最终,控制器根据这些结果更新视图层,以便租赁记录管理功能可以看到最新的信息或相应的操作反馈。如图5-10所示:

图5-10租赁记录界面
5.2.2商家模块实现
商家进入系统可以对汉服专区管理、租赁记录管理、归还记录管理、个人资料等功能进行操作。商家主页面如图5-11所示:

图5-11 商家主界面
源码无偿分享,文未领取

被折叠的 条评论
为什么被折叠?



