计算机毕业设计ssm甘肃文化宣传管理系统2817x4w1
(配套有源码 程序 mysql数据库 论文)本套源码可以先看具体功能演示视频领取,文末有联xi 可分享
甘肃省作为中国历史文化的重要发祥地之一,拥有丰富多样的文化遗产和独特的地域文化。从古老的敦煌文化、神秘的马家窑文化,到雄伟的长城遗址和多彩的民族风情,甘肃的文化资源不仅具有极高的历史价值,更是现代文化旅游产业的重要支撑。然而,随着信息化时代的到来,文化资源的传播和管理面临着新的挑战与机遇。传统的宣传方式已难以满足现代需求,如何利用现代信息技术高效地整合、展示和推广甘肃文化资源,成为亟待解决的问题。因此,开发一套甘肃文化宣传管理系统,对于提升甘肃文化的影响力、促进文化传承与发展具有重要意义。
文档重要内容
本系统旨在通过信息化手段,整合甘肃省丰富的文化资源,实现文化宣传的高效管理和推广。系统的主要功能包括:
-
文化资源录入与管理:支持对甘肃各类文化资源(如历史遗迹、民俗文化、艺术作品等)的详细信息录入,包括文字描述、图片、视频等多种形式,并提供分类存储和检索功能。
-
文化活动信息发布:允许发布各类文化活动信息,如展览、演出、讲座等,用户可以通过系统查看活动详情、时间、地点及报名方式。
-
文化宣传素材库管理:建立一个多媒体素材库,存储与甘肃文化相关的图片、音频、视频等素材,方便宣传人员随时调用。
-
用户互动与反馈:提供用户评论、点赞、分享等功能,增强用户参与感,同时收集用户反馈,为文化宣传的优化提供依据。
-
文化知识科普与教育:通过图文、视频等形式,向用户普及甘肃文化知识,提升公众对甘肃文化的认知和兴趣。
-
数据分析与统计:对系统访问量、用户行为、活动参与度等数据进行统计分析,为文化宣传策略的调整提供数据支持。
-
多终端适配:系统支持网页端、移动端等多种终端访问,确保用户随时随地都能获取甘肃文化信息。
功能总结
甘肃文化宣传管理系统通过整合文化资源、发布活动信息、管理宣传素材、促进用户互动以及提供数据分析等功能,构建了一个全方位的文化宣传平台。它不仅提升了甘肃文化资源的展示效率,还增强了公众的参与度和文化认同感,为甘肃文化的传承与发展提供了有力的技术支持。
注:完成的毕业设计程序以下面的的环境软件、功能图和界面为准。
系统所需要的环境软件:idea、eclipse+mysql5.7、8.0+Navicat+JDK1.8+tomcat7.0
3.1需求分析
要想在实际的情况下,开发出一套符合使用者要求的甘肃文化宣传管理系统,首先要了解使用者的需求。对甘肃文化宣传的需求有深刻的了解,无论设计与开发工作多么优秀,都是一个成功的先决条件,也可以这么说,要不能满足用户需求的程序,是创造不出非常大的使用价值的,而且还给设计者带来很多的不利。需求分析是甘肃文化宣传管理系统设计时期的比较重要的一个阶段,它的基本内容是准确地解释出系统将会能够做些什么事情的关键问题,最终完成的是一份完整的系统的使用说明。
(1)有一些功能方面的需求,通过需求分析,可以找出需要完成的几个基本功能模块。性能要求也是指在系统设计的时候,需要满足一定的要求和限制,比如响应时间、信息处理、内存容量、磁盘容量、安全等等。
(2)系统的可靠性要求也是一个必须考虑的问题,它可以将可用性和可靠性结合起来,显示了用户在使用时经常遇到的问题。硬件要求也包括需要处理错误,以表明系统如何应对环境错误。如果自己的系统收到来自其他系统的信息,这些信息违背了某些格式,这时系统应该会有什么样的响应情况。
(3)软件方面的需求还有一些逆向的需求,就是系统不能做的事情。可以说,有很多种不同的要求,而开发人员应该能够准确的理解他们的真正需要,并且可以应用到甘肃文化宣传管理系统中。还有应该明确地找出一些虽然不属于当前甘肃文化宣传管理系统开发的情况,但是据现在的分析,将来是非常可能会需要的可能需求。经过这个需求的分析,在设计过程中对甘肃文化宣传管理系统将来有机会出现的问题有所准备,要能够确实需要的时候可以更加轻松的修改。
3.2系统性能分析
系统的性能是指操作系统完成现有的程序的有效性、稳定性以及响应速度,操作系统完成一个任务时,与系统自身设置、路由的设计、网络性能的测试、设备的使用情况等多个方面都密切相关,要是任何一个环节出现问题,就都会影响整个系统的性能。所以要从网络的设置、系统的操作、硬件的组合、程序的应用等方面综合检查,然后问题出现在哪个部分,可以集中进行解决。
在程序的应用、系统的操作、硬件的组合、网络的设置等方面,影响性能最大的是程序的应用和系统的操作两个方面,因为这两个方面如果出现的问题是不太容易察觉,隐蔽性非常的强。而硬件的组合、网络的设置只要出现问题,一般都能马上发现。主要了解一下系统的操作方面的性能操作思路,程序的应用方面需要具体问题还需要有具体的解决办法。
随着智能设备的快速发展,以及对于网络的深入认识,这种高度分布式架构最终会变为移动计算。但是,随着计算量的日益增大,系统架构师开始将计算任务转移到共享网络的计算上,这样,他们就可以利用共享网络的计算可以无限制的计算量和存储相关的资源,并享受其带来的比较高的可靠性以及低成本。因此,近年来,许多的企业开始向以共享网络计算为中心的更加有效化的方式发展。
3.3系统可行性分析
3.3.1经济可行性
系统采用的是java技术来实现相应的功能的开发,综合就是一个比较基础的系统开发设计,所以所用到的有开源的开发环境所构成。而且可以利用现有的设备,不用进行另外的硬件设备购买。
用户通过使用甘肃文化宣传管理系统,很大程度减小了人员成本,极大提高了管理的效率。目前得由人员管理的方式存在很多不足,首先是人工成本大,并且工作效率比较低,然后是存在着很多现金流失的问题。在结合甘肃文化宣传管理系统的特点,还有一些记录和统计,智能甘肃文化宣传信息管理杜绝了以上的问题,提高了甘肃文化宣传信息管理的安全性。
经济可行性是主要计算项目的开发成本,还有项目成功后可能带来的有效收益。很多的项目只有开发成本能控制在企业有可能接受的范围内的情况下,这样的项目才会被批准开发。然而本次系统的开发在上述所有的问题的情况下,是可以完成相关的系统设计。
3.3.2技术可行性
在研究技术可行性的时候,系统的开发环境是可以确定的,所以技术可行性最好与系统功能和性能以及一些实际的情况同时考虑。在可行性研究阶段,结合实际调整开发的内容和选择能够完成的技术体系是一个可用的手段,如果系统进入开发阶段,任何的调整都意味着会耗费更多的经历。需要再次明确的问题是,技术可行性不只是考虑在技术上是否可实现,实际上还包含了在当前的实际的情况下的技术可行性。有很多的因素例如时间不足、预期的开发目标技术难度比较难、不能有充足的技术积累、而且对于技术的掌握不够等这些实际存在的情况,都是要提前部署和认真规划的。
开发甘肃文化宣传管理系统的技术内容分析,目前的状况是从网络硬件和相关技术上看是可行的。该系统采用了java和 MySQL技术。到现在可以知道,很多的基础知识都是经过学习使用的,在后续的设计中还需要不断的练习,学习更多相关的技术经验来充实自己对于系统的开发。
3.3.3社会可行性
在社会可行性分析中,首先能结合国家经济和社会发展的实际情况,还需要能够让用户更加的便利,给使用者带来多方面的高效益,使得可以比较快速的发展以及应用。
在可行性分析中,是比较清晰地发掘开发的系统带来的各种直接的有效的利益以及一些隐藏起来的好处,以便在后续的设计中更加的坚定和确信系统开发的意义。解决一些社会方面存在的问题,设计并开发系统肯定是要发现某类社会存在的问题,并且能够带来一定的社会价值。还有一些社会的影响力,是通过系统优势和切实的好处来产生的,能够在一定的情况下提高效率,肯定会增加一些社会的进步和发展。社会上的可行性,包括法律上的可行性,也包括法律上的可能性,法律上的可行性,需要社会上的许多因素,可以来实现系统建设的现实性。如果所开发的系统与国家法律或政策等相关的因素不相符合,在某些信息化的邻域中使用的是一些加密的信息或者技术问题,还有不经过正常的操作使用其他的一些公开的信息等这些情况,这样的系统的开发在法律的范围中就是不能被允许的。
其中还有一个比较重要的用户使用可行性也是通过执行系统时的可行性,是从所有情况下用户的角度来考虑系统的可行性,由于设计开发相关的系统就是站在社会中广大的用户体验考虑的,所以在这个层面考虑也是符合的。
3.4系统用例分析
在设计系统的过程中,用例图是系统设计过程中必不可少的模型,用例图可以更为细致的,结合系统中人员的有关分配,能够从细节上描绘出系统中有关功能所完成的具体事件,确切的反映出某个操作以及它们相互之间的内部联系。
其中参与者就是和系统能够发生交互的外在实体,一般可以指系统的某个用户。一个用例图就能对应出系统中的一个功能过程,系统中完整的功能都是由许多不同的用例图所组成的。
系统用例图如图3-1、图3-2所示。

图3-1 管理员用例图

图3-2 用户用例图
3.5 系统流程分析
流程图就是用它已经特定的图形符号以及相应的线条,用来展现出系统在执行中的整个的过程。由于这种图形能够很方便的描绘系统的一系列流程,所以它的所有的图形符号是比较关键的,基本都是一个图形符号就能表示某个过程的一个单独的步骤。流程图不只是提供出比较完整、全面的执行过程,而且在整个团队的协作设计过程中,还可以发现其中有可能存在的缺陷以及不足,便于在后续的过程中能够及时的纠正和完善系统。
通过流程图可以对系统的需求和相关过程进行分析,能够详细的细分到每个部分的设计。对于设计者来说在开发过程中能够使用流程图作为基础,可以快速提高自身的逻辑思想,并且还能在后续的操作中能够有章可循,在系统的设计中最重要的就是程序的设计,然后才是程序的具体编写,流程图便是在设计过程中重要的工具,以下就是部分流程图设计。
登录流程图和添加信息流程图分别如图3-3、图3-4所示。

图3-3 登录流程图

图3-4 添加信息流程图
4 系统设计
4.1系统功能结构设计图
本次系统所涉及到的有关的功能,都是用功能结构图来简洁和清晰的表示出来,功能结构图就是能够把比较复杂的功能结构用图的形式清晰的描绘下来,并且为后续的设计以及测试等模块提供了明确的方向,在构思功能结构图的时候,便可以给设计的过程带来一定的思维导向,不至于在设计过程中有所遗漏,可以尽可能的明确系统所涉及到的功能。系统的功能结构图如图4-1所示。

图 4-1系统功能结构图
4.2数据库设计
4.2.1数据库设计原则
学习程序设计,如果要了解数据库管理系统或者是根据需求而制定的系统接口,就必须创建一种数据库管理系统的模式,用来保存数据资料,这样当在应用编程过程中时候,就不需要再向操作系统页面上加载信息,进而增加了整个系统的工作效率。信息库管理系统中保存着许多数据,应该说是一个管理信息系统建设的中心和基础,而信息库管理系统也为管理信息系统建设提出了新增、删除、更改和搜索的操作功能,使管理信息系统建设能够迅速地查询所需要的数据,而不会直接从程序代码中查找。信息库管理系统通过将信息表的各个组成部分按照特定的方法准确地合并,排序和组成信息库管理系统。
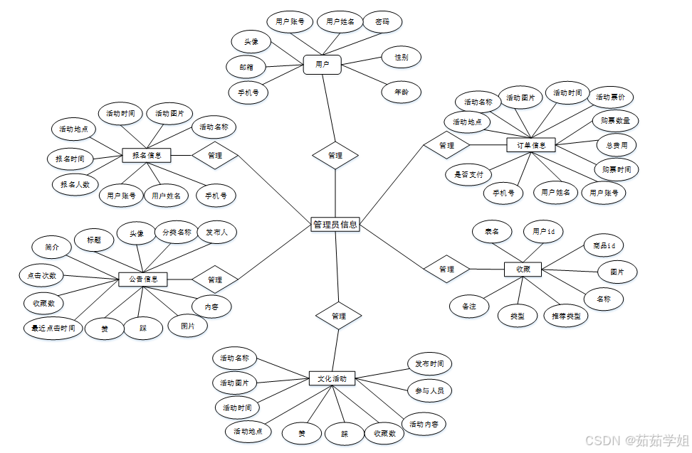
通过对甘肃文化宣传管理系统的主要功能信息进行规划并分为若干功能实体信息,实体信息将使用E-R图加以表示,本系统的主要功能“用户、订单信息、文化活动、报名信息、收藏、公告信息”E-R实体如下所示。

图4-2局部E-R图
5.1前台功能实现
当人们打开系统的网址后,首先看到的就是首页界面。在这里,人们能够看到系统的导航条,通过导航条导航进入各功能展示页面进行操作。系统首页界面如图5-1所示:

图5-1 系统首页界面
在注册流程中,用户在Vue前端填写必要信息(如用户名、密码等)并提交。前端将这些信息通过HTTP请求发送到Java后端。后端处理这些信息,检查用户名是否唯一,并将新用户数据存入MySQL数据库。完成后,后端向前端发送注册成功的确认,前端随后通知用户完成注册。这个过程实现了新用户的数据收集、验证和存储。系统图注册页面如图5-2所示:

图5-2系统注册页面
注册代码:
<script>
export default {
data() {
return {
ruleForm: {
},
pageFlag : '',
tableName:"",
rules: {},
};
},
mounted(){
this.pageFlag = this.$storage.get("pageFlag");
let table = this.$storage.get("loginTable");
this.tableName = table;
},
created() {
},
destroyed() {
},
methods: {
// 获取uuid
getUUID () {
return new Date().getTime();
},
close(){
this.$router.push({ path: "/login" });
},
yonghutouxiangUploadChange(fileUrls) {
this.ruleForm.touxiang = fileUrls;
},
文化资源:在文化资源页面的输入栏中输入资源名称、标签进行查询,可以查看到文化资源详细信息,并根据需要进行赞、踩或收藏操作;文化资源页面如图5-3所示:

图5-3文化资源详细页面
个人中心:在个人中心页面可以对个人中心、修改密码、报名信息、订单信息、我的收藏进行详细操作;如图5-4所示:

图5-4个人中心界面
5.2管理员功能实现
在登录流程中,用户首先在Vue前端界面输入用户名和密码。这些信息通过HTTP请求发送到Java后端。后端接收请求,通过与MySQL数据库交互验证用户凭证。如果认证成功,后端会返回给前端,允许用户访问系统。这个过程涵盖了从用户输入到系统验证和响应的全过程。登录页面如图5-5所示。

图5-5管理员登录界面
登录代码:
login() {
if (!this.rulesForm.username) {
this.$message.error("请输入用户名");
return;
}
if (!this.rulesForm.password) {
this.$message.error("请输入密码");
return;
}
if(this.roles.length>1) {
if (!this.rulesForm.role) {
this.$message.error("请选择角色");
return;
}
let menus = this.menus;
for (let i = 0; i < menus.length; i++) {
if (menus[i].roleName == this.rulesForm.role) {
this.tableName = menus[i].tableName;
}
}
} else {
this.tableName = this.roles[0].tableName;
this.rulesForm.role = this.roles[0].roleName;
}
this.$http({
url: `${this.tableName}/login?username=${this.rulesForm.username}&password=${this.rulesForm.password}`,
method: "post"
}).then(({ data }) => {
if (data && data.code === 0) {
this.$storage.set("Token", data.token);
this.$storage.set("role", this.rulesForm.role);
this.$storage.set("sessionTable", this.tableName);
this.$storage.set("adminName", this.rulesForm.username);
this.$router.replace({ path: "/index/" });
} else {
this.$message.error(data.msg);
}
});
},
getRandCode(len = 4){
this.randomString(len)
},
randomString(len = 4) {
let chars = [
"a", "b", "c", "d", "e", "f", "g", "h", "i", "j", "k",
"l", "m", "n", "o", "p", "q", "r", "s", "t", "u", "v",
"w", "x", "y", "z", "A", "B", "C", "D", "E", "F", "G",
"H", "I", "J", "K", "L", "M", "N", "O", "P", "Q", "R",
"S", "T", "U", "V", "W", "X", "Y", "Z", "0", "1", "2",
"3", "4", "5", "6", "7", "8", "9"
]
let colors = ["0", "1", "2","3", "4", "5", "6", "7", "8", "9", "a", "b", "c", "d", "e", "f"]
let sizes = ['14', '15', '16', '17', '18']
let output = [];
for (let i = 0; i < len; i++) {
// 随机验证码
let key = Math.floor(Math.random()*chars.length)
this.codes[i].num = chars[key]
// 随机验证码颜色
let code = '#'
for (let j = 0; j < 6; j++) {
let key = Math.floor(Math.random()*colors.length)
code += colors[key]
}
this.codes[i].color = code
// 随机验证码方向
let rotate = Math.floor(Math.random()*60)
let plus = Math.floor(Math.random()*2)
if(plus == 1) rotate = '-'+rotate
this.codes[i].rotate = 'rotate('+rotate+'deg)'
// 随机验证码字体大小
let size = Math.floor(Math.random()*sizes.length)
this.codes[i].size = sizes[size]+'px'
}
},
}
};
管理员进入主页面,主要功能包括对个人中心、用户管理、资源分类管理、文化资源管理、文化活动管理、报名信息管理、票务信息管理、订单信息管理、系统管理等进行操作。管理员主页面如图5-6所示:

图5-6 管理员主界面
用户管理功能在视图层(view层)进行交互,比如点击“查询、添加或删除”按钮或填写用户管理表单。这些用户管理表单动作被视图层捕获并作为请求发送给相应的控制器层(controller层)。控制器接收到这些请求后,调用服务层(service层)以执行相关的业务逻辑,例如验证输入数据的有效性和与数据库的交互。服务层处理完这些逻辑后,进一步与数据访问对象层(DAO层)交互,后者负责具体的数据操作如查看、修改或删除用户信息,并将操作结果返回给控制器。最终,控制器根据这些结果更新视图层,以便用户管理功能可以看到最新的信息或相应的操作反馈。如图5-7所示:

图5-7用户管理界面
资源分类管理功能在视图层(view层)进行交互,比如点击“查询、添加或删除”按钮或填写资源分类管理表单。这些资源分类管理表单动作被视图层捕获并作为请求发送给相应的控制器层(controller层)。控制器接收到这些请求后,调用服务层(service层)以执行相关的业务逻辑,例如验证输入数据的有效性和与数据库的交互。服务层处理完这些逻辑后,进一步与数据访问对象层(DAO层)交互,后者负责具体的数据操作如修改或删除资源分类信息,并将操作结果返回给控制器。最终,控制器根据这些结果更新视图层,以便资源分类管理功能可以看到最新的信息或相应的操作反馈。如图5-8所示:

图5-8资源分类管理界面
文化活动管理功能在视图层(view层)进行交互,比如点击“查询、添加或删除”按钮或填写文化活动管理表单。这些文化活动管理表单动作被视图层捕获并作为请求发送给相应的控制器层(controller层)。控制器接收到这些请求后,调用服务层(service层)以执行相关的业务逻辑,例如验证输入数据的有效性和与数据库的交互。服务层处理完这些逻辑后,进一步与数据访问对象层(DAO层)交互,后者负责具体的数据操作如查看、修改或删除文化活动信息,并将操作结果返回给控制器。最终,控制器根据这些结果更新视图层,以便文化活动管理功能可以看到最新的信息或相应的操作反馈。如图5-9所示:

图5-9文化活动管理界面
报名信息管理功能在视图层(view层)进行交互,比如点击“查询或删除”按钮或填写报名信息管理表单。这些报名信息管理表单动作被视图层捕获并作为请求发送给相应的控制器层(controller层)。控制器接收到这些请求后,调用服务层(service层)以执行相关的业务逻辑,例如验证输入数据的有效性和与数据库的交互。服务层处理完这些逻辑后,进一步与数据访问对象层(DAO层)交互,后者负责具体的数据操作如查看、修改或删除报名信息,并将操作结果返回给控制器。最终,控制器根据这些结果更新视图层,以便报名信息管理功能可以看到最新的信息或相应的操作反馈。如图5-10所示:

图5-10报名信息管理界面
源码无偿分享,文未领取

被折叠的 条评论
为什么被折叠?



