FarmFox:一种基于四传感器的物联网设备,用于精准农业
摘要—农业是许多国家经济的主要支柱,理应在有限的预算内获得技术改进。物联网(IoT)为土壤健康监控领域带来了新的发展方向,推动了智慧农业与智能耕作的进步。将传统农业方法与物联网和无线传感器网络(WSN)等先进技术相结合,有望实现可持续农业。基于这一理念,我们设计并开发了一款增强型物联网设备——FarmFox,该设备可分析所感知的信息,并通过互联网将其传输给用户。
与现有的物联网驱动农业解决方案相比,FarmFox在实时数据采集、基于原位分析的土壤健康监测以及远程位置对整体架构的控制方面表现突出。相较于现有设备,FarmFox采用基于 Arduino的硬件,是一种经济型替代方案。浊度和 pH值这两个参数首次被整合进FarmFox中。实验结果证实了该设备在四个参数方面对土壤健康监测的有效性。我们还对FarmFox进行了定性可持续性分析,验证了其鲁棒性。预计FarmFox在实际应用中的推广将为可持续农业提供一种低成本高效的智能解决方案。
I. 引言
物联网(IoT)[1],边缘计算等技术的采用,为这些技术轻松渗透到人类活动中铺平了道路。在发达国家,已经出现了第四次农业革命,即“农业4.0[2],”,它将信息与通信技术(ICT)与传统农业实践相融合[3]。因此,信息与通信技术(ICT)进入农业领域以实现可持续发展只是时间问题。物联网是其中一项已在多个领域广泛存在的技术。物联网实现了物理设备的智能互联传感器、执行器、网络连接模块等设备,实现设备之间以及机器与人类之间的数据采集、共享和交换的顺畅通信,从而根据Misra等人(2019)所述,在实时场景中创建一个协作环境[1]。
物联网和无线传感器网络已应用于灌溉田地的节水管理、土壤湿度和地下水位监控、精准农业监控等。Bhatnagar和Chandra(2020)[4]专注于土壤健康监测,可在农民智能手机屏幕上显示温度、土壤湿度、pH值和湿度等多种参数的实时读数。但该研究似乎忽略了土壤浊度这一重要参数。Dasig Jr.(2020)[5]详细探讨了物联网和无线传感器网络在精准农业中的应用,模拟了向农业4.0发展的进程。Yu等人(2020)[6]开发了“Plant Spike”,一种用于城市地区土壤健康监测的低成本、节能的无线传感器网络系统,适用于智能农业应用。尽管这些技术从研究人员的角度来看更容易应用和适应,但对农民而言可能恰恰相反,难以掌握。因此,始终希望尽可能简化操作。现有文献未能提供集成化解决方案,其关注点通常局限于特定传感器或特定问题。针对农村地区农民经济状况,同时兼顾这两方面的集成设备仍十分稀缺。我们当前的设计是一种“一体化”解决方案,避免了多个硬件设备的部署,降低了设备整体设置成本。
为了解决这些问题,我们提出了FarmFox,一种基于物联网的土壤健康监测系统,旨在提高作物产量,特别是在互联网可用的农村地区。总之,本工作的贡献如下:
1) 我们推出了FarmFox,一种用于监测土壤健康的先进物联网设备。
2) 它利用REST API协议从传感器获取数据,并使用 TCP将数据发送到云进行分析。
3) 一个支持 Wi-Fi的传感器节点,可监测土壤的多个参数,如 pH值、浊度、土壤湿度和土壤温度。
II. 相关工作
本节总结了关于物联网和无线传感器网络在精准农业中应用的现有文献。
A. 基于物联网的精准农业解决方案
如前一节所述,物联网并将其应用于土壤健康监测,以推动精准农业和可持续农业方法的发展。Nurzaman 等(2018)[7]利用物联网进行作物健康监测,并提高农业产出。设计并测试了一种经济高效的物联网平台 AgriTalk,用于姜黄种植。他们发现,在田间环境条件发生动态变化时,AgriTalk的响应时间显著较低,且通信距离超过30公里[8]。Goswami 等(2020)[9]开发了一种基于物联网的土壤健康监测系统,可监测大量营养元素N(氮)、P(磷)、K(钾)、pH值、土壤湿度和土壤湿度。Salam(2020)[10]综述了当前的通信范式、主要传感器设备以及通信工具,包括农业物联网领域的最新进展。该研究还倡导产业与农民之间的协作,以促进可持续生产实践。
Yamaguchi 等人 [11]提出了一项名为 e-Kakashi 的农业项目,该项目基于多传感器网络,配备了多种传感器,如温湿度传感器、摄像头、 ZigBee模块等。但该应用仅限于 iOS 平台使用。
Lee 等人 [8]提出了一种基于物联网的农业系统,旨在稳定农艺产量的供需链,同时结合了用于产量与生长预测的预测机制及必要的传感器设备。在此研究中,研究人员实现了 LR-WPAN 兼容的多传感器、有线和无线协议、HSDPA/双模CDMA 等技术,以实现其项目目标。
B. 基于无线传感器网络的精准农业解决方案
监控是另一个能够通过监测土壤和作物健康来提升最终产出的广阔领域。由于多种应用的出现,精准农业正在向前迈出一步,这些应用提高了农产品的效率、产量和盈利能力,同时对环境与野生动物保持了良好控制。实时的田间数据可以为农民和农业研究人员据此做出决策并制定相应策略。这反过来有助于改进以往仅基于某些典型理论条件的决策过程。这种精准农业方法还区分了若干控制措施和政策。
除了监控用途外,无线传感器还可以集成到自动化系统中。一些研究人员使用了 FarmBeats,这是一种无人机、物联网和无线传感器网络的集成系统,用于设计一个可在多种模式下进行数据收集的通用平台——包括感知数据、来自摄像头的图像数据以及无人机数据。无线传感器网络在自动化精准农业中的若干研究方向包括低功耗灌溉控制和智能施肥 [12]。Joshi 等人 (2020)[13]概述了一种基于智能无线传感器网络的精准农业系统。这些工作的延伸还提出了智能节能路由方案,以延长网络寿命。这些新的路由协议采用了模糊规则来实现智能决策。
III. FarmFox 架构
本节全面介绍了FarmFox的架构。图1.展示了 FarmFox的概念架构。我们遵循了从无线传感器网络到物联网的传统概念架构来设计其架构。
整体架构可分为三层:
A. 感知层
感知层是该设备的核心。在此层中,传感器节点被放置在田间以感知和收集数据。所收集的数据通过物联网网关发送
Wi-Fi。网关节点随后将数据以数据包的形式发送到远程服务器。Wi-Fi 提供了物联网架构的基础通信,实现物理与信息模式的融合及相互关系,从而构建信息物理系统。该系统的独特卖点在于感知数据存储在电可编程只读存储器(EPROM)中,确保在断电时无数据丢失。
B. 远程处理层
该层是核心设备连接应用层与传感器层。FarmFox 从上下层接收到的请求在此层进行处理。远程处理层从远程位置控制现场操作。
C. 应用层
应用层使农民和数据分析人员能够通过手机和计算机查看收集到的数据。通过使用互联网连接和GPS追踪系统,农民可以追踪特定节点的位置。因此,应用层对于获取输出至关重要,这些输出可被进一步分析以识别行动点,从而增强决策过程,改善土壤健康。
IV. FarmFox设计
在本节中,我们介绍了FarmFox设备盒的设计。促使我们设计这些节点的关键设计要素是成本效益、能效、可靠性和鲁棒性。
A. 传感器节点的集成设计
开发中使用的传感器节点
FarmFox的传感器节点采用防水布局排列。这些节点消耗充足的能耗,由太阳能提供电力。
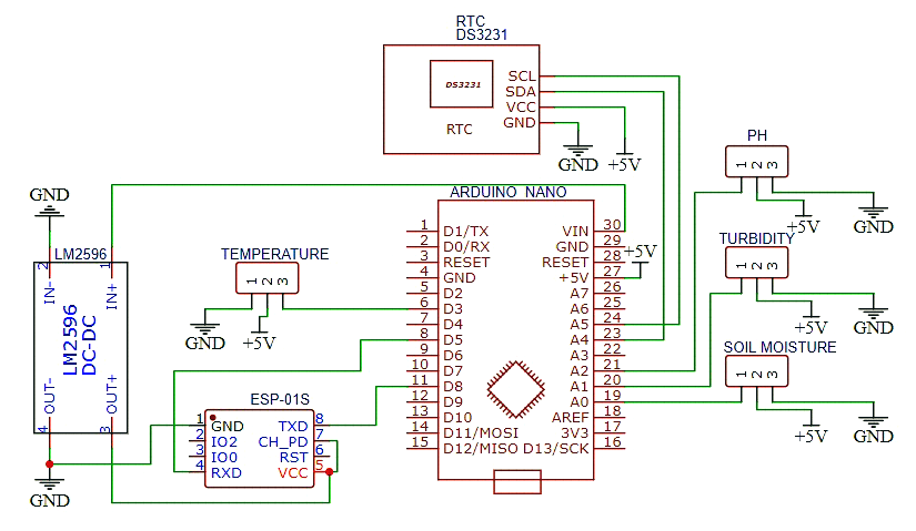
我们使用了Arduino Nano R3和ESP-01S实现 Wi-Fi连接,同时采用RTC-DS3231来实现传感器节点的主动睡眠模式。选择Arduino而非其他商用替代方案是出于低成本设计的考虑,且可靠性认证结果表明,在极端大气条件下,预计数据保持失效率在20年内的百万分之一(PPM)水平。传感器节点的引脚图如图2所示。
引脚图展示了节点各个组件与处理器的连接方式。
太阳能板和电池充电模块(TP4056)通过 LM2596直流-直流转换桥连接,利用太阳能板产生的电压为电池充电,从而维持传感器节点运行。部署的框图细节如图3所示。
B. 传感器的集成设计
我们使用了预校准的四个用于测量四个关键参数——湿度、温度、浊度和 pH值的数字传感器。这些参数有助于监控土壤健康,农民可利用这些信息提高产量。图4展示了开发 FarmFox所使用的四种传感器,即V2土壤湿度传感器、土壤温度传感器DS18B20、浊度传感器和土壤 pH传感器。如前所述,这些传感器连接至 Arduino Nano R3,可埋入土壤中最大深度达20厘米,以测量湿度、温度和pH值。浊度传感器以特殊方式布置在田间,可测量用于灌溉的水体浑浊度。
浊度与pH值的测量结果可为分析系统提供当前土壤健康状况的信息。这表明FarmFox是一个稳健系统。
C. 物联网网关的集成设计
在任何物联网环境中,物联网网关在其中,网关起着重要作用。它作为通信桥梁,将传感器连接到互联网、内置云接口的蓝牙设备等。同时,通过预处理原始数据,有助于实现边缘侧的延迟降低和容量增强。在FarmFox中,使用物联网网关将田间的数据传输至汇聚节点以进行数据分析。为实现该目标,采用了两种广泛使用的协议: Wi-Fi和TCP。我们设计了一个网站用于控制和监控传感器,同时也便于传感器数据的检索。每次在网站注册后,每个网关都会被分配一个随机生成的唯一用户ID。我们采用太阳能板结合锂离子电池为传感器节点供电。
D. 远程服务器的实现
在我们的设计中,我们开发了两个不同的服务器:1)存储库服务器和2)Web服务器。存储库服务器用作中央服务器系统,用于存储所有相关和不相关的数据。而Web服务器用于存储web服务器软件和网站的组件文件。这些服务器托管在云环境中。使用这两种服务器使得 FarmFox系统能够远程监测土壤健康,使其成为精准农业中“独一无二”的系统。
V. FarmFox的实现
我们在印度西孟加拉邦布尔多瓦县BudBud校区 CIET附近的田间部署并植入了FarmFox(23.4078236, 87.5529721)。实验设置如图4所示。实验时间为2020年1月至2020年3月。土壤健康监测分为两个部分——a) 数据聚合 和 b) 数据传输。
A. 数据感知和数据聚合
数据感知和数据聚合是整个过程中最核心的部分。在此过程中,传感器节点测量刺激光、热量、声音、运动、磁场等的变化,并将其转换为电信号。这些变化通过接口转换为二进制格式,经过处理后得到读数。在案例研究区域部署的传感器会收集土壤的湿度、温度、浊度和 pH值数据,并将其存储在FarmFox系统内置的 512字节EPROM中。感知数据会立即传输到连接的云源。因此,可通过具有互联网连接的计算机远程访问汇总数据。FarmFox模型的独特之处在于,当互联网连接不良时,感知数据不会丢失,而是存储在EPROM中。一旦互联网连接恢复,数据将被上传至云存储。因此,时间序列数据分析以及其他统计和机器学习技术的应用变得更加容易。此外,长期积累的数据将为大数据分析建立未来的数据仓库,从而推动可持续农业系统的发展。
B. 数据传输
数据传输部分通过以下步骤实现。
1) 局部通信
我们使用 IEEE 802.11 b/g/n 通常使用称为Wi-Fi的协议在传感器节点与物联网网关之间建立本地通信。ESP-01S接收来自附近数据收集中心CIET budbud 校区的Wi-Fi信号。采用时分多路访问实现传感器节点与网关之间的无冲突数据传输。我们使微控制器保持活动状态,因其工作在超低功耗模式下,同时在数据采集期间将 ESP-01S置于睡眠模式,在向汇聚节点传输数据期间则处于非活动模式。通过RTC实现睡眠模式和活动模式,从而使高功耗的传感器节点更加节能。
2) 远程通信
远程通信 FarmFox 已建立使用两台服务器:a) 存储库服务器 和 b) Web服务器。
2.1) 存储库服务器
每个监控区域的网关节点通过Wi-Fi协议与远程存储库数据服务器建立连接。在数据处理方面,服务器从传入数据包中提取有意义的信息,并对感知的原始数据进行校准。ThingSpeak是收集传感器数据并在图形格式中展示这些数据的存储库云服务器。图 5.(a - c) 显示出稳定的增长趋势,而图5.(d) 显示出下降趋势,这与真实现象一致。
2.2)Web服务器
它是一个网页,农民或分析师可以登录并查看带UID的信息。在这项工作中,我们使用“remoteme”这一服务器站点,它托管网站并获取天气数据。
VI. 比较分析
测试参数和值如表I所示。
| 参数 | 值 |
|---|---|
| 每个子区域的面积 | 0.003英亩 |
| 传感器节点数量 | 3 |
| 感知间隔 | 5 分钟 |
| 发送间隔 | 2 小时 |
| 带内通信范围 | 100 米 |
| 通信协议 | Wi-Fi (IEEE 802.11b/g/n),TCP |
| 数据速率 | Wi-Fi |
| 数据速率 | TCP |
| 实验持续时间 | 23天 |
表1. FarmFox测试参数。
表2. FarmFox与其他系统的比较。
| 功能 | FarmFox | Misra等 | Tara et al. |
|---|---|---|---|
| 传感器节点 | 多传感器 | 多传感器 | YES |
| 传感器节点 | 多通信协议 | 多通信协议 | YES |
| 传感器节点 | 可编程 是 | 可编程 是 | NO |
| 传感器节点 | New 技术 | New 技术 | YES |
| 通信协议 | Wi-Fi & TCP | Zig Bee 和 GPRS | Zig Bee |
| 能量收集 | YES | YES | NO |
| 远程监控 | WEB SERVER | YES | NO |
| 睡眠模式 | YES | NO | NO |
| 适用于异构作物 | YES | NO | NO |
| GPS位置 | YES | NO | NO |
| 设备成本 | Low | High | 中等 |
表II显示了FarmFox在工作参数方面相较于其他可用解决方案的主导地位。所有感知的数据值均被主要保留并应用于生成智能解决方案,例如智能土壤灌溉系统的设计。
VII. FarmFox系统的可持续性
FarmFox 是一个利用物联网技术实现符合农业 5.0的可持续性与精准农业的智能系统。深入探讨所开发的 FarmFox 系统的可持续性方面至关重要。我们正在对 FarmFox 进行定性可持续性分析,沿袭当代文献中关于[14],使用可持续物联网设备在智慧村庄和智慧城市中安全节约能源资源的技术模型的研究思路。
A. 环境可持续性
FarmFox 是一个利用太阳能板满足能源需求的智能系统。使用太阳能无疑是一种更环保的方法,与其它系统相比,这将降低 FarmFox 在使用过程中的碳足迹。由于 FarmFox 能测量土壤上方水体的浊度,因此还有助于控制田间的用水量。与其它设备相比,这减少了田间多余的用水,从而产生积极的水足迹。
B. 经济可持续性
FarmFox 使用基于 Arduino 的硬件(~50 美元),而不是树莓派(~250 美元)。因此,该设备本身成本低廉。结果,安装该系统的初始投资相较于其他现代精准农业系统更低。始终存在“质量成本”。FarmFox 采用优质组件制造,但所有设备都有使用寿命。迄今为止,FarmFox 设备可无故障运行 3 年,从而降低了维护成本。FarmFox 将提高作物产量。更高的产量意味着更多的业务。因此,农民在获得更高经济收益的同时,投资回报率(RoI)也将加快。
C. 社会可持续性
FarmFox 可以很好地在城市农民和水培农民中实施和推广。因此,该设备能够服务于社会不同阶层的人群,而不论其社会背景如何。屋顶种植或园艺、有机农业、城市农业等将得到促进,最终使社会受益。
VIII. 结论
我们开发了一种基于物联网的自动化土壤健康监测系统,能够应对农业参数。农民将能够整合不同的田间参数,根据实际情况做出智能决策。FarmFox 可直接连接到云,具备远程数据存储/检索功能。这项工作可进一步扩展,以结合人工智能/机器学习算法,帮助农业科学家和农民在迈向农业5.0的过程中做出更智能的决策和制定策略。
。pH值图表)
。土壤湿度图表)
. 温度图)
. 浊度图)
图5. 感知数据的图形表示。
1091

被折叠的 条评论
为什么被折叠?



