目录
最近在做智慧屏的项目,学习绘制SOC的电路,第一次接触国产的SOC芯片,要学的东西和要复习的东西有很多,好在之前本科的基础不错,基本上很快都能理解,现做个归纳总结。后续完成绘制之后,就打板调试,再后续进行软件开发,感觉很有趣。
一、二极管相关知识
1.1 稳压二极管与ESD二极管的区别
| 对比维度 | 稳压二极管 | ESD二极管(以TVS管为例) |
|---|---|---|
| 核心目标 | 长期、稳定提供固定电压(电压基准源) | 瞬间泄放静电/浪涌等瞬态高压大电流(安全阀门) |
| 物理结构 | PN结掺杂浓度极高,耗尽层薄,电场强度大 | PN结面积大、结构坚固,反向恢复时间极短(纳秒级) |
| 工作原理 | 反向偏置且电压超稳压值(Vz),触发齐纳击穿,电流变化时电压稳定在Vz | 反向偏置,电压低于VRWM时高阻;超VBR时雪崩击穿,纳秒级导通泄流,干扰消失后恢复高阻 |
| 核心参数 | 稳压值(Vz)、额定功率(Pz)、动态电阻(rz) | 反向工作电压(VRWM)、钳位电压(VC)、峰值脉冲电流(IPP) |
| 典型应用 | 芯片基准电压供给(如MCU的3.3V供电)、简易电路稳压 | USB/HDMI接口ESD防护、芯片引脚浪涌防护、电源入口瞬态干扰防护 |
1.2 二极管反向击穿:齐纳击穿与雪崩击穿
| 对比维度 | 齐纳击穿 | 雪崩击穿 |
|---|---|---|
| 命名来源 | 纪念发现者克拉伦斯·梅尔文·齐纳 | 物理过程类似雪崩效应(载流子爆发式增长) |
| 发生条件 | 高掺杂PN结(耗尽层薄),反向电压低(通常<6V) | 低掺杂PN结(耗尽层厚),反向电压高(通常>6V) |
| 物理机制 | 强电场直接拉断共价键(场致电离),产生大量自由载流子 | 高速载流子撞击原子,撞断共价键产生新载流子(碰撞电离),形成雪崩效应 |
| 温度影响 | 温度升高,击穿电压略降 | 温度升高,击穿电压上升 |
| 核心应用 | 低压稳压二极管(3.3V、5.1V等) | ESD二极管(TVS管)、高压整流二极管 |
1.3 肖特基二极管核心电流参数
-
肖特基二极管没有 PN 结,它的核心是 “金属 - 半导体” 的直接接触,更像 “金属→半导体” 的 “两层夹心”
-
整流电流(IF):核心参数,指长期、稳定整流工作时能持续通过的最大正向电流,受温度影响(散热差时实际值低于标称值)。
问:整流二极管的 “单向导通” 特性,能像 “闸门” 一样,只允许电流从一个方向通过,挡住反向电流。那电流就只剩一半了啊?
答:“电流只剩一半” 的情况确实存在,但只是 “最基础的整流方式”,实际应用中用 “全波整流” (2 个二极管)或 “桥式整流” (4 个二极管,最常用)解决 “浪费”,利用率接近 100% -
瞬间峰值电流(IFSM):辅助参数,指短时间(几十毫秒)可承受的大电流,不可长期工作于此电流。
-
选型逻辑:整流场景以IF为核心依据,需预留余量;应对启动冲击时参考IFSM。
1.4 常用二极管核心信息表
| 二极管类型 | 核心物理结构 | 关键特性 | 常见用途 | 典型型号 |
|---|---|---|---|---|
| 整流二极管 | 普通 PN 结(面积大、耐压高) | 反向耐压高、电流大 | 交流电整流、低功率防倒灌 | 1N4007、1N5408 |
| 肖特基二极管 | 金属 - 半导体接触(无 PN 结) | 导通压降低、开关速度快 | 快充电路、高频整流 | SS34、MBR20100 |
| 发光二极管(LED) | 发光 PN 结(化合物半导体) | 通电发光、电流小 | 指示、显示、照明 | 0805 贴片、XP-L |
| 稳压二极管 | 高掺杂 PN 结(齐纳击穿) | 反向击穿后电压稳定 | 电压基准、简易过压保护 | 1N4733、BZX84C |
| 快恢复二极管 | 改进型 PN 结(载流子少) | 反向恢复时间短 | 高频整流、开关电源续流 | FR107、HER308 |
| 变容二极管 | 耗尽层可控 PN 结 | 结电容随电压变化 | 调谐电路、电压控制频率 | BB105、MV209 |
二、电路相关知识
2.1 按键复位电路元件作用(以T113S3芯片为例)
| 元件 | 核心作用 | 具体说明 |
|---|---|---|
| 100nF电容(C105) | 消抖+稳定复位信号 | 1. 消除按键机械抖动,避免芯片误判;2. 上电时通过充电提供短暂低电平,辅助芯片完成上电复位;3. 稳定复位引脚空闲电平,防误复位。 |
| 上拉电阻(R100) | 确定复位引脚默认电平 | 按键断开时,将BTN1引脚拉到3V3高电平,芯片正常工作;按键闭合时,引脚通过按键接地变为低电平,触发复位。 |
| 复位按键(SW3) | 触发手动复位 | 闭合时将复位引脚拉低,触发芯片复位操作。 |

之前一直以为电容只有辅助芯片完成上电复位的功能,消抖倒是忘了。
2.2 LED指示灯电路电流与电阻选型
-
核心计算:电流I =(供电电压 - LED正向电压Vf)/ 串联电阻R,普通LED Vf约2V。
-
参数参考:普通指示LED额定工作电流10-20mA(正常亮度),阈值电流0.1mA以上(可发光)。
-
选型示例:5V供电时,若需10-15mA电流,电阻选200-300Ω(如220Ω电阻对应约13.6mA电流)。
2.3 低通滤波器(以RC低通为例)
2.3.1 实现原理
利用电容对不同频率信号的阻抗差异:电容容抗Xc = 1/(2πfC),f越低Xc越大,f越高Xc越小。电路结构为输入串联电阻R,电容C并联输出端接地,低频信号因Xc大顺利通过,高频信号因Xc小被导入地。
2.3.2 关键参数
截止频率fc(信号衰减至70.7%的频率):fc = 1/(2πRC),f<fc为通频带(低衰减通过),f>fc为阻带(大幅衰减)。
2.3.3 其他类型
-
LC低通:电感+电容组成,利用电感高频阻抗高、电容高频阻抗低特性,适合高频大功率场景。
-
有源低通:RC基础上加运算放大器,可放大信号并提升滤波陡峭度,适合需信号放大场景。
2.4 高通滤波器(以RC高通为例)
2.4.1 电路结构
电容串联、电阻并联接地,与RC低通结构相反。
2.4.2 工作原理
高频信号下电容Xc小,顺利通过;低频信号下电容Xc大,被阻挡无法到达输出端,实现滤除低频、保留高频。
2.4.3 截止频率
与RC低通公式相同:fc = 1/(2πRC),f<fc为阻带(衰减),f>fc为通频带(通过)。
2.4.4 应用示例
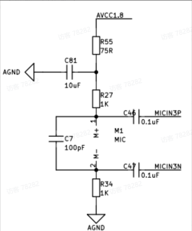
T113S3音频电路中,CB1(10μF)+ R55(75Ω)组成的低通滤波器,fc≈212Hz,可滤除212Hz以下高频信号,阻断模拟电路的高频干扰。

三、通信总线知识
3.1 I2C与I2S的区别
| 对比维度 | I2C(集成电路间总线) | I2S(集成电路间音频总线) |
|---|---|---|
| 核心用途 | 通用数据传输(传感器数据、配置参数等) | 专用音频传输(PCM音频信号,高保真、低延迟) |
| 核心引脚 | SDA(双向数据线)、SCL(时钟线),可选地址引脚 | SDI/SD(数据输入)、SDO(数据输出)、BCK(位时钟)、LRCK(声道时钟) |
| 寻址方式 | 7位/10位地址寻址,支持多设备(最多127个7位地址设备) | 无地址,硬件直连,拓扑简单(点对点或一主多从) |
| 数据格式 | 字节(8位)传输,带ACK应答 | 音频采样位(16/24位),连续流式传输,无应答 |
| 速率特点 | 低速灵活(100kbps/400kbps/5Mbps) | 高速实时(随音频参数变化,如44.1kHz/16位音频对应BCK=1.4112MHz) |
| 双工模式 | 半双工(SDA双向共用,不能同时收发) | 全双工(SDO/SDI独立,可同时收发) |
四、音频信号相关知识
4.1 数字音频与模拟音频的区别
| 对比维度 | 模拟音频 | 数字音频 |
|---|---|---|
| 核心本质 | 连续变化的物理量(如电压/电流),波形模仿声波 | 离散的二进制数据(0和1),由采样、量化模拟信号得到 |
| 存储方式 | 依赖物理介质连续状态(磁带磁粉密度、黑胶凹槽深浅),易损耗 | 二进制文件存储于数字介质,数据稳定,可长期保存 |
| 传输特性 | 易受干扰,失真叠加且无法消除(如收音机杂音) | 抗干扰强,轻微干扰可通过纠错算法恢复,几乎无失真 |
| 处理能力 | 依赖硬件电路,功能固定(简单音量调节、滤波) | 软件灵活处理(剪辑、降噪、变声等),扩展性强 |
| 复制备份 | 复制一次失真一次(如磁带翻录) | 无限复制无质量损失,与原文件一致 |
4.2 T113S3芯片模拟音频引脚
| 引脚名 | 接口类型 | 对应设备 | 接线要点 | 注意事项 |
|---|---|---|---|---|
| MICIN | 模拟输入 | 驻极体/动圈麦克风 | 接麦克风信号端,驻极体麦克风需接电源 | 避免接强信号设备,防放大器过载 |
| FMIN | 模拟输入 | FM收音机模块音频输出端 | 接FM模块AUDIO OUT引脚 | 确保输入为模拟音频信号 |
| LINEIN | 模拟输入 | MP3/CD机/电脑线路输出端 | 接外部设备LINE OUT或耳机孔 | 无需额外放大,防信号过强 |
| HPOUT | 模拟输出 | 耳机、小型扬声器(8Ω/32Ω) | 直接接耳机左右声道(单端可接单声道) | 不可直接接大功率音箱,需外接功放 |
五、复数运算(电路分析工具)
5.1 复数的两种表示形式
| 形式 | 表达式 | 各部分含义 |
|---|---|---|
| 代数形式 | Z = a + jb | a:实部(对应电阻);b:虚部(对应容抗/感抗);j:虚数单位(j²=-1) |
| 极坐标形式 | Z = r∠θ | r:模(阻抗幅值);θ:辐角(电压与电流相位差) |
5.2 形式转换规则
-
代数→极坐标:r = √(a² + b²),θ = arctan(b/a)(需判断象限)。
-
极坐标→代数:a = rcosθ,b = rsinθ。
5.3 四则运算规则
-
加减(代数形式):实部相加减,虚部相加减,Z1±Z2=(a1±a2)+j(b1±b2)。
-
乘法(极坐标形式):模相乘,辐角相加,Z1×Z2=(r1×r2)∠(θ1+θ2)。
-
除法(极坐标形式):模相除,辐角相减,Z1/Z2=(r1/r2)∠(θ1-θ2)。
5.4 电路应用
-
电容复阻抗:Zc = 1/(jωC)(ω=2πf)。
-
电感复阻抗:Zl = jωL。
-
串联电路总阻抗:Z总=Z1+Z2(代数形式加减)。
-
并联电路总阻抗:1/Z总=1/Z1+1/Z2(极坐标形式除法)。
电子元件与电路知识总结
7万+

被折叠的 条评论
为什么被折叠?



