目录
最近在做智慧屏的项目,学习绘制SOC的电路,第一次接触国产的SOC芯片,要学的东西和要复习的东西有很多,好在之前本科的基础不错,基本上很快都能理解,现做个归纳总结。后续完成绘制之后,就打板调试,再后续进行软件开发,感觉很有趣。
一、AN2051陶瓷天线相关知识
(一)基本特性与适用场景
AN2051是2.4GHz频段的多层陶瓷贴片天线,尺寸通常为5.1×2.0×1.2mm,阻抗50Ω,主要用于蓝牙、WiFi(802.11b/g/n)等无线通信设备,适配RTL8723DS等射频模组/芯片。
(二)使用方法

1. 硬件连接
-
Pin 1 (Feed / RF Input): 信号馈入端。连接射频芯片的 RF 输出(ANT)。通常需要在芯片与该引脚之间设计 π型匹配网络 (由电感、电容组成),用于将阻抗调试到标准的50Ω 。
SDIO需要做阻抗匹配的,但是为了省钱,不做也是可以的,只是速率可能上不去。
-
Pin 2 (NC / Fixing Pad): 固定/空脚。主要用于增加机械强度,防止天线脱落。电气上通常悬空 (NC),但在 PCB Layout 时需注意其焊盘周围的净空。
2. PCB布局注意事项
-
预留净空区:天线周围需预留2~3mm净空区,禁止铺地或放置其他元件,避免影响信号辐射。
-
接地处理:天线下方PCB层建议设计完整地平面,提升信号稳定性。
-
远离干扰源:避开电源、高速信号线等干扰元件,减少电磁干扰。
二、陶瓷天线选型与参数对比
(一)核心选型参数
-
工作频段:如2.4GHz天线不适配5GHz WiFi,AN2051覆盖2.4~2.5GHz,ANT3216LL00R2400A中心频率2.45GHz、带宽160MHz,均适配2.4GHz WiFi/蓝牙。
-
阻抗:主流射频芯片/模组阻抗为50Ω,天线阻抗需一致,避免信号反射损耗。
-
增益:单位dBi,数值越高信号覆盖能力越强。AN2051增益2~3dBi,ANT3216LL00R2400A增益达5.05dBi,后者信号性能更优。
-
尺寸:根据PCB预留空间选择,AN2051(5.1×2.0×1.2mm)比1206封装天线(3.2×1.6mm)更大,ANT3216LL00R2400A为1206封装,适合小型设备。
(二)AN2051与ANT3216LL00R2400A对比
| 参数 | AN2051 | ANT3216LL00R2400A |
|---|---|---|
| 尺寸 | 5.1×2.0×1.2mm | 3.2×1.6×1.2mm(1206封装) |
| 增益 | 0.5dBi | 5.05dBi(更优) |
| 适用场景 | 中小范围覆盖,常规智能设备 | 小型设备,对信号增益要求较高的场景 |
| 优势 | 通用性强,布局兼容性好 | 尺寸紧凑,信号覆盖能力突出 |
三、阻抗匹配核心知识
(一)基本概念与作用
定义:阻抗匹配是使信号传输路径上各部分阻抗连续(如芯片输出阻抗+匹配元件≈传输线阻抗),核心作用是减少信号反射、避免波形失真,(反射波形会叠加在原来的波形上)提升信号完整性,尤其适用于高速信号(如SDIO、射频信号)。
也就是说高速信号,什么USB,MIPI,HDMI啥的,都建议做阻抗匹配,其他的信号,可以随意点。

(二)SDIO总线阻抗匹配设计
1. 源端串联匹配 (以 SDIO 时钟线为例)
SDIO CLK 线上通常串联一个 33Ω (R90) 电阻。
-
阻抗匹配: 消除反射,防止信号振铃 (Ringing) 和过冲 (Overshoot)。
-
EMI 抑制: 减缓信号边沿,降低高频辐射。
-
阻抗计算公式:

-
典型值: 17Ω (内阻)+33Ω (外阻)=50Ω。
-
Layout 核心规则: 电阻必须紧靠主控 (Source) 放置。
-
阻抗与电阻的区别:
-
电阻 : 与长度成正比(像水管摩擦力)。
-
特性阻抗: 与长度无关,由线宽、介质厚度决定(像水管粗细)。即使是 1mm 的线,只要线宽设计对,阻抗依然是50Ω。
-
这里有个问题困惑了我很久:
信号路径:主控引脚->pcb线->33欧电阻->pcb线->wifi芯片,其中主控引脚->pcb线->电阻中间不就是有很大的不连续性吗?特别是主控引脚->pcb线。
其实这就引出传输线理论与“短线隐身”:定义长短线如下
-
长线: 延时 > 信号上升时间的 1/10,必须考虑传输线效应(反射)。
-
短线: 延时极短,反射波在上升沿结束前就已经跑回并叠加,波形上看不出振铃,视为“隐身”。
这样,就有两个情况:
-
长线效应(回声): 如果走线很长,信号从一端传到另一端的时间大于信号上升时间的 1/10(经验值),那么信号在传播过程中会产生反射(回声),如果不匹配,波形就会乱。这时候必须用传输线理论处理。
-
短线效应(瞬间充满): 如果走线非常短,信号从一端传到另一端几乎是瞬间完成的(快到信号还没上升到最高点,反射就已经回来了并被淹没了)。在这种情况下,这段线不被视为传输线,而被视为一个普通的节点(Node)或电容。
或者可以这样理解:
-
长线反射: 像在山谷喊话,声音喊完了回声才回来,能听到两个分离的声音(明显的波形振铃)。
-
短线反射: 像在狭小的厕所喊话,回声瞬间叠加在原声上,听起来声音变厚(波形变缓),听不到独立回声。
那这个长短的定义取决于什么呢?以常见的1Ghz信号为例:
- 信号上升时间 (Tr):典型的数字信号上升沿约为 1ns(纳秒)。
- PCB 上信号的速度 (V):电信号在 FR4 材质的 PCB 上传播速度约为 6 英寸 /ns(即 15cm/ns,光速的一半)。
- 安全的时间窗口:根据 1/10 规则,允许的延时 = 1ns/10 = 0.1ns。
允许的长度:
![]()
为了保险起见,工程师通常会给自己留点余量,所以行业内形成了 12mm (约500mil) 这样一个经验法则,所以:
-
< 12mm: 信号还没来得及在电阻和芯片之间来回反弹形成振铃,电压就已经升上去了。这段线“隐身”了。
-
> 12mm: 信号开始把这段线当成“跑道”,会产生独立的反射波,导致电阻前的波形阶梯化,匹配失效。
-
其实12mm我感觉很长了,一般用不着这么长,特别是在一些小板子上。
2. 反射与保护机制
保护原理: 信号发出瞬间,电压通过分压仅为 VCC/2 (如 1.65V)。信号到达高阻终端后发生全反射,电压叠加至 VCC(3.3V)。反射波回到源端后被内阻吸收
四、电路元件与功能解析
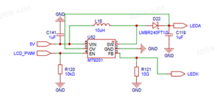
(一)LCD背光电路(DC-DC 升压,Boost)
分析屏幕LED驱动电路时,了解了一下电感升压原理:
1. 电路组成与核心器件
电路基于 MT9201 芯片(一款常用的升压型 LED 驱动 IC) ,是一个典型的 DC-DC 升压(Boost)恒流 LED 驱动电路:将输入的 5V 电压,升高到足以点亮一串串联 LED(背光灯条)所需的更高电压(例如 9V, 12V, 20V 等),并保持电流恒定。
2. 核心器件功能
-
MT9201:通过控制内部开关管通断,实现电感充放电升压,接收LCD_PWM信号(占空比调节亮度),内置过压保护(OV引脚)与电压反馈(FB引脚)。内部集成了一个功率 MOSFET 开关(连接在 SW 脚和 GND 脚之间)。它通过不断地快速开关(PWM),控制电感的充放电来实现升压。
-
电感L18:储能元件,它负责在开关导通时把电能转化为磁能储存起来,在开关断开时把磁能释放出来。
-
二极管D22:单向阀门,它只允许电流从左向右流向 LED,防止电容 C119 里的电倒流回芯片或电感,也防止在开关导通时输出端对地短路。(必须得是肖特基二极管,反应快)
-
C119 (1uF 电容):储能与滤波,在电感不供电的瞬间(开关导通阶段),由它负责给 LED 供电,维持电压稳定,减少频闪。
-
电阻R121:电流采样电阻(关键元件)。它串联在 LED 的回路中。
原理:芯片通过检测这个电阻上的电压(FB 脚),算出当前流过 LED 的电流大小,
如果电流小了,芯片就加大升压力度;电流大了,就减小。 -
LCD_PWM (EN 脚):使能与调光,
高电平:芯片工作,LED 亮。
低电平:芯片关闭。
PWM 信号:通过快速发送脉冲,控制 LED 的亮灭时间比例,从而实现亮度调节(屏幕亮度调整就是靠这个)。R120 是下拉电阻,防止引脚悬空时或者刚上电时误触发,导致屏幕闪。
3. 升压原理(充放电循环)
这个电路能把 5V 变成 20V(举例),是依靠电感 “阻碍电流变化” 的物理特性(楞次定律)来实现的。整个过程分为两个不断循环的阶段,每秒钟进行几十万次(例如 1.2MHz):
第一阶段:开关导通(充电 / 储能)
-
动作:MT9201 芯片内部的 MOSFET 开关(SW 脚)闭合,直接接地。
-
电流路径:5V 电源 -> 电感 L18 -> SW 脚 -> GND。
-
发生了什么:
-
电流不经过 LED,而是直接流过电感入地。
-
电感里的电流通过磁场形式开始储存能量。
-
此时,右边的二极管 D22 是截止的(反向阻断),LED 仅靠电容 C119 之前存的电来维持发光。
-
第二阶段:开关断开(放电 / 升压)
-
动作:MT9201 芯片内部的 MOSFET 开关断开。
-
电流路径:(5V + 电感高压) -> 二极管 D22 -> 电容 C119 -> LEDA -> LEDK -> R121 -> GND。
-
发生了什么:
-
电感里的电流突然失去了去路(地线断了)。
-
关键物理现象:电感有个脾气,“不许电流突然消失”。为了维持电流流动,电感会感应出一个极高的反向电动势(左负右正)。
-
电压叠加:这个感应电压与原来的 5V 电源电压串联叠加。
-
此时 SW 点的电压 = 5V + 电感电压。这个电压会远高于 5V,甚至高达几十伏。
-
电压如何闭环控制?
为什么不会无限升高把 LED 烧了? 因为有 FB (Feedback) 反馈脚 和 R121。
闭环控制的过程:
-
电流流过 LED 后,汇聚流过 R121。
-
根据欧姆定律,R121 上会产生电压。

-
芯片检测这个电压。假设芯片设计的基准电压是 0.2V:
-
如果 R121 电压 < 0.2V,说明电流不够,芯片就让开关导通时间变长一点(多存点能),输出电压就升高,电流增大。
-
如果 R121 电压 > 0.2V,说明电流太大了,芯片就减少开关时间,电压降低。
-
最终,输出电压会自动稳定在刚好能让 LED 产生设定电流( 20mA)的那个电压值上。
查手册得到MT9201 的反馈基准电压Vfb为 0.2V,则恒流电流为:

所以,这个电路不仅是升压,更重要的是恒流。
(二)二极管分类与选型
| 类型 | 典型型号 | 特点 | 适用场景 |
|---|---|---|---|
| 整流二极管 | 1N4007 | 承压高、电流大、速度慢、压降大(0.7V-1.1V) | 工频整流 (50/60Hz) |
| 肖特基二极管 | SS34 / LMBR240 | 速度极快、压降低(0.2V-0.4V)、反向漏电稍大 | 高频开关电源 (DC-DC) |
| 开关二极管 | 1N4148 | 速度快、电流小 | 信号处理、逻辑电路 |
| 稳压二极管 | 1N47xx | 利用反向击穿特性 | 电压参考、保护电路 |
-
注意: 在 DC-DC 升压电路中( MT9201),必须使用肖特基二极管。普通整流二极管因反向恢复时间过长,无法跟上 MHz 级的开关频率,会导致严重发热或电路失效。
五、螺丝与安装相关知识
(一)M3螺丝核心参数
-
螺纹大径:M3中“3”指带螺纹部分的外螺纹大径为3mm(半螺纹螺丝光杆部分直径约2.98mm,接近螺纹大径)。
-
螺丝孔尺寸:通孔选3.2~3.5mm(方便穿丝),螺纹底孔选2.5~2.6mm(攻丝前预钻孔)。
(三)常见公制螺纹光杆直径参考
| 螺纹规格 | 光杆部分直径(mm) |
|---|---|
| M2 | 约1.98 |
| M3 | 约2.98 |
| M4 | 约3.98 |
| M5 | 约4.9 |
| M6 | 约5.9 |
六、PCB核心知识(整合补充)
(一)层数相关
-
2/4/6层板差异:4/6层板通过独立接地/电源层(整层铺铜)提升抗干扰能力与供电稳定性,6层板比4层板多2层内层,布线空间更充足,成本高30%~60%。
-
3层板非主流原因:结构不对称易翘曲,工艺复杂,性能不如4层板,成本无优势。
(二)特殊结构与工艺
-
盲埋孔:盲孔从表面通至内层,埋孔仅连内层,节省空间适配高密度元件,嘉立创2025年已支持该工艺。
-
沉金工艺:化学沉积0.05~0.15μm金层,保护铜层、提升焊接可靠性,成本比喷锡高20%~30%,适合高频电路与精细元件。
-
BGA封装:底部锡球阵列连接,省空间、传信号快,需配合盘中孔布线,焊接与维修要求高。
871

被折叠的 条评论
为什么被折叠?



