数据结构是指相互之间存在着一种或多种关系的数据元素的集合和该集合中数据元素之间的关系组成的。
数据的存储结构:
- 顺序存储结构 – 数组就是顺序存储结构的典型代表。
- 链式存储结构

数据的逻辑结构:
-
集合结构:集合关系就类似于数学中的集合

-
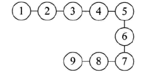
线性结构:线性结构中的数据元素之间是一对一的关系

-
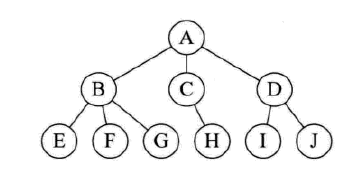
树形结构:树形结构中的数据元素之间存在一种一对多的层次关系

-
图形结构:图形结构的数据元素是多对多的关系

算法是指解题方案的准确而完整的描述,是一系列解决问题的清晰指令,算法代表着用系统的方法描述解决问题的策略机制。
算法的特性:输入、输出、有穷性、确定性、可行性。
算法的基本要求:正确性、可读性、健壮性、时间复杂度、空间复杂度。
本文深入探讨了数据结构的概念,包括顺序存储结构如数组,链式存储结构,以及逻辑结构如集合、线性、树形和图形结构。同时,详细介绍了算法的定义,其特性与基本要求,为读者提供了全面的数据处理和问题解决策略的理解。
4万+

被折叠的 条评论
为什么被折叠?



