图
1、图基本介绍
1.1、为什么要有图
- 前面我们学了线性表和树
- 线性表局限于一个直接前驱和一个直接后继的关系
- 树也只能有一个直接前驱也就是父节点
- 当我们需要表示多对多的关系时,这里我们就用到了图。
1.2、图的举例说明
图是一种数据结构,其中结点可以具有零个或多个相邻元素。两个结点之间的连接称为边。结点也可以称为顶点。如图:

1.3、图的常用概念
- 顶点(vertex)
- 边(edge)
- 路径
- 无向图(右图

- 有向图
- 带权图

2、图的表示方式
图的表示方式有两种:二维数组表示(邻接矩阵);链表表示(邻接表)。
2.1、邻接矩阵
邻接矩阵是表示图形中顶点之间相邻关系的矩阵,对于n个顶点的图而言,矩阵是的row和col表示的是1…n个点。

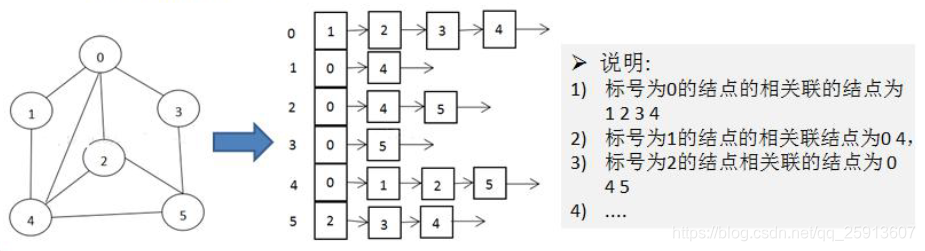
2.2、邻接表
- 邻接矩阵需要为每个顶点都分配n个边的空间,其实有很多边都是不存在,会造成空间的一定损失.
- 邻接表的实现只关心存在的边,不关心不存在的边。因此没有空间浪费,邻接表由数组+链表组成
- 举例说明

3、图的快速入门案例
- 要求:代码实现如下图结构

- 思路分析
(1)存储顶点String使用ArrayList
(2)保存矩阵int[][]edges - 代码实现
//插入结点
public void insertVertex(String vertex) {
vertexList.add(vertex);
}
/**
* 添加边
*
* @param v1 表示点的下标即使第几个顶点"A"-"B""A"->0"B"->1
* @param v2 第二个顶点对应的下标
* @param weight 表示值
*/
public void insertEdge(int v1, int v2, int weight) {
edges[v1][v2] = weight;
edges[v2][v1] = weight;
numOfEdges++;
}
4、图的深度优先遍历介绍
4.1、图遍历介绍
所谓图的遍历,即是对结点的访问。一个图有那么多个结点,如何遍历这些结点,需要特定策略,一般有两种访问策略:
(1)深度优先遍历
(2)广度优先遍历
4.2、深度优先遍历基本思想
图的深度优先搜索(DepthFirstSearch)
- 深度优先遍历,从初始访问结点出发,初始访问结点可能有多个邻接结点,深度优先遍历的策略就是首先访问第一个邻接结点,然后再以这个被访问的邻接结点作为初始结点,访问它的第一个邻接结点,可以这样理解:每次都在访问完当前结点后首先访问当前结点的第一个邻接结点。
- 我们可以看到,这样的访问策略是优先往纵向挖掘深入,而不是对一个结点的所有邻接结点进行横向访问。
- 显然,深度优先搜索是一个递归的过程
4.3、深度优先遍历算法步骤
- 访问初始结点v,并标记结点v为已访问。
- 查找结点v的第一个邻接结点w。
- 若w存在,则继续执行4,如果w不存在,则回到第1步,将从v的下一个结点继续。
- 若w未被访问,对w进行深度优先遍历递归(即把w当做另一个v,然后进行步骤123)。
- 查找结点v的w邻接结点的下一个邻接结点,转到步骤3。
- 分析图

4.4、深度优先算法的代码实现
//深度优先遍历算法
private void dfs(boolean[] isVisited, int i) {
//首先我们访问该结点,输出
System.out.print(getValueByIndex(i) + "->");
//将结点设置为已经访问
isVisited[i] = true;
//查找结点i的第一个邻接结点 w
int w = getFirstNeighbor(i);
while (w != -1) {
if (!isVisited[w]) {
dfs(isVisited, w);
}
//如果w结点已经被访问过
w = getNextNeighbor(i, w);
}
}
//对dfs进行一个重载,遍历我们所有的结点,并进行dfs
public void dfs() {
isVisited = new boolean[vertexList.size()];
//遍历所有的结点,进行dfs[回溯]
for (int i = 0; i < getNumOfVertex(); i++) {
if (!isVisited[i]) {
dfs(isVisited, i);
}
}
}
5、图的广度优先遍历
5.1、广度优先遍历基本思想
图的广度优先搜索(BroadFirstSearch)
类似于一个分层搜索的过程,广度优先遍历需要使用一个队列以保持访问过的结点的顺序,以便按这个顺序来访问这些结点的邻接结点
5.2、广度优先遍历算法步骤
- 访问初始结点v并标记结点v为已访问。
- 结点v入队列
- 当队列非空时,继续执行,否则算法结束。
- 出队列,取得队头结点u。
- 查找结点u的第一个邻接结点w。
- 若结点u的邻接结点w不存在,则转到步骤3;否则循环执行以下三个步骤:
6.1若结点w尚未被访问,则访问结点w并标记为已访问。
6.2结点w入队列
6.3查找结点u的继w邻接结点后的下一个邻接结点w,转到步骤6。
5.3、广度优先算法的图示

5.4、广度优先算法的代码实现
//对一个结点进行广度优先遍历的方法
private void bfs(boolean[] isVisited, int i) {
int u;//表示队列的头结点对应下标
int w;//邻接结点w
//队列,记录结点访问的顺序
LinkedList queue = new LinkedList();
//访问结点,输出结点信息
System.out.print(getValueByIndex(i) + "->");
//标记为已访问
isVisited[i] = true;
//将结点加入队列
queue.addLast(i);
while (!queue.isEmpty()) {
//取出队列的头结点下标
u = (int) queue.removeFirst();
//得到第一个邻接结点的下标 w
w = getFirstNeighbor(u);
while (w != -1) {
//是否访问过
if (!isVisited[w]) {
System.out.print(getValueByIndex(w) + "->");
//标记已经访问
isVisited[w] = true;
//入队
queue.addLast(w);
}
//以u为前驱点,找w后面的下一个邻结点
w = getNextNeighbor(u, w);//体现出我们的广度优先
}
}
}
//遍历所有的结点,都进行广度优先搜索
public void bfs() {
isVisited = new boolean[vertexList.size()];
for (int i = 0; i < getNumOfVertex(); i++) {
if (!isVisited[i]) {
bfs(isVisited, i);
}
}
}
6、图的代码汇总
package com.xu.graph;
import java.util.ArrayList;
import java.util.Arrays;
import java.util.LinkedList;
public class Graph {
private ArrayList<String> vertexList;//存储顶点集合
private int[][] edges;//存储图对应的邻结矩阵
private int numOfEdges;//表示边的数目
//定义给数组boolean[],记录某个结点是否被访问
private boolean[] isVisited;
public static void main(String[] args) {
int n = 5;//结点的个数
String Vertexs[] = {"A", "B", "C", "D", "E"};
// String Vertexs[] = {"1", "2", "3", "4", "5", "6", "7", "8"};
//创建图对象
Graph graph = new Graph(n);
//循环的添加顶点
for (String vertex : Vertexs) {
graph.insertVertex(vertex);
}
//添加边
//A-B A-C B-C B-D B-E
graph.insertEdge(0, 1, 1);
graph.insertEdge(0, 2, 1);
graph.insertEdge(1, 2, 1);
graph.insertEdge(1, 3, 1);
graph.insertEdge(1, 4, 1);
//显示一把邻结矩阵
graph.showGraph();
System.out.println("深度遍历");
graph.dfs();//A->B->C->D->E[1->2->4->8->5->3->6->7]
System.out.println();
System.out.println("广度优先!");
graph.bfs();//A->B->C->D-E[1->2->3->4->5->6->7->8]
}
//构造器
public Graph(int n) {
//初始化矩阵和vertexList
edges = new int[n][n];
vertexList = new ArrayList<>(n);
numOfEdges = 0;
}
/**
* 得到第一个邻接结点的下标 w
*
* @param index
* @return 如果存在就返回对应的下标,否则返回-1
*/
public int getFirstNeighbor(int index) {
for (int j = 0; j < vertexList.size(); j++) {
if (edges[index][j] > 0) {
return j;
}
}
return -1;
}
/**
* 根据前一个邻接结点的下标来获取下一个邻接结点
*
* @param v1
* @param v2
* @return
*/
public int getNextNeighbor(int v1, int v2) {
for (int j = v2 + 1; j < vertexList.size(); j++) {
if (edges[v1][j] > 0) {
return j;
}
}
return -1;
}
//深度优先遍历算法
private void dfs(boolean[] isVisited, int i) {
//首先我们访问该结点,输出
System.out.print(getValueByIndex(i) + "->");
//将结点设置为已经访问
isVisited[i] = true;
//查找结点i的第一个邻接结点 w
int w = getFirstNeighbor(i);
while (w != -1) {
if (!isVisited[w]) {
dfs(isVisited, w);
}
//如果w结点已经被访问过
w = getNextNeighbor(i, w);
}
}
//对dfs进行一个重载,遍历我们所有的结点,并进行dfs
public void dfs() {
isVisited = new boolean[vertexList.size()];
//遍历所有的结点,进行dfs[回溯]
for (int i = 0; i < getNumOfVertex(); i++) {
if (!isVisited[i]) {
dfs(isVisited, i);
}
}
}
//对一个结点进行广度优先遍历的方法
private void bfs(boolean[] isVisited, int i) {
int u;//表示队列的头结点对应下标
int w;//邻接结点w
//队列,记录结点访问的顺序
LinkedList queue = new LinkedList();
//访问结点,输出结点信息
System.out.print(getValueByIndex(i) + "->");
//标记为已访问
isVisited[i] = true;
//将结点加入队列
queue.addLast(i);
while (!queue.isEmpty()) {
//取出队列的头结点下标
u = (int) queue.removeFirst();
//得到第一个邻接结点的下标 w
w = getFirstNeighbor(u);
while (w != -1) {
//是否访问过
if (!isVisited[w]) {
System.out.print(getValueByIndex(w) + "->");
//标记已经访问
isVisited[w] = true;
//入队
queue.addLast(w);
}
//以u为前驱点,找w后面的下一个邻结点
w = getNextNeighbor(u, w);//体现出我们的广度优先
}
}
}
//遍历所有的结点,都进行广度优先搜索
public void bfs() {
isVisited = new boolean[vertexList.size()];
for (int i = 0; i < getNumOfVertex(); i++) {
if (!isVisited[i]) {
bfs(isVisited, i);
}
}
}
//返回结点的个数
public int getNumOfVertex() {
return vertexList.size();
}
//显示图对应的矩阵
public void showGraph() {
for (int[] link : edges) {
System.out.println(Arrays.toString(link));
}
}
//得到边的数目
public int getNumOfEdges() {
return numOfEdges;
}
//返回结点i(下标)对应的数据0->"A"1->"B"2->"C"
public String getValueByIndex(int i) {
return vertexList.get(i);
}
//返回v1和v2的权值
public int getWeight(int v1, int v2) {
return edges[v1][v2];
}
//插入结点
public void insertVertex(String vertex) {
vertexList.add(vertex);
}
/**
* 添加边
*
* @param v1 表示点的下标即使第几个顶点"A"-"B""A"->0"B"->1
* @param v2 第二个顶点对应的下标
* @param weight 表示值
*/
public void insertEdge(int v1, int v2, int weight) {
edges[v1][v2] = weight;
edges[v2][v1] = weight;
numOfEdges++;
}
}
本文介绍了图数据结构的基本概念,包括图的定义、常见类型和术语。详细讲解了图的两种表示方法:邻接矩阵和邻接表,并通过代码实现了图的深度优先遍历和广度优先遍历。
439

被折叠的 条评论
为什么被折叠?



