“肺部像结了疤”?——这种可怕的疾病叫特发性肺纤维化 (IPF),就像肺部在悄悄 “变硬”,最终连呼吸都成了奢望。不过!最近 Nature Communications 的新研究带来了好消息:科学家揪出了导致肺部纤维化的 “元凶”,还找到了现成的 “拆弹工具”!
Section.01
肺部的 “硬化危机”:
从柔软到僵硬的噩梦
特发性肺纤维化 (Idiopathic pulmonary fibrosis, IPF) 是一种慢性进行性间质性肺疾病,患者肺泡会被过量的“细胞外基质”(就像肺部的“支架材料”) 堆积填满,原本柔软有弹性的肺变得又硬又脆,就像被水泥封住的海绵,无法正常收缩舒张[1]。更可怕的是,它的中位生存期只有 2-4 年,比很多癌症还凶险!
过去大家以为,这种“支架材料”主要是成纤维细胞过度分泌的。但新研究发现,肺泡 Ⅱ 型上皮细胞 (alveolar type Ⅱ epithelial cells,ATII) 这个“肺管家”才是关键推手 — 当它出问题时,会主动“指挥”肺部纤维化,让病情雪上加霜[2]。

图 1. 诱导肺纤维化的关键过程。肺反复损伤导致 ATII 细胞 (橙色) 受损[2]。
Section.02
揪出 “幕后黑手”:
YAP 蛋白的 “失控开关”
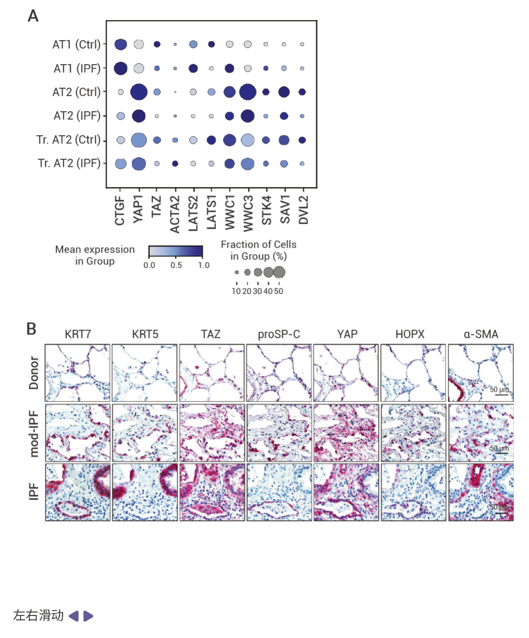
科学家通过单细胞 RNA 测序 (scRNASeq) 发现,IPF 患者的 ATII 细胞里,YAP 的蛋白异常活跃,像个“失控的开关”[3]。
正常情况下,YAP 负责调节细胞的生长和修复,但在 IPF 中,它变得 “过度亢奋” (图 2A)。研究人员对对照和 IPF 组织进行了免疫组织化学分析,并证实了 scRNASeq 数据,发现活性核 YAP 表达增加,主要在与可见上皮重塑区域相关的肺泡上皮细胞中,而 TAZ 表达主要见于纤维化中的间充质细胞 (图 2B)。重要的是,还观察到在仅有中度组织学损伤的 IPF 肺区域中存在异常的 YAP 激活,这表明 YAP 的变化可能是 IPF 发展中的早期事件 (图 2B)。而在纤维化小鼠肺的“看起来正常”区域中,包括用 DC-Lamp 标记的 ATII 细胞中,核 YAP/TAZ 主观上有所增加 (图 2C)。重要的是,这些区域尚未经历广泛的重塑,并且肺部硬度值仍在正常肺组织范围内。
这些正好支持这一假设:即使在肺部还没明显变硬的早期阶段,YAP 就已经开始“搞事”了,这说明它可能是疾病早期干预的好靶点!


图 2. YAP/TAZ 在 IPF 中的异常上皮中上调并活跃[3]。
A. 公开的 scRNA-Seq 数据显示 IPF 和供体(对照)肺远端(肺泡)上皮细胞中细胞类型特异性基因表达 (IPFcellatlas.com: GSE135893)。B. 供体组织、中度纤维化 IPF 和完全纤维化 IPF 组织切片上 YAP、TAZ、上皮和间质标志物的代表性免疫组织化学染色。n ?= 6 供体,n ?= 6 中度纤维化 IPF,n = ?13 完全纤维化 IPF。C. 在 PBS 和Bleo 治疗 14 天后的小鼠肺石蜡切片上,对 Yap/Taz 和 Dc-Lamp(肺泡 II 型细胞标志物)进行代表性免疫荧光染色。上行比例尺为 20 微米。下行是 5 倍数码变焦。n = ?5 PBS,n ?= 8 Bleo。D. 使用补充表1中的 Hippo 通路基因,对来自肺基因组研究联盟 (LGRC) 数据集的对照受试者 (n ?= 91)、IPF (n ?= 100) 和 COPD (n ?= 144) 患者样本进行微阵列分析的主成分分析 (PCA)。
Section.03
YAP 的 “帮凶” LOX——
让肺部 “变硬” 的 “强力胶水”
YAP 不会 “孤军作战”,它最关键的 “帮凶” 是赖氨酸氧化酶 (LOX)。从小鼠肺中分离的原代正常和纤维化 ATII 细胞后发现,YAP/TAZ 的核表达在纤维化 ATII 细胞中显著增加,而 YAP/TAZ 主要存在于正常 ATII 细胞的胞质溶胶中 (图 3A、B)。研究确认了 ATII 细胞中 LOX 基因和蛋白的表达情况,并且在 YAP/TAZ 基因沉默后其表达有所降低,这表明 YAP/TAZ 对纤维化 ATII 细胞中 LOX 表达的调控作用可能有助于形成纤维化的细胞外基质微环境 (图 3D、E)。LOX 就像 “强力胶水”,专门负责把胶原蛋白 “粘” 在一起:正常情况下,它适量工作让肺部支架稳固;但在 YAP 的过度指挥下,LOX 过量分泌,导致胶原蛋白疯狂交联,形成坚硬的纤维瘢痕。
数据显示,IPF 患者肺部的 ATII 细胞和异常基底样细胞中,LOX 的表达量远超健康人,且与 YAP 的活性高度相关。在人类肺切片实验中,LOX 蛋白刚好聚集在 YAP 活跃的肺泡区域,形成 “YAP-LOX - 胶原蛋白” 的恶性循环 — 肺部越硬,YAP 越活跃;YAP 越活跃,肺部越硬 (图 3H)。

图 3. 纤维化 ATII 细胞中的 YAP/TAZ 调节 LOX 分泌和胶原交联[3]。
A. 从纤维化和对照小鼠肺中分离并接种在玻璃盖玻片上 (200,000/cm2)(每组 n = 5) 的原代小鼠 (pm) ATII 细胞中的 YAP/TAZ 和 E-cadherin 的代表性免疫荧光图像(20 倍物镜)。?比例尺 = 50 μm。B. (A) 中健康和纤维化 ATII 细胞中 YAP/TAZ 阳性细胞的定量。通过图像 J 对 5 个独立的 pmATII 分离物进行定量,每个样本 5 个视野。Y 轴表示具有核 YAP/TAZ 染色的 ECAD 阳性 ATII 细胞的百分比,平均值±sd*** p<0.0001 非配对双尾 t 检验。p=0.0003。C. 使用 siRNA (siYT) 沉默 Yap/Taz 的实验示意图及相应的分析。D. 从经 Bleomycin (Bleo) 处理的小鼠与经 PBS 处理的小鼠中分离的 pmATII 细胞的微阵列数据中,随后进行 siRNA 介导的 Yap/Taz 沉默 (siYT),n = 3,绘制了基质基因热图?。左侧 3 列显示纤维化 ATII 细胞中的倍数变化表达,并用健康 ATII 细胞中的倍数变化表达进行了标准化。右侧 3 列显示经 siYT 处理的纤维化 ATII 细胞中的倍数变化表达,并用扰乱对照 (sc) 进行了标准化。E. 从正常和纤维化小鼠中分离并与 siYT 培养的 pmATII 细胞中赖氨酸氧化酶 (Lox) 的基因表达, n?=3 个独立分离。平均值 ± sd * p ?< 0.05 配对单因素方差分析,重复测量和预选比较。使用 ?ídák 的多重比较检验对多重比较进行了校正。 PBS-sc 与 PBS-siYT (P?=0.1002);PBS-sc 与 Bleo-sc (p=0.0106);Bleo-sc 与 Bleo-siYT (0.0373)。F. (C) 中所述研究上清液中 Lox 的免疫印迹。G. IPF 组织切片中上皮细胞中的 LOX 家族成员升高,与其他 LOX 家族成员相比,LOX 升高更为显著。H. YAP,对照和 IPF 组织的人肺切片中的 LOX 用 HTII-280(ATII 细胞标志物)染色,显示 LOX 位于异常肺泡重塑区域。面板(B、E 和 F)的源数据以源数据文件的形式提供。面板(D)的源数据存放于 E-MTAB-14643,(H)的源数据存放于 S-BIAD1520。
Section.04
现成的 “拆弹药”:
老药新用的惊喜
既然 YAP 是 “元凶”,那抑制它行不行?科学家想到了一种已获批的老药 — 维替泊芬 (Verteporfin, Vp),原本用于治疗眼科疾病。实验结果让人惊喜:
? 小鼠实验:用 Verteporfin 抑制 YAP 后,博来霉素 (Bleomycin, Bleo) 诱导肺纤维化模型小鼠的生存率从 62.5% 提升到 93.7% (存活率:PBS-veh (10/10)、PBS-VP (10/10)、Bleo-veh (10/16)、Bleo-VP(15/16)) (图 4A),细胞浸润和组织密度的降低 (图 4D、E),肺部胶原蛋白减少 (图 4F),呼吸功能明显改善。

图 4. 药理学抑制 YAP-TEAD 可提高生存率并减轻体内实验性肺纤维化[3]。
A 对用 PBS 和 Bleo (2U/kg) 治疗的小鼠进行 14 天的生存分析,从第 7 天到第 14 天,每 48 小时腹膜内注射一次Verteporfin (VP)(45 mg/kg)。* p ?< 0.05 被认为具有显著性:对数秩 (Mantel-Cox) 检验。B. 用 VP 处理的 PBS 和 Bleo 小鼠肺石蜡切片的代表性 Masson 三色染色,比例尺:2 mm。所有动物均进行染色,因此?两个 PBS 组均为 n = 10,Bleo 组为 n ?=10,?Bleo-VP 组为n=15。 C. 小鼠肺组织学染色的改良 Ashcroft 评分 (如图 A 所示),每个点代表 3 位独立专家对包含每只动物多个切片的数字化组织学切片进行盲法分析得出的中位数评分。因此,每个点代表每只动物的组织学评分。由于数据为序数,因此图中显示的是中位数及其 95% 置信区间。* q ?< 0.05 被认为具有显著性,并由 Kruskal-Wallis 评估,并使用 Benjamini、Krieger 和 Yekutieli 的两阶段线性递增程序进行多重比较校正 (q值)。PBS-veh 与 PBS-VP (q?= 0.2969),PBS-Veh 与 Bleo-Vehq=<0.0001),Bleo - ?Veh 与 Bleo-VP(q = 0.028)。D. 通过高效液相色谱法测定(A)中小鼠肺总组织匀浆的胶原蛋白量;每个点代表一只存活至研究第 14 天的小鼠。?通过单因素方差分析和 Holm-?ídák 多重比较检验评估平均值 ± sd * p < 0.05。 PBS-veh 与 PBS-VP (p?= 0.4841),PBS-Veh 与 Bleo-Veh (p?=<0.0001),Bleo-Veh 与 Bleo-VP (p= 0.0189) 面板 (A、C、E 和 F) 的源数据以源数据文件的形式提供。面板 (D) 的源数据存放于 S-BIAD1520。
? 人类肺组织实验:在取自 IPF 患者的肺切片实验中,Verteporfin 同样展现出神奇功效。研究人员将 Verteporfin 作用于这些肺切片,通过一系列生化检测手段发现,Verteporfin 能够显著降低 LOX 的活性 (图 5B-D)。LOX 作为促进胶原蛋白交联的关键酶,其活性降低直接导致胶原蛋白交联程度大幅减少。原本在 IPF 患者肺部因过度交联而形成的坚硬瘢痕组织,在 Verteporfin 的作用下逐渐变软。

图 5. Verteporfin 抑制 YAP-TEAD 可降低人体离体纤维化肺组织中的 LOX 和纤维化标志物[3]。
A. 从供体肺生成精密切割肺切片 (PCLS) 并用纤维化混合物 (FC) 和 Verteporfin (VP) 体外治疗 5 天的示意图。B. 用纤维化混合物和 VP 治疗的 PCLS 中的 LOX 基因表达, CC 组 n=5 名患者,FC 组 n=6 名患者;采用未校正 Fisher LSD 的二向方差分析。CC (Veh (DMSO) 与 VP,* p=0.0199),FC (Veh 与 VP,* p=0.0176),Veh (CC 与 FC,*** p=0.0005)。C-D. 图 5A 所述研究中从 PCLS 获得的上清液中的 LOX 的免疫印迹和定量分析 ;(* p < 0.05,配对 t 检验和 ns 非配对?t 检验)。免染技术仅用于定性评估,作为上清液中总蛋白质的估计值;它不用于 (D) 中的定量,因为它标记了胶原蛋白中不存在的色氨酸氨基酸,因此低估了上清液中的总蛋白质含量。(D) 中的定量是在并行运行的单独印迹中检测到的 LOX 上进行的,如图 (C) 和补充图 S17 所示。来自个别患者的 PCLS 在相同的印迹上运行,以允许对患者自身的对照条件进行相对比较。 * p<0.05,通过未校正的 Fisher's LSD 的双向方差分析评估。CC (DMSO 与 VP,p=0.4421),FC (DMSO 与 VP,p=0.0022),DMSO (CC 与 FC,p=0.0399);n=5 名患者。
Verteporfin 发挥作用的机制就像一个精准的 “分子开关”。YAP 需要与它的搭档 TEAD 结合形成复合物,才能启动下游一系列促进纤维化的基因表达程序。而 Verteporfin 就像一个 “障碍物”,能够特异性地阻断 YAP 和 TEAD 的结合。当 Verteporfin 进入细胞后,它与 YAP 蛋白结合,改变 YAP 的构象,使得 YAP 无法与 TEAD 正常相互作用,从而破坏了 YAP-TEAD 复合物的形成。从根源上切断了纤维化信号的传导,后续 LOX 的表达上调、胶原蛋白交联增加等促进肺部纤维化的一系列事件也随之被遏制,如同切断了引发肺部纤维化 “多米诺骨牌” 的起始环节,阻止了纤维化进程的持续恶化。

图 6. IPF 中肺上皮细胞驱动的恶性 Hippo-YAP/LOX 介导的细胞外基质 (ECM) 重塑循环[3]。
对 IPF 患者来说,这意味着:
? 早期干预可能逆转病情:YAP 在疾病早期就活跃,未来或许能通过检测 YAP 活性提前发现风险;
? 老药新用加速治疗:Verteporfin已经获批,不用从零开始研发,可能更快进入临床;
? 不止于 IPF:YAP-TEAD 通路在肝、心脏纤维化中也可能起作用,这项发现可能惠及更多纤维化疾病患者。
当然,研究人员也提到,目前还需要更多临床试验验证,但这无疑为被 IPF 困扰的患者打开了一扇新窗户!
Section.05
小结
下次遇到长期咳嗽、呼吸困难别大意,及时检查。而科学家们正在用智慧破解肺部 “变硬” 的密码,相信在不久的将来,我们能更从容地应对这种可怕的疾病~
| 产品推荐 |
| 维替泊芬 Verteporfin (HY-B0146), 一种用于光动力疗法的光敏剂,用于消除与年龄相关的黄斑变性等疾病相关的眼内异常血管。YAP 抑制剂,可破坏 YAP-TEAD 相互作用。可诱导细胞凋亡。自噬抑制剂,通过抑制自噬小体形成,在早期阻断自噬。 |
| 博来霉素 Bleomycin (HY-108345),一种糖肽抗生素,可用于诱导肺纤维化模型。 |
| H122 (HY-172113),TEAD PROTAC 降解剂,可降解 TEAD1,DC50 为 3 nM,对 TEAD2、TEAD3 和 TEAD4 具有良好的亲和力,Ki 分别为 2.0、3.6 和 1.6 nM。 |
| IAG933 (HY-153811),一种可口服的 YAP/TAZ-TEAD 抑制剂,具有抗肿瘤和促进细胞凋亡效果。IAG933 抑制 Avi-humanTEAD4217-434,IC50 值为 9 nM。 |
| YTP-17 (HY-150256),一种具有口服活性的 YAP-TEAD 蛋白质-蛋白质相互作用抑制剂,IC50 为 4 nM。YTP-17 显示出抗肿瘤功效。 |

[1] Liu C, He Y. Research Progress in the Pathogenesis of Idiopathic Pulmonary Fibrosis with Lung Cancer. Zhongguo Fei Ai Za Zhi. 2020 Aug 20;23(8):695-700. Chinese.
[2] Confalonieri P, et al. Regeneration or Repair? The Role of Alveolar Epithelial Cells in the Pathogenesis of Idiopathic Pulmonary Fibrosis (IPF). Cells. 2022 Jun 30;11(13):2095.
[3] Wagner DE, et al. Inhibition of epithelial cell YAP-TEAD/LOX signaling attenuates pulmonary fibrosis in preclinical models. Nat Commun. 2025 Aug 2;16(1):7099.
1811

被折叠的 条评论
为什么被折叠?



