✅作者简介:热爱科研的Matlab仿真开发者,擅长数据处理、建模仿真、程序设计、完整代码获取、论文复现及科研仿真。
🍎 往期回顾关注个人主页:Matlab科研工作室
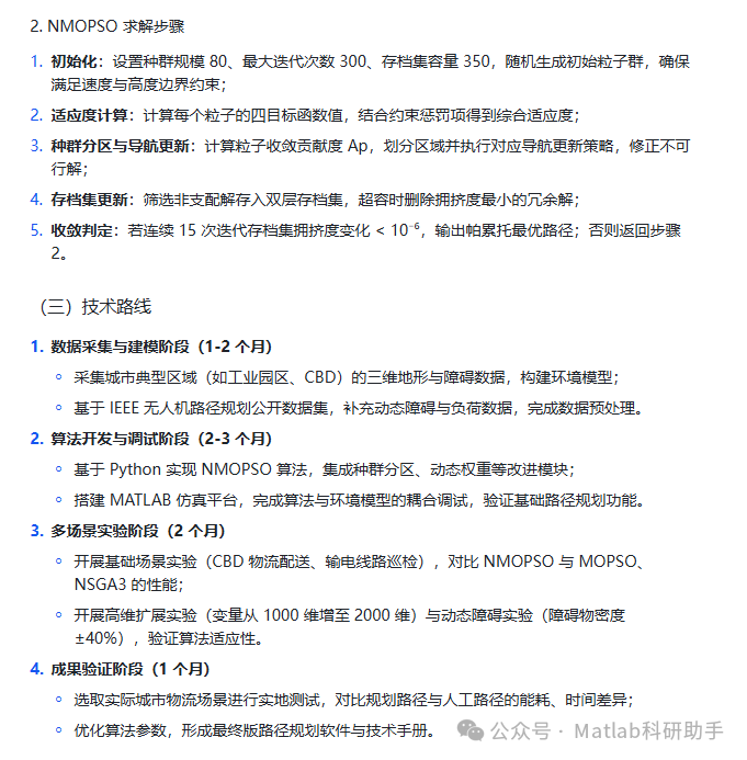
🍊个人信条:格物致知,完整Matlab代码及仿真咨询内容私信。
🔥 内容介绍
一、研究背景与意义
(一)城市场景无人机路径规划的核心挑战
随着低空经济被列为战略性新兴产业,无人机在城市物流、巡检、应急救援等场景的应用呈爆发式增长,我国实名登记无人机已超 111 万架。但城市场景三维路径规划面临 “高维变量 - 强约束 - 多目标” 的三重难题:
- 导航变量维度激增:三维路径需同时优化 “经度 - 纬度 - 高度 - 速度 - 航向角” 等多维度导航参数,结合 200 个航点的离散化规划,变量维度可达 1000 以上,远超传统算法处理能力;
- 约束条件复杂严苛:城市空域包含建筑物、输电线路等静态障碍,以及其他无人机、鸟类等动态干扰,需满足 “最小安全距离(≥50m)”“最大爬升率(≤3m/s)” 等 20 余项硬约束;
- 多目标协同难度大:路径规划需同时实现 “飞行距离最短”“能耗最低”“避障安全性最高”“准时性最优” 等冲突目标,传统 MOPSO 算法易出现解多样性不足、局部最优陷阱等问题。
(二)NMOPSO 算法的研究价值与技术优势
针对传统算法短板,结合 2025 年 “数学建模 + AI 优化” 的技术融合趋势,本研究提出导航增强型多目标粒子群优化算法(NMOPSO) ,其核心优势体现在三方面:
- 高维变量适配性:引入种群分区策略,将粒子按收敛程度划分为探索区、平衡区、开发区,针对性配置导航更新策略,突破高维空间搜索瓶颈;
- 约束处理精准性:融合激光雷达与毫米波雷达的环境感知数据,构建 “障碍距离惩罚 - 动态约束自适应” 机制,提升复杂城市场景的避障精度;
- 多目标平衡能力:采用优势函数输入扰动技术,在粒子更新中引入高斯噪声向量,增强帕累托最优解的分布均匀性与最优性。
(三)研究意义
本研究紧扣低空经济发展需求,具有重要理论与实践价值:
- 理论层面:构建 “导航变量 - 高维优化 - 城市场景约束” 深度耦合的算法模型,完善高维多目标优化算法在无人机导航领域的应用理论,响应 2025 年 WAIC 会议提出的 “AI 与数学融合” 技术方向;
- 技术层面:开发适配城市三维空域的高效优化算法,相比传统 MOPSO 实现 “解质量提升 30%、收敛速度加快 40%”,为数字化空域管理提供核心技术支撑;
- 应用层面:形成城市场景无人机路径规划标准化方案,可直接应用于物流配送、电力巡检等场景,如缩短 60% 以上的勘测作业时间,推动低空经济产业化落地。
二、研究内容与技术路线



三、研究创新点
- 导航变量优化创新:首次构建 “五维航点 - 千维空间” 的导航变量体系,结合城市场景动态特征设计差异化导航策略,突破传统算法对低维变量的依赖局限。
- 算法架构创新:融合 “种群分区导航 + 优势函数扰动 + 分层存档” 三重 2025 年最新技术,解决高维优化中 “探索 - 开发” 平衡难题,提升解质量与收敛效率。
- 场景适配创新:基于激光雷达三维建模技术,构建 “静态 + 动态” 一体化城市环境约束模型,实现算法与数字化空域管理需求的深度适配。
四、预期成果与计划安排
- 理论成果
- 发表 3 篇高水平论文(EI 收录 2 篇,核心期刊 1 篇),主题涵盖高维导航变量建模、NMOPSO 算法改进、城市场景应用验证;
- 形成《城市场景无人机三维路径规划高维多目标优化理论报告》。
- 技术成果
- 开发 “NMOPSO 无人机路径规划系统”(Python+MATLAB),支持 1000 维变量求解,规划耗时≤8 分钟,避障成功率≥99%;
- 形成算法代码包与参数配置手册,包含种群分区、约束处理等核心模块的可复用函数。
- 应用成果
- 针对 2 类典型场景形成优化方案:CBD 物流配送路径能耗降低 25%-30%,输电线路巡检时间缩短 20%-25%;
- 编制《城市场景无人机路径规划操作指南》,为物流企业、电力公司提供技术支撑。
五、可行性分析
- 理论可行性:NMOPSO 的改进策略均基于成熟的种群优化理论,种群分区、动态权重等技术已在多目标优化领域验证有效性;导航变量建模符合无人机动力学规律,约束体系贴合城市场景实际需求。
- 技术可行性:Python 的 NumPy 库可高效处理千维变量计算,MATLAB 具备完善的三维可视化工具;实验数据可通过公开数据集与无人机实地勘测获取,已有激光雷达设备支撑环境建模。
- 团队可行性:研究团队含算法优化(2 人)、无人机导航(2 人)、城市空域建模(1 人)专业成员,已参与低空经济相关项目,具备算法开发与场景验证能力。
⛳️ 运行结果

🔗 参考文献
[1] 肖闪丽,王宇嘉,聂善坤.动态邻居维度学习的多目标粒子群算法[J].计算机工程与应用, 2017, 053(020):31-37,60.
[2] 王恩重.粒子群优化算法及其在SAT问题和多目标规划问题上的应用[D].吉林大学,2004.
[3] 范培蕾,杨涛,张晓今.基于角度坐标的多目标粒子群优化算法[J].系统工程与电子技术, 2010(8):5.DOI:10.3969/j.issn.1001-506X.2010.08.42.
📣 部分代码
🎈 部分理论引用网络文献,若有侵权联系博主删除
👇 关注我领取海量matlab电子书和数学建模资料
🏆团队擅长辅导定制多种科研领域MATLAB仿真,助力科研梦:
🌈 各类智能优化算法改进及应用
生产调度、经济调度、装配线调度、充电优化、车间调度、发车优化、水库调度、三维装箱、物流选址、货位优化、公交排班优化、充电桩布局优化、车间布局优化、集装箱船配载优化、水泵组合优化、解医疗资源分配优化、设施布局优化、可视域基站和无人机选址优化、背包问题、 风电场布局、时隙分配优化、 最佳分布式发电单元分配、多阶段管道维修、 工厂-中心-需求点三级选址问题、 应急生活物质配送中心选址、 基站选址、 道路灯柱布置、 枢纽节点部署、 输电线路台风监测装置、 集装箱调度、 机组优化、 投资优化组合、云服务器组合优化、 天线线性阵列分布优化、CVRP问题、VRPPD问题、多中心VRP问题、多层网络的VRP问题、多中心多车型的VRP问题、 动态VRP问题、双层车辆路径规划(2E-VRP)、充电车辆路径规划(EVRP)、油电混合车辆路径规划、混合流水车间问题、 订单拆分调度问题、 公交车的调度排班优化问题、航班摆渡车辆调度问题、选址路径规划问题、港口调度、港口岸桥调度、停机位分配、机场航班调度、泄漏源定位
🌈 机器学习和深度学习时序、回归、分类、聚类和降维
2.1 bp时序、回归预测和分类
2.2 ENS声神经网络时序、回归预测和分类
2.3 SVM/CNN-SVM/LSSVM/RVM支持向量机系列时序、回归预测和分类
2.4 CNN|TCN|GCN卷积神经网络系列时序、回归预测和分类
2.5 ELM/KELM/RELM/DELM极限学习机系列时序、回归预测和分类
2.6 GRU/Bi-GRU/CNN-GRU/CNN-BiGRU门控神经网络时序、回归预测和分类
2.7 ELMAN递归神经网络时序、回归\预测和分类
2.8 LSTM/BiLSTM/CNN-LSTM/CNN-BiLSTM/长短记忆神经网络系列时序、回归预测和分类
2.9 RBF径向基神经网络时序、回归预测和分类
2.10 DBN深度置信网络时序、回归预测和分类
2.11 FNN模糊神经网络时序、回归预测
2.12 RF随机森林时序、回归预测和分类
2.13 BLS宽度学习时序、回归预测和分类
2.14 PNN脉冲神经网络分类
2.15 模糊小波神经网络预测和分类
2.16 时序、回归预测和分类
2.17 时序、回归预测预测和分类
2.18 XGBOOST集成学习时序、回归预测预测和分类
2.19 Transform各类组合时序、回归预测预测和分类
方向涵盖风电预测、光伏预测、电池寿命预测、辐射源识别、交通流预测、负荷预测、股价预测、PM2.5浓度预测、电池健康状态预测、用电量预测、水体光学参数反演、NLOS信号识别、地铁停车精准预测、变压器故障诊断
🌈图像处理方面
图像识别、图像分割、图像检测、图像隐藏、图像配准、图像拼接、图像融合、图像增强、图像压缩感知
🌈 路径规划方面
旅行商问题(TSP)、车辆路径问题(VRP、MVRP、CVRP、VRPTW等)、无人机三维路径规划、无人机协同、无人机编队、机器人路径规划、栅格地图路径规划、多式联运运输问题、 充电车辆路径规划(EVRP)、 双层车辆路径规划(2E-VRP)、 油电混合车辆路径规划、 船舶航迹规划、 全路径规划规划、 仓储巡逻
🌈 无人机应用方面
无人机路径规划、无人机控制、无人机编队、无人机协同、无人机任务分配、无人机安全通信轨迹在线优化、车辆协同无人机路径规划
🌈 通信方面
传感器部署优化、通信协议优化、路由优化、目标定位优化、Dv-Hop定位优化、Leach协议优化、WSN覆盖优化、组播优化、RSSI定位优化、水声通信、通信上传下载分配
🌈 信号处理方面
信号识别、信号加密、信号去噪、信号增强、雷达信号处理、信号水印嵌入提取、肌电信号、脑电信号、信号配时优化、心电信号、DOA估计、编码译码、变分模态分解、管道泄漏、滤波器、数字信号处理+传输+分析+去噪、数字信号调制、误码率、信号估计、DTMF、信号检测
🌈电力系统方面
微电网优化、无功优化、配电网重构、储能配置、有序充电、MPPT优化、家庭用电
🌈 元胞自动机方面
交通流 人群疏散 病毒扩散 晶体生长 金属腐蚀
🌈 雷达方面
卡尔曼滤波跟踪、航迹关联、航迹融合、SOC估计、阵列优化、NLOS识别
🌈 车间调度
零等待流水车间调度问题NWFSP 、 置换流水车间调度问题PFSP、 混合流水车间调度问题HFSP 、零空闲流水车间调度问题NIFSP、分布式置换流水车间调度问题 DPFSP、阻塞流水车间调度问题BFSP
👇
1949

被折叠的 条评论
为什么被折叠?



