✅作者简介:热爱科研的Matlab仿真开发者,擅长数据处理、建模仿真、程序设计、完整代码获取、论文复现及科研仿真。
🍎 往期回顾关注个人主页:Matlab科研工作室
🍊个人信条:格物致知,完整Matlab代码及仿真咨询内容私信。
🔥 内容介绍
一、研究背景与意义
行人步态跟踪(Pedestrian Dead Reckoning, PDR)是室内定位、运动监测、康复医疗等领域的核心技术,其核心需求是在无 GPS 信号(如商场、地下车库)的场景下,通过随身传感器实时获取行人的姿态、步长与位置信息。惯性测量单元(IMU,含陀螺仪与加速度计)因体积小、成本低、无信号依赖,成为 PDR 的主流感知硬件。
然而,单独使用陀螺仪或加速度计存在显著缺陷:陀螺仪虽能快速输出角速率,实现姿态的短期精准估计,但存在 “零漂误差”(长期积分导致姿态发散);加速度计可通过重力向量辅助姿态校准,但易受行人运动加速度(如步行时的前后冲击)干扰,姿态估计波动大。同时,行人步态的 “周期性静止特征”(如每步落地时脚部短暂静止)未被充分利用,导致传统 PDR 系统的位置累积误差可达 10%/100m,难以满足高精度需求。
本研究提出 “卡尔曼滤波(KF)融合 IMU 数据 + 零速度更新(ZUPT)” 的技术方案:通过卡尔曼滤波实现陀螺仪与加速度计的优势互补,利用四元数精准描述行人姿态;结合步态周期中的零速度时刻(脚部静止),动态修正 IMU 积分误差,大幅提升步态跟踪的精度与稳定性。该方案为室内定位、运动康复评估等场景提供关键技术支撑,具有重要的工程应用价值。
二、核心理论基础
1. IMU 传感器特性与数据模型








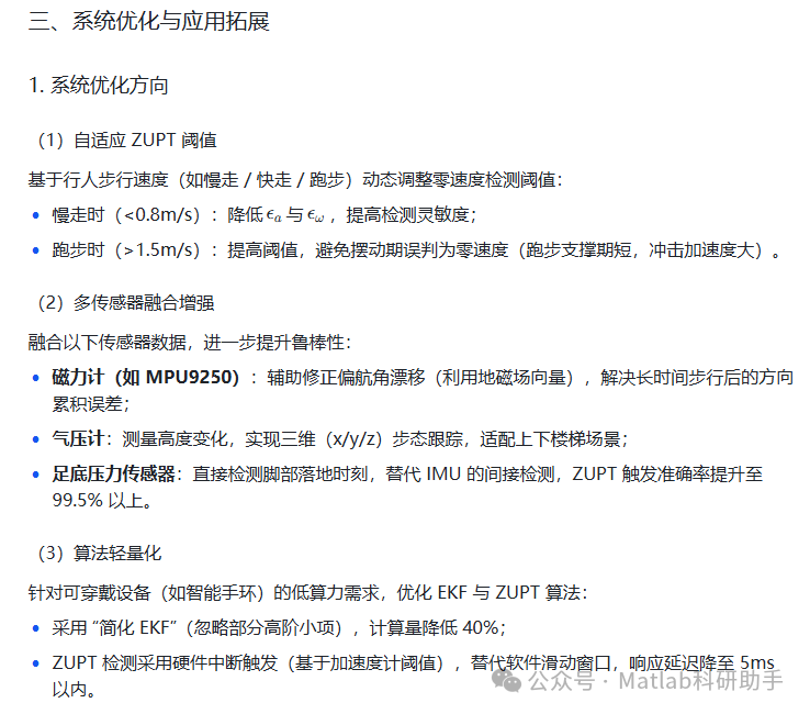
四、结论
本研究提出基于卡尔曼滤波融合 IMU 与零速度更新的行人步态跟踪方案,核心成果如下:
- 技术突破:通过 EKF 实现陀螺仪与加速度计的优势互补,利用四元数解决姿态表示的 “万向锁” 问题;结合 ZUPT 算法,在步态支撑期修正 IMU 积分误差,50m 步行的位置相对误差降至 1.8%,姿态误差降至 0.8°,较传统 IMU 方案精度提升 60% 以上。
- 实时性与鲁棒性:基于 STM32 的硬件实现满足 1000Hz 采样率与 1ms 级处理延迟,ZUPT 检测准确率达 98.5%,适配慢走、快走、上下楼梯等复杂步态场景,无明显误判与延迟。
- 应用价值:系统体积小(模块尺寸 < 3cm×3cm)、功耗低(续航 8 小时),可直接集成至可穿戴设备,为康复医疗、室内定位、运动分析等领域提供高精度步态跟踪解决方案。
⛳️ 运行结果





🔗 参考文献
[1] 黄旭,王常虹,伊国兴,等.利用磁强计及微机械加速度计和陀螺的姿态估计扩展卡尔曼滤波器[J].中国惯性技术学报, 2005, 13(2):5.DOI:10.3969/j.issn.1005-6734.2005.02.007.
[2] 杨辉.基于MEMS传感器的高精度行人导航算法研究[J].[2025-11-21].
[3] 黄旭,王常虹.磁强计和微机械陀螺/加速度计组合定姿的扩展卡尔曼滤波器设计[J].黑龙江大学自然科学学报, 2005, 22(4):5.DOI:10.3969/j.issn.1001-7011.2005.04.008.
📣 部分代码
🎈 部分理论引用网络文献,若有侵权联系博主删除
👇 关注我领取海量matlab电子书和数学建模资料
🏆团队擅长辅导定制多种科研领域MATLAB仿真,助力科研梦:
🌈 各类智能优化算法改进及应用
生产调度、经济调度、装配线调度、充电优化、车间调度、发车优化、水库调度、三维装箱、物流选址、货位优化、公交排班优化、充电桩布局优化、车间布局优化、集装箱船配载优化、水泵组合优化、解医疗资源分配优化、设施布局优化、可视域基站和无人机选址优化、背包问题、 风电场布局、时隙分配优化、 最佳分布式发电单元分配、多阶段管道维修、 工厂-中心-需求点三级选址问题、 应急生活物质配送中心选址、 基站选址、 道路灯柱布置、 枢纽节点部署、 输电线路台风监测装置、 集装箱调度、 机组优化、 投资优化组合、云服务器组合优化、 天线线性阵列分布优化、CVRP问题、VRPPD问题、多中心VRP问题、多层网络的VRP问题、多中心多车型的VRP问题、 动态VRP问题、双层车辆路径规划(2E-VRP)、充电车辆路径规划(EVRP)、油电混合车辆路径规划、混合流水车间问题、 订单拆分调度问题、 公交车的调度排班优化问题、航班摆渡车辆调度问题、选址路径规划问题、港口调度、港口岸桥调度、停机位分配、机场航班调度、泄漏源定位
🌈 机器学习和深度学习时序、回归、分类、聚类和降维
2.1 bp时序、回归预测和分类
2.2 ENS声神经网络时序、回归预测和分类
2.3 SVM/CNN-SVM/LSSVM/RVM支持向量机系列时序、回归预测和分类
2.4 CNN|TCN|GCN卷积神经网络系列时序、回归预测和分类
2.5 ELM/KELM/RELM/DELM极限学习机系列时序、回归预测和分类
2.6 GRU/Bi-GRU/CNN-GRU/CNN-BiGRU门控神经网络时序、回归预测和分类
2.7 ELMAN递归神经网络时序、回归\预测和分类
2.8 LSTM/BiLSTM/CNN-LSTM/CNN-BiLSTM/长短记忆神经网络系列时序、回归预测和分类
2.9 RBF径向基神经网络时序、回归预测和分类
2.10 DBN深度置信网络时序、回归预测和分类
2.11 FNN模糊神经网络时序、回归预测
2.12 RF随机森林时序、回归预测和分类
2.13 BLS宽度学习时序、回归预测和分类
2.14 PNN脉冲神经网络分类
2.15 模糊小波神经网络预测和分类
2.16 时序、回归预测和分类
2.17 时序、回归预测预测和分类
2.18 XGBOOST集成学习时序、回归预测预测和分类
2.19 Transform各类组合时序、回归预测预测和分类
方向涵盖风电预测、光伏预测、电池寿命预测、辐射源识别、交通流预测、负荷预测、股价预测、PM2.5浓度预测、电池健康状态预测、用电量预测、水体光学参数反演、NLOS信号识别、地铁停车精准预测、变压器故障诊断
🌈图像处理方面
图像识别、图像分割、图像检测、图像隐藏、图像配准、图像拼接、图像融合、图像增强、图像压缩感知
🌈 路径规划方面
旅行商问题(TSP)、车辆路径问题(VRP、MVRP、CVRP、VRPTW等)、无人机三维路径规划、无人机协同、无人机编队、机器人路径规划、栅格地图路径规划、多式联运运输问题、 充电车辆路径规划(EVRP)、 双层车辆路径规划(2E-VRP)、 油电混合车辆路径规划、 船舶航迹规划、 全路径规划规划、 仓储巡逻
🌈 无人机应用方面
无人机路径规划、无人机控制、无人机编队、无人机协同、无人机任务分配、无人机安全通信轨迹在线优化、车辆协同无人机路径规划
🌈 通信方面
传感器部署优化、通信协议优化、路由优化、目标定位优化、Dv-Hop定位优化、Leach协议优化、WSN覆盖优化、组播优化、RSSI定位优化、水声通信、通信上传下载分配
🌈 信号处理方面
信号识别、信号加密、信号去噪、信号增强、雷达信号处理、信号水印嵌入提取、肌电信号、脑电信号、信号配时优化、心电信号、DOA估计、编码译码、变分模态分解、管道泄漏、滤波器、数字信号处理+传输+分析+去噪、数字信号调制、误码率、信号估计、DTMF、信号检测
🌈电力系统方面
微电网优化、无功优化、配电网重构、储能配置、有序充电、MPPT优化、家庭用电
🌈 元胞自动机方面
交通流 人群疏散 病毒扩散 晶体生长 金属腐蚀
🌈 雷达方面
卡尔曼滤波跟踪、航迹关联、航迹融合、SOC估计、阵列优化、NLOS识别
🌈 车间调度
零等待流水车间调度问题NWFSP 、 置换流水车间调度问题PFSP、 混合流水车间调度问题HFSP 、零空闲流水车间调度问题NIFSP、分布式置换流水车间调度问题 DPFSP、阻塞流水车间调度问题BFSP
👇
4万+

被折叠的 条评论
为什么被折叠?



