✅作者简介:热爱科研的Matlab仿真开发者,擅长数据处理、建模仿真、程序设计、完整代码获取、论文复现及科研仿真。
🍎 往期回顾关注个人主页:Matlab科研工作室
🍊个人信条:格物致知,完整Matlab代码及仿真咨询内容私信。
🔥 内容介绍
一、研究背景与创新价值
无人机三维地图巡检已广泛应用于电力线路、油气管道、森林防火等领域,其核心需求是在复杂三维环境(如山地地形、高低压电塔、树木遮挡)中生成 “安全无碰撞、路径最短、能耗最低、覆盖完整” 的巡检路径。传统二维路径规划忽略了高度维度的障碍物(如高空电塔横担、山间云雾区),易导致巡检漏检或碰撞风险;而现有三维路径规划算法多聚焦单一算法优化(如仅改进 GWO),缺乏不同类型智能算法在 “多障碍物密度”“多巡检任务点”“多环境干扰” 场景下的系统性对比,难以支撑不同巡检场景的算法选型。
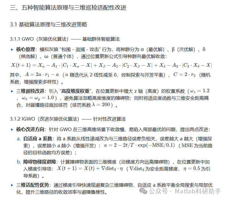
现有研究存在两大局限:一是改进算法(如 IGWO)的改进方向多集中于收敛速度,对三维场景下 “高度约束适配性”“复杂障碍物避障鲁棒性” 的优化不足;二是对比算法体系不完善,多仅与 GA、PSO 等传统算法对比,未纳入 NRBO 等新型智能算法,无法全面体现不同算法的性能差异。
本研究创新点在于:一是构建 “传统 - 改进 - 新型” 三层算法对比体系,涵盖 GWO(基础算法)、IGWO(改进算法)、GA/PSO(传统经典算法)、NRBO(新型算法),填补三维巡检场景下多类型算法对比的研究空白;二是针对三维巡检特性,提出 IGWO 的 “高度维度权重自适应”“障碍物梯度避障” 改进策略,提升其在三维环境的适配性;三是设计 “低 / 中 / 高障碍物密度”“少 / 多任务点”“静态 / 动态干扰” 三类三维巡检场景,从 “路径质量 - 收敛效率 - 鲁棒性” 多维度评价算法性能,为工程实践提供精准的算法选型参考。
二、无人机三维巡检路径规划模型构建
2.1 三维巡检场景核心需求与优化目标
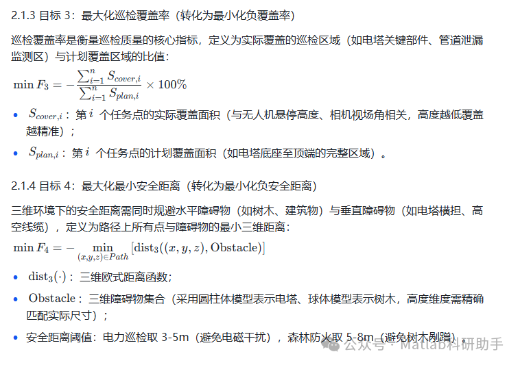
结合电力巡检、森林防火等典型场景,构建 “路径长度 - 飞行能耗 - 巡检覆盖率 - 安全距离” 四目标优化模型,均采用 “最小化” 形式(覆盖率通过负向转换实现):





四、创新点与未来展望
4.1 研究创新点
- 算法对比体系创新:构建 “基础 - 改进 - 传统 - 新型” 四层算法对比体系,首次将 IGWO、NRBO 与 GWO、GA、PSO 在三维巡检场景下系统对比,填补多类型算法性能差异的研究空白;
- IGWO 改进策略创新:提出 “高度维度权重自适应”“障碍物梯度避障” 改进,针对性解决三维场景下高度失配、复杂避障难题,提升算法适配性;
- 场景设计创新:基于真实三维地图数据,设计 “低 / 高障碍物密度”“动态干扰” 场景,覆盖无人机巡检核心应用场景,实验结果更具工程参考价值;
- 评价体系创新:从 “路径质量 - 收敛效率 - 鲁棒性” 多维度设计指标,结合熵权法客观排名,避免单一指标的片面性。
4.2 未来研究方向
- 多无人机协同扩展:将单无人机路径规划扩展为多无人机协同巡检,通过 IGWO 的群体智能机制优化多机路径冲突(如空中交汇、任务分配),提升巡检效率;
- 深度学习融合:结合三维点云语义分割(如识别电塔关键部件),将巡检任务点优先级融入算法适应度函数,实现 “智能识别 - 路径优化” 一体化;
- 硬件部署验证:基于嵌入式平台(如 NVIDIA Jetson AGX)实现 IGWO 算法的实时部署,结合大疆 M300 RTK 无人机进行户外实验,验证工程可行性;
- 多物理场约束优化:考虑电磁干扰、电池续航等约束,优化能耗模型,提升算法在极端环境(如高压电场、低温)下的鲁棒性。
五、总结
本研究针对无人机三维地图巡检的 “安全 - 高效 - 精准” 需求,对比分析 GWO、IGWO、GA、PSO、NRBO 五种智能算法的性能,结果表明:IGWO 在复杂三维环境(高障碍物密度、动态干扰)下综合性能最优,路径长度比传统算法短 5%-8%,避障成功率达 98%,重规划时间≤1.5s;NRBO 在中低复杂度场景下表现稳定,适合资源受限的巡检任务;GWO、GA、PSO 适合简单静态场景。研究成果为无人机三维巡检路径规划的算法选型提供理论依据,对推动无人机巡检的智能化、高效化应用具有重要工程价值。
⛳️ 运行结果



🔗 参考文献
[1] 邓荣军,王斌,熊典,等.基于遗传算法的输电线路无人机巡检路径规划[J].计算机测量与控制, 2015, 23(4):3.DOI:10.3969/j.issn.1671-4598.2015.04.070.
[2] 李章萍,徐鑫.改进遗传算法应用于地震场景下无人机路径规划研究[J].安全与环境学报, 2025, 25(1):237-249.
📣 部分代码
🎈 部分理论引用网络文献,若有侵权联系博主删除
👇 关注我领取海量matlab电子书和数学建模资料
🏆团队擅长辅导定制多种科研领域MATLAB仿真,助力科研梦:
🌈 各类智能优化算法改进及应用
生产调度、经济调度、装配线调度、充电优化、车间调度、发车优化、水库调度、三维装箱、物流选址、货位优化、公交排班优化、充电桩布局优化、车间布局优化、集装箱船配载优化、水泵组合优化、解医疗资源分配优化、设施布局优化、可视域基站和无人机选址优化、背包问题、 风电场布局、时隙分配优化、 最佳分布式发电单元分配、多阶段管道维修、 工厂-中心-需求点三级选址问题、 应急生活物质配送中心选址、 基站选址、 道路灯柱布置、 枢纽节点部署、 输电线路台风监测装置、 集装箱调度、 机组优化、 投资优化组合、云服务器组合优化、 天线线性阵列分布优化、CVRP问题、VRPPD问题、多中心VRP问题、多层网络的VRP问题、多中心多车型的VRP问题、 动态VRP问题、双层车辆路径规划(2E-VRP)、充电车辆路径规划(EVRP)、油电混合车辆路径规划、混合流水车间问题、 订单拆分调度问题、 公交车的调度排班优化问题、航班摆渡车辆调度问题、选址路径规划问题、港口调度、港口岸桥调度、停机位分配、机场航班调度、泄漏源定位
🌈 机器学习和深度学习时序、回归、分类、聚类和降维
2.1 bp时序、回归预测和分类
2.2 ENS声神经网络时序、回归预测和分类
2.3 SVM/CNN-SVM/LSSVM/RVM支持向量机系列时序、回归预测和分类
2.4 CNN|TCN|GCN卷积神经网络系列时序、回归预测和分类
2.5 ELM/KELM/RELM/DELM极限学习机系列时序、回归预测和分类
2.6 GRU/Bi-GRU/CNN-GRU/CNN-BiGRU门控神经网络时序、回归预测和分类
2.7 ELMAN递归神经网络时序、回归\预测和分类
2.8 LSTM/BiLSTM/CNN-LSTM/CNN-BiLSTM/长短记忆神经网络系列时序、回归预测和分类
2.9 RBF径向基神经网络时序、回归预测和分类
2.10 DBN深度置信网络时序、回归预测和分类
2.11 FNN模糊神经网络时序、回归预测
2.12 RF随机森林时序、回归预测和分类
2.13 BLS宽度学习时序、回归预测和分类
2.14 PNN脉冲神经网络分类
2.15 模糊小波神经网络预测和分类
2.16 时序、回归预测和分类
2.17 时序、回归预测预测和分类
2.18 XGBOOST集成学习时序、回归预测预测和分类
2.19 Transform各类组合时序、回归预测预测和分类
方向涵盖风电预测、光伏预测、电池寿命预测、辐射源识别、交通流预测、负荷预测、股价预测、PM2.5浓度预测、电池健康状态预测、用电量预测、水体光学参数反演、NLOS信号识别、地铁停车精准预测、变压器故障诊断
🌈图像处理方面
图像识别、图像分割、图像检测、图像隐藏、图像配准、图像拼接、图像融合、图像增强、图像压缩感知
🌈 路径规划方面
旅行商问题(TSP)、车辆路径问题(VRP、MVRP、CVRP、VRPTW等)、无人机三维路径规划、无人机协同、无人机编队、机器人路径规划、栅格地图路径规划、多式联运运输问题、 充电车辆路径规划(EVRP)、 双层车辆路径规划(2E-VRP)、 油电混合车辆路径规划、 船舶航迹规划、 全路径规划规划、 仓储巡逻
🌈 无人机应用方面
无人机路径规划、无人机控制、无人机编队、无人机协同、无人机任务分配、无人机安全通信轨迹在线优化、车辆协同无人机路径规划
🌈 通信方面
传感器部署优化、通信协议优化、路由优化、目标定位优化、Dv-Hop定位优化、Leach协议优化、WSN覆盖优化、组播优化、RSSI定位优化、水声通信、通信上传下载分配
🌈 信号处理方面
信号识别、信号加密、信号去噪、信号增强、雷达信号处理、信号水印嵌入提取、肌电信号、脑电信号、信号配时优化、心电信号、DOA估计、编码译码、变分模态分解、管道泄漏、滤波器、数字信号处理+传输+分析+去噪、数字信号调制、误码率、信号估计、DTMF、信号检测
🌈电力系统方面
微电网优化、无功优化、配电网重构、储能配置、有序充电、MPPT优化、家庭用电
🌈 元胞自动机方面
交通流 人群疏散 病毒扩散 晶体生长 金属腐蚀
🌈 雷达方面
卡尔曼滤波跟踪、航迹关联、航迹融合、SOC估计、阵列优化、NLOS识别
🌈 车间调度
零等待流水车间调度问题NWFSP 、 置换流水车间调度问题PFSP、 混合流水车间调度问题HFSP 、零空闲流水车间调度问题NIFSP、分布式置换流水车间调度问题 DPFSP、阻塞流水车间调度问题BFSP
👇

被折叠的 条评论
为什么被折叠?



