✅作者简介:热爱科研的Matlab仿真开发者,擅长数据处理、建模仿真、程序设计、完整代码获取、论文复现及科研仿真。
🍎 往期回顾关注个人主页:Matlab科研工作室
🍊个人信条:格物致知,完整Matlab代码及仿真咨询内容私信。
🔥 内容介绍
一、研究背景与复现意义
(一)电力系统一次调频现状与挑战
一次调频是电力系统频率稳定的第一道防线,依赖同步发电机的调速器响应频率偏差,快速调整有功出力以维持频率在允许范围(我国 GB/T 15945-2018 规定,正常频率偏差需控制在 ±0.2Hz 内,事故情况下不超过 ±0.5Hz)。随着风电等新能源大规模并网(2024 年我国风电装机占比突破 22%),传统同步发电机装机比例下降,而风电因采用电力电子变流器并网,自身惯量低、调频能力弱,导致系统一次调频储备不足。据国网能源研究院数据,某区域电网风电渗透率超 30% 时,一次调频响应速度较传统电网下降 40%,频率最大偏差增大至 0.45Hz,逼近安全阈值。
储能系统(如锂电池储能、飞轮储能)具有响应速度快(毫秒级)、充放电灵活的优势,与风电组成 “风储联合系统” 参与一次调频,可弥补风电调频能力缺陷,成为新能源高渗透率电网的关键技术。然而,风储联合一次调频涉及风电出力预测、储能充放电控制、调频策略协同等多环节,仿真模型构建需精准匹配实际系统特性,复现难度较大。本研究聚焦该模型的核心复现,为工程应用与算法优化提供可验证的仿真框架。
(二)复现核心目标与技术指标
风储联合一次调频仿真模型的复现需达成三大目标:
- 动态特性匹配:模型响应频率偏差的时间常数、出力调整幅度需与实际风储系统一致(如储能响应延迟≤100ms,风电虚拟惯量控制响应时间≤500ms);
- 调频效果验证:在典型扰动场景(如负荷突增 5%、风电出力骤降 10%)下,模型需使系统频率最大偏差≤0.3Hz,频率恢复时间≤10s;
- 可扩展性:模型需支持不同风电装机容量(100MW-500MW)、储能配置(20MW/40MWh-50MW/100MWh)的参数调整,适配多场景仿真。
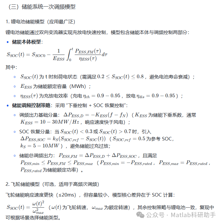
二、复现核心:风储联合一次调频系统建模





⛳️ 运行结果



🔗 参考文献
[1] 陆修焱,杨培宏,亢岚,等.风储联合辅助电力系统一次调频策略[J].电工技术, 2023(20):57-59.
[2] 陆修焱.风储联合辅助电力系统一次调频策略研究[D].内蒙古科技大学,2023.
[3] 朱颜,王渝红,廖建权,等.风储联合系统主动参与电网一次调频的协调控制策略[J].电工电能新技术, 2024, 43(5):10-18.DOI:10.12067/ATEEE2210049.
📣 部分代码
🎈 部分理论引用网络文献,若有侵权联系博主删除
👇 关注我领取海量matlab电子书和数学建模资料
🏆团队擅长辅导定制多种科研领域MATLAB仿真,助力科研梦:
🌈 各类智能优化算法改进及应用
生产调度、经济调度、装配线调度、充电优化、车间调度、发车优化、水库调度、三维装箱、物流选址、货位优化、公交排班优化、充电桩布局优化、车间布局优化、集装箱船配载优化、水泵组合优化、解医疗资源分配优化、设施布局优化、可视域基站和无人机选址优化、背包问题、 风电场布局、时隙分配优化、 最佳分布式发电单元分配、多阶段管道维修、 工厂-中心-需求点三级选址问题、 应急生活物质配送中心选址、 基站选址、 道路灯柱布置、 枢纽节点部署、 输电线路台风监测装置、 集装箱调度、 机组优化、 投资优化组合、云服务器组合优化、 天线线性阵列分布优化、CVRP问题、VRPPD问题、多中心VRP问题、多层网络的VRP问题、多中心多车型的VRP问题、 动态VRP问题、双层车辆路径规划(2E-VRP)、充电车辆路径规划(EVRP)、油电混合车辆路径规划、混合流水车间问题、 订单拆分调度问题、 公交车的调度排班优化问题、航班摆渡车辆调度问题、选址路径规划问题、港口调度、港口岸桥调度、停机位分配、机场航班调度、泄漏源定位
🌈 机器学习和深度学习时序、回归、分类、聚类和降维
2.1 bp时序、回归预测和分类
2.2 ENS声神经网络时序、回归预测和分类
2.3 SVM/CNN-SVM/LSSVM/RVM支持向量机系列时序、回归预测和分类
2.4 CNN|TCN|GCN卷积神经网络系列时序、回归预测和分类
2.5 ELM/KELM/RELM/DELM极限学习机系列时序、回归预测和分类
2.6 GRU/Bi-GRU/CNN-GRU/CNN-BiGRU门控神经网络时序、回归预测和分类
2.7 ELMAN递归神经网络时序、回归\预测和分类
2.8 LSTM/BiLSTM/CNN-LSTM/CNN-BiLSTM/长短记忆神经网络系列时序、回归预测和分类
2.9 RBF径向基神经网络时序、回归预测和分类
2.10 DBN深度置信网络时序、回归预测和分类
2.11 FNN模糊神经网络时序、回归预测
2.12 RF随机森林时序、回归预测和分类
2.13 BLS宽度学习时序、回归预测和分类
2.14 PNN脉冲神经网络分类
2.15 模糊小波神经网络预测和分类
2.16 时序、回归预测和分类
2.17 时序、回归预测预测和分类
2.18 XGBOOST集成学习时序、回归预测预测和分类
2.19 Transform各类组合时序、回归预测预测和分类
方向涵盖风电预测、光伏预测、电池寿命预测、辐射源识别、交通流预测、负荷预测、股价预测、PM2.5浓度预测、电池健康状态预测、用电量预测、水体光学参数反演、NLOS信号识别、地铁停车精准预测、变压器故障诊断
🌈图像处理方面
图像识别、图像分割、图像检测、图像隐藏、图像配准、图像拼接、图像融合、图像增强、图像压缩感知
🌈 路径规划方面
旅行商问题(TSP)、车辆路径问题(VRP、MVRP、CVRP、VRPTW等)、无人机三维路径规划、无人机协同、无人机编队、机器人路径规划、栅格地图路径规划、多式联运运输问题、 充电车辆路径规划(EVRP)、 双层车辆路径规划(2E-VRP)、 油电混合车辆路径规划、 船舶航迹规划、 全路径规划规划、 仓储巡逻
🌈 无人机应用方面
无人机路径规划、无人机控制、无人机编队、无人机协同、无人机任务分配、无人机安全通信轨迹在线优化、车辆协同无人机路径规划
🌈 通信方面
传感器部署优化、通信协议优化、路由优化、目标定位优化、Dv-Hop定位优化、Leach协议优化、WSN覆盖优化、组播优化、RSSI定位优化、水声通信、通信上传下载分配
🌈 信号处理方面
信号识别、信号加密、信号去噪、信号增强、雷达信号处理、信号水印嵌入提取、肌电信号、脑电信号、信号配时优化、心电信号、DOA估计、编码译码、变分模态分解、管道泄漏、滤波器、数字信号处理+传输+分析+去噪、数字信号调制、误码率、信号估计、DTMF、信号检测
🌈电力系统方面
微电网优化、无功优化、配电网重构、储能配置、有序充电、MPPT优化、家庭用电
🌈 元胞自动机方面
交通流 人群疏散 病毒扩散 晶体生长 金属腐蚀
🌈 雷达方面
卡尔曼滤波跟踪、航迹关联、航迹融合、SOC估计、阵列优化、NLOS识别
🌈 车间调度
零等待流水车间调度问题NWFSP 、 置换流水车间调度问题PFSP、 混合流水车间调度问题HFSP 、零空闲流水车间调度问题NIFSP、分布式置换流水车间调度问题 DPFSP、阻塞流水车间调度问题BFSP
👇

855

被折叠的 条评论
为什么被折叠?



