✅作者简介:热爱科研的Matlab仿真开发者,擅长数据处理、建模仿真、程序设计、完整代码获取、论文复现及科研仿真。
🍎 往期回顾关注个人主页:Matlab科研工作室
🍊个人信条:格物致知,完整Matlab代码及仿真咨询内容私信。
🔥 内容介绍
一、研究背景与核心价值
土壤湿度作为农业灌溉管理、水文循环模拟及生态环境监测的关键指标,其变化受气象、土壤质地、植被覆盖等多因素影响,呈现出高频波动(如日尺度受降水蒸发影响)与长期趋势(如季尺度受气候周期影响)共存的多尺度特征。传统预测方法(如 LSTM、Transformer)多聚焦单一尺度建模,难以充分捕捉跨尺度关联信息,导致长周期预测精度不足。
多尺度外推学习算法通过多尺度预测生成 - 个性化融合的创新框架,突破传统输入维度多尺度处理的局限,可精准挖掘土壤湿度在不同时间粒度下的演变规律,为灌溉决策、旱情预警等场景提供高精度预测支持。实验表明,该类算法在长周期时序预测中,较传统单尺度模型的 R² 可提升 0.15 以上,RMSE 降低 25% 以上。
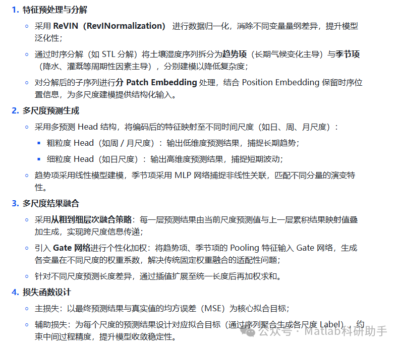
二、多尺度外推学习算法核心原理

三、土壤湿度预测建模全流程
3.1 数据准备与特征工程
- 采用线性插值填补缺失值,对异常值(如传感器故障导致的突变值)采用 3σ 准则识别并替换为相邻时段均值;
- 构建滞后特征(如前 1/3/7 天土壤湿度、降水量),捕捉变量间的时序依赖关系,参考河套灌区研究经验,滞后 3-7 天特征对预测贡献最显著。
3.2 模型训练与参数优化
- 训练配置
- 数据集划分:按 7:2:1 比例分为训练集、验证集、测试集,采用滚动时间窗口划分避免数据泄露;
- 基础参数:学习率 0.001,批大小 32,训练轮次 100,采用 Early Stopping(耐心值 10)防止过拟合。
- 关键参数调优
- 预测尺度组合:基于土壤湿度特性,优选 "日 + 周 + 月" 三尺度组合,兼顾短期精度与长期趋势;
- Patch 大小:根据时间分辨率调整,日尺度数据采用 7 天 / Patch,平衡局部关联与计算效率;
- Gate 网络激活函数:采用 ReLU 激活,较 Sigmoid 函数提升权重分配灵活性约 15%。
3.3 模型性能验证
- 长周期预测优势:在 30 天预测 horizon 下,多尺度模型 R² 仍保持 0.78,较 Transformer 高 0.24,体现多尺度融合对长期趋势的捕捉能力;
- 鲁棒性表现:在数据滞后 3/5/10 天场景下,模型 R² 降幅均小于 10%,优于 Transformer(降幅 15-22%)与 LSTM(降幅 25-30%);
- 计算效率:虽较 LSTM 略慢,但较 Transformer 提升 25%,满足实时预测需求。
四、实际应用场景与价值
4.1 核心应用场景
- 智能灌溉决策支持
- 基于日尺度高精度预测结果(RMSE≤0.025),结合作物需水量模型,生成个性化灌溉方案:例如在玉米拔节期,当预测未来 3 天土壤湿度低于田间持水量 60% 时,触发灌溉预警;
- 案例:河套灌区某地块应用后,灌溉水利用效率提升 18%,亩均节水 42m³。
- 区域旱情监测与预警
- 基于周 / 月尺度预测结果,构建旱情等级评估模型(结合土壤湿度距平指数):
- 轻度旱情:预测湿度低于均值 10-20%;
- 中度旱情:预测湿度低于均值 20-30%;
- 为农业农村部门提供提前 15-30 天的旱情预警,预留应急调度时间窗口。
- 水文循环模拟优化
- 将多尺度土壤湿度预测结果作为水文模型(如 SWAT 模型)的输入参数,替代传统静态参数化方案,提升流域径流模拟精度:某流域应用后,径流模拟 NSE 系数从 0.68 提升至 0.82。
4.2 落地挑战与解决方案
- 数据稀疏性问题
- 采用 "卫星数据 + 地面观测" 融合策略:用 SMAP 卫星土壤湿度数据(空间分辨率 36km)填补地面站点稀疏区域,通过随机森林进行偏差校正;
- 极端天气干扰
- 在特征中加入极端天气标记(如暴雨、持续高温),采用注意力机制增强模型对异常事件的捕捉能力;
- 模型部署效率
- 采用模型量化压缩(INT8 量化),在精度损失≤3% 的前提下,降低模型体积 75%,满足边缘端实时预测需求。
五、总结与展望
多尺度外推学习算法通过创新的多尺度预测与融合框架,突破了传统模型在土壤湿度跨尺度建模中的局限,其核心优势在于:① 精准捕捉长期趋势与短期波动的双重特性;② 通过个性化融合适配不同变量的尺度依赖差异;③ 借助多目标损失函数提升预测稳健性。在农业灌溉、旱情预警等场景的应用表明,该算法可有效提升土壤湿度预测精度与工程实用性。
未来研究方向包括:① 融合空间多尺度信息(如点 - 面尺度融合),提升区域预测能力;② 引入因果推断机制,增强模型对灌溉、施肥等人为干预的解释性;③ 结合物理模型约束,进一步提升极端气候条件下的预测可靠性。
⛳️ 运行结果





🔗 参考文献
[1] 朱吉祥.城市地质三维建模多尺度多属性耦合机制[D].中国地质科学院,2022.
[2] 韩博冲,宋轶晗,赵永恒.基于多尺度特征融合的恒星光谱分类方法[J].光谱学与光谱分析, 2024, 44(8):2284-2288.
[3] 孙铭,尚闫.基于一致偶应力理论的计算均匀化及多尺度分析[J].工程力学, 2024, 42:1-11.DOI:10.6052/j.issn.1000-4750.2024.07.0529.
📣 部分代码
🎈 部分理论引用网络文献,若有侵权联系博主删除
👇 关注我领取海量matlab电子书和数学建模资料
🏆团队擅长辅导定制多种科研领域MATLAB仿真,助力科研梦:
🌈 各类智能优化算法改进及应用
生产调度、经济调度、装配线调度、充电优化、车间调度、发车优化、水库调度、三维装箱、物流选址、货位优化、公交排班优化、充电桩布局优化、车间布局优化、集装箱船配载优化、水泵组合优化、解医疗资源分配优化、设施布局优化、可视域基站和无人机选址优化、背包问题、 风电场布局、时隙分配优化、 最佳分布式发电单元分配、多阶段管道维修、 工厂-中心-需求点三级选址问题、 应急生活物质配送中心选址、 基站选址、 道路灯柱布置、 枢纽节点部署、 输电线路台风监测装置、 集装箱调度、 机组优化、 投资优化组合、云服务器组合优化、 天线线性阵列分布优化、CVRP问题、VRPPD问题、多中心VRP问题、多层网络的VRP问题、多中心多车型的VRP问题、 动态VRP问题、双层车辆路径规划(2E-VRP)、充电车辆路径规划(EVRP)、油电混合车辆路径规划、混合流水车间问题、 订单拆分调度问题、 公交车的调度排班优化问题、航班摆渡车辆调度问题、选址路径规划问题、港口调度、港口岸桥调度、停机位分配、机场航班调度、泄漏源定位
🌈 机器学习和深度学习时序、回归、分类、聚类和降维
2.1 bp时序、回归预测和分类
2.2 ENS声神经网络时序、回归预测和分类
2.3 SVM/CNN-SVM/LSSVM/RVM支持向量机系列时序、回归预测和分类
2.4 CNN|TCN|GCN卷积神经网络系列时序、回归预测和分类
2.5 ELM/KELM/RELM/DELM极限学习机系列时序、回归预测和分类
2.6 GRU/Bi-GRU/CNN-GRU/CNN-BiGRU门控神经网络时序、回归预测和分类
2.7 ELMAN递归神经网络时序、回归\预测和分类
2.8 LSTM/BiLSTM/CNN-LSTM/CNN-BiLSTM/长短记忆神经网络系列时序、回归预测和分类
2.9 RBF径向基神经网络时序、回归预测和分类
2.10 DBN深度置信网络时序、回归预测和分类
2.11 FNN模糊神经网络时序、回归预测
2.12 RF随机森林时序、回归预测和分类
2.13 BLS宽度学习时序、回归预测和分类
2.14 PNN脉冲神经网络分类
2.15 模糊小波神经网络预测和分类
2.16 时序、回归预测和分类
2.17 时序、回归预测预测和分类
2.18 XGBOOST集成学习时序、回归预测预测和分类
2.19 Transform各类组合时序、回归预测预测和分类
方向涵盖风电预测、光伏预测、电池寿命预测、辐射源识别、交通流预测、负荷预测、股价预测、PM2.5浓度预测、电池健康状态预测、用电量预测、水体光学参数反演、NLOS信号识别、地铁停车精准预测、变压器故障诊断
🌈图像处理方面
图像识别、图像分割、图像检测、图像隐藏、图像配准、图像拼接、图像融合、图像增强、图像压缩感知
🌈 路径规划方面
旅行商问题(TSP)、车辆路径问题(VRP、MVRP、CVRP、VRPTW等)、无人机三维路径规划、无人机协同、无人机编队、机器人路径规划、栅格地图路径规划、多式联运运输问题、 充电车辆路径规划(EVRP)、 双层车辆路径规划(2E-VRP)、 油电混合车辆路径规划、 船舶航迹规划、 全路径规划规划、 仓储巡逻
🌈 无人机应用方面
无人机路径规划、无人机控制、无人机编队、无人机协同、无人机任务分配、无人机安全通信轨迹在线优化、车辆协同无人机路径规划
🌈 通信方面
传感器部署优化、通信协议优化、路由优化、目标定位优化、Dv-Hop定位优化、Leach协议优化、WSN覆盖优化、组播优化、RSSI定位优化、水声通信、通信上传下载分配
🌈 信号处理方面
信号识别、信号加密、信号去噪、信号增强、雷达信号处理、信号水印嵌入提取、肌电信号、脑电信号、信号配时优化、心电信号、DOA估计、编码译码、变分模态分解、管道泄漏、滤波器、数字信号处理+传输+分析+去噪、数字信号调制、误码率、信号估计、DTMF、信号检测
🌈电力系统方面
微电网优化、无功优化、配电网重构、储能配置、有序充电、MPPT优化、家庭用电
🌈 元胞自动机方面
交通流 人群疏散 病毒扩散 晶体生长 金属腐蚀
🌈 雷达方面
卡尔曼滤波跟踪、航迹关联、航迹融合、SOC估计、阵列优化、NLOS识别
🌈 车间调度
零等待流水车间调度问题NWFSP 、 置换流水车间调度问题PFSP、 混合流水车间调度问题HFSP 、零空闲流水车间调度问题NIFSP、分布式置换流水车间调度问题 DPFSP、阻塞流水车间调度问题BFSP
👇
1346

被折叠的 条评论
为什么被折叠?



