✅作者简介:热爱科研的Matlab仿真开发者,擅长数据处理、建模仿真、程序设计、完整代码获取、论文复现及科研仿真。
🍎 往期回顾关注个人主页:Matlab科研工作室
🍊个人信条:格物致知,完整Matlab代码及仿真咨询内容私信。
🔥 内容介绍
一、模型核心定位:填补多维度描述空白
对比敏感度函数(CSF)是量化人眼对不同对比度图案可见性的视觉模型基石,但传统模型存在显著局限 —— 或仅适用于静态内容,或仅覆盖中央凹视觉区域,无法兼顾多刺激维度的综合影响。由 Rafał K. Mantiuk 等研究者提出的stelaCSF 模型,通过整合空间频率、时间频率、偏心度、亮度、区域五大核心维度,构建了首个能全面描述人类视觉系统响应特性的统一框架,彻底打破了传统模型的应用边界。其名称 “stela” 即源于五大维度的英文首字母组合(Spatio-temporal frequency, Eccentricity, Luminance, Area),直观体现了模型的整合性特征。
二、五维影响因素的量化解析
stelaCSF 模型通过精准刻画各维度与对比敏感度的关联规律,实现了对视觉感知机制的深度还原:
1. 时空频率:视觉响应的基础维度
- 空间频率:以 “周 / 度(cpd)” 为单位,描述单位视角内亮度变化周期。人眼对 3-6 周 / 度的中等频率最敏感,过高或过低频率均会导致敏感度下降,这与视网膜神经节细胞的频率选择性响应直接相关。
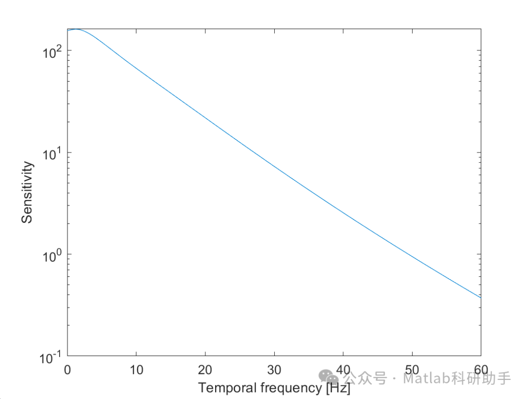
- 时间频率:以 “赫兹(Hz)” 为单位,反映刺激的动态变化速率。低于 20Hz 时人眼可分辨闪烁,超过 60Hz 则产生融合感知,模型通过整合实验数据,精准捕捉了不同时空频率组合下的视觉响应差异。
2. 偏心度:视野位置的敏感度梯度
偏心度指刺激偏离中央凹的视角距离,直接决定视觉敏锐度。中央凹处视锥细胞密度最高,敏感度峰值出现在 0° 偏心度;随偏离距离增加,视锥细胞密度下降、视杆细胞占比升高,敏感度呈规律性衰减。stelaCSF 通过量化这一梯度关系,实现了对全视野范围内视觉特性的覆盖。
3. 亮度:视觉功能的环境适配性
亮度以 “坎德拉 / 平方米(cd/m²)” 衡量,其对敏感度的影响呈 “倒 U 型” 曲线:中等亮度(如 100 cd/m²)下敏感度最高;暗视觉条件下(视杆细胞主导)与过亮饱和状态下,敏感度均显著下降。模型通过拟合多亮度水平的实验数据,建立了动态适配的函数关系。
4. 区域:刺激规模的神经激活效应
刺激区域以 “平方视角” 为单位,其大小与敏感度呈正相关 —— 较大区域可激活更多视觉神经元,增强信号强度从而提升可察觉性。stelaCSF 将该维度与其他因素耦合建模,避免了单一维度分析的局限性。
三、模型构建:数据整合与参数优化逻辑
stelaCSF 的核心创新在于跨研究数据的统一拟合,具体流程如下:
- 数据基础:整合 11 篇独立研究的实验数据,覆盖五大维度的不同子集(如部分研究聚焦空间频率与亮度交互,部分专注偏心度与区域影响)。
- 参数设计:突破传统模型 “单数据集拟合” 的局限,采用同一组参数对所有数据源进行预测,实现了五维空间的全局适配。
- 理论支撑:以心理物理学模型为框架(如视觉神经元频率选择性理论),结合千余次人类观察者实验数据,确保参数的科学性与准确性。
四、核心优势:多维度与高精度的双重突破
- 全维度覆盖:相比仅能处理 2-3 个维度的传统模型(如 Barten CSF 仅关注空间频率与亮度),stelaCSF 实现了五大关键维度的协同描述,更贴近真实视觉场景。
- 全域高精度:在低频区域(传统模型预测难点)仍保持优异准确性,其预测误差显著低于单一维度模型。
- 可复现性强:研究者公开了 Matlab 实现代码与数据集,支持通过调整参数(如s_frequency空间频率、eccentricity偏心度)生成定制化敏感度曲线与 3D 可视化结果。
五、典型应用:从理论到工程实践
1. 闪烁检测与显示优化
利用模型对时空频率与亮度交互效应的精准预测,可构建显示设备的闪烁阈值指标。例如,通过调整视频帧率(时间频率)与亮度波动幅度,确保闪烁强度低于视觉感知阈值,降低观看疲劳。
2. 中央凹渲染技术
结合偏心度维度的敏感度梯度,在 VR/AR 渲染中实现资源优化:对中央凹区域(高敏感度)采用高分辨率渲染,对周边区域(低敏感度)降低分辨率,在不损失视觉体验的前提下减少计算负荷。
3. 视觉质量评估
可作为图像 / 视频压缩的感知基准 —— 根据不同区域的敏感度差异(如边缘区域空间频率高、偏心度大),动态调整压缩率,实现 “感知无损” 的高效编码。
⛳️ 运行结果


🔗 参考文献
[1] 车元元,方春庭,金成鹏.42例弱视眼时空对比敏感度分析[J].中国斜视与小儿眼科杂志, 1996, 4(1):4.DOI:CNKI:SUN:ZGXS.0.1996-01-001.
[2] 李元元,方春庭,金成鹏.42例弱视眼时空对比敏感度分析[J].中国斜视与小儿眼科杂志, 1996(1).
[3] 周炜,陈式苏,缪天荣.测量全视系统空间调制传递函数和时空调制传递函数的简易装置[J].温州医学院学报, 1987(01):55-61.DOI:CNKI:SUN:WZYX.0.1987-01-016.
📣 部分代码
🎈 部分理论引用网络文献,若有侵权联系博主删除
👇 关注我领取海量matlab电子书和数学建模资料
🏆团队擅长辅导定制多种科研领域MATLAB仿真,助力科研梦:
🌈 各类智能优化算法改进及应用
生产调度、经济调度、装配线调度、充电优化、车间调度、发车优化、水库调度、三维装箱、物流选址、货位优化、公交排班优化、充电桩布局优化、车间布局优化、集装箱船配载优化、水泵组合优化、解医疗资源分配优化、设施布局优化、可视域基站和无人机选址优化、背包问题、 风电场布局、时隙分配优化、 最佳分布式发电单元分配、多阶段管道维修、 工厂-中心-需求点三级选址问题、 应急生活物质配送中心选址、 基站选址、 道路灯柱布置、 枢纽节点部署、 输电线路台风监测装置、 集装箱调度、 机组优化、 投资优化组合、云服务器组合优化、 天线线性阵列分布优化、CVRP问题、VRPPD问题、多中心VRP问题、多层网络的VRP问题、多中心多车型的VRP问题、 动态VRP问题、双层车辆路径规划(2E-VRP)、充电车辆路径规划(EVRP)、油电混合车辆路径规划、混合流水车间问题、 订单拆分调度问题、 公交车的调度排班优化问题、航班摆渡车辆调度问题、选址路径规划问题、港口调度、港口岸桥调度、停机位分配、机场航班调度、泄漏源定位
🌈 机器学习和深度学习时序、回归、分类、聚类和降维
2.1 bp时序、回归预测和分类
2.2 ENS声神经网络时序、回归预测和分类
2.3 SVM/CNN-SVM/LSSVM/RVM支持向量机系列时序、回归预测和分类
2.4 CNN|TCN|GCN卷积神经网络系列时序、回归预测和分类
2.5 ELM/KELM/RELM/DELM极限学习机系列时序、回归预测和分类
2.6 GRU/Bi-GRU/CNN-GRU/CNN-BiGRU门控神经网络时序、回归预测和分类
2.7 ELMAN递归神经网络时序、回归\预测和分类
2.8 LSTM/BiLSTM/CNN-LSTM/CNN-BiLSTM/长短记忆神经网络系列时序、回归预测和分类
2.9 RBF径向基神经网络时序、回归预测和分类
2.10 DBN深度置信网络时序、回归预测和分类
2.11 FNN模糊神经网络时序、回归预测
2.12 RF随机森林时序、回归预测和分类
2.13 BLS宽度学习时序、回归预测和分类
2.14 PNN脉冲神经网络分类
2.15 模糊小波神经网络预测和分类
2.16 时序、回归预测和分类
2.17 时序、回归预测预测和分类
2.18 XGBOOST集成学习时序、回归预测预测和分类
2.19 Transform各类组合时序、回归预测预测和分类
方向涵盖风电预测、光伏预测、电池寿命预测、辐射源识别、交通流预测、负荷预测、股价预测、PM2.5浓度预测、电池健康状态预测、用电量预测、水体光学参数反演、NLOS信号识别、地铁停车精准预测、变压器故障诊断
🌈图像处理方面
图像识别、图像分割、图像检测、图像隐藏、图像配准、图像拼接、图像融合、图像增强、图像压缩感知
🌈 路径规划方面
旅行商问题(TSP)、车辆路径问题(VRP、MVRP、CVRP、VRPTW等)、无人机三维路径规划、无人机协同、无人机编队、机器人路径规划、栅格地图路径规划、多式联运运输问题、 充电车辆路径规划(EVRP)、 双层车辆路径规划(2E-VRP)、 油电混合车辆路径规划、 船舶航迹规划、 全路径规划规划、 仓储巡逻
🌈 无人机应用方面
无人机路径规划、无人机控制、无人机编队、无人机协同、无人机任务分配、无人机安全通信轨迹在线优化、车辆协同无人机路径规划
🌈 通信方面
传感器部署优化、通信协议优化、路由优化、目标定位优化、Dv-Hop定位优化、Leach协议优化、WSN覆盖优化、组播优化、RSSI定位优化、水声通信、通信上传下载分配
🌈 信号处理方面
信号识别、信号加密、信号去噪、信号增强、雷达信号处理、信号水印嵌入提取、肌电信号、脑电信号、信号配时优化、心电信号、DOA估计、编码译码、变分模态分解、管道泄漏、滤波器、数字信号处理+传输+分析+去噪、数字信号调制、误码率、信号估计、DTMF、信号检测
🌈电力系统方面
微电网优化、无功优化、配电网重构、储能配置、有序充电、MPPT优化、家庭用电
🌈 元胞自动机方面
交通流 人群疏散 病毒扩散 晶体生长 金属腐蚀
🌈 雷达方面
卡尔曼滤波跟踪、航迹关联、航迹融合、SOC估计、阵列优化、NLOS识别
🌈 车间调度
零等待流水车间调度问题NWFSP 、 置换流水车间调度问题PFSP、 混合流水车间调度问题HFSP 、零空闲流水车间调度问题NIFSP、分布式置换流水车间调度问题 DPFSP、阻塞流水车间调度问题BFSP
👇
2366

被折叠的 条评论
为什么被折叠?



