✅作者简介:热爱科研的Matlab仿真开发者,擅长数据处理、建模仿真、程序设计、完整代码获取、论文复现及科研仿真。
🍎 往期回顾关注个人主页:Matlab科研工作室
🍊个人信条:格物致知,完整Matlab代码及仿真咨询内容私信。
🔥 内容介绍
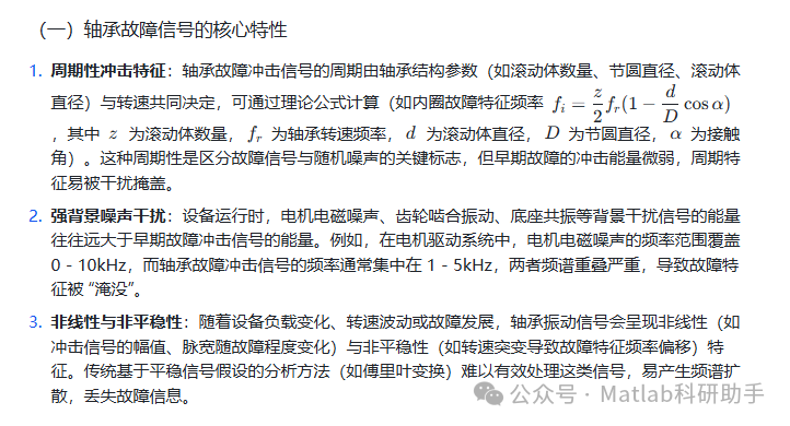
在机械设备故障诊断领域,轴承作为核心传动部件,其运行状态直接影响设备的可靠性与安全性。轴承故障在早期阶段往往表现为微弱的冲击信号,而这类信号易被设备运行产生的强背景噪声、其他部件振动干扰所掩盖,导致传统诊断方法难以精准捕捉故障特征。快速稀疏辅助信号分解(Fast Sparse-Aided Signal Decomposition, FSASD)凭借其高效的信号分离能力,可从复杂干扰中提取潜在故障成分;非凸增强方法则能进一步放大微弱故障特征,提升信号辨识度。本文将从轴承故障信号特性出发,深入剖析快速稀疏辅助信号分解的原理与优势,阐述非凸增强方法的实现机制,构建 “分解 - 增强 - 诊断” 的完整技术路径,并结合应用案例验证其有效性,为轴承早期故障诊断提供高效解决方案。
一、轴承故障信号的特性与诊断难点
轴承在运行过程中,若出现内圈剥落、外圈裂纹、滚动体磨损等故障,会在故障接触瞬间产生周期性冲击振动,这类冲击信号是判断轴承故障类型与严重程度的核心依据。然而,实际工况下的轴承振动信号具有复杂性与微弱性两大特征,给故障诊断带来显著挑战。

(二)传统诊断方法的局限性
- 傅里叶变换的不足:傅里叶变换仅能获取信号的整体频率分布,无法反映频率随时间的变化,对于非平稳故障信号,会出现 “频谱模糊” 现象。例如,当轴承转速轻微波动时,故障特征频率会在一定范围内漂移,傅里叶变换的固定频率分辨率无法捕捉这种动态变化,导致漏诊或误诊。
- 小波变换的缺陷:小波变换虽具备时频局部化能力,但小波基函数的选择依赖经验(如 db4、sym8 等小波基对不同故障信号的适应性差异较大),且分解层数过多时计算复杂度显著增加,难以满足实时诊断需求。此外,小波变换对强噪声的抑制能力有限,当噪声能量过高时,仍无法有效提取微弱故障特征。
- 经验模态分解(EMD)的短板:EMD 通过自适应分解将信号分解为固有模态函数(IMF),但其存在 “模态混叠” 问题(即一个 IMF 中包含多个频率成分,或多个 IMF 包含相同频率成分),导致故障特征分散在多个 IMF 中,难以集中提取。同时,EMD 的分解速度较慢,不适用于大规模数据或实时诊断场景。
正是由于轴承故障信号的复杂特性与传统方法的局限性,亟需一种兼具高效分解能力与强抗干扰性的信号处理技术 —— 快速稀疏辅助信号分解与非凸增强方法应运而生,为解决上述难题提供了新的技术思路。
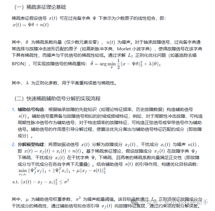
二、快速稀疏辅助信号分解(FSASD)的原理与优势
快速稀疏辅助信号分解基于稀疏表征理论,通过引入辅助信号引导信号分解过程,实现从复杂干扰中高效分离故障特征成分。其核心思想是:利用故障信号的稀疏性(即故障冲击信号在特定变换域内仅少数系数非零)与辅助信号的先验信息(如故障特征频率、冲击波形),构建优化模型,快速求解得到纯净的故障成分与干扰成分。


三、非凸增强方法的实现机制与特征放大效果
尽管快速稀疏辅助信号分解可分离出故障成分,但早期轴承故障的冲击信号幅值仍然微弱,特征不够明显,难以直接用于故障识别。非凸增强方法通过构建非凸目标函数,对故障成分中的有用特征进行放大,同时抑制残留噪声与干扰,进一步提升故障信号的辨识度。其核心优势在于:相比传统线性增强方法(如滤波、增益调整),非凸增强可根据信号特征自适应调整增强强度,对故障冲击的放大作用更强,对噪声的抑制效果更优。



⛳️ 运行结果



🔗 参考文献
[1] 顾森茂.立式磨远程监控与故障诊断系统的研发[D].合肥工业大学[2025-10-07].DOI:CNKI:CDMD:2.1018.216105.
[2] 徐振辉,马立元.滚动轴承的故障特征提取[J].兵工自动化, 2004, 23(1):3.DOI:10.3969/j.issn.1006-1576.2004.01.019.
[3] 刘正平,王彦强.基于小波分析的滚动轴承故障诊断[J].煤矿机械, 2011, 32(8):3.DOI:10.3969/j.issn.1003-0794.2011.08.125.
📣 部分代码
🎈 部分理论引用网络文献,若有侵权联系博主删除
👇 关注我领取海量matlab电子书和数学建模资料
🏆团队擅长辅导定制多种科研领域MATLAB仿真,助力科研梦:
🌈 各类智能优化算法改进及应用
生产调度、经济调度、装配线调度、充电优化、车间调度、发车优化、水库调度、三维装箱、物流选址、货位优化、公交排班优化、充电桩布局优化、车间布局优化、集装箱船配载优化、水泵组合优化、解医疗资源分配优化、设施布局优化、可视域基站和无人机选址优化、背包问题、 风电场布局、时隙分配优化、 最佳分布式发电单元分配、多阶段管道维修、 工厂-中心-需求点三级选址问题、 应急生活物质配送中心选址、 基站选址、 道路灯柱布置、 枢纽节点部署、 输电线路台风监测装置、 集装箱调度、 机组优化、 投资优化组合、云服务器组合优化、 天线线性阵列分布优化、CVRP问题、VRPPD问题、多中心VRP问题、多层网络的VRP问题、多中心多车型的VRP问题、 动态VRP问题、双层车辆路径规划(2E-VRP)、充电车辆路径规划(EVRP)、油电混合车辆路径规划、混合流水车间问题、 订单拆分调度问题、 公交车的调度排班优化问题、航班摆渡车辆调度问题、选址路径规划问题、港口调度、港口岸桥调度、停机位分配、机场航班调度、泄漏源定位
🌈 机器学习和深度学习时序、回归、分类、聚类和降维
2.1 bp时序、回归预测和分类
2.2 ENS声神经网络时序、回归预测和分类
2.3 SVM/CNN-SVM/LSSVM/RVM支持向量机系列时序、回归预测和分类
2.4 CNN|TCN|GCN卷积神经网络系列时序、回归预测和分类
2.5 ELM/KELM/RELM/DELM极限学习机系列时序、回归预测和分类
2.6 GRU/Bi-GRU/CNN-GRU/CNN-BiGRU门控神经网络时序、回归预测和分类
2.7 ELMAN递归神经网络时序、回归\预测和分类
2.8 LSTM/BiLSTM/CNN-LSTM/CNN-BiLSTM/长短记忆神经网络系列时序、回归预测和分类
2.9 RBF径向基神经网络时序、回归预测和分类
2.10 DBN深度置信网络时序、回归预测和分类
2.11 FNN模糊神经网络时序、回归预测
2.12 RF随机森林时序、回归预测和分类
2.13 BLS宽度学习时序、回归预测和分类
2.14 PNN脉冲神经网络分类
2.15 模糊小波神经网络预测和分类
2.16 时序、回归预测和分类
2.17 时序、回归预测预测和分类
2.18 XGBOOST集成学习时序、回归预测预测和分类
2.19 Transform各类组合时序、回归预测预测和分类
方向涵盖风电预测、光伏预测、电池寿命预测、辐射源识别、交通流预测、负荷预测、股价预测、PM2.5浓度预测、电池健康状态预测、用电量预测、水体光学参数反演、NLOS信号识别、地铁停车精准预测、变压器故障诊断
🌈图像处理方面
图像识别、图像分割、图像检测、图像隐藏、图像配准、图像拼接、图像融合、图像增强、图像压缩感知
🌈 路径规划方面
旅行商问题(TSP)、车辆路径问题(VRP、MVRP、CVRP、VRPTW等)、无人机三维路径规划、无人机协同、无人机编队、机器人路径规划、栅格地图路径规划、多式联运运输问题、 充电车辆路径规划(EVRP)、 双层车辆路径规划(2E-VRP)、 油电混合车辆路径规划、 船舶航迹规划、 全路径规划规划、 仓储巡逻
🌈 无人机应用方面
无人机路径规划、无人机控制、无人机编队、无人机协同、无人机任务分配、无人机安全通信轨迹在线优化、车辆协同无人机路径规划
🌈 通信方面
传感器部署优化、通信协议优化、路由优化、目标定位优化、Dv-Hop定位优化、Leach协议优化、WSN覆盖优化、组播优化、RSSI定位优化、水声通信、通信上传下载分配
🌈 信号处理方面
信号识别、信号加密、信号去噪、信号增强、雷达信号处理、信号水印嵌入提取、肌电信号、脑电信号、信号配时优化、心电信号、DOA估计、编码译码、变分模态分解、管道泄漏、滤波器、数字信号处理+传输+分析+去噪、数字信号调制、误码率、信号估计、DTMF、信号检测
🌈电力系统方面
微电网优化、无功优化、配电网重构、储能配置、有序充电、MPPT优化、家庭用电
🌈 元胞自动机方面
交通流 人群疏散 病毒扩散 晶体生长 金属腐蚀
🌈 雷达方面
卡尔曼滤波跟踪、航迹关联、航迹融合、SOC估计、阵列优化、NLOS识别
🌈 车间调度
零等待流水车间调度问题NWFSP 、 置换流水车间调度问题PFSP、 混合流水车间调度问题HFSP 、零空闲流水车间调度问题NIFSP、分布式置换流水车间调度问题 DPFSP、阻塞流水车间调度问题BFSP
👇
582

被折叠的 条评论
为什么被折叠?



