✅作者简介:热爱科研的Matlab仿真开发者,擅长数据处理、建模仿真、程序设计、完整代码获取、论文复现及科研仿真。
🍎 往期回顾关注个人主页:Matlab科研工作室
🍊个人信条:格物致知,完整Matlab代码及仿真咨询内容私信。
🔥 内容介绍
在全球能源结构向清洁能源转型的大趋势下,光伏发电凭借资源可再生、零碳排放等优势,已成为全球增长最快的新能源发电形式之一。然而,光伏功率输出受太阳辐射强度、环境温度、云层遮挡、风速等多种气象因素影响,具有显著的间歇性、波动性和随机性。这种特性不仅会导致光伏电站自身发电效率不稳定,还会给电网的功率平衡、调度规划和安全稳定运行带来巨大挑战 —— 大规模光伏并网可能引发电压波动、频率偏移等问题,甚至威胁电网安全。
精准的光伏功率预测是解决上述问题的关键技术手段。通过提前预测光伏功率输出,电网调度部门可合理制定发电计划,优化常规能源(如火电、水电)与光伏的协调运行策略,降低弃光率;光伏电站可据此调整储能系统充放电方案,提升自身发电收益与并网适应性。
当前主流的光伏功率预测模型可分为传统统计模型(如 ARIMA)、机器学习模型(如 SVM、随机森林)和深度学习模型(如 LSTM、GRU)。其中,LSTM(长短期记忆网络)因能有效捕捉时序数据中的长期依赖关系,在光伏功率这类时序预测任务中表现突出。但光伏功率序列受复杂气象因素影响,包含多尺度波动成分,单一 LSTM 模型难以充分提取序列特征;同时,输入特征间可能存在冗余,增加模型计算复杂度。
为此,本文提出EMD-PCA-LSTM 组合模型:通过 EMD(经验模态分解)将复杂的光伏功率序列分解为多个平稳子序列,降低序列非线性与波动性;利用 PCA(主成分分析)对高维输入特征进行降维,剔除冗余信息,简化模型结构;最后通过 LSTM 对处理后的序列与特征进行预测,结合各子序列预测结果得到最终光伏功率预测值,旨在提升光伏功率预测的精度与稳定性。
二、核心技术原理
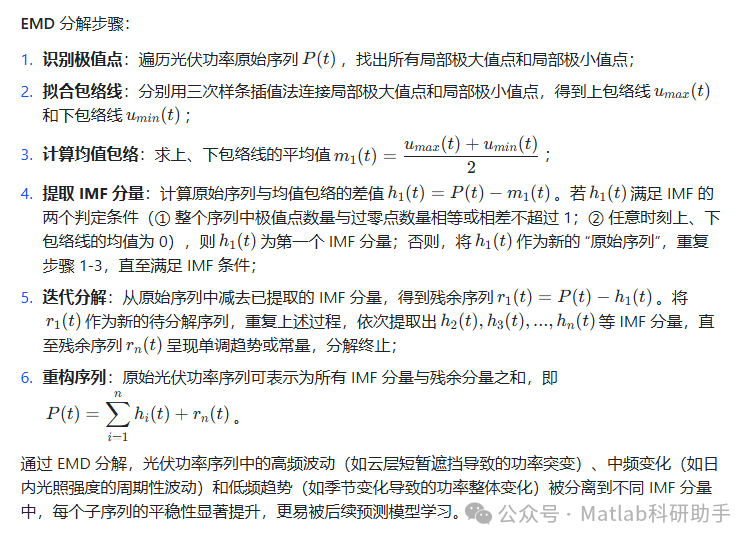
2.1 经验模态分解(EMD)
EMD 是一种自适应的信号分解方法,无需预设基函数,可将非线性、非平稳的复杂时序信号分解为若干个本征模态函数(IMF) 和 1 个残余分量(Residual),每个 IMF 分量对应信号不同时间尺度的波动特征,残余分量则反映信号的整体趋势。其核心思想是通过 “筛选” 过程,剔除信号中的局部极值干扰,提取出具有物理意义的平稳子序列,为后续预测模型降低输入复杂度。



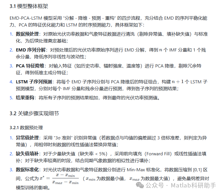
三、EMD-PCA-LSTM 光伏功率预测模型构建




四、模型性能评估与对比分析

⛳️ 运行结果




🔗 参考文献
[1] 张雲钦,程起泽,蒋文杰,等.基于EMD-PCA-LSTM的光伏功率预测模型[J].太阳能学报, 2021.DOI:10.19912/j.0254-0096.tynxb.2019-0817.
[2] 鄢伟安,付晟,刘卫东,等.基于STL-EMD-SSA-LSTM模型的光伏中期输出功率预测研究[J].工业工程与管理, 2024, 29(6):93-103.
[3] 陈川,陈冬林,何李凯.基于BPNN-EMD-LSTM组合模型的城市短期燃气负荷预测[J].安全与环境工程, 2019, 26(1):7.DOI:10.13578/j.cnki.issn.1671-1556.2019.01.023.
📣 部分代码
🎈 部分理论引用网络文献,若有侵权联系博主删除
👇 关注我领取海量matlab电子书和数学建模资料
🏆团队擅长辅导定制多种科研领域MATLAB仿真,助力科研梦:
🌈 各类智能优化算法改进及应用
生产调度、经济调度、装配线调度、充电优化、车间调度、发车优化、水库调度、三维装箱、物流选址、货位优化、公交排班优化、充电桩布局优化、车间布局优化、集装箱船配载优化、水泵组合优化、解医疗资源分配优化、设施布局优化、可视域基站和无人机选址优化、背包问题、 风电场布局、时隙分配优化、 最佳分布式发电单元分配、多阶段管道维修、 工厂-中心-需求点三级选址问题、 应急生活物质配送中心选址、 基站选址、 道路灯柱布置、 枢纽节点部署、 输电线路台风监测装置、 集装箱调度、 机组优化、 投资优化组合、云服务器组合优化、 天线线性阵列分布优化、CVRP问题、VRPPD问题、多中心VRP问题、多层网络的VRP问题、多中心多车型的VRP问题、 动态VRP问题、双层车辆路径规划(2E-VRP)、充电车辆路径规划(EVRP)、油电混合车辆路径规划、混合流水车间问题、 订单拆分调度问题、 公交车的调度排班优化问题、航班摆渡车辆调度问题、选址路径规划问题、港口调度、港口岸桥调度、停机位分配、机场航班调度、泄漏源定位
🌈 机器学习和深度学习时序、回归、分类、聚类和降维
2.1 bp时序、回归预测和分类
2.2 ENS声神经网络时序、回归预测和分类
2.3 SVM/CNN-SVM/LSSVM/RVM支持向量机系列时序、回归预测和分类
2.4 CNN|TCN|GCN卷积神经网络系列时序、回归预测和分类
2.5 ELM/KELM/RELM/DELM极限学习机系列时序、回归预测和分类
2.6 GRU/Bi-GRU/CNN-GRU/CNN-BiGRU门控神经网络时序、回归预测和分类
2.7 ELMAN递归神经网络时序、回归\预测和分类
2.8 LSTM/BiLSTM/CNN-LSTM/CNN-BiLSTM/长短记忆神经网络系列时序、回归预测和分类
2.9 RBF径向基神经网络时序、回归预测和分类
2.10 DBN深度置信网络时序、回归预测和分类
2.11 FNN模糊神经网络时序、回归预测
2.12 RF随机森林时序、回归预测和分类
2.13 BLS宽度学习时序、回归预测和分类
2.14 PNN脉冲神经网络分类
2.15 模糊小波神经网络预测和分类
2.16 时序、回归预测和分类
2.17 时序、回归预测预测和分类
2.18 XGBOOST集成学习时序、回归预测预测和分类
2.19 Transform各类组合时序、回归预测预测和分类
方向涵盖风电预测、光伏预测、电池寿命预测、辐射源识别、交通流预测、负荷预测、股价预测、PM2.5浓度预测、电池健康状态预测、用电量预测、水体光学参数反演、NLOS信号识别、地铁停车精准预测、变压器故障诊断
🌈图像处理方面
图像识别、图像分割、图像检测、图像隐藏、图像配准、图像拼接、图像融合、图像增强、图像压缩感知
🌈 路径规划方面
旅行商问题(TSP)、车辆路径问题(VRP、MVRP、CVRP、VRPTW等)、无人机三维路径规划、无人机协同、无人机编队、机器人路径规划、栅格地图路径规划、多式联运运输问题、 充电车辆路径规划(EVRP)、 双层车辆路径规划(2E-VRP)、 油电混合车辆路径规划、 船舶航迹规划、 全路径规划规划、 仓储巡逻
🌈 无人机应用方面
无人机路径规划、无人机控制、无人机编队、无人机协同、无人机任务分配、无人机安全通信轨迹在线优化、车辆协同无人机路径规划
🌈 通信方面
传感器部署优化、通信协议优化、路由优化、目标定位优化、Dv-Hop定位优化、Leach协议优化、WSN覆盖优化、组播优化、RSSI定位优化、水声通信、通信上传下载分配
🌈 信号处理方面
信号识别、信号加密、信号去噪、信号增强、雷达信号处理、信号水印嵌入提取、肌电信号、脑电信号、信号配时优化、心电信号、DOA估计、编码译码、变分模态分解、管道泄漏、滤波器、数字信号处理+传输+分析+去噪、数字信号调制、误码率、信号估计、DTMF、信号检测
🌈电力系统方面
微电网优化、无功优化、配电网重构、储能配置、有序充电、MPPT优化、家庭用电
🌈 元胞自动机方面
交通流 人群疏散 病毒扩散 晶体生长 金属腐蚀
🌈 雷达方面
卡尔曼滤波跟踪、航迹关联、航迹融合、SOC估计、阵列优化、NLOS识别
🌈 车间调度
零等待流水车间调度问题NWFSP 、 置换流水车间调度问题PFSP、 混合流水车间调度问题HFSP 、零空闲流水车间调度问题NIFSP、分布式置换流水车间调度问题 DPFSP、阻塞流水车间调度问题BFSP
👇
1876

被折叠的 条评论
为什么被折叠?



