✅作者简介:热爱科研的Matlab仿真开发者,擅长数据处理、建模仿真、程序设计、完整代码获取、论文复现及科研仿真。
🍎 往期回顾关注个人主页:Matlab科研工作室
🍊个人信条:格物致知,完整Matlab代码及仿真咨询内容私信。
🔥 内容介绍
电力负荷预测是电力系统规划、调度与能源优化配置的核心基础,其预测精度直接影响电网运行的经济性与稳定性。随着新能源并网比例提升、用户用电行为多元化,电力负荷呈现出多变量耦合(如受气温、湿度、节假日、经济指标等因素影响)、非线性(负荷与影响因素间无明确线性关系)、多尺度波动性(包含日内、周内、季节性等不同周期波动)的复杂特性,传统单变量预测模型(如 ARIMA、单一 LSSVM)难以精准捕捉负荷变化规律,预测误差较大。
变分模态分解(Variational Mode Decomposition, VMD)作为一种先进的自适应信号分解方法,可将复杂负荷序列分解为多个具有不同频率特征的模态分量(Intrinsic Mode Function, IMF),有效分离负荷的多尺度波动信息;麻雀搜索算法(Sparrow Search Algorithm, SSA)作为新型群智能优化算法,具有收敛速度快、全局寻优能力强的特点,可解决 LSSVM 模型参数(惩罚因子、核函数参数)难以自适应确定的问题;最小二乘支持向量机(Least Squares Support Vector Machine, LSSVM)通过将二次规划问题转化为线性方程组求解,简化了计算复杂度,在小样本、非线性预测问题中表现优异。
本文提出 “VMD 分解 - 多变量特征融合 - SSA 优化 LSSVM” 的多变量负荷预测模型:首先利用 VMD 分解负荷序列,削弱多尺度波动的相互干扰;然后构建多变量特征集,筛选关键影响因素;再通过 SSA 优化 LSSVM 的核心参数;最后对各模态分量分别预测并重构,实现多变量负荷的精准预测。通过实际电力负荷数据验证,该模型在短期、中期负荷预测中均表现出更高的精度与稳定性,为电力系统负荷预测提供新的有效方法。
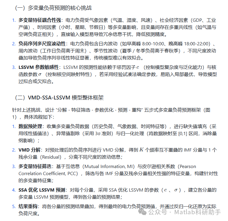
二、多变量负荷预测的核心挑战与模型框架设计

三、模型核心模块设计







⛳️ 运行结果

🔗 参考文献
[1] 王凌云,周翔,田恬,等.基于多维气象信息时空融合和MPA-VMD的短期电力负荷组合预测模型[J].电力自动化设备, 2024, 44(2):190-197.DOI:10.16081/j.epae.202304021.
[2] 唐毅,徐全,杜彬,等.基于SARIMA-VMD-LSSVM的水产养殖溶解氧质量浓度预测[J].江苏农业学报, 2024, 40(8):1473-1482.
[3] 苏娟,方舒,刘博,等.基于模态组合的短期负荷预测方法[J].农业工程学报, 2021, 37(14):186-196.
📣 部分代码
🎈 部分理论引用网络文献,若有侵权联系博主删除
👇 关注我领取海量matlab电子书和数学建模资料
🏆团队擅长辅导定制多种科研领域MATLAB仿真,助力科研梦:
🌈 各类智能优化算法改进及应用
生产调度、经济调度、装配线调度、充电优化、车间调度、发车优化、水库调度、三维装箱、物流选址、货位优化、公交排班优化、充电桩布局优化、车间布局优化、集装箱船配载优化、水泵组合优化、解医疗资源分配优化、设施布局优化、可视域基站和无人机选址优化、背包问题、 风电场布局、时隙分配优化、 最佳分布式发电单元分配、多阶段管道维修、 工厂-中心-需求点三级选址问题、 应急生活物质配送中心选址、 基站选址、 道路灯柱布置、 枢纽节点部署、 输电线路台风监测装置、 集装箱调度、 机组优化、 投资优化组合、云服务器组合优化、 天线线性阵列分布优化、CVRP问题、VRPPD问题、多中心VRP问题、多层网络的VRP问题、多中心多车型的VRP问题、 动态VRP问题、双层车辆路径规划(2E-VRP)、充电车辆路径规划(EVRP)、油电混合车辆路径规划、混合流水车间问题、 订单拆分调度问题、 公交车的调度排班优化问题、航班摆渡车辆调度问题、选址路径规划问题、港口调度、港口岸桥调度、停机位分配、机场航班调度、泄漏源定位
🌈 机器学习和深度学习时序、回归、分类、聚类和降维
2.1 bp时序、回归预测和分类
2.2 ENS声神经网络时序、回归预测和分类
2.3 SVM/CNN-SVM/LSSVM/RVM支持向量机系列时序、回归预测和分类
2.4 CNN|TCN|GCN卷积神经网络系列时序、回归预测和分类
2.5 ELM/KELM/RELM/DELM极限学习机系列时序、回归预测和分类
2.6 GRU/Bi-GRU/CNN-GRU/CNN-BiGRU门控神经网络时序、回归预测和分类
2.7 ELMAN递归神经网络时序、回归\预测和分类
2.8 LSTM/BiLSTM/CNN-LSTM/CNN-BiLSTM/长短记忆神经网络系列时序、回归预测和分类
2.9 RBF径向基神经网络时序、回归预测和分类
2.10 DBN深度置信网络时序、回归预测和分类
2.11 FNN模糊神经网络时序、回归预测
2.12 RF随机森林时序、回归预测和分类
2.13 BLS宽度学习时序、回归预测和分类
2.14 PNN脉冲神经网络分类
2.15 模糊小波神经网络预测和分类
2.16 时序、回归预测和分类
2.17 时序、回归预测预测和分类
2.18 XGBOOST集成学习时序、回归预测预测和分类
2.19 Transform各类组合时序、回归预测预测和分类
方向涵盖风电预测、光伏预测、电池寿命预测、辐射源识别、交通流预测、负荷预测、股价预测、PM2.5浓度预测、电池健康状态预测、用电量预测、水体光学参数反演、NLOS信号识别、地铁停车精准预测、变压器故障诊断
🌈图像处理方面
图像识别、图像分割、图像检测、图像隐藏、图像配准、图像拼接、图像融合、图像增强、图像压缩感知
🌈 路径规划方面
旅行商问题(TSP)、车辆路径问题(VRP、MVRP、CVRP、VRPTW等)、无人机三维路径规划、无人机协同、无人机编队、机器人路径规划、栅格地图路径规划、多式联运运输问题、 充电车辆路径规划(EVRP)、 双层车辆路径规划(2E-VRP)、 油电混合车辆路径规划、 船舶航迹规划、 全路径规划规划、 仓储巡逻
🌈 无人机应用方面
无人机路径规划、无人机控制、无人机编队、无人机协同、无人机任务分配、无人机安全通信轨迹在线优化、车辆协同无人机路径规划
🌈 通信方面
传感器部署优化、通信协议优化、路由优化、目标定位优化、Dv-Hop定位优化、Leach协议优化、WSN覆盖优化、组播优化、RSSI定位优化、水声通信、通信上传下载分配
🌈 信号处理方面
信号识别、信号加密、信号去噪、信号增强、雷达信号处理、信号水印嵌入提取、肌电信号、脑电信号、信号配时优化、心电信号、DOA估计、编码译码、变分模态分解、管道泄漏、滤波器、数字信号处理+传输+分析+去噪、数字信号调制、误码率、信号估计、DTMF、信号检测
🌈电力系统方面
微电网优化、无功优化、配电网重构、储能配置、有序充电、MPPT优化、家庭用电
🌈 元胞自动机方面
交通流 人群疏散 病毒扩散 晶体生长 金属腐蚀
🌈 雷达方面
卡尔曼滤波跟踪、航迹关联、航迹融合、SOC估计、阵列优化、NLOS识别
🌈 车间调度
零等待流水车间调度问题NWFSP 、 置换流水车间调度问题PFSP、 混合流水车间调度问题HFSP 、零空闲流水车间调度问题NIFSP、分布式置换流水车间调度问题 DPFSP、阻塞流水车间调度问题BFSP
👇

被折叠的 条评论
为什么被折叠?



