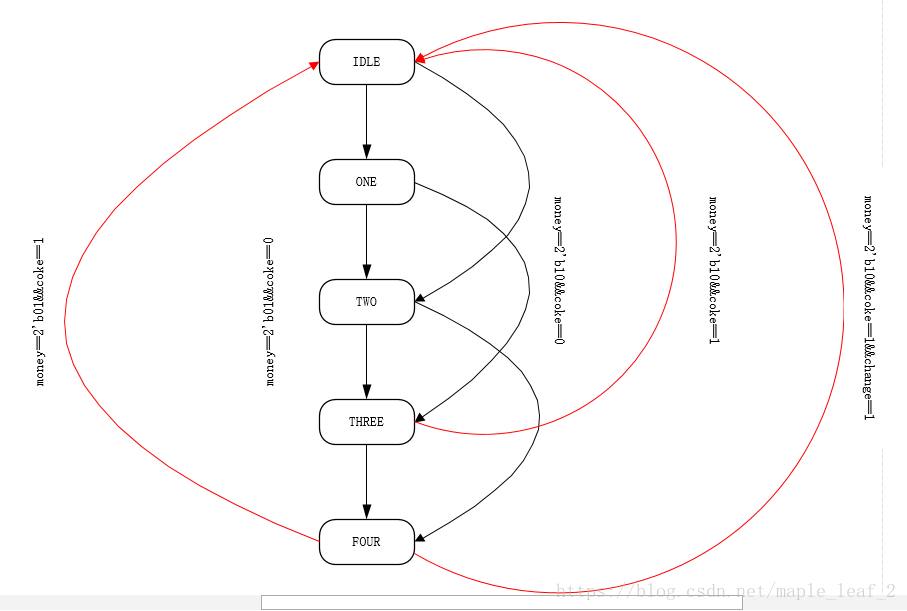
可乐机:两块五一瓶可乐,可投一元,五角硬币,输出为可乐和找零
流程图:

module state(
input wire sclk ,
input wire rst_n ,
input wire [1:0] money ,
output reg coke ,
output reg change
);
reg [4:0] state ;
parameter IDLE = 5'b00001 ;
parameter ONE = 5'b00010 ;
parameter TWO = 5'b00100 ;
parameter THREE = 5'b01000 ;
parameter FOUR = 5'b10000 ;
always@(posedge sclk or negedge rst_n)
if(!r

最低0.47元/天 解锁文章
3123

被折叠的 条评论
为什么被折叠?



