相信各位搞安卓的小伙伴多多少少都了解过鸿蒙,有些一知半解而有些已经开始学习起来了。
鸿蒙到底好不好?要不要搞?
Android开发反正目前工作感觉也不好找,即便是上海这样的大城市也难搞,人员挺饱和的。而且年前裁员的公司那么多,再看自己,年龄不是优势;技术不是优势,想想还是搞鸿蒙算了,现在刚刚也是起步,说不定还有机会,还能赶上这一波红利!
首先可以肯定的一点,对于安卓开发来说鸿蒙很好搞,究竟有多好搞,下面给大家分析分析。
安卓转鸿蒙应用开发难吗?
首先鸿蒙开发环境与安卓基本一致,两者基于Intellj IDEA开发,具有极其类似的工程文件管理、底部工具栏、SDK管理器和模拟器管理。

以下鸿蒙系统的几个命令,大家看,是不是很眼熟?
- hdc list targets
- hdc file send local remote
- hdc install package File
看名字就知道和安卓中的adb是对应关系。完全不需要去记忆,在需要使用到的时候去官网查一下就行。
还有配置文件,UI开发模式,以及鸿蒙官方指导都能在安卓找到类似的,在这里就不一一举例出来了。
我们只需要知道在安卓上有的概念,就可以在鸿蒙官方文档中去找一下对应的文档,而且原理都是相通的。
所以,具备安卓开发经验者可以在短时间内学会鸿蒙开发。
说实话,在目前安卓开发市场沉迷的情况下,鸿蒙未尝不是一个很好的选择。
对此,有很多小伙伴不知道学习哪些鸿蒙开发技术?不知道需要重点掌握哪些鸿蒙应用开发知识点?而且学习时频繁踩坑,最终浪费大量时间的。
所以有一份实用的鸿蒙(Harmony NEXT)资料用来跟着学习是非常有必要的。
内容包含了:ArkTS、ArkUI、Stage模型、多端部署、分布式应用开发、音频、视频、WebGL、OpenHarmony多媒体技术、Napi组件、OpenHarmony内核、Harmony南向开发、鸿蒙项目实战等等技术知识点。
这套资料结合鸿蒙官方发布笔记,经过多次的反复整理修改,最终整理出了这份精选版的鸿蒙学习笔记《鸿蒙开发学习手册》(共计890页),希望对大家有所帮助:https://qr21.cn/FV7h05
《鸿蒙开发学习手册》:
如何快速入门:https://qr21.cn/FV7h05
- 基本概念
- 构建第一个ArkTS应用
- ……

开发基础知识:https://qr21.cn/FV7h05
- 应用基础知识
- 配置文件
- 应用数据管理
- 应用安全管理
- 应用隐私保护
- 三方应用调用管控机制
- 资源分类与访问
- 学习ArkTS语言
- ……

基于ArkTS 开发:https://qr21.cn/FV7h05
- Ability开发
- UI开发
- 公共事件与通知
- 窗口管理
- 媒体
- 安全
- 网络与链接
- 电话服务
- 数据管理
- 后台任务(Background Task)管理
- 设备管理
- 设备使用信息统计
- DFX
- 国际化开发
- 折叠屏系列
- ……

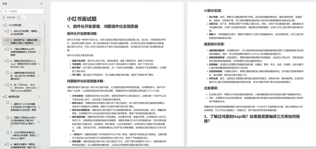
大厂鸿蒙面试题::https://qr18.cn/F781PH

鸿蒙开发面试大盘集篇(共计319页):https://qr18.cn/F781PH
1.项目开发必备面试题
2.性能优化方向
3.架构方向
4.鸿蒙开发系统底层方向
5.鸿蒙音视频开发方向
6.鸿蒙车载开发方向
7.鸿蒙南向开发方向


742

被折叠的 条评论
为什么被折叠?



