最近,科技巨头IBM可不太平。前些天我的一篇文章提到IBM 进行『秘密裁员』:年薪100+万,50+岁是裁员目标。最近执行过程中出现的大瓜

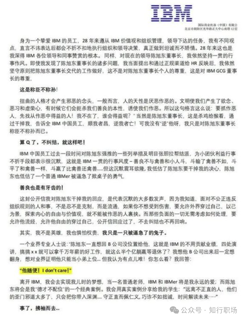
这位28年老员工就是IBM的裁员目标。用这位老员工的话,她是“一个深爱IBM的IBM中国普通员工李红焰”。网络资料显示,李红焰是IBM大中华区原数据、人工智能与自动化业务(DAA)的总经理,是一名加入IBM已有28年的老员工
被裁后,她直接写了一封长达15页的举报信,把公司大中华区的董事长陈旭东给告了!这封信在网上疯传,把IBM给推上了风口浪尖。
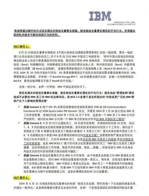
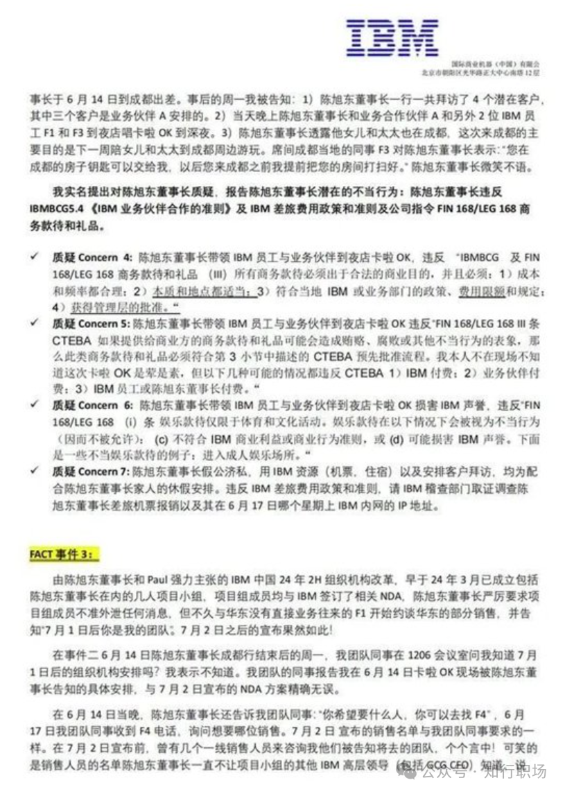
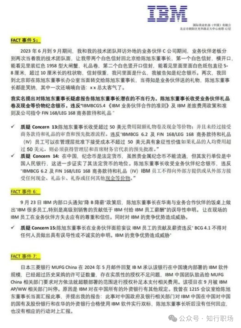
这位老员工可不简单,网络资料显示,李红焰是IBM大中华区原数据、人工智能与自动化业务(DAA)的总经理,是一名加入IBM已有28年的老员工。她在信里指控董事长陈旭东犯了“七宗罪”:收受贿赂、泄露公司机密、决策失误、拉帮结派等等。最严重的是,他还说董事长为了打击报复自己,故意找了个借口把他给开除了。
IBM方面当然坐不住了,赶紧出来回应说要“彻查”。但网友们可不买账,纷纷表示:这可是28年的老员工啊,爆料出来的东西肯定有几分真。
其实,IBM的这次事件,也给我们敲响了警钟。 职场如战场,尤其是AI的快速发展随时都可能代替你,我们不能把所有的鸡蛋都放在一个篮子里。所以,我们要拥抱AI,让自己变得更“硬核”。只有这样,才能在激烈的竞争中立于不败之地。当然,可以尝试发展副业,增加收入来源。万一哪天公司不景气,我们也不至于措手不及。
最后,我们要做好随时离开的准备。不要对任何一家公司产生过度的依赖。
IBM的这次事件,告诉我们,职场没有绝对的稳定,只有不断地提升自己,才能在变幻莫测的职场中找到属于自己的位置。
所以,兄弟姐妹们,咱们得未雨绸缪,不能等事情发生时才后悔莫及。
你觉得呢?
朋友们,如果你现在:
职业规划迷茫?
想转行却不知从何下手?
副业想做却无从开启?
个人IP打造不得要领?
如果你也遇到以上问题,可以参考《Raymond使用指南》,找到属于你的职业新方向!
七宗罪

15页完整版举报信
















被折叠的 条评论
为什么被折叠?



