Inception v1的网络,主要提出了Inceptionmodule结构(1*1,3*3,5*5的conv和3*3的pooling组合在一起),最大的亮点就是从NIN(Network in Network)中引入了1*1 conv,结构如下图所示,代表作GoogleNet

假设previous layer的大小为28*28*192,则,
a的weights大小,1*1*192*64+3*3*192*128+5*5*192*32=387072
a的输出featuremap大小,28*28*64+28*28*128+28*28*32+28*28*192=28*28*416
b的weights大小,1*1*192*64+(1*1*192*96+3*3*96*128)+(1*1*192*16+5*5*16*32)+1*1*192*32=163328
b的输出feature map大小,28*28*64+28*28*128+28*28*32+28*28*32=28*28*256
写到这里,不禁感慨天才般的1*1 conv,从上面的数据可以看出一方面减少了weights,另一方面降低了dimension。
Inception v1的亮点总结如下:
(1)卷积层共有的一个功能,可以实现通道方向的降维和增维,至于是降还是增,取决于卷积层的通道数(滤波器个数),在Inception v1中1*1卷积用于降维,减少weights大小和feature map维度。
(2)1*1卷积特有的功能,由于1*1卷积只有一个参数,相当于对原始feature map做了一个scale,并且这个scale还是训练学出来的,无疑会对识别精度有提升。
(3)增加了网络的深度
(4)增加了网络的宽度
(5)同时使用了1*1,3*3,5*5的卷积,增加了网络对尺度的适应性
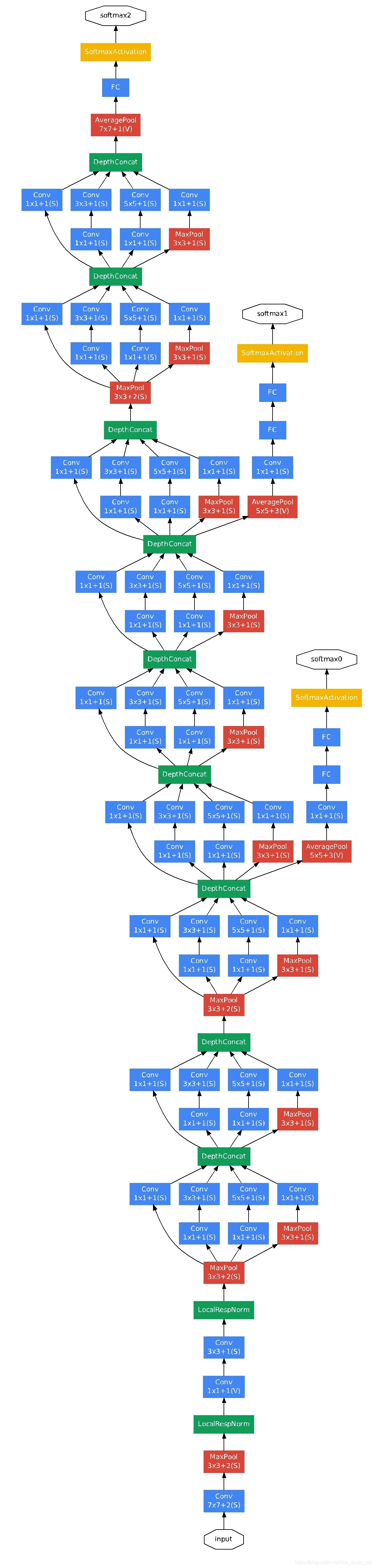
下图为googlenet网络结构:
这里有2个地方需要注意:
(1)整个网络为了保证收敛,有3个loss
(2)最后一个全连接层之前使用的是global average pooling,全局pooling使用的好了,还是有好多地方可以发挥的。

v2:Batch Normalization: Accelerating Deep Network Training by ReducingInternal Covariate Shift
Inception v2的网络,代表作为加入了BN(Batch Normalization)层,并且使用2个3*3替代1个5*5卷积的改进版GoogleNet。
Inception v2的亮点总结如下:
(1)加入了BN层,减少了InternalCovariate Shift(内部neuron的数据分布发生变化),使每一层的输出都规范化到一个N(0, 1)的高斯,从而增加了模型的鲁棒性,可以以更大的学习速率训练,收敛更快,初始化操作更加随意,同时作为一种正则化技术,可以减少dropout层的使用。
(2)用2个连续的3*3 conv替代inception模块中的5*5,从而实现网络深度的增加,网络整体深度增加了9层,缺点就是增加了25%的weights和30%的计算消耗。

v3:Rethinking the InceptionArchitecture for Computer Vision
Inception v3网络,主要在v2的基础上,提出了卷积分解(Factorization),代表作是Inceptionv3版本的GoogleNet。
Inception v3的亮点总结如下:
(1) 将7*7分解成两个一维的卷积(1*7,7*1),3*3也是一样(1*3,3*1),这样的好处,既可以加速计算(多余的计算能力可以用来加深网络),又可以将1个conv拆成2个conv,使得网络深度进一步增加,增加了网络的非线性,更加精细设计了35*35/17*17/8*8的模块。
(2)增加网络宽度,网络输入从224*224变为了299*299。
Inceptionv1引入1*1卷积,减少参数,增加尺度适应性;Inceptionv2加入BN层,提高模型鲁棒性;Inceptionv3提出卷积分解,增加网络深度和宽度。
8788

被折叠的 条评论
为什么被折叠?



