赋能AI解锁Coze智能体搭建核心技能(4)— 知识库资源让你的智能体更加智能
文章目录
赋能AI解锁Coze智能体搭建核心技能(4)--- 知识库资源让你的智能体更加智能
前言
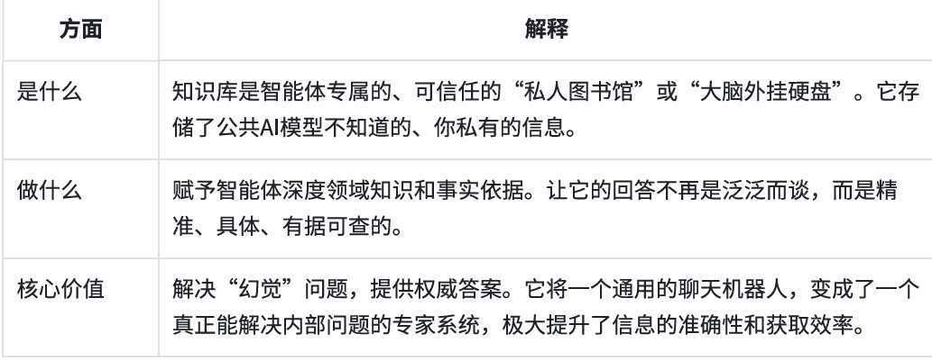
一、什么是知识库
1.1案例分析
1.2 总结
二、RAG
2.1 什么是RAG
2.2RAG三个核心步骤
2.3案例分析
2.4 如何理解RAG与知识库的关系
三、 知识库的分类
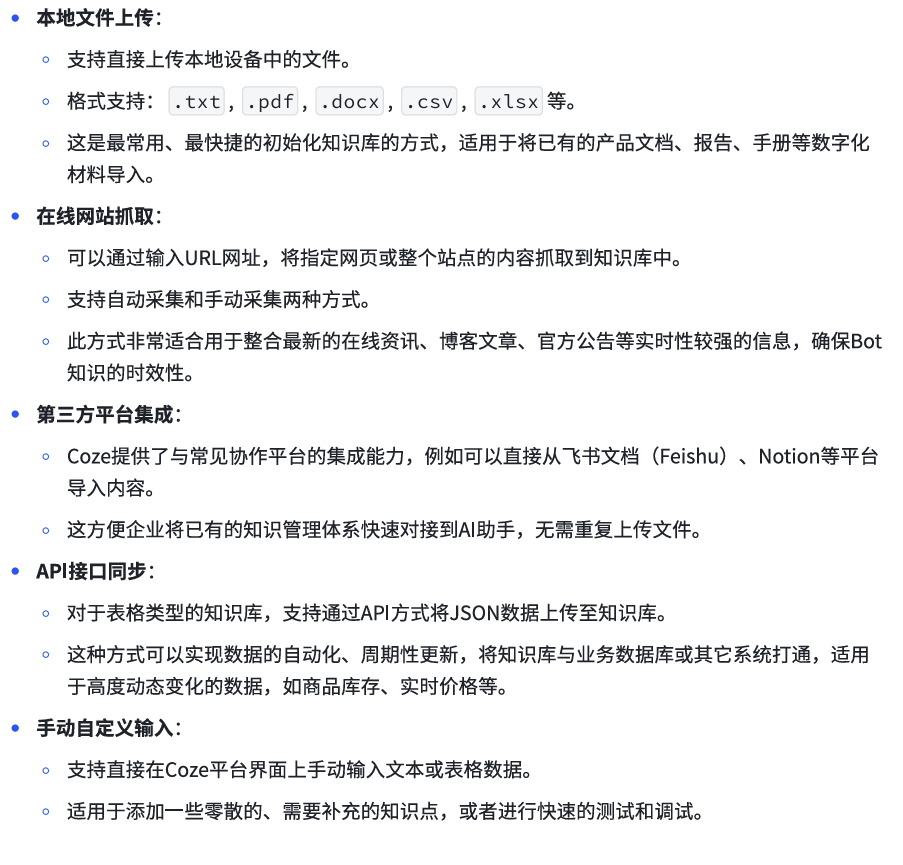
3.1 详解知识库资源
四、知识库的使用
4.1 创建知识库
4.2 知识库的效果
总结于每日励志
前言
在AI技术全面渗透生活与工作的今天,Coze正以「零门槛智能搭建工具」的姿态脱颖而出。它打破了传统AI应用开发的技术壁垒,无需复杂编程,通过拖拽组件、简单配置,普通人也能快速打造专属聊天机器人、智能问答工具、内容生成助手等多样化应用。无论是提升工作效率、释放创意灵感,还是解决特定场景需求,Coze都能成为高效适配的智能伙伴。本文将带大家解锁Coze的核心优势与实用价值,助力你在AI浪潮中轻松掌握高效工具,开启智能应用搭建新体验。
一、什么是知识库
在Coze平台中,知识库是一个用于存储和管理外部数据的核心功能模块 。它允许开发者上传各类文本和表格内容,通过AI技术进行处理和检索,为智能体提供准确的信息支持。其核心运作机制是:将上传的⽂档自动分割成⼀个个内容片段(称为“分段”)进行存储,并通过向量搜索技术来检索最相关的内容以回答用户的问题。这使得Bot能够超越其基础训练数据的限制,与用户指定的特定数据进行交互。

1.1案例分析
用一个实际的生活中的例子来帮你理解Coze智能体中知识库的概念和作用:
生活案例:智能“新员工助手”智能体
想象你是⼀家公司的HR或部门经理。公司有新员工入职时,他们总会有一大堆重复性问题:
• “公司的Wi-Fi密码是多少?”
• “报销流程怎么⾛?需要哪些票据?”
• “年假是怎么计算的?”
• “公司附近有什么好吃的推荐吗?”
• “技术文档的模板在哪里下载?”
如果没有知识库,这个智能体会怎样?
它只能依靠它受训时的通用知识来回答,但无法提供你公司内部特定的信息。
新员工问:“我们公司的报销流程是怎样的?”
智能体(基于通用知识)回答:
“⼀般来说,企业的报销流程通常包括提交报销单、主管审批、财务审核等步骤。建议你查阅公司的员工手册或咨询你的直属上级。”
缺点:回答正确但无用。它不知道你公司的具体规定,比如是用“钉钉”还是“飞书”审批,额度是多少,需要什么附件。它成了⼀个“正确的废话生成器”。
有了知识库,智能体就拥有了“独家记忆”
现在,我们为这个“新员⼯助⼿”智能体上传⼀个知识库。这个知识库包含:
(1)《新员工入职指南.pdf》(包含Wi-Fi密码、各部门联系方式)
(2)《财务报销制度.docx》(包含报销流程、截图示例)
(3)《考勤与休假规定.xlsx》
(4)⼀份“公司周边美食推荐”的Word文档
(5)⼀些内部技术文档的链接和简介
对话过程会变成这样:
新员工(用户):“嗨,我想咨询⼀下怎么报销出差的车费?”
“新员工助手”智能体(检索知识库):
(智能体在后台立刻检索你上传的《财务报销制度.docx》,找到相关内容)
“您好!根据公司《财务报销制度》第四章规定,出差车费报销流程如下:
(1)准备材料:
• 经批准的《出差申请单》(OA系统下载)
• 出租车票、网约车行程单(必须注明起止地点和时间)
• 地铁票等
(2) 提交申请:
• 登录钉钉->审批->费用报销
• 上传所有票据的清晰照片,并填写事由。
(3) 审批流程:
• 直属上级审批->部门总监审批->财务部审核
• 通常会在5个工作日内处理完毕。
特别注意:单次打车费用超过50元需要事先在《出差申请单》中说明理由。
需要我为你提供《出差申请单》的模板链接吗?”
1.2 总结


二、RAG
2.1 什么是RAG
提到了知识库,就不能不提RAG(RetrievalAugmentedGeneration,检索增强生成)。RAG是⼀种将“信息检索”与“文本生成”相结合的技术框架。它的***核心思想很简单:在让大模型生成答案之前,先让它去⼀个指定的知识库(比如公司文档、数据库、网页等)里查找相关的信息,然后根据查找到的这些准确、最新的信息来组织和生成答案。***
• 没有RAG的普通大模型:像⼀个在做闭卷考试的学生,***只能依靠自己记忆(训练数据)中的知识来答题。如果问题超出了它的记忆范围,或者记忆是错的,它就会答错或“编造答案”(幻觉)***。
• 有RAG的大模型:像⼀个在做开卷考试的学生。 遇到问题时,先跑去翻阅指定的参考书(知识库) ,找到最相关的段落和证据,然后结合自己的理解(生成能力),组织成一个准确的答案。
2.2RAG三个核心步骤

2.3案例分析
知识库内容:⼀份公司内部文件,其中写道:“公司2024年的新年团建将于1月15日在三亚举行。”
用户问题:“我们今年的团建在哪举办?”
没有RAG的模型:可能会根据过时的训练数据回答:“根据常见情况,团建通常在本地公园或酒店举行。”***(幻觉)***
有RAG的模型:
(1)检索:在知识库中搜索“团建”、“2024”等关键词,找到了相关片段。
(2)增强:将找到的片段和问题组合成提示:“请根据以下信息回答问题:2024年的公司新年团建将于1月15日在三亚举行。 问题:我们今年的团建在哪举办?”
(3)生成:模型阅读提示后生成答案:“根据公司计划,2024年的团建将在三亚举行。”
2.4 如何理解RAG与知识库的关系
RAG与知识库的关系就像给⼀个博学但记忆有时不靠谱的学者配上一位专业的图书管理员。每当学者需要回答一个问题时,这位管理员会迅速从⼀座权威的图书馆(知识库)中找到最相关的书籍和段落(检索),放在学者面前。学者再结合这些资料(增强),给出⼀个准确无误的答案(生成)。
总结: 知识库是图书馆里的藏书,而RAG是那位博学的图书管理员

三、 知识库的分类
知识库可以分为文本、表格和照片三种格式

3.1 详解知识库资源

四、知识库的使用
4.1 创建知识库

(2)导入在线数据

(3)默认设置即可知识库会自动对文本进行数据处理

(4)等待解析完毕点击确认即可

4.2 知识库的效果
核心:知识库是扩展智能体边界能力的
• 在未加知识库智能体中直接询问:

• 在加知识库智能体中直接询问:

AI大模型学习福利
作为一名热心肠的互联网老兵,我决定把宝贵的AI知识分享给大家。 至于能学习到多少就看你的学习毅力和能力了 。我已将重要的AI大模型资料包括AI大模型入门学习思维导图、精品AI大模型学习书籍手册、视频教程、实战学习等录播视频免费分享出来。
一、全套AGI大模型学习路线
AI大模型时代的学习之旅:从基础到前沿,掌握人工智能的核心技能!

因篇幅有限,仅展示部分资料,需要点击文章最下方名片即可前往获取
二、640套AI大模型报告合集
这套包含640份报告的合集,涵盖了AI大模型的理论研究、技术实现、行业应用等多个方面。无论您是科研人员、工程师,还是对AI大模型感兴趣的爱好者,这套报告合集都将为您提供宝贵的信息和启示。

因篇幅有限,仅展示部分资料,需要点击文章最下方名片即可前往获
三、AI大模型经典PDF籍
随着人工智能技术的飞速发展,AI大模型已经成为了当今科技领域的一大热点。这些大型预训练模型,如GPT-3、BERT、XLNet等,以其强大的语言理解和生成能力,正在改变我们对人工智能的认识。 那以下这些PDF籍就是非常不错的学习资源。

因篇幅有限,仅展示部分资料,需要点击文章最下方名片即可前往获
四、AI大模型商业化落地方案

因篇幅有限,仅展示部分资料,需要点击文章最下方名片即可前往获
作为普通人,入局大模型时代需要持续学习和实践,不断提高自己的技能和认知水平,同时也需要有责任感和伦理意识,为人工智能的健康发展贡献力量
2558

被折叠的 条评论
为什么被折叠?



