本文所诉内容并非理论空谈,而是当前正在加速推进的现实。诸如 LangChain、LangGraph、LlamaIndex 及 CrewAI 等现代框架均已内置支持这类记忆系统 —— 从简易的缓存(buffers)到复杂的长期检索器(long-term retrievers),相关技术正以闪电般的速度迭代演进。
是否总感觉你在和 AI 助手重复着同样的对话?你告诉它一些重要的事情,五分钟后,它就忘了。很长一段时间以来,这就是和大多数 AI 进行对话的现实情况。它们非常聪明,却只有金鱼般的记忆。

但这种情况正在改变。如今,AI 小伙伴能记住我们上周的对话,回想起我们的喜好,并从与我们长期的交流互动中学习。这是目前人工智能的前沿领域之一,也是我想在今天这篇文章中深入探讨的主题:AI 记忆能力的精妙之处。让我们来分析一下,AI 是如何获得记忆能力的。
为何 AI 需要记忆能力
从本质来看,记忆就是为我们提供上下文。它是连接过往经历与当下行为的纽带。对 AI 而言,这是从工具进阶为真正智能伙伴的关键桥梁。缺乏记忆能力的 AI 将无法实现:
![Source[1]](https://i-blog.csdnimg.cn/img_convert/beb9616dae6c22fa1013c8d2d4f8b3ae.png)
Source[1]
- 个性化体验:无法记住你喜欢简明扼要的要点而非冗长的段落,或在推荐食谱时忽略你是素食者
- 从交流互动中学习:每次互动都需从头开始,无法更好地帮助你
- 处理复杂任务:想象一下与这样的助手一起撰写报告 —— 它每次接收新数据都会遗忘项目目标
- 让 AI 拥有记忆能力,就是要让它更有用、更个性化、更像人类,能够为我们提供帮助。
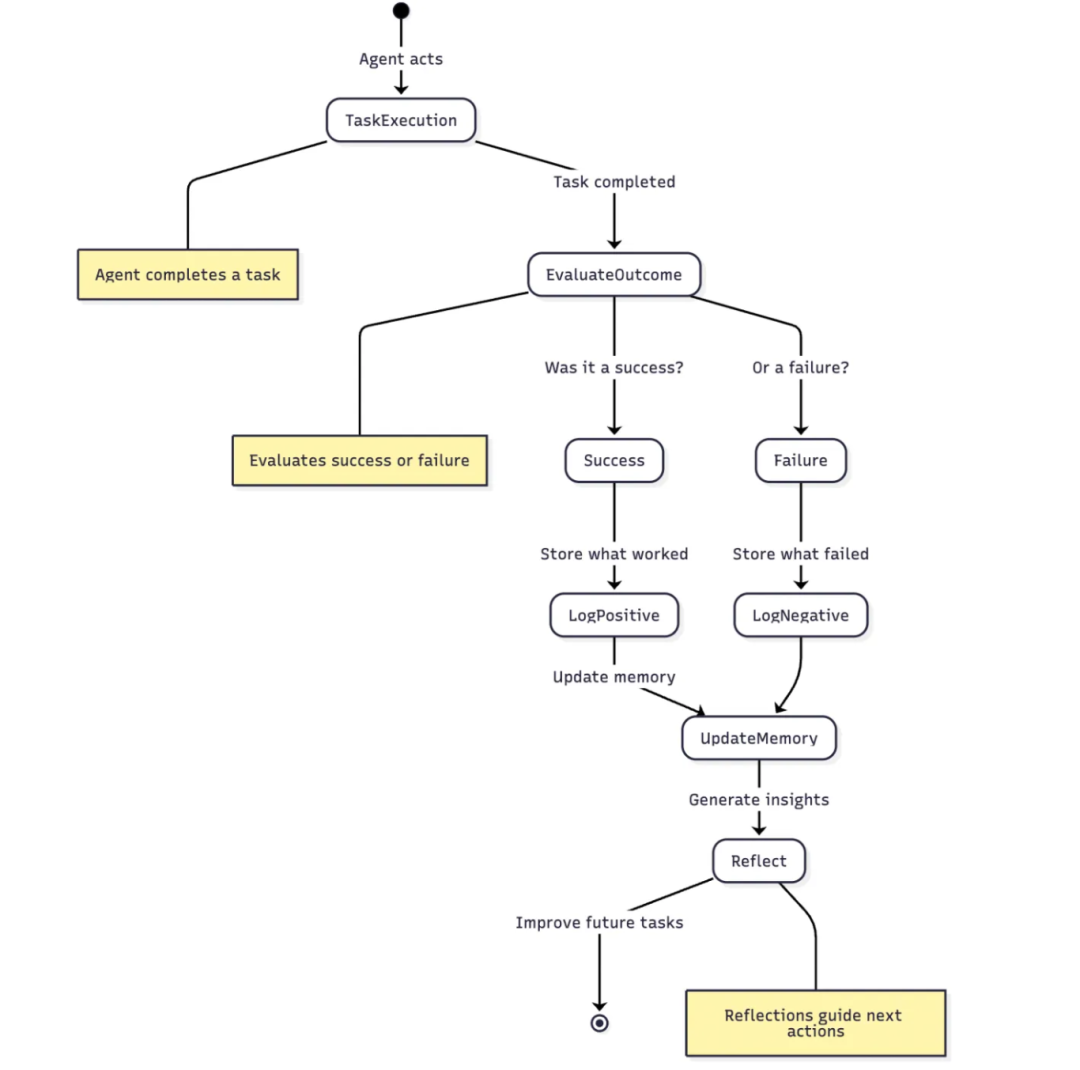
记忆增强型 AI 系统的核心运作架构
这个系统可以被视为一个持续运转的认知闭环,使 AI 能够感知环境、采取行动并从经验中持续学习。整个过程可分解为一个强大的自我迭代循环。

image.png
1)观察:首先,智能体感知任务或用户输入。这是其“眼睛与耳朵”所在,负责接收当前的上下文信息。
2)记忆:随后智能体存储即时上下文与相关对话历史。这不仅仅是记录文字,更要理解当前时刻“发生的事情”以及“这些事为什么会发生”。
3)行动:基于上下文,智能体执行动作或作出决策。可能表现为编写代码、回答问题或调用特定工具。
4)反思:行动完成后进行评估。行动结果是成功还是失败?是否更接近目标?
5)更新记忆:最终(也是最关键的环节),将新学习到的认知模式与推理洞察回传至记忆库。
正是这种观察 → 记忆 → 行动 → 反思 → 更新的迭代循环,赋予智能体实时改进的能力,使其每一次交互都转化为实践课程。
这些记忆内容存储在何处?
那么,这些记忆信息究竟存放在何处呢?在智能体系统中,记忆被精心组织在不同的存储层级中,各司其职。其运作机制可类比为一个高度有序的工作车间。

image.png
- 实时内存态(In-Memory state):这是智能体短期使用的临时工作区。存储当前任务所需的即时信息,例如您设定的实时目标或刚调用的工具的输出结果。
- 持久化日志(Persistent logs):智能体在此建立跨多个会话的长期事件档案,记录行为轨迹、反思结论及任务结果。就像一本详细的项目笔记本,它记录了智能体所做的事情、智能体如何完成任务以及最终结果。这可以确保在下一个任务开始之前,从之前的任务中学到的知识不会丢失。
- 向量数据库(Vector databases):向量数据库存储历史交互数据时,并非简单记录文本,而是将其转化为蕴含丰富语义的嵌入向量 —— 即数据的高维数值表征。嵌入向量能捕捉信息的语义精髓与内在关联,使智能体可基于上下文的相似度(而非关键词匹配)检索记忆。其机制更像触发人脑的“寻找与此相似的情境记忆”,而非在文档中进行关键词搜索。
寻找正确的记忆内容
当你向智能体提问时,它并不会逐字逐句地通读自己的整个过往经历。相反,它会执行一次优雅的高速检索,以找到最相关的上下文。以下是这种语义搜索背后的运作原理:

image.png
1)创建嵌入向量:智能体获取你当前的任务或问题,并指令一个嵌入模型将其转化为数字化的嵌入向量。
2)搜索记忆内容:这个新的嵌入向量随后被发送到向量数据库,附带一条简单指令:"find the memories most similar to this(找到与此最相似的记忆内容)"。
3)寻找最匹配的记忆内容:数据库将查询嵌入向量(query embedding)与存储的记忆嵌入向量(memory embeddings)进行比对,并检索出最相关的前 k 个匹配项。这些匹配项可能包括过往出现的同类错误、其他类似任务中的成功执行结果,或是用户之前提过的相关需求。
4)使用记忆内容:然后,相关数据会被送回主智能体,用以指导其下一步行动。
整个过程快速、模糊匹配、并且具备上下文感知能力。其核心运作理念在于:“智能检索有用信息”("find what's useful")而非“机械记忆全部数据”("remember everything")。
反思与真正的学习
此环节是区分基础的一次性 LLM 与真正的智能体型系统的关键。任务完成后,智能体并非直接转向新任务,而是暂停进行自我反思,并通过提出下列核心问题实现进阶学习:
- 哪些步骤是有效的?原因何在?
- 执行过程中在哪些方面遇到了困难?
- 基于当前执行结果(成功/失败),下次是否需调整策略?

image.png
通过反思产生的洞见(无论是从成功中获得的经验,还是从失败中获得的教训)将被记录并存储至记忆库。这种反思循环机制使智能体能持续从行动中学习,确保未来所作的决策始终受历史经验指引。
记忆类型
为做出智能决策,智能体会综合使用多种类型的记忆 —— 这与人类大脑的运作方式高度相似。
1)工作记忆(Working memory)
可视为智能体的思维便利贴(mental sticky notes),用于短期存储当前任务的指令、目标及执行步骤。
- 短期记忆(Short-Term memory):指 AI 为完成即时任务临时暂存信息的能力。在现代 AI(如 ChatGPT)中,这种记忆通常被称为“上下文窗口”(context window)。
本质功能:预定义的对话缓存空间,存储当前会话的所有输入/输出内容
运作原理:类比 AI 的运行内存(RAM),通过快速存取保持对话的连贯性(可实时调用上下文窗口内全部信息,从而理解最新问题的上下文)
局限:对话长度超限时,最早期的内容将被主动遗忘(为新内容腾出空间) —— 这就是长对话中 AI 遗忘开头内容的原因
2)情景记忆(Episodic memory)
相当于智能体的任务日记,记录历史执行过程中的关键信息,如:具体成功案例、失败教训、用户互动历史。
3)语义记忆(Semantic memory):这是智能体的长期知识库,相当于一本内置的百科全书,它储存着这个智能体通过长期经验积累的通用知识、行为模式和应对策略。
- 长期记忆(Long-Term memory):这是最重要的部分。通过构建持久化的“数据库”,使人工智能能在不同会话、不同日期乃至间隔数月后依然记住你。
本质功能:为人工智能提供存储机制,更重要的是能够检索过往交互中的关键信息。
运作原理:当前最主流的技术是检索增强生成(RAG)。其运作流程如下:
- 存储记忆:当用户提供重要信息(如“我的公司叫‘Innovate Next’”)时,系统将其转化为称为“向量”的数学表征,储存在专用向量数据库中
- 调用记忆:当用户提出相关问题(如“为我的公司提供营销建议”)时,系统首先查询该数据库获取相关记忆片段
- 应用记忆:在生成回复前,将检索到的记忆("用户公司名为 Innovate Next")用来增强提示词
智能体的实时操作(工作记忆)、过往经历(情景记忆)与通用知识(语义记忆)三者融合,才能做出真正的智能决策。
The Future
本文所诉内容并非理论空谈,而是当前正在加速推进的现实。诸如 LangChain、LangGraph、LlamaIndex 及 CrewAI 等现代框架均已内置支持这类记忆系统 —— 从简易的缓存(buffers)到复杂的长期检索器(long-term retrievers),相关技术正以闪电般的速度迭代演进。不妨关注一下专为智能体设计的 Mem0 等新兴架构,它们的目标是实现智能化的记忆管理 —— 能像人类一样自主判断信息价值,动态筛选需要保留的内容并优化存储方式。
我们最终要构建的不只是处理信息的 AI,而是能与信息建立深度联结的伙伴。具备记忆、学习和进化能力的 AI,正是精巧工具与真正协作伙伴的本质区别。
AI大模型学习福利
作为一名热心肠的互联网老兵,我决定把宝贵的AI知识分享给大家。 至于能学习到多少就看你的学习毅力和能力了 。我已将重要的AI大模型资料包括AI大模型入门学习思维导图、精品AI大模型学习书籍手册、视频教程、实战学习等录播视频免费分享出来。
一、全套AGI大模型学习路线
AI大模型时代的学习之旅:从基础到前沿,掌握人工智能的核心技能!

因篇幅有限,仅展示部分资料,需要点击文章最下方名片即可前往获取
二、640套AI大模型报告合集
这套包含640份报告的合集,涵盖了AI大模型的理论研究、技术实现、行业应用等多个方面。无论您是科研人员、工程师,还是对AI大模型感兴趣的爱好者,这套报告合集都将为您提供宝贵的信息和启示。

因篇幅有限,仅展示部分资料,需要点击文章最下方名片即可前往获
三、AI大模型经典PDF籍
随着人工智能技术的飞速发展,AI大模型已经成为了当今科技领域的一大热点。这些大型预训练模型,如GPT-3、BERT、XLNet等,以其强大的语言理解和生成能力,正在改变我们对人工智能的认识。 那以下这些PDF籍就是非常不错的学习资源。

因篇幅有限,仅展示部分资料,需要点击文章最下方名片即可前往获
四、AI大模型商业化落地方案

因篇幅有限,仅展示部分资料,需要点击文章最下方名片即可前往获
作为普通人,入局大模型时代需要持续学习和实践,不断提高自己的技能和认知水平,同时也需要有责任感和伦理意识,为人工智能的健康发展贡献力量
1054

被折叠的 条评论
为什么被折叠?



