有一天,当你的想法能被越来越多人理解、接受和支持时,你就会真正体会到,作为一名架构师,那种可以“用技术改变世界”的巨大力量感。
引言:被囚禁在抽屉里的“蒙娜丽莎”

在前面的文章中,我们探讨了如何登上架构师修炼之路的绝大多数台阶,掌握了从设计到治理的种种硬核技能。然而,想象一下,达芬奇在画出了《蒙娜丽莎》之后,如果他只是把这幅旷世杰作锁在自己的抽屉里,从不向人展示,也从不解释他为何要那样捕捉人物神秘的微笑。那么,这幅画的价值,又将剩下多少呢?
其实,这也道出了无数技术专家所面临的困境。我们可能拥有世界上最优雅、最前瞻的架构设计,但如果我们无法将这个设计的精妙之处,清晰地传递给我们的老板、同事、合作伙伴,那么这个设计,就如同那幅被囚禁在抽屉里的《蒙娜丽莎》,它的价值将永远无法被真正地被看到、被实现。作为架构师的价值自然也无法真正的展示。
我们在本系列的第一篇文章《架构思维与认知基础(一):架构的本质 —— 从“建房子”看架构师的权衡艺术》中已经很明确讲过了:架构师的工作,本质上是一项沟通、协调与决策的工作。 一个无法有效沟通的架构师,协调和决策根本无法执行,其影响力也将被极大地限制。你的方案再好,如果管理者听不懂它的商业价值,就不会给你资源;如果开发团队不理解它的设计哲学,就会在实现中偏离航道。
对于架构师而言,沟通不是一项可有可无的“软实力”,它是将我们技术思想转化为团队共识,再转化为最终产品价值的唯一桥梁。
本文我们将聚焦于构建这座桥梁的三大核心技艺:
-
画好图:学习如何使用C4模型,像使用地图一样,为不同的人,绘制不同“缩放比例”的、清晰易懂的架构图。
-
写好文:学习如何撰写一份结构清晰、逻辑严谨、有说服力的技术文档,让文字成为你思想的“放大器”。
-
讲好故事:学习如何将冰冷的技术方案,包装成一个引人入胜的故事,从而“推销”你的架构,赢得支持。
沟通的目的是达成共识,很多工程师认为自己很懂业务,其实只是听懂了业务方讲的话,然后去执行。好的沟通是双向的,如果业务方没有听懂你的话,那这不算是一个好的沟通,没有共识而只是单边的接受,那么就只能还是一个执行者,而不是决策者。
一、 画好图:用C4模型绘制“架构的地图”

架构图是架构师的“官方语言”,但我们经常看到这样的“翻车现场”:架构师在白板上,兴致勃勃地画了一张包含了无数方框、箭头、数据库符号的、极其复杂的“全景图”,然后对着台下的产品经理和业务方说:“看,我们的系统就是这样的,很简单吧?”
结果可想而知,台下一片茫然。问题出在哪里?问题在于,一张图,试图满足所有人的所有需求,最终的结果就是谁也满足不了。
这就好比,你想告诉一个游客如何从天安门去故宫,你却直接给他看了一张详细到每一条胡同的、覆盖整个北京市的交通详图。他需要的,只是一张只包含几个关键地标的、简洁的导览图。
为了解决这个问题,软件架构师Simon Brown提出了一个优雅而强大的可视化方法——C4模型。它的核心思想是:为你的软件系统,创建一套像“地图”一样、可以层层缩放的架构图。 每一层,都为不同的受众,提供恰到好处的细节。
L1:系统上下文图(System Context Diagram)
-
这是什么:这是最高层次的、最宏观的视图,是“世界地图”。它将你的整个系统,视为一个黑盒,只关注它与外部世界(用户、其他系统)的交互关系。
-
给谁看:管理者、业务方、产品经理等非技术人员。
-
回答什么问题? 我们的系统是什么?它的核心用户是谁?它依赖哪些外部系统,又为谁提供服务?
-
如何画:中心是一个代表你系统的方框。周围是代表用户和其他系统的方框。用箭头,标示出它们之间的主要交互。(关键:绝对不展示任何技术细节!)
-
示例:推荐系统L1架构图

L2:容器图(Container Diagram)
-
这是什么:这是“鸟瞰图”,是我们“双击”C1中心的黑盒后,看到的内部结构。这里的“容器”,指的是一个可独立部署和运行的单元,比如一个后端微服务、一个前端Web应用、一个移动App、一个数据库实例。
-
给谁看?高级开发人员、技术负责人、运维工程师等技术人员。
-
回答什么问题: 系统由哪几个主要的部分组成?它们各自的技术选型是什么?它们之间是如何通信的?
-
如何画: 在一个代表系统边界的大框内,画出各个容器(方框)。清晰地标示出每个容器的名称、技术栈(如:Java/Spring Boot, React, MySQL),以及它们之间的交互方式(如:
HTTP/REST调用,消息队列,RPC)。 -
示例:推荐系统L2架构图

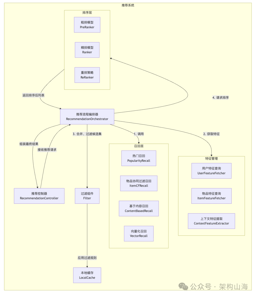
L3:组件图(Component Diagram)
-
这是什么: 这是我们“再次放大”L2中的某一个容器后,看到的内部模块划分。这里的“组件”,通常是代码层面的一组相关功能的逻辑集合,比如一个Controller、一个Service、一个Repository。
-
给谁看:负责该容器开发的团队内部成员。
-
回答什么问题: 这个微服务/应用,内部的职责是如何划分的?关键的业务逻辑,分布在哪些模块中?
-
如何画:在一个代表容器边界的大框内,画出各个组件(方框)。标示出组件之间的调用关系,以及与外部容器的交互点(如:API Controller暴露了哪些接口)。
-
示例:推荐系统L3架构图

L4:代码图(Code Diagram)
-
这是什么:这是“建筑施工图”,是我们放大C3中某个关键组件后,看到的具体实现。这通常是一张UML的类图(或时序图)。
-
给谁看:需要理解复杂逻辑细节的初级开发人员。
-
回答什么问题: 这个组件的核心类和方法是什么?它们的交互时序是怎样的?
-
如何画:C4层是可选的。只有当某个组件的内部逻辑极其复杂,需要特别澄清时,才有必要绘制。对于大多数情况,直接去看代码会更高效。
C4模型的威力在于,它强制你站在沟通对象的角度去思考:“他需要知道什么?他能看懂什么?” 下次做架构设计时,请尝试为你的系统,准备一套C1到C3的“地图集”,你会发现,沟通的效率将发生质的飞跃。
二、 写好文:用结构化文档,让思考清晰地表达

如果说架构图是“地图”,那么技术文档就是“旅行手册”,它提供了更丰富的背景、更详细的解释和更深入的思考。对于绝大多数程序员而言,写作是痛苦的,但写作本身就是一种思考的萃取过程。 一般来说,如果一个想法无法被清晰地写下来,说明这个想法本身就不够清晰。
一份有说服力的技术文档,应该包含以下几个核心部分:
1. 背景与问题
- 我们面临的业务痛点或技术挑战是什么?
-
为什么现在需要解决这个问题?(紧迫性)
-
用数据来量化问题的影响。(例如:“当前接口P99延迟高达3秒,导致用户流失率增加了20%。”)
2. 目标与非目标
- 目标:本次设计期望达成的、可衡量的目标是什么?(例如:将接口P99延迟降低到200ms以下;支持未来至少3种新的促销活动类型)
-
非目标:如果需要的话,可以明确声明本次设计不解决哪些相关问题。这有助于管理预期,避免需求蔓延。
3. 方案设计
- 在这里,嵌入你精心绘制的C4图(通常是C2和C3)。
-
用简洁的语言,描述方案的核心工作流程和关键设计点。
4. 备选方案与权衡
-
这是整篇文档的灵魂!
-
列出1-2个你们认真考虑过、但最终放弃的备选方案。
-
使用一个清晰的表格,从多个维度(如开发成本、运维复杂度、性能、安全性、可扩展性)来对比你提出的方案和备选方案。
-
清晰地解释,为什么在当前背景下,你提出的方案是“最适合”的,而不是“最完美”的。这展现了你的思考深度和决策的严谨性。
5. 影响分析
-
这个方案,会对现有系统、团队协作、线上运维、项目成本等方面,带来哪些具体的影响?
-
需要哪些配套的资源?(例如:需要申请新的服务器、需要其他团队提供接口支持)
我这里是将完整的方案已经包含的部分都列了出来,实际应用中,需要根据需要去有选择的使用,尤其是用于比较大型的改造或新功能的开发。如果这是一个简单的性能优化或者bug修复,就完全不必要搞的太复杂,否则有过度设计的嫌疑。
三、 讲好故事:用叙事“引爆”你的影响力

现在,我们已经有了清晰的图和严谨的文字,当需要站在评审会或决策者的面前去“推销”你的方案的时候,请记住,一场技术讲解,不是一次文档的“朗诵会”,而是一场精心编排的“故事会”。
人的大脑,天生就更容易接受和记住故事。一个好的故事,能将听众从被动的“信息接收者”,变成主动的“剧情参与者”。
一个成功的架构故事,通常遵循经典的叙事结构,我们以公司推荐系统的重构为例,展示如何讲故事:
1. 开端:明确冲突,引发共鸣
-
千万不要一上来就讲技术!而是从一个用户痛点或业务危机开始。
-
例如:“大家请看这张图,这是我们上个季度,因为推荐系统老旧,而流失的用户增长曲线。每一个点,都代表着真金白银的损失,和用户失望的离开。”
2. 发展:思路的探索与抉择
-
将你的架构方案,描绘成解决这个危机的“思路之旅”。用C1和C2图,简洁地介绍你的思路(新架构)是如何诞生的。重点讲述你在“备选方案”中做的那些艰难的“权衡”与“抉择”,这会让你的故事充满张力。
-
例如:“我们曾面临一个艰难的选择:是快速地在旧系统上打补丁,还是彻底地构建一套新的实时推荐引擎?我们选择了后者,虽然技术风险大且难度高,但这能从根本上解决问题……”
3. 高潮:展示核心价值
-
用最精炼的语言和最清晰的图表,展示你的方案将如何直接解决开头的那个“危机”。
-
例如:“这套新的架构,将使我们的推荐点击率,预计提升xx%,为公司每年挽回超过xxx的销售额。它的实时能力,将让我们的用户体验,产生质的飞跃。”
4. 结局:号召行动
-
清晰地告诉听众,你需要他们做什么。是需要他们的技术支持?还是需要管理者的预算批准?给出一个明确的“Action”,让故事转化为现实。
-
例如:“为了实现这个目标,我需要两个月的研发资源,以及数据团队的全力配合。让我们一起,把失去的用户,重新赢回来!”
结语:沟通,是架构师的“杠杆”
今天,我们讲述了画图、写文、讲故事这三项沟通的核心技艺。我们必须认识到,这些不是可有可无的“软技能”,它们是我们技术思想的“杠杆”。它们能用一个人的智慧撬动整个团队,甚至多个协作团队的共同行动力。
一个卓越的架构师,不仅能构建出伟大的系统,更能构建起人与人之间的信任与共识。从今天起,请有意识地练习这些技巧:
-
在开始下一个设计时,先画出它的C1、C2图。
-
为你的下一个重要决策,写一份完整的ADR。
-
在下一次技术分享时,尝试用讲故事的方式来组织你的内容。
有一天,当你的想法能被越来越多人理解、接受和支持时,你就会真正体会到,作为一名架构师,那种可以“用技术改变世界”的巨大力量感。这,正是我们不断前行的、最强大的驱动力。
848

被折叠的 条评论
为什么被折叠?



