5 WirelessHART™传感器网络
无线技术被认为是流程工业中的范式转变,现已发展到可以在各种工业监控、控制和资产管理应用中安全使用的程度(Willig, 2008;Caro, 2004)。无线技术提供了一种经济高效、简单且可靠的部署新的测量与控制点的方式,无需布线成本,也无需彻底改变现有系统。它还为中央和移动用户访问其工艺过程及工艺设备提供了基础设施。这种基础设施通常被统称为普适感知(Process Worldwide)。
流程工业一直需要一种建立全球标准的无线解决方案。标准的好处在于确保来自多个供应商的设备能够协同工作,从而降低供应商和用户双方的风险与成本。基于此,HART通信基金会(HCF)(HART基金会)开发了一种新的无线技术,在保护全球已安装基础的同时,扩展了现有HART协议的功能。通过对全球HART标准进行最新的演进式增强,该基金会将成熟的现场通信、网络与安全协议集成到一个简单、可靠且安全的无线标准中。这一名为WirelessHART的标准于2007年9月由HART通信基金会正式批准,成为首个专为流程工业测量与控制应用设计的开放无线通信标准(Song等,2008)。2010年,WirelessHART成为首个IEC62591工业无线传感器网络国际标准。
5.1 WirelessHART传感器网络概述
WirelessHART标准利用了现有标准,如HART标准、IEEE 802.15.4标准(IEEE 802.15.4 WPAN任务组)、AES-128加密(高级加密标准(AES),2001年)以及DDL/EDDL(电子设备描述语言(EDDL))。WirelessHART技术是一种在2.4 GHz ISM无线电频段运行的简单、实时、可靠且安全的网络技术。
简单性 :WirelessHART标准易于实施。通过保持与现有HART设备、工具和系统的兼容性,这使得具有HART经验的用户能够快速轻松地受益于无线技术。简便性部分源于网络的自组织和自愈特性。网络能够自动适应工厂基础设施的变化,例如当向网络中添加新仪表时。这种简便性还源于无线特性。减少的布线和材料成本使得安装和调试更加容易,从而降低了人工成本。由于无需布线,网络可以轻松扩展到偏远地区,并且仪表可以安装在移动资产和固定旋转设备上。
可靠性 :工业环境通常不利于无线通信。工业设施通常具有密集基础设施,其中的金属会干扰无线传输。大型设备频繁移动且存在变化的条件。众多的射频和电磁干扰源可能导致通信挑战。WirelessHART标准在不同的OSI通信层中包含了许多功能,以在如此恶劣的环境中提供可靠通信。在物理层,WirelessHART标准使用直接序列和跳频扩频(DSSS和FHSS)技术,在不同的物理信道之间扩展通信。在数据链路层,WirelessHART标准在实际传输前对目标信道执行空闲信道评估(CCA)测试。由于采用了时分多址(TDMA),传输和接收保持同步。通过应用确认应答和重传机制,确保消息的及时可靠交换。在网络层,WirelessHART传感器网络是一个具有多个接入点的真实网状网络。它监控路径退化并自我修复,寻找绕过障碍物的替代路径,并在不同信道上随机通信。在网状网络的整个生命周期中,它会持续适应环境变化。这种自适应能力利用了健康报告和诊断信息,这些信息由网络中的所有设备持续不断地发送。
安全性 :WirelessHART标准采用强大的安全机制,以在任何时间保护网络并确保数据的安全。它在多个层级使用行业标准的128位AES加密算法。在数据链路层使用一个秘密的全网密钥,对每次数据传输进行认证。在网络层,每个会话使用不同的密钥,用于端到端的对等通信加密和认证。每个设备在设备加入过程中使用不同的加入密钥进行加密和认证。此外,网络管理员会在网络生命周期内周期性地更换所有密钥。WirelessHART标准还采用了多种技术来保护网状网络本身。它在时隙级别使用信道跳变;实际的物理传输通道在传输点进行选择。设备的发射功率可由网络管理员控制。在噪声环境中可以使用较高的功率,而在网络安装的物理区域非常小的情况下则可以使用较低的功率——例如,当使用生物反应器时。较低的功率也使得入侵者更难窃听通信流量。
图5.1展示了WirelessHART网状网络的典型架构,该网络由不同类型的设备组成。WirelessHART网络中的大多数节点是现场设备,连接到传感器和执行器。它们收集过程测量数据,控制某些过程,或同时提供测量与控制功能。所有设备均支持路由功能,而其中一些可能仅作为路由器,用于中继其他设备的数据。接入点是网关与所有其他设备之间的桥梁。接入点与网关之间的通信被视为可靠,且不占用无线带宽。网关是无线网络与主机应用程序之间的接口。网关还充当传感器网络与称为网络管理器的软件之间的桥梁,该软件负责控制设备的加入、配置、维护以及所有其他网络管理任务。安全管理器是另一款软件,负责管理在网络层和数据链路层使用的密钥。WirelessHART标准中还定义了两种特殊的网络设备类型:适配器和手持设备。适配器在有线HART网络中充当主设备,通过无线网络为有线设备提供通信。手持设备通常由现场人员携带,用于工厂内的维护和故障排查。与其他WirelessHART设备类型不同,手持设备设计为可移动,并预期连接到多个WirelessHART网络和设备。
在WirelessHART网络中,每个设备上的通信栈采用分层结构组织,并使用一种称为时分多址(TDMA)的方法对通信进行精确调度。WirelessHART通信栈的详细信息在第5.2节中描述。绝大多数通信是沿着图路由进行的。调度由网络管理器执行,网络管理器结合来自各个设备和应用层的通信需求以及整体网络路由信息来进行调度。网络管理器会根据网络动态变化以及通信需求的变化,持续调整整体网络拓扑和网络通信调度。
在本章的其余部分,我们将首先描述第5.2节中WirelessHART通信栈各层的关键功能。我们在第5.3节介绍WirelessHART的数据管理和网络管理功能。第5.4节介绍了在德克萨斯州奥斯汀的J. J. Pickle研究园区(PRC)分离研究计划(SRP)中应用WirelessHART传感器网络的案例研究。第5.5节总结了本章内容,并讨论了推动WirelessHART技术发展的未来研究与开发方向。
感兴趣的读者可以参考:用于WirelessHART标准一致性测试设计和工具的Wi‐HTest(Han等,2010);用于工业环境中实时协同定位与跟踪的ColLoc(Zhu等,2014);以及大量关于WirelessHART硬件挑战与解决方案(Zhu等,2011)、降低控制延迟(Han等,2010)以及在WirelessHART网络中维持多个实时数据流的端到端延迟的研究工作(Saifullah等,2010,2011;Zhang等,2013;Zou等,2012;Song等,2007)。
5.2 WirelessHART通信栈
图5.2根据OSI七层通信模型,说明了HART通信协议的分层结构。随着无线技术引入到HART中,支持两种数据链路层:令牌传递和时分多址(TDMA)。这两种方式均支持通用的HART应用层。此外,由于WirelessHART允许部署网状拓扑,因此定义了一个重要的网络层。如图5.2右侧所示的WirelessHART通信栈包含五个层:物理层、基于TDMA的数据链路层、网络层、传输层和应用层。我们将在接下来的章节中描述每一层的关键特性。
5.2.1 物理层
WirelessHART物理层基于IEEE 802.15.4-2006的2.4 GHz直接序列扩频(DSSS)物理层。WirelessHART设备的目标射频硬件组件是为IEEE 802.15.4标准设计的商用现成(COTS)芯片。物理层定义了射频特性,例如信令方式、信号强度和设备灵敏度。与IEEE 802.15.4协议一样,WirelessHART协议在2400–2483.5 MHz免许可ISM频段内运行,数据速率最高可达250 kbps。其信道编号从11到26,相邻信道之间有5 MHz间隔。由于信道26在许多地区不合法,因此WirelessHART不支持该信道。WirelessHART物理层将自身限制于发送和接收 IEEE 802.15.4 数据消息,并且是 IEEE 802.15.4-2006 中定义内容的一个大幅简化的子集。其显著特点包括:
- 信道跳变 :尽管 IEEE 802.15.4-2006 未规定信道跳变,但 WirelessHART 的物理信道可在每次传输时改变,从而提供更可靠的传输。
- 发射功率 :IEEE 802.15.4标准定义的个人局域网(PAN)操作空间为10米。WirelessHART网状网络覆盖相对更大的区域。所有设备必须提供标称等效全向辐射功率 (EIRP)为+10 dBm(10 mW)±3 dB。发射功率可在−10至+10 dBm范围内编程。最大室外视距传输距离可达100米。
5.2.2 数据链路层
WirelessHART标准的一个显著特征是其时间同步的数据链路层。它定义了严格的10毫秒时隙,并利用时分多址(TDMA)技术来提供无冲突和确定性通信。数据链路层的主要目标是维持时隙同步,识别必须服务的时隙,监听来自邻居传播的数据包,并将从网络层接收到的数据包转发出去。
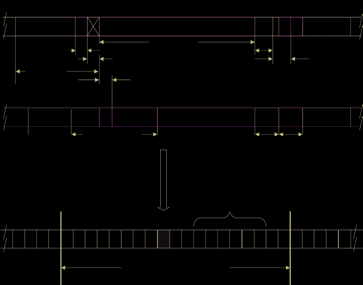
所有事务都在遵循特定时序要求的时隙中发生,每个10毫秒的时隙进一步划分为多个子时间间隔。图5.3的上半部分显示了一个时隙,并概述了事务的时序。时隙时序中使用的符号及其描述总结在表5.1中。
| 符号 | 描述 |
|---|---|
| 发送时隙偏移 | 时隙开始到前导码发送开始的时间 |
| 接收时隙偏移 | 时隙开始到收发器必须开始监听的时间 |
| 接收等待时间 | 等待消息开始的最短时间。这与邻居之间可容忍的时间漂移量以及仍能维持通信有关 |
| 时间误差 | 这是消息实际开始时间与理想开始时间之间的差异 接收设备感知到的消息开始时间。在其他方面 换句话说,这是接收设备感知到的发送设备的信号强度 设备失去同步 |
| 最大数据包传输时间 | 传输最长可能消息所需的时间 (包括物理层前导码、定界符、长度和DLPDU) |
| TsTxAckDelay | 消息结束到确认应答开始之间的时间。目标设备必须在此间隔内验证接收到的消息,并生成确认应答 注意:广播消息不会被确认应答 |
| 接收确认延迟 | 消息结束到收发器必须监听确认应答的时间 |
| 确认等待时间 | 等待确认应答开始的最短时间 |
| 确认时间 | 发送确认应答的时间 |
| TsCCA偏移 | 从时隙开始到空闲信道评估开始 |
| TsCCA | 执行空闲信道评估的时间 |
| TsRxTx | 收到到发送之间切换所需时间中的较长者 反之亦然 |
表5.1 WirelessHART时隙定时符号及描述
WirelessHART标准引入了超帧的概念,用于对一系列连续的时隙进行分组。如图5.3底部所示,超帧是周期性的,其周期长度等于成员时隙的总长度。在一个WirelessHART网络中可以存在多个超帧。所有超帧都从ASN(绝对时隙号)0,表示网络首次创建的时间。每个超帧随后根据其周期在时间轴上重复自身。WirelessHART标准使用“链路”这一概念来表示时隙中的通信行为。一个时隙中的链路由一个向量定义:{帧ID, 索引, 类型, 源地址, 目的地址, 信道偏移},其中帧 ID用于标识特定的超帧;索引是该时隙在超帧中的索引;类型指示时隙的类型(发送/接收/空闲);源地址和目的地址分别是源设备和目的设备的地址;信道偏移提供通信中要使用的逻辑信道。
为了调整信道使用,WirelessHART标准引入了信道黑名单的概念。受到持续干扰的信道可以被加入黑名单。通过这种方式,网络管理员可以禁用黑名单中的那些信道。为了支持信道跳变,每个设备都维护一个激活信道表。由于信道黑名单的存在,该表可能少于16个条目。对于给定的时隙和信道偏移,实际信道由以下公式确定:
实际信道号 = (信道偏移 + ASN) % 通道数量
实际信道号用作索引,以查找激活信道表获取物理信道号。由于绝对时隙号(ASN)持续增加,相同的信道偏移在不同时隙可能映射到不同的物理信道。这种映射实现了信道多样性,增强了通信可靠性。
在整个网络中保持时间同步是WirelessHART网络的一个关键方面。由于每个设备的时钟可能会缓慢漂移,为了维持同步,每个设备必须持续调整其时钟。这一功能由WirelessHART标准在每个时隙通信过程中内置实现。在时隙通信期间,接收方会对发送方消息的到达进行时间戳标记,并将其与基于时隙规范和自身时钟计算出的预期到达时间进行比较。以μ秒为单位测量的TsError将是两个设备之间的时钟不同步。如果发送方是接收方的时间源,则接收方会将其自身时钟减去TsError。TsError也会在确认消息中用两个字节进行编码。由于发送方的消息必须在接收方的监听窗口内发送,因此TsError受到窗口大小的限制。如果接收方是发送方的时间源,则发送方会将其在确认消息中接收到的TsError值添加到自身时钟中进行调整。最终的时间源是网关,而通过无线通信的最终时间源是接入点(AP)。如果有多个接入点,则它们也必须保持同步。
图5.4描述了数据链路层的整体设计,该层由五个主要模块组成:
- 接口 :数据链路层提供两个接口,一个介于MAC和物理层之间,用于描述物理层提供的服务原语;另一个介于MAC和网络层之间,用于定义提供给网络层的服务原语。
- Timer :定时器是WirelessHART数据链路层中的一个基础模块。它提供精确的计时功能,以确保系统的正确运行。一个重要的挑战是如何设计定时器模块并保持这些10毫秒时隙的同步。
-
通信表
:每个设备中均维护一组表格,用于控制设备通信并收集统计信息。这些表格包括:
- 超帧表:其中包含可由网络管理员配置的多个超帧。
- 链路表:其中包含超帧内的多条链路,这些链路被配置用于指定与特定邻居的通信,或向所有侦听该链路的邻居进行广播通信。
- 邻居表:这是该设备能够在单跳范围内通信的所有设备的列表。
- 图表:图用于将消息从源节点路由到目的地。设备并不知道完整的路径,图仅指示数据包向其目的地传输时允许的下一跳目的地。有关图路由的更多细节将在第5.2节中进一步讨论。
- Link scheduler :链路调度器根据超帧表和链路表中的通信调度来确定下一个要服务的时隙。任何可能影响链路调度的事件都将导致重新评估链路调度。
- 状态机 :该状态机由三个主要组件构成——TDMA状态机、发送引擎和接收引擎。TDMA状态机负责在时隙中执行事务并调整定时器时钟。发送引擎和接收引擎直接与硬件交互,分别通过收发器发送和接收数据包。
5.2.3 网络层和传输层
WirelessHART网络层和一个轻量级传输层协同工作,为WirelessHART传感器网络中的网络设备提供安全可靠的端到端通信。WirelessHART网络层的关键功能是及时且可靠地将数据从源传输到汇聚节点,这被称为路由。数据路由有多种方式,每种方式适用于不同的目的。接下来,我们将介绍WirelessHART中定义的四种路由方法。我们使用“上”这一术语,如上行链路和上行图,来描述从设备到网关的路径;使用“下”这一术语,如下行链路和下行图,来描述从网关到设备的路径。
- 源路由 :源路由很简单;源路由在消息中包含整个路由路径。中间的每个设备只需将消息转发到路径上的下一个设备。这主要由了解完整网络拓扑结构并能构建从源到目的地完整路径的网络管理员或网关使用。源路由主要用于诊断目的。
-
图路由
:在图路由中,设备根据消息中嵌入的2字节图ID来转发消息。图ID表示一个有向图,其顶点是设备,其有向边是从发送方到接收方的传输链路。该图由网络管理器构建。图中的每个设备必须接收到关于图ID以及图中存在出边的每个邻近设备地址的信息。设备应选择第一个可用的、与图边匹配的链路来转发消息,而不论该邻居是哪一个。任何在图上传输自身数据的设备也必须知道与该图相关联的目标设备的地址。显然,为了使图正常工作,图中的所有路径都必须通向一个单一的目标设备。构建正确图是网络管理员的职责。同样明显的是,图中不应存在环路,以避免消息在环路中无休止地传输。没有环路的情况下,图路由可确保任何消息都能及时送达。在WirelessHART网络中定义了三种类型的路由图:
- 上行链路图:这是一个将所有设备向上连接到网关的图,用于将设备的过程数据传输至网关。不同设备可能具有不同的采样率。
- 广播图:这是一个从网关向下连接到所有设备的图,用于向整个网络广播通用的配置和控制消息。
- 下行图:每个设备都有一个这样的图,是从网关到每个单独设备的图。从网关和网络管理器发送到每个设备的单播消息通过该图传输。
请注意,源路由和图路由信息在WirelessHART中定义于单独的网络头字段中,并可在一条消息中共存。这提供了良好的灵活性,从而提高了成功路由的可能性。如果某条路由遇到死胡同,路由设备可以选择另一种路由方式。此外,还有一些特殊规则来促进数据转发。例如,如果目的地是邻居,设备可以忽略路由指令,直接将消息发送给该邻居。
- Superframe routing :有一种称为超级帧路由的图路由特殊形式。在超级帧路由中,设备根据消息中嵌入的超帧ID来转发消息。超级帧由网络管理员构建。设备应选择超级帧中第一个可用的正常传输链路来转发消息,而不论其邻居是哪个设备。任何使用超级帧路由发送自身数据的设备,也必须知道与该超级帧相关联的目标设备的地址。为了不改变消息格式,决定在消息中使用图ID字段来表示超级帧ID。如果该字段值不超过255,则为超级帧路由;如果为256或更大,则为图路由。因此,有效的图ID必须始终大于255。
- 代理路由 :当一个新设备加入网络时,它会与网络中已存在的一个设备通信,该设备称为代理设备。代理设备必须在其广告消息中包含自己的上图ID,新设备必须使用此ID以图路由方式构建其消息,直到其自身的路由配置完成为止。代理路由是指通过代理将消息发送到新设备。与源路由和图路由一样,代理路由在网络头中有其独立的字段。路由设备会根据源和图字段将消息路由到代理,就像处理发往代理的正常消息一样。换句话说,发送方设置这些路由字段的方式与向代理发送普通消息时完全相同。对于源路由,源路由列表中的最后一个地址应为代理的地址;对于图路由,图ID应为指向代理的下行图ID。只有代理会处理代理字段,并最终将消息转发给新设备。网络头中的目的地址将是新设备的长地址。对路由设备的影响是,它们的邻居列表中均不会发现该新设备。
5.2.4 应用层
应用层定义了各种设备命令、响应、数据类型和状态报告。在WirelessHART标准中,设备与网关/网络管理器之间的通信基于命令和响应。应用层负责解析消息内容,提取命令号,执行指定的命令,并生成响应。图 5.6描述了应用层的整体设计。
WirelessHART标准中的命令集分为以下几类:
- 通用命令:所有HART设备都必须支持的一组命令。
- 常用命令:适用于多种设备的一组命令。设备应尽可能支持常用命令。
- 非公开命令:专用于现场设备制造过程中仅限工厂使用的特殊命令集。这些命令在現場维护设备时不应使用。
- 无线命令:支持WirelessHART产品的一组命令。所有支持 WirelessHART标准的产品必须实现全部无线命令。
- 设备系列命令:一组允许对现场设备进行设置和参数化配置的命令,无需使用设备专用命令或特殊的设备专用驱动程序。
- 设备专用命令:由制造商根据现场设备需求定义的一组命令。
5.2.5 安全架构
WirelessHART网络是一个安全网络系统。数据链路层和网络层均提供安全服务。数据链路层通过结合使用循环冗余校验(CRC)和消息完整性码(MIC)来提供逐跳数据完整性。尽管CRC的作用有限,但仍被使用。发送方和接收方均使用CCM*模式,并以AES‐128作为底层分组密码生成和比较消息完整性校验码。网络层采用各种密钥来为端到端连接提供机密性和数据完整性。安全架构中定义了四种类型的密钥:
- 一个公钥,用于在无法应用网络密钥时在MAC层生成消息完整性校验码。
- 由所有已加入网络的设备共享的网络密钥,用于生成MAC层消息完整性校验码。
- 每个网络设备唯一的加入密钥,在加入过程中用于向网络管理器验证设备的身份。
- 由网络管理器生成的会话密钥,每对网络设备之间的端到端会话具有唯一的会话密钥。它们提供端到端机密性和数据完整性。会话密钥进一步区分为单播密钥和广播密钥。单播密钥和广播密钥在随机数计数器的存储和使用方式上存在显著差异。
5 WirelessHART™传感器网络
5.3 WirelessHART网络中的数据管理和网络管理
WirelessHART倡导明确且集中的数据与网络管理。在WirelessHART传感器网络中,设备被组织成网状拓扑结构,网络上方设有中央网关和中央网络管理员。网关负责协议适配、数据缓存和查询处理,而网络管理员则负责维护最新的路由和通信调度,从而在设备与网关之间提供可靠且实时的网络通信。接下来,我们将分别描述网关和网络管理员的关键功能。
5.3.1 WirelessHART 网关功能
网关是一种WirelessHART设备,通过连接一个或多个接入点将WirelessHART网络与工厂自动化网络相连,从而实现两个网络之间的数据传输。安装WirelessHART网络包括安装无线现场设备、带有一个或多个接入点的网关,以及连接到主机或控制系统。网关为主机应用程序或控制系统提供对WirelessHART网络中现场设备的访问。网关还可用于在不同协议之间进行转换,或对命令和数据格式进行转换。网关的主要功能是使用标准HART命令与现场设备和主机应用程序通信。网关还充当服务器,负责收集和维护来自网络中所有设备的缓存数据和命令响应。这些缓存响应包括突发消息、事件通知和通用HART命令响应。当主机应用程序请求时,这些缓存响应会立即返回。这减少了网络通信负载,提高了电源利用率和主机应用层的响应速度。启用异常通信后,网络通信量通常可减少10到20倍。
在许多情况下,WirelessHART网络会有一个以上的接入点直接与网关通信。这些多个接入点可用于提高网络的有效吞吐量和可靠性。如果网关提供多个接入点,则网络管理员将通过所有这些接入点来调度通信流量。如果其中一个WirelessHART接入点发生故障,网络管理员将调整调度,将流量分配到剩余的接入点上。每个接入点都有其自身的物理地址和昵称地址。在网关内部,所有接入点都将流量通过网关路由至主机接口或网络管理员。为了简化对冗余接入点的支持,每个网关都有一个固定的、众所周知的地址(唯一标识符 = 0xF981000002;昵称 = 0xF981)。每个WirelessHART网络有一个网关,且网关可以冗余。
WirelessHART网关是整个网络的时间源,必须将网络时钟传播到所有其他现场设备。时钟信息从网络层次结构的顶端向下逐级传递。
5.3.2 WirelessHART网络管理员和安全管理器
与网关类似,网络管理员也被视为一种WirelessHART设备。网络管理员通过网关与WirelessHART网络中的设备进行通信。网络管理员用于设置、监控和管理整个网络的命令在WirelessHART标准的通用实践命令规范和无线命令规范中进行了描述。
网络管理员负责WirelessHART网络的整体管理、调度和优化。作为其职责的一部分,网络管理员初始化并维护网络通信参数值。网络管理员提供设备加入和离开网络的机制。它还负责收集和维护关于网络整体健康状况的诊断。这些诊断可用于报告给基于主机的应用程序,并用于使整个网络适应变化的条件。
网络管理员具有以下核心功能:
- 网络诊断 :作为其系统功能的一部分,网络管理员收集网络性能和诊断信息。这些信息在运行时可访问,从而可以查看和分析整个网络的行为。如果检测到问题,将在网络运行的同时执行网络重新配置。
- 可靠的网络性能 :WirelessHART网络通过使用多种机制保持很高的可靠性,包括多条路由路径连接至网络设备、多个射频信道以及多次通信尝试。如果需要更高的可靠性,网络管理员可以通过增加更多路径来提升路径多样性,额外的WirelessHART接入点和现场设备。增加的WirelessHART接入点以及各类设备可提高吞吐量,降低延迟,并可用于绕开潜在的干扰源。
- 时间同步通信 :所有在WirelessHART网络中的通信都是时间同步的。精确的时间同步对于基于时分复用的网络运行至关重要。由于所有通信都在时隙中进行,现场设备必须对每个时隙的开始和结束时间具有一致的认知,且偏差最小。WirelessHART协议和网络管理员定义了时间同步机制,并从网关向外传播网络时间。
- 会话 :端到端通信由网络层的会话进行管理。每个会话包含一对(或一组)网络设备之间通信的安全信息。所有网络设备都将与网络管理员建立两个会话:一个用于点对点通信,另一个用于来自网络管理员的网络广播通信。所有设备还将拥有两个网络管理员会话密钥。在与网络管理员的点对点会话中,将使用设备的标准网络设备地址;在广播会话中,将使用特殊的网络设备地址 0xFFFF。
- 调度 :网络管理员的主要功能是进行调度、监控、管理和优化通信资源。网络管理员结合其掌握的网络拓扑结构信息、关于通信需求的启发式方法,以及来自网络设备和应用层的通信资源请求,生成调度方案并分发给相应的网络设备。
WirelessHART网络架构中的另一个重要组成部分是安全管理器,它在客户端-服务器架构中与网络管理员紧密协作。安全管理器与网络管理员共同协作,保护WirelessHART网络免受对其运行的对抗性威胁。它生成并管理网络使用的加密材料,并负责密钥的生成、存储和管理。
安全管理器与网络管理员分开显示,因为在某些工厂自动化网络中,它可能是集中式功能,服务于一个以上的WirelessHART网络,在某些情况下还服务于其他网络和应用层。每个WirelessHART网络都有一个关联的安全管理器。
5.4 案例研究
SRP是一个由工业界支持的联盟,专注于流体混合物分离。在石油和化工公司、生物技术、生物燃料、食品、发电公司以及流程制造公司的支持下,SRP持续发展。近期项目包括一氧化碳2分离、藻类生长与加工,以及隔壁塔柱技术的领先研究。作为持续发展的组成部分,现场已添加了覆盖工艺设备、实验室、仪表车间以及距离主工艺装置约300米的锅炉房的WirelessHART网络。主要工艺设备如图5.8所示。
吸收塔和解吸塔的直径均为16.8英寸,高度约为35英尺。吸收塔内含有两层填料。塔内温度每12–18英寸测量一次,有助于监控塔的操作。如图5.8所示,该工艺允许烟道气在吸收塔中与溶液(例如MEA溶液)接触。溶液吸收CO2后,被送入解吸塔。在解吸塔中,富含CO2的MEA溶液被加热以释放几乎纯净的CO2。贫MEA溶液随后被回收至吸收塔。随着CO2被吸收,热量被释放,工艺温度可能迅速升高,这并不一定有利。解吸塔利用蒸汽中的热量将二氧化碳从溶液中分离出来。为了研究该系统的水力和传质特性,需要大量的仪表设备。
由于每年都会进行新的实验和测试,设备每年会被重新配置多次。因此,无线设备非常适用。目前,WirelessHART设备用于流量、压力、pH值、液位和温度等过程测量。它们还用于设备健康监测和安全应用。本章所包含设备的Hart标签和类型信息汇总于表5.2的前两列中。最后两列显示了设备昵称和已识别的邻近设备。
| Hart标签 | 设备类型 | 昵称 | 邻居 (昵称) |
|---|---|---|---|
| 安全淋浴1 | 安全 | 1 | 1, 3, 4, 5, 12, 20 |
| P102-DI-排放 | 振动 | 2 | 2, 12, 14 |
| VT-3000 | 振动 | 3 | 1, 9, 10, 13, 15, 21 |
| WFT-2SEC-000 | Flow | 4 | 1, 2, 15, 16 |
| T403-1W | 气体传感器 | 5 | 1, 11, 13, 17 |
| TMX206W | 温度 | 6 | 1, 14, 17 |
| A_LT203_GWR | 液位 | 7 | 18, 19 |
| TMX205W | 温度 | 8 | 1, 4 |
| TMX405W | 温度 | 9 | 1, 4 |
| 无线罐1 | 液位 | 10 | 1, 6 |
| BH_DI_MON | 安全 | 11 | 2, 3, 14, 20 |
| OFLO_LVL01 | 压力 | 12 | 1, 4, 6 |
| 压差 | 温度 | 13 | 1, 3, 11, 22 |
| WPT-2SEC-02 | 压力 | 14 | 1, 4, 5 |
| BH_蒸汽_压力 | 压力 | 15 | 1, 5 |
| 外部温度1 | 温度 | 16 | 6, 7, 18 |
| 外部温度2 | 温度 | 17 | 8, 17, 19, 22, 23 |
| FLO | 离散 | 18 | 8, 18, 23 |
| GW | 压力 | 19 | 2, 12 |
| ABS气体出口T | 温度 | 20 | 1, 4, 24 |
| 钻孔D1监测 | 压力 | 21 | 1, 12, 14, 18 |
| VT_3000 | 温度 | 22 | 18, 19 |
| 蒸汽压力 | 压力 | 23 | 1, 4, 21 |
| 安全淋浴器2 | 安全 | 24 | 1, 4, 21 |
表5.2 设备和网络摘要
注意:设备会发现邻居,网络管理员利用这些邻居形成网状网络。
如本章前面所述,每个设备都设置有一组与邻居的链路。这些链路随后用于发送和接收数据包。本研究中包含的每个设备所涉及的邻居汇总于表5.2的最后一列中。表5.3展示了设备23的链路信息示例。
| 邻居 | 超帧 | Slot | 链路类型 | XMIT | 接收 |
|---|---|---|---|---|---|
| 18 | 0 | 23 | 正常 | True | False |
| 18 | 0 | 538 | 正常 | True | False |
| 18 | 0 | 801 | 正常 | True | False |
| 18 | 1 | 142 | 广播 | False | True |
| 19 | 0 | 166 | 正常 | True | False |
| 19 | 1 | 157 | 广播 | False | True |
| 0xFFFF | 0 | 1 | 发现 | True | True |
| 0xFFFF | 0 | 48 | Join | False | True |
| 0xFFFF | 1 | 150 | Join | True | False |
| 0xFFFF | 4 | 83 | 广播 | True | False |
表5.3 设备23的链路信息
注意:为简单起见,未显示其他设备。
本研究中包含的设备位于三个位置:主工艺区、仪表区和锅炉房。锅炉房距离主要生产设备超过300米,只能通过专门安装以实现远程通信的路由设备进行连接。这些路由设备标记为“外部温度1”和“外部温度2”。网络管理员在使用两天后设置的网络拓扑结构如图5.9所示。
本次现场测试中,网络被重新启动,并在45小时期间内收集了数据。在此期间,收集并分析了超过75万个数据包。这些数据包的细分情况汇总于表5.4。
| 数据包类型 | 通信的数据包数量 |
|---|---|
| ACK | 256,391 |
| 广播 | 250,495 |
| Data | 130,271 |
| 保持连接 | 114,592 |
| 断开连接 | 1183 |
表5.4 现场测试中45小时期间的通信汇总
仔细查看表5.4中汇总的数据,在最初2小时的运行期间,网络流量主要由广播信息主导。这些广播信息对于发现设备和网络形成至关重要。一旦网络形成后,网络流量的大部分由测量数据组成。排除最初2小时和最后一小时的网络流量汇总按小时绘制于图5.10。
网络管理员持续进行健康报告和网络维护是网络运行的一个重要方面。网络利用健康报告和报告的路径故障来增加或删除链路。系统会识别首选邻居,并为这些设备增加额外的链路。随着网络的运行,整体运行状况通常会得到改善。这一点在图5.10中19小时标记处得到了体现。在19小时标记处,网络管理员利用新发现的邻居设备对网络进行了重新配置。新发现邻居的发现与使用以及链路的增加,体现在中间跳数的减少上。(术语“中间跳数”用于描述数据包从源到目的地传输过程中所使用的额外跳数。在此测试中,如果数据包直接从源传输到目的地,则中间跳数为零;如果需要一个额外跳数,则中间跳数为一。)
网络运行的其他重要方面是数据包传输的跳数。如表5.4所总结以及图5.9所示,45%的设备位于距离网关一跳的范围内。其余设备可在两跳或三跳内到达(锅炉房的设备需要两到三跳)。在少量情况下,从源到目的地传输一个数据包需要超过三跳。查看表5.2,有15台设备与网关和网络管理员具有直接链路。现场测试期间通过网状网络发送的数据包的跳数信息汇总于表5.5。
| 跳数 | 数据包计数 | 数据包计数 (%) | 中间跳数 |
|---|---|---|---|
| 1 | 58,923 | 45.25 | 0 |
| 2 | 48,674 | 37.38 | 1 |
| 3 | 14,406 | 11.06 | 2 |
| 4 | 7348 | 5.64 | 3 |
| 5 | 835 | 0.64 | 4 |
| 6 | 19 | 0.01 | 5 |
表5.5 数据包传输到网关的跳数计数
其他值得关注的指标包括信道使用、数据包长度统计和故障计数。这些信息的汇总如表5.6–5.8所示。信道使用计数分布非常均匀。由于故障消息很少,这表明现场的干扰非常小。
| 通道 | 数据包计数 | 通道 | 数据包计数 |
|---|---|---|---|
| 11 | 32,935 | 19 | 33,054 |
| 12 | 34,451 | 20 | 30,076 |
| 13 | 34,222 | 21 | 33,697 |
| 14 | 31,033 | 22 | 33,197 |
| 15 | 31,132 | 23 | 35,086 |
| 16 | 31,630 | 24 | 32,419 |
| 17 | 32,229 | 25 | 32,775 |
| 18 | 32,345 |
表5.6 信道使用
数据包长度使用情况摘要显示,大多数通信的数据包为64字节或更短。较长的消息非常少。
| 数据包长度 | 总数据包数量 | 数据包长度 | 总数据包数量 |
|---|---|---|---|
| 42 | 194,676 | 65 | 319 |
| 19 | 116,754 | 81 | 312 |
| 16 | 114,559 | 78 | 310 |
| 64 | 55,858 | 46 | 245 |
| 62 | 1049 | 92 | 194 |
| 96 | 814 | 77 | 182 |
| 33 | 689 | 84 | 173 |
| 72 | 674 | 51 | 169 |
| 41 | 599 | 54 | 144 |
| 75 | 370 | 57 | 125 |
| 82 | 360 |
表5.7 数据包长度使用情况汇总
告警计数为网络的整体健康状况和运行情况提供了重要的反馈。当无法使用提供的源路由传递数据包时,设备会向网络管理员返回源路由失败报警。网络管理员通常使用源路由来测试网络中的路径。在完成网络的初始设置后,将不再出现源路由失败消息。另一方面,当某个邻居设备无法被访问时,设备会向网络管理员发送路径失败报警。同样,在完成网络的初始设置后,这类报警也会存在少量。也就是说,大约会返回一到两个此类报警每小时向网络管理员发送一次。没有出现图形路由失败和传输层失败的报警,表明网络管理员在设置链路和建立路由方面做得很好。
总结来说,从重置网关到网络稳定,启动和初始设置网络总共耗时约2小时。在此期间,设备被分配了网络资源,并开始进行自动更新。网络从一开始就运行稳定。由于该网络实际上被划分为三个独立的部分,网络管理员需要通过其他设备建立路由,然后优化通信流。如果要通过现场勘察来建立骨干网,则成本高昂且难以准确实施。而网络管理员能够自动完成这一过程,并持续优化网络运行。
5.5 结论和未来趋势
在数以千万计的现场HART设备中,只有一小部分通过数字方式连接到主机,以提供除过程数据之外的支持性数据。借助WirelessHART标准,用户可将无线技术应用于现有安装系统和新建项目中。该无线解决方案在现场设备、控制系统和资产管理软件包之间提供了灵活性、可扩展性和互操作性。它通过低功耗、低数据速率无线通信连接小型传感器。凭借大量新增的环境数据,我们能够探索提升过程控制质量的无限潜力。用户现在拥有一条清晰的路径,可将无线连接添加至其运营系统中,并利用智能现场设备中嵌入的信息来提高生产率。
展望未来,有许多发展方向将推动WirelessHART技术实现更高的数据速率、更强的安全性、可靠性、可扩展性和移动性,从而使WirelessHART适用于更广泛的应用领域。
5.5.1 新型无线电技术
WirelessHART标准所基于的许多技术将继续发展。例如,新型无线电技术将被推出,新的频率范围也将开放。该标准并不局限于802.15.4定义的16个信道——标准支持最多64个信道。随着新型无线电设备的发布,WirelessHART标准中的物理层未来可以轻松替换。我们最近的研究(魏等人,2013)探讨了用802.11替代802.15.4物理层,以实现高达6 kHz的采样率。
5.5.2 位置感知服务
定位技术可用于跟踪工厂车间的人员和资产。在化工厂中,由于涉及有毒或易燃化学品,存在高风险,因此对车间人员进行跟踪对于人身安全至关重要。资产跟踪使得工厂车间人员能够更轻松地定位材料和设备。最初的WirelessHART规范已经包含了支持定位应用所需的大部分功能。在WirelessHART规范的首次发布中,即可实现离线位置计算。但目前缺少一种标准化方式,使现场提供位置信息的设备能够与在控制室或手持设备上运行的支持定位的应用进行通信。
为满足这些需求,WirelessHART标准的未来版本将增加用于定位跟踪设备与支持定位的应用进行通信的标准化命令。这些命令将能够确定资产在工厂中的位置。另一项增强功能是添加会话,使跟踪设备能够与支持定位的应用进行通信。这些通信的内容将被完全加密和安全保护。
5.5.3 空中配置
WirelessHART规范的初始版本包含了一整套完善的安全特性,旨在确保设备在经过认证之前无法加入网络。一旦通过认证,所有通信均为私密。其中讨论但未具体规定的功能之一是空中配置。为了支持此功能,原始设计在标准中预留了空间,以便指定和使用附加安全机制。
展望未来,将要增加的功能之一是公钥加密。目前有多种技术可供选择,其中最具前景的技术之一是椭圆曲线Diffie-Hellman(ECDH)。但在接受该技术或任何其他技术之前,必须充分了解该技术及其在实现过程中的资源需求(内存和CPU)。
5.5.4 无线控制
利用无线技术作为闭环控制的基础设施,给设备制造商带来了许多技术挑战。大多数多回路控制器的设计会对测量值进行2到10倍的过采样。此外,为了最小化控制偏差,通常的经验法则是:反馈控制的执行速度应比过程响应时间(即过程时间常数加上过程延迟)快4到10倍。在电池寿命至关重要的无线应用中,目标是尽可能减少通信次数。虽然这最初看似巨大的障碍,但仍存在可行的解决方案。
在WirelessHART中,采用的方法是允许设备根据需要进行采样,但仅在数值变化时才进行通信。通过这种方法,网络上的通信开销显著降低。在实际工厂中应用这些技术后,通信减少达10到30倍。为了在测量值非周期性更新时实现最佳控制,可对PID进行重构,以反映自上次测量更新以来针对预期的过程响应的复位贡献(宋等人,2006)。
另一种类型的控制设备是具有两种状态的离散设备,例如开关值、开关等。它们接受0或1值。最新的WirelessHART离散标准定义了WirelessHART离散设备的机制和命令。我们已经看到这类设备进入市场。
5.5.5 工业物联网
WirelessHART将遵循的一个趋势是物联网(IoT),即将资源受限的嵌入式设备无缝连接到互联网。我们通过设计和实验(韩等人,2013)证明,WirelessHART可以扩展以支持6LoWPAN(低功耗无线个域网上的IPv6 (6LoWPAN))和CoAP(受限应用协议)协议,从而使WirelessHART设备具备IPv6地址并能够接入互联网。
值得一提的是,WirelessHART标准所基于的IEEE 802.15.4标准仍在持续演进。在WirelessHART开发时,IEEE 802.15.4有两个版本,即IEEE 802.15.4-2003及其扩展版本IEEE 802.15.4-2006。WirelessHART符合IEEE 802.15.4-2006,但实际上仅需要IEEE 802.15.4-2003。自IEEE 802.15.4-2006之后,IEEE 802.15.4-2011于2011年发布,IEEE 802.15.4e于2012年发布。IEEE 802.15.4e的目标之一就是采纳在WirelessHART中开发的时间同步技术及其他许多特性。这种演进是积极的,但也带来了在同一市场中出现竞争性标准的风险。未来的一个方向是,希望该领域的参与者能够围绕物联网(IoT)团结一致,将各自的努力融合到一个以IPv6为核心的通用标准中。我们从WirelessHART的角度研究了这一演进过程,并探讨了WirelessHART如何朝着正确方向发展并为物联网革命做出贡献(陈等人,2014)。
9093

被折叠的 条评论
为什么被折叠?



