• 宽范围2.7V-20V输入电压
• 宽范围4.5V-21V输出电压
• 全集成上下功率MOSFET管 Rdson 13mΩ/11mΩ
• 高达15A功率管开关电流, 可调峰值限流阈值
• 1uA典型关断电流
• 可编程200kHz-1MHz开关频率
• 负载断开控制
• 可选PFM和强制PWM工作模式
• 可编程软启动时间
• 输出电压过压保护
• 反馈电压过压保护 110%的参考电压
• 150°C过温保护
• 3.5mmx4.5mmx0.9mm DFN-20L封装
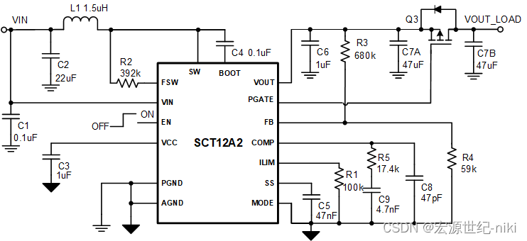
SCT12A2是一款高功率密度的全集成升压DCDC转换器,内部集成的功率MOSFET管导通电阻为上管13mΩ和下管11mΩ。该转换器可支持 2.7V到20V的宽输入电压范围和最大到21V的输出电压。功率开关管的开关电流可高达15A,并可以通过外接电阻进行限流阈值的设置。SCT12A2采用恒定关断时间峰值电流控制模式实现快速的动态响应,并通过外部补偿网络优化环路设计以获得在不同负载条件下最佳的瞬态性能。该转换器通过MODE 引脚设置脉冲频率调制模式PFM或强制脉宽调制模式PWM工作模式。在PWM模式下,开关频率可以通过外部电阻设置在200KHz到1MH之间。SCT12A2 提供负载断开控制,通过控制外置PMOS可以安全断开负载与SCT12A2输出端。软启动时间可以通过外部电容调节,SCT12A2通过监控输出电压和反馈电压提供过压保护,在输出过载时,芯片具有逐个周期限制峰值电流以及过热关断保护功能。该转换器提供20引脚3.5mmx4.5mmx0.9mm的超扁平DFN封装,底部有增强型功率散热焊盘。
应用
蓝牙音响,充电宝,Tpye-C接口功率传输

SCT12A2是一款高性能DCDC转换器,具备宽输入电压、低Rdson、高开关电流、可编程工作模式及过压保护等功能,适用于蓝牙音响、充电宝和Type-C接口的功率传输应用。
394

被折叠的 条评论
为什么被折叠?



