1、Efuse是什么
eFuse的全称是“电子熔断器”(electronic fuse),是一种可编程电子保险丝,是一种用于存储信息和保护芯片的非易失性存储器件。它的原理是基于电子注入和热效应。在eFuse中,短电流脉冲被应用于热致电子发射,这会使电流通过一个非常小的导线。该电流会引起电线中的材料熔断,形成一个永久性的开路。这个过程是不可逆的,一旦eFuse被熔断,就不能再次编程。(初版说明:后续补充详细说明和原理图)
2、efuse的作用
eFuse可以被用于多个应用场景,例如芯片保护、电源管理、电路校准等。
在芯片保护方面,eFuse可以用于防止电路被过电压或过电流损坏,也可用于防篡改、防破解等。
在电源管理方面,eFuse可以用于控制电流和电压,确保电路正常工作。
在电路校准方面,eFuse可以用于校准电路参数,例如时钟频率和电流偏置等。
总的来说eFuse的优点是体积小、功耗低、可编程性强、可靠性高、不易被擦除等,因此在集成电路中得到了广泛应用。
————————————————
版权声明:本文为优快云博主「IC小鸽」的原创文章,遵循CC 4.0 BY-SA版权协议,转载请附上原文出处链接及本声明。
原文链接:https://blog.youkuaiyun.com/icxiaoge/article/details/83831118
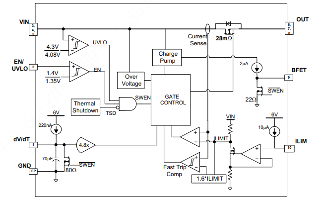
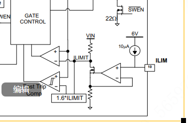
以TPS25924x为例


过流保护:分两种工作状态(轻度过载和严重短路)顾名思义和负载电流大小有关,
通过恒流源10uA 作用于外接Rilim电阻产生压降。

﹣端电位也为 Vilim 源级电位也为Vilim ,假设mos导通 则我们会在ILIMIT 得到一个我们可以设置的电位。
CURRENT SENSE 也会反馈个和输出电流有关的电压值,通过两个比较器的基准值可以看出。关于过流保护有两个模式。
1 是轻度过载没有达到1.6×ILIMIT 会触发限流 
功率回路的mos的导通状态受到调节后 将输出电流钳在 I limit
由于是通过Rds消耗功率就会导致发热,长时间可能会触发热关断
思:是不是和LDO有点像 ,通过Rdson 消耗功率 只是我们最后检测并 进行调节的量变成了电 流。
2 是超过1.6×ILIMIT 会直接快速断开
基准为1.6×ILIMI的比较器 FAST TRIP COMP 快速跳变 (他压摆率很高?)
立即关闭内部功率 MOSFET,直接断开输出,防止器件因大电流高功耗而损坏
3. 断开后的行为:自动重试(AUTO-RETRY)
TPS259241 支持 auto-retry 模式:
断开后,内部定时器等待一段时间(由 dV/dT 引脚电容决定冷却时间);然后尝试重新启动,再次导通 MOSFET;如果故障仍存在,重复上述过程,形成“打嗝”式保护。这避免了永久锁死,有利于系统自恢复

1577

被折叠的 条评论
为什么被折叠?



