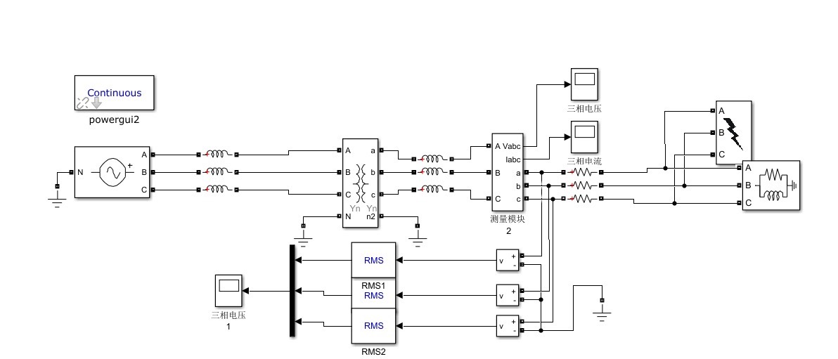
1.电力系统短路故障引起电压暂降 2.不对称短路故障分析 包括:共两份自编word+相应matlab模型 1.短路故障的发生频次以及不同类型短路故障严重程度,本文选取三类典型的不对称短路展开研究,包含单相接地短路、相间短路和两相接地短路。 文中分别计算了各类型短路故障发生时故障处三相电压变化,推导短路故障引发的暂降电压特征,使用MATLAB 进行了仿真验证。 2.主要分为四章,第一章介绍现阶段短路故障研究背景;第二章介绍了短路故障的基本概念,包括短路的原因,短路类型及短路的后果;第三章对三相短路、单相接地短路、两相短路和两相短路接地四种类型进行仿真,分析故障处和非故障处的电压、电流波形。







最低0.47元/天 解锁文章
1351

被折叠的 条评论
为什么被折叠?



