本文来源公众号“AI新智力”,仅用于学术分享,侵权删,干货满满。
原文链接:大模型入门16:大模型推理能力如何实现的

“ DeepSeek-R1的推理能力让世人为之刮目,全球首创的推理过程显性化让世界为之震撼。那么大模型的推理过程是如何实现的呢?”
大模型可以分为推理大模型和非推理大模型两大类:
推理大模型:推理大模型是指能够在传统的大语言模型基础上,强化推理、逻辑分析和决策能力的模型。它们通常具备额外的技术,比如强化学习、神经符号推理、元学习等,来增强其推理和问题解决能力。例如DeepSeek-R1,GPT-o3等等,它们在逻辑推理、数学推理和实时问题解决方面表现突出。
非推理大模型:适用于大多数任务,非推理大模型一般侧重于语言生成、上下文理解和自然语言处理,而不强调深度推理能力。此类模型通常通过对大量文本数据的训练,掌握语言规律并能够生成合适的内容,但缺乏像推理模型那样复杂的推理和决策能力。例如DeepSeek-V3, GPT-4o等等,主要用于语言生成和理解、文本分类、翻译等任务。

相较于非推理大模型,推理大模型的主要区别在于能够在回答问题之前会进行“思考”,正是推理大模型具有推理能力而让人们直接感受到大模型“智”的能力。作为一款专注于推理能力的大模型,DeepSeek-R1是全球第一个直接展示中间思考过程(推理显示化)的大模型,它恰好出现在大模型发展从“生成”向“推理”范式转变的关键时间节点上,同时让人们直观感受到其强大的推理能力,在人工智能领域掀起了千层巨浪,也助推大模型技术发展重心从“生成”到“推理”的进化和转变。

推理大模型擅长承担复杂任务,例如解决高级数学问题和具有挑战性的编程任务。那么,推理大模型的推理能力是如何实现的?下面从推理模型的发展历程、训练侧的推理能力提升、推理侧的推理能力提升三个方面进行尽可能的解释这个问题。
注:对于什么是“推理大模型”,截至目前并没有一个准确的定义。借用通俗解释,我们可以把“推理”定义为回答需要复杂、多步骤生成并包含中间步骤的问题的过程。
推理模型的发展历程
1.起源与早期发展
推理模型的概念并非一夜之间凭空出现,其根基可追溯至早期的自然语言处理(NLP)研究。在NLP领域,研究人员长期致力于使计算机能够理解、生成和处理人类语言。然而,传统的NLP方法在处理复杂推理任务时显得力不从心。例如,在数学问题求解、代码生成等需要深度逻辑推理的任务中,传统模型往往难以给出准确答案。
为了突破这一局限,研究人员开始探索新的模型架构和训练方法。其中,基于大规模预训练语言模型(LLM)的推理模型逐渐成为了研究的焦点。LLM通过在海量文本数据上进行预训练,学习到了丰富的语言知识和语义表示,为后续的推理任务提供了强大的基础。
2.技术演进
闭源推理阶段:2024年9月,OpenAI发布了o1-preview和o1-mini模型,标志着推理大模型正式成为一个新的大模型类别,大模型发展进入了推理时代。与非推理大模型相比,o1系列模型在回答问题之前会进行“思考”,即通过生成较长的思维链来逐步推导答案。o1系列模型的出现具有里程碑式的意义,它展示了推理模型在解决复杂推理任务方面的潜力。
o1系列模型会“思考”的能力所带来重要意义有两个方面:一方面,它证明了推理模型在特定领域的有效性,推理模型可以非常准确地解决可验证的任务——例如数学和编码任务;另一方面,也激发了研究人员对推理模型进一步优化和完善的热情。随后,其他公司和研究机构也纷纷加入了推理模型的研发行列,推动了该领域的快速发展。
开源推理阶段:2025年1月,DeepSeek发布了DeepSeek-R1推理大模型,标志着推理大模型进入了普及开发和应用阶段。作为一款由中国企业研发的、免费的、开源的、低成本训练的、性能比肩OpenAI-o1正式版的大模型,DeepSeek-R1的出现,让推理大模型的技术实现不再神秘:在它的技术报告中第一次清晰完整的描述了推理模型的实现过程,揭示了创建强大推理模型的完整过程,提供了足够的技术细节以便让其他厂商进行复制实现。
DeepSeek-R1在推理能力、多语言支持和训练成本等方面均取得了显著突破。在AIME 2024基准测试中,DeepSeek-R1取得了79.8%的pass@1得分,略微超过了OpenAI的o1-1217模型。在MATH-500测试中,DeepSeek-R1更是取得了97.3%的出色成绩,远超其他模型。此外,DeepSeek-R1还在编程相关任务中展现出了强大的实力,如在代码竞赛任务中表现优异。
训练侧的推理能力提升
下面以DeepSeek-R1推理模型的训练过程为例,陈述推理大模型的推理能力的训练过程。
在了解训练R1模型的过程之前,这里先介绍一下所用到的两个DeepSeek模型:
DeepSeek-V3:V3是一个671B参数的混合专家(MoE)模型。为了提高训练和推理效率,V3的设计进行了一系列的优化,详见https://blog.youkuaiyun.com/csdn_xmj/article/details/150700952。
DeepSeek-R1-Zero:R1-Zero的训练基于V3基础模型,直接通过准备的高质量的长思维链数据(CoT Data)进行强化学习训练。这个模型的神奇之处在于,它训练的时候,居然不用“监督数据”,也就是没有“老师”在旁边告诉它对错,自己通过强化学习就能慢慢变强,就像一个特别自律的孩子,没有家长和老师盯着,自己就能努力学习进步,它所使用的强化学习算法为GRPO。
注:DeepSeek引入GRPO(Group Relative Policy Optimization, 组相对策略优化)进行强化学习,将知识抽象为奖励规则,显著降低对人工标注数据的依赖,大大提高了强化学习的效率和效果,降低强化学习的训练成本。
R1-Zero是DeepSeek的第一个推理模型,该模型纯粹通过大规模的强化学习进行推理,无需任何监督微调(SFT)。该模型会自然探索并学习利用长思维链(Long CoT)通过强化学习解决复杂的推理问题,并出现了“顿悟”时刻。R1-Zero证明了无需监督训练即可开发推理能力。
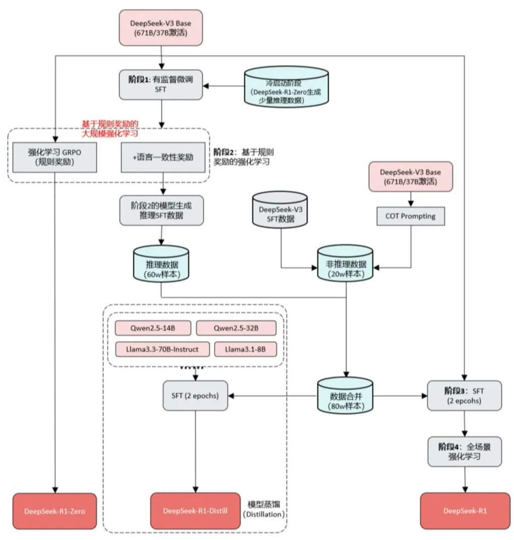
R1推理模型训练大体分为四个阶段,其中包括两个有监督微调(SFT)阶段和两个强化学习(RL)阶段。每个SFT阶段的目的是为下一步的RL阶段探索提供更好的起点。

图片源自:https://arxiv.org/pdf/2504.07128
1.第一次监督微调SFT:冷启动
使用R1-Zero模型(小学生)生成少量长CoT输出的推理数据,并进行人工标注(人工筛选收集),这些数据被称为“冷启动”数据,基于这些“冷启动”数据对V3模型进行监督微调(SFT),为V3植入初步推理能力,模型学会了解决推理问题的可行的初始模板,完成冷启动过程。
注:DeepSeek通过较少量的人工标注数据(仅占总训练样本的极小比例)完成模型的基本对齐。
2.第一次强化学习:使用GRPO
根据规则奖励对,直接对大模型进行推理导向的强化学习(GRPO)训练,提升推理能力,并且进行多轮迭代,也就是说从经过一轮强化学习训练的大模型中获取大量推理数据,然后用于下一轮的大模型强化学习训练。
注:GRPO并非传统大规模RLHF需要大量人类反馈,而是将新旧策略的回答两两对比,让模型自主选择更优答案,逐步淘汰较差策略,减少对人工干预的依赖。
3.第二次监督微调:多样本
在推理导向的强化学习后,使用生成的模型收集一个大型且多样化的SFT数据集,迭代生成推理和非推理样本进行微调,增强全场景能力:
模型自生成样本:在某些逻辑推理场景里,DeepSeek也会调用自家先前或其他版本模型(如R0、V3的专家组件)生成初步解答,再由新模型进行对比学习或判分。
数据规模与多样性:通过机器自学习机制,可快速扩展到海量的问答/推理对,让模型面对多样化场景;强化学习过程中,“有错误的样本”也能成为宝贵素材,帮助模型持续纠错与收敛。
4.第二次强化学习:全场景强化学习
R1训练的最后阶段是将模型与人类偏好对齐(RLHF),同时继续训练提升其推理能力,最终生成具有强大推理能力的推理大模型DeepSeek-R1(博士生)。

图片源自:浙江大学DeepSeek系列公开课|朱强教授:DeepSeek技术溯源及前沿探索
推理侧的推理能力提升
在推理大模型中,除了训练过程赋予了大模型的“推理”能力,在推理过程中,也同样进行了优化,以使得推理大模型获得更好的”推理“能力。
1.多轮对话机制:推理Token
以OpenAI的推理大模型o1为例,o1引入了推理Token的概念:
推理模型除了输入和输出token之外还引入了推理token,模型使用这些推理token进行“思考”。在生成推理token后,模型会生成可见的补全内容作为最终答案,同时从上下文中清除推理token。
下图是用户和大模型之间的多轮对话示例。每一轮的输入和输出token被继承,而推理token被丢弃。

图片源自:https://platform.openai.com/docs/guides/reasoning
2.提示工程优化
推理模型的提示词和非推理模型的提示词是有很大不同的。一般来说,推理模型在高一层级(概括性好)的提示词的情况下会提供更好的结果,这与非推理模型有些不同,非推理模型通常得益于非常精确的指令。
推理模型就像一个高级同事——你可以给他们一个要实现的目标,并相信他们会解决细节问题。
非推理模型就像一个初级同事——他们将在明确的指令下表现最好,以创建特定的输出。
推理模型的出现,让提示工程的重要性降低了,或者说提示工程(Prompt)的一些技术变得过时了,比如AI新智力 | AI|大模型入门(三):提示工程中提到的小样本提示、思维链提示(如CoT、Zero-shot-COT)等。某些提示工程(如要求模型“一步一步思考”),可能并不会提升性能,有时反而会降低效果。
因此提示工程要对应进行一定的优化:
精准触发模型潜力:通过提示词明确任务目标,帮助模型快速定位推理路径。例如,在代码生成任务中,提示词需包含“生成可执行的Python函数”等明确需求。
减少冗余干预:推理模型对提示的容错性更高,过度拆解步骤可能限制其能力。例如,强行为模型预设“先计算平方和再开根号”的步骤,反而可能导致输出偏离最优解。
总结一下
推理大模型之所以拥有推理能力,根本原因在于大模型在训练过程中,通过高质量大规模逻辑数据(例如程序源代码、数学题等等)进行强化学习即可自主演化出复杂的推理能力,并出现了推理能力的“涌现”现象。
训练完成后,在使用推理大模型时再辅以Prompt优化(包括推理Token和提示词优化),进一步提升推理效果。
推理大模型不再像非推理大模型那样快速生成答案,而是像人类一样通过“长思维链”(Long CoT)分解问题、自我纠错、探索多路径解决方案,尤其在数学、编程等高难度任务中表现优异。
推理大模型的出现,使得大模型从依赖预训练的“直觉反应”转向基于逻辑的“深度思考”。与此同时,多模态大模型、Agent和开源生态的崛起,各种因素综合叠加,加速了工智能技术的发展。推理模型将加速智能体的发展,同时将加速那些更高性能和更低硬件要求的场景的应用落地,如医疗、教育、科研、法律领域等以满足更广泛的垂直领域的应用场景。
参考文献:
1. https://arxiv.org/pdf/2501.12948
2.https://arxiv.org/pdf/2504.07128
3.https://platform.openai.com/docs/guides/reasoning
4.https://sebastianraschka.com/blog/2025/understanding-reasoning-llms.html
5.https://huggingface.co/blog/KnutJaegersberg/active-reasoning
THE END !
文章结束,感谢阅读。您的点赞,收藏,评论是我继续更新的动力。大家有推荐的公众号可以评论区留言,共同学习,一起进步。

4168

被折叠的 条评论
为什么被折叠?



