一、供应链管理
00供应链管理的根系-以解体垂直整合为前提的外包优势
一个什么都干,资源什么都发(垂直整合)的公司是没办法制造规模效益的,垂直整合也没法轻易调低成本,从而做不到在市场变量中获得竞争优势。因此供应链管理的发展,实际上是从垂直整合的解体开始,向外包的趋势中发展起来的。
一个新兴市场需要一个具备垂直整合能力的公司来承担整个产品定义和优化渠道畅通,加强创新框架建设的整体行动力,但一个趋于成熟的市场,则必须清理门户,什么都做固然好,但是比不过专精又能在市场上找到定点对应优势进行合作的选手,规模优势被占据,成本高企,自然过不好。
而要想保证在专精优势的前提下,将产品的其余部分外包出去又不会影响最终成品的交付和质量,只能发展供应链管理,做统合生产的协同工作,将不同的供应商事实做成纷繁复杂又目的统一的组件,让这些组件可组合,可拆卸,组合形成的又是一个真正的集体,从而形成不断有强力竞争优势的供应链集群。
01全局观
供应链从定义上是采购→生产→物流三大步骤。
供应链管理,本质上是推动供应链的协作管理,分为内部和外部。内部必须实现部门间的指标相关协同,整合供应链。外部一定需要良好的标准化产品和准确有预测性的营销。这需要一套确定式的供应链管理方案推动才能做到。
供应链的构成,遵循SCOR模型(计划、[供应]采购、[运营]制造、[物流]交付、[物流]退货),主要由寻源的供应管理,加工的运营管理,以及交付的物流管理这三大管理构成。在内部的三大块中,由计划统一管理,计划的全面,直接导致做事能不能做成,产能再够,没有计划到,也做不到。所以统合地说,一整块供应链管理,分配到各单元,实际上就是计划牵着三大执行在走的过程。然后三大执行里,由于采购负责的是整个执行中增值产品的管理,所以采购又更重要。
而另外一种视角,关注这种管理体系不止你一个公司如此构成,你的上游,下游都是如此构成的,因此供应链有一条一以贯之的生成闭环路径,是“端到端”的,也只有端到端的分析,才能理解整个链条的成本、风险和价值。因而理解供应链,也不从块,而是从流。因而是三大流:负责运送产品的产品流,负责指挥调度的信息流,以及负责动力源泉的资金流。三流相互影响,一流的涌动就会导致剩余两流的链式反应。
02三大块
0201三大块-供应管理(采购)
若平台自己不生产产品,那么相当于供应链的所有增值价值都在供应商的产品上,这就体现采购“选好品”的价值,在这种平台,采购远比运营更重要。而采购可以转为涉及范围更广的供应管理。
供应管理聚焦供应商的战略管理,通过与供应商在分析,评估成本,绩效方面达成共识后,签订协议以获取保障质量的产品。供应管理向前,可以延伸到在分析产品和绩效时对新产品的设计开发,向后则对产品全部的生命周期负责,并且考量成本,涉及到公司的资金流。可以说在“选品”这一项工作中,采购不单单是走“购买”这一程序。它就像是整个供应链的消费者身份,采购的“用户画像”应当决定整个公司选品和最终产品的风格。
如果一个公司的采购只干“采购”的工作,比如招标,砍价,降本以及供应商出问题后的应急处理,那么便使得供应管理脱离了供应链,需求就像脱缰野马一样没有了采购的风格,任由供应链和技术说话,许多需求一落地就是紧急,订单问题就层出不穷了。
0202三大块-物流管理
物流管理是为满足客户需求,通过计划、实施和控制,促成产品、服务和信息从发源地到消费点的有效流动及储存。它是纯为效率工具,不事生产,也不事计划和控制。它负责正向流动,也负责逆向流动,而有时逆向流动反而会比正向流动的需求要高,因而就要求物流管理要具备两面俱全,既要保证从供应商到客户,也要保证从客户到供应商。
现实而言,物流管理包含物流管理的对象包括运输、车队、仓储、物料处理、订单履行、物流网络设计、库存管理,以及第三方物流等。实际上,有些物流管理部门的职能还是被放大的,涉及到生产计划和采购。例如上汽大众设有的“计划物流与控制部“,实际上就是将用户画像拓展到了物流方向。
实际上,采购是从物流中被分支出来的,都是管“运筹”,采购比较向人,物流比较向物,因而对物流的主要能力考察还看一个国家的基础设施建设,比如物流交通,物流网络等。
0203三大块-运营管理
运营管理,就是公司内部相关以制造产品和提供服务的体系设计、运作和改进。一句话说得好,炸薯条谁都会,难就难在不管在世界什么地方,由什么肤色的人炸,早晨还是晚上,这薯条都炸得一个样。这就离不开成套的系统、流程。运营管理的价值就体现在对这些系统、流程的设计、运营和改进上。
0204三大块的邻居
除了三大块以外,能为供应链提供帮助的还有:运筹学、系统动力学、工业工程、信息技术。
运筹学,若涉及供应链在除需求端优化方面的内容,如仓储,计划和物流等领域,都可以沿用运筹学知识加以处理。
系统动力学,试图解决围绕供应链全局的问题,如牛鞭效应。
IE即工业工程,IT即信息技术,二者是制造业出生,也是供应链的“父母”,IT以(ERP,APS,MES,WMS,CRM,SRM---系统、计划、制造、仓储、对接客户、对接供应)为核心,将供应链的信息流和产品流固化到具体的软硬件实施中。
这四个邻居分别内嵌入三大块的运行模块中,作为其“方法论”进入实践渠道。因而说供应链的改进在方向上向三大块改进,在方法上就是这四大块的改进。但是方法论不能代替方向论,对应的方法的提出和开拓者必然要向方向端,也就是涉及业务的三大块同步,在业务中获得方向指对性。
0205健全的信息系统(CRM-ERP-SRM)
一整套供应链不发生麻烦,一定要依赖解决时间问题的信息系统,否则,要么就是销售为了理清供应链交付能力,投入需求管理的时间更少。要么供应链花太多的时间来确认交期、更新,而非改进计划,选好供应商。
健全的信息系统跑通,简单来说,是三套东西:CRM\ERP\SRM。客户关系管理系统(CRM),通过层层漏斗,筛选和管理需求,以订单或预测的方式形成需求,驱动供应链;ERP(企业信息系统)承上启下,对接需求和供应;供应商关系管理系统(SRM),连接供应商连接。
一套交付流程一定是先从CRM到ERP,再给到SRM形成需求链路,然后从SRM到ERP,最后到CRM形成交付链路。由于考量的是供应链,因此着重将ERP构成。
对于ERP来说,有两块很重要,分别是MRP和ATP。 MRP 是一个基于逻辑的计算过程,它负责将主生产计划中列出的最终产品需求,通过物料清单展开,计算出所有相关子件、原材料的需求数量和时间。 ATP 是一种实时查询和承诺的能力。它根据当前的库存、在途订单、计划生产等数据,快速回答一个关键问题:我有多少货,什么时候可以给客户?。可以说这两块如果没法自动跑,整个ERP系统就成了摆设。整个信息系统就不健全,整个信息流就跑不通。
03三大流
产品流是从供应商的供应商流向客户的客户,资金流是从客户的客户流向供应商的供应商,而信息流双向流动,支配产品流与资金流。在三大流的分层下,供应链管理就是对三大流的集成做管理。目的是为客户提供给更具价值的产品、服务和信息,同时最小化供应链的成本。对流的处理,实际上可以看作是对供应链中的所有供应商负责,加强一整条链的生命力。
0301三大流-产品流
整个产品流的规划包含:采购、生产、仓储、运输等领域的工具性方面,这要求规制选择供应商的渠道,对于产内设备工艺流程的布局,设置配送中心,店铺的策略,然后力图精简化运输的流程,并提高运输效率。那么这些工具性实施的产品流在运行中就依赖一定的信息流,而最终对于产品流的固化,也就是要求设计的产品流程化的过程,伴随着资金流的固化。
0302三大流-信息流
信息流(供应链数据)支配着产品和资金,现代物流和仓储,不是在跟产品打交道,而是各种信息表单,产品丢了,不意味着产品凭空消失了,只是产品和信息不同步,在信息流上,产品找不到了,或者产品失去了货源,消费者。更多诸如货量不准、货号出错、标签出错、质量检验证书没附上等,都是信息流中断导致产品流中断的问题,因此在现行供应链体系下,保持信息流的通畅和管理往往比产品流更重要。牛鞭效应往往就是产品流与信息流脱节或产品流所依赖的信息流缺乏时效性所导致的问题。也就是如果产品流出现了问题,一般都是信息流出现了问题。随着供应链的现代化,对于信息流的依赖程度也呈现正向趋势,因而对于信息流的建设至关重要。
信息流壁垒,统合有两种原因,一种是信息技术的原因,过时的信息流传递方式跟不上订单和供应的节奏。一种是人员的原因(更多是出于这种原因),即使信息技术比较先进,对人员培训的缺失,人员对于信息流建设(共享,发配信息)的意愿不强,导致根据信息技术(ERP)构建业务流程不足,也会导致信息流壁垒。
0303三大流-资金流
资金流是不同于产品流或者信息流的,不参与实施供应的流向,但却是供应的前提,企业倒闭的第一原因不是资不抵债,也不是亏本,而是资金周转不灵,也就是资金流断裂。
资金流壁垒最大的雷点就是积压的库存,资金的投入,首先是增加了库存,而非产出价值,变为更多资金,如何把库存变为资金,就是解决资金壁垒的关键问题。库存不止是实体,应收账款,积压在企业身上的被贷资源也是库存。库存堵塞,一般原因只有一种,就是信息流壁垒,导致的信息不同步,导致的牛鞭效应。
04电商的供应链缺口
资金流和信息流的“改善”促进了电商的发展,电子支付让资金流能够数字化地在供应链中以毫秒级别的效率流转,互联网共联的进一步发展和可访问互联网智能设备的普及,为商业数据的全局共享提供了可能。
那么什么在制约电商的发展呢?就是产品壁垒,产品流的问题。产品流包括工业系统体系流程,以及物流。对于产品流,降低从工厂到客户的总和成本,交付完好无损的商品,最终提高客户的满意度,是零售思路从百货商城,发展到电商一直没变的真理。而这些产品流的内容,包括:需求预测、库存计划,选好、管好供应商,以降低成本、改善交付、提高资产周转率等内容,这些基本本应是电商的工作,而被配给到了供应链,供应商上,电商更多承担新兴商业模式的门头角色,而不是供应角色。对于供应链的运营是一块缺口,而问题往往就出现在这个缺口上。
05建立优质供应链关系的三大经验(来自日本)
0501长期关系
即一种超越商业,而是人文的社会关系,将供应链路的双方更加紧密地协同在一起,这不失为一种协同方式。而但薄利要基于多销,多销要基于长期关系。因此维持与供应商一种超越商业的人文社交关系也会增加变量筹码和降低成本。
0502有限合作
不跟过多供应商来往,将资源配给越多地分配到能够行事越多越好的优质供应商,这将产生双重收获,一是通过优质化的市场行事筛选,获得更加优质的货源,提高产品质量,二是与特定有限的供应商合作,提高资源配给成份,在供应商中做大客户,推动影响力和决策力,进而发展深度合作。
0503上下游间的协作
也就是上下游供应商不应该给自己的合作者提供麻烦,所谓麻烦,就是不与供应商共同协商评估的决策,比如打冷箭降低自己的成本,却不管供应商的成本问题。
但是,如果要在其中加入创新(其实是其余市场)作为变量,长期关系就会成为拖累,因为超越商业的关系也难免逾越商业。在这种环境下,长期关系降本无法填补创新的竞争优势,导致库存的积压,就会导致库存周转率的下降。
06如何实现供应链协同作业
供应链的本质是协同,这在之前已经明确。信任的进化有云,复读策略而先行合作是在非零和博弈中综合得分最高的策略,而这种普遍化合作观念的策略,需要持续的交流,也就是不断互信的协作才能推广,否则就只能让欺骗占据主导地位。
而供应链的发展实际上是协作的发展,之前也说过,公司使用供应链,是由于解体垂直整合,公司在其中是一片,因而公司的发展其实质是一整个供应链集群的发展,公司的竞争力其实质是一整个供应链集群的组件在不断嵌入和替换的过程中所体现的竞争发展优势,因此一个处于供应链时代的公司要想发展,就必须懂得协作的能力,而不是单纯维护自身的利益。
我们先不从供应商之间的角度接入,就单纯从公司内部的绩效体系出发,其中所订立的指标体系,如果只是各自为战,那这个不协同的公司在供应链中就是要被剔除的低效职能。协作是一种行为,而且是一种驱动行为,是人们在看到具体的可预测的利益时而共同发展的行动,而且为什么不单干呢,因为这种预测的利益必须包括协作作为条件。那既然是一种驱动行为,而且还需要以协作作为条件,就必然要在公司内部衍生一套评判绩效的”指标体系“,这种指标体系的特点也必然是部门间”强相关“的。
0601强相关的横向特征
强相关指标体系首先要满足两个基础特征:
①无法完成则严厉惩罚
②客观量化,能证明做到
这两个特征,在自上而下的纵向指标中,比如GMV,比如年度降本率,一整个公司的硬性量化指标,不可能不知道。但要想做到相关性,而且是强相关,就要先客观量化横向指标,同时增加横向指标考核的权重。
有两种方法可以显著提高这种横向指标的权重:
1.为兄弟职能与该职能有相关性的指标上设置门槛值,门槛值低于对应,两个职能开总会,汇报问题结论和解决方案,否则影响奖金。
2.设定矩阵式汇报结构,一位员工需要分两条线汇报两位领导,一条是职能,一条是业务。职能一般负责自上而下的效率指标,是单位工作的指标。业务领导一般负责与客户对接,调查订单交付情况以及产品质量,两个老板综合给员工定奖金,发工资。
方法的推动,也需要客观量化的指标:
对于指标,客观性是重要的,比如一个“按时交货率”,其中按“时”就是一个客观性的问题,计划需要面对客户的需求规划交货的时间,而采购则是按与供应商约定的标准交期,对指标的主观性影响了指标的客观性发展,量化就做不到,自然驱动也做不到。因此,一个所谓“客观量化的指标”,必须经过需求这个指标的所有位点,所有位点的协同才能订立一个切实有效的客观量化指标。这种位点订立后,具体的操作上,会经历一个多方扯皮验证的环节,如若交给电子商务,例如ERP,就会省去很多现实跑步的约束。
还有一个阻碍,就是指标量化需求的数据的缺失,这需要管理层精细化实施运营的环节,根据强相关指标的需求做好数据需求文档,并做好实际工作录入数据的工作。
0602集成供应链
在强相关的横向指标驱动下,集成各部门的供应链部门就有了可能,即让采购订单、运营、物流、计划、客服等职能统一汇报给同一个总监。其中,寻源和生产不在此列,目的是适应企业的运作情况:
一种情况是需求更快的市场响应速度,此时寻源就可以同供应链一起作业,一体职能部署,提高效率。另一种情况是成本高企不下,此时寻源就和供应链职能分开,寻源主要的目的变成了寻找更多合适的供应商,以构建更大的规模优势。总之,要么提升整体的响应速度,要么提升整体的规模以均摊成本。
但是集成供应链后,常常会因部门内部撮合而隐瞒小问题,从而为制造大问题埋伏条件。因此,这才说为什么只有发展了强相关的横向指标,再叠加本就有的纵向指标,指标性的事实,才有条件发展成各部门的供应链部门,否则只是空中楼阁,各通一气,裸奔情况比粗放管理更加严重!
07供应链与业务的匹配
把供应链和业务比作马车,是个不错的比喻,其中供应链是车,它负责搭载乘客,而业务是马,它负责走路,车的作用是让马知道路怎么走,因为乘客有限,乘客有需,车辆也有损耗度,走的路也就有了规范。但要说驱动性,驱动发展的作用,也就是走上路,走完路,然后再走另一条路,就不能离开马,也就是产品业务。产品业务的战略发展一定在供应链前面,即使产品业务会对供应链的现有能力做一定的妥协,但供应链的战略发展一定要依托于产品业务,就如同车一定要在马的后面!
0701经济型与响应型供应链
如果是走创新路线的产品,则必须采取快速且灵活响应的供应链,成本较高;如果走低成本路线,就采取高效的供应链。这里就给产品分了类,产品一般分两类,一个是功能性,一个是创新性。功能性产品的特点是生命周期长,产品种类少,需求的预测准确度较高,但边际收益低。创新性产品并不是说技术含量有多高,而是说走的是差异化路线。其特点是生命周期短,型号种类多,需求的预测准确度低,但边际收益高。
针对功能性产品,就开发经济型供应链,其特点是经济可预测性高,需求明确(降低成本),高水平的产能全端利用率,高生产+高效率(缩短供货周期),高库存周转率,保证质量,一句话:最大化性能并最小化成本!
针对创新性产品,就开发响应型供应链,其特点是预测性低,但执行力高,快速响应,货源,库存产能要充足,面对需求变动要有存货的缓冲空间,同样要缩短供货周期,但投入更多资源,且着重速度,灵活性和质量。一句话:灵活快速有缓冲!
成本和速度没法兼得,你要成本,基本上进行大批量生产,需要灵活和速度,基本上进行小批量生产,这两者也不可兼得。这也要求对自己所生产产品和选择的供应链体系提出了趋同的要求,一定要构建“兼容”的供应链才能事半功倍。这就对经济型以及响应型供应链的区分提出了要求。
0702区分经济型和响应型供应链
响应型供应链通常有场地配置小(本地),生产集中(便于快速响应),库存分散(到店),物流要求高,零担货运(拼车货运),而且是拉式流程(响应需求流程)。拉式流程和响应型要求的货物“缓存”不冲突,因为都是低预测下的决策表现,一个是要求有需求才有生产,一个是要求一次需求的生产要足丰,确保满足扩大。
经济型则基本反着来,场地配置大(全球网络),生产有规模效益(A产A,B产B),库存集中(配送中心),物流普遍(卡/火/轮),整车货运,且是推式流程(预测需求流程)。
0703多元产品业务并存的矛盾解决-放弃业务
虽然说是对应产品要找“兼容”的供应链才能事半功倍,但一般公司也不只是生产功能性或是创新性,而是二者兼有,这也就是一般公司所遇到的供应链管理挑战。如果要解决这个矛盾,一种做法是和原理妥协,放弃一种类型的产品业务不失为疏通流程的选择。为什么是放弃产品业务而不是重构供应链流程呢?首先是供应链流程不容易放弃,重构需要太多时间,第二是创新性产品和功能性产品在整个生命周期中会经历变化,有时还会相互转化,在一段关键时间节点内,如果是战略性的,那么多变的产品和不变的供应链就需要产品端进行妥协。
当然,如果决策有市场前瞻性,知道什么样的创新性产品最终能做成功能性,什么样的功能性产品在自主创新功能的过程中又会回到创新性产品行列,而提前进行供应链的布局,这就是许多做到行业头部玩家的基本生态。
0704多元产品业务并存的矛盾解决-差异化供应链/分散经营
除了直接放弃某种类型的业务这种简单粗暴的方式外,还有两种措施能够解决多元业务并存的供应链矛盾。
一个是差异化供应链,它不是在供应链实体上搭建差异化架构,而是在人员组织上搭建,例如,成立专门的寻源组织,它突出于现有供应链组织中,特点是简化采购审批,成立项目组,专啃新品项目。另一个是分散经营,在两方业务市场(运营商&消费者)都竞相增长时,将两种业务区分并分开经营,然后分别构建供应链体系。二者在顺序上是一前一后的关系。
当然,这样的处理会导致一些问题:首先差异化供应链,会直接导致库存提升,成本上升。其次,需求解决多元产品业务的市场周期衰退,仍然无法妥善解决库存问题,反而加剧。其次是分散经营,因为资金都是同一块,在增加库存量时,却降低了规模效益,这就导致整体的预测准确度都下降了,库存又在增加,服务水平又在下降。
这些解决思路是特定节点实现的思路,出现问题也是特定管理能力下出现的问题,是它没必要去差异化,没必要去分散,是管理层没有意识原生是业务的问题所致的冗余,归根结底是管理能力不足所致,关键就是计划和执行的能力不足,导致对于业务的预测准确度不足,最终造成库存的冗余以及分散化的低效。因而,还可以通过增加供应链产品的鲁棒性来弥补预测,就是通过标准化来推动产品的使用范围,比如将手机的接口标准化为typeC。
0705推拉结合点-供应链预测的关键实践
之前在谈经济型和创新型中介绍过推式和拉式,推就是预测驱动,拉就是订单驱动。推的好处是按照准确预测进行的生产,能应对忙时订单,但会导致库存周转率的下降(就是有风险);拉的好处在于直接按订单驱动,但容易拉爆产能。
事实上,每条供应链(不论经济还是创新)都应当是推拉结合的,只是程度不同,也就是先根据需求预测推到一定地步,以获取规模效益,降低成本,提高响应速度;再由客户订单拉动,以满足差异化的需求,并降低库存风险。先推后拉,就会有到底推到哪儿的问题,而这归根结底就主要是预测需求的问题了。
对需求的预测,既取决于产品特点和客户需求,又要综合平衡交付、成本和库存风险。因而根据推拉结合点的关键选择,将供应链状态分为四种:
A.按库存生产(MTS)
直接按预测生产成品,一般是经济型产品供应链,多见于各种制程成熟且已大批量制造的家电,汽车,手机行业,需求可预见性高(预测准确性高),因而按预测生产成品的库存风险较低。
B.按订单组装(ATO)
这是MTS和MTO的居中,它的特点是对半成品的需求预测,订单一到才对这些半成品进行组装(类似中央厨房),但是这些半成品需要具备某些“共性”,能“通用”才行。
C.按订单生产(MTO)
行业内定制化程度高,也就是需求的可预见性低时,往往就按订单生产,但这并不是最极端的情况,因为对原材料的采购往往还是按预测驱动的,这种按预测驱动的原材料往往也需要具备“共性”,能“通用”。
D.按订单设计(ETO)
如果连原材料都需要定制,那么这个供应链就是按订单设计,一般是高奢或者大型的,交付周期长的项目型产品才会有这种全拉式架构。
这里有的推拉结合点像B和C,其实还有一个关注点就是推拉结合点与消费点的关系,举个例子,小摊小贩的原材料和他的工作间离得最近,中央厨房的半成品冰箱和它的厨房离得最近,这其中就是一个时效性问题,推拉结合点与消费点的距离通常由产品订单的时效性而定。许多零售业为了扩张门店,提升客户的时效性体验,导致每个门店的SKU数量剧增,长尾产品越来越多,运行极端的,反而导致扩张收益跟不上扩张成本,比如共享单车。所以这种对于时效性的追求也要予以警醒。
所以,为供应链在对应的产品的生命周期、市场竞争程度、以及客户的时效性期望等因素下找到合适的推拉结合点,对于供应链的生存发展至关重要。对具有共性的预测采用推,对需求驱动力大的部位采用拉,同时满足用户的时效性体验和库存的规模效益(如采取电商发展模式)。
0706供应链与开发周期
从0到1
这一步是新产品的开发阶段,只有有限的客户与供应链进行对接,此时供应链的任务应当是开发产品和开发市场,因而要配置多元的产品,产品设计需要随时变动,公司内部组织较为灵活,凸显小团队特性,而不凸显出规模优势,此时,整条供应链实际上并不是“链条”,而更像是线条,因为它往往需要通过垂直整合来增加管控力度,提高响应速度。
从1到N
这是量产的阶段,是已经经过市场验证有预期效益了的。此时的任务集中于标准化,规范计划的组织,大批量供应。对于这一步的转型需要慎重,因为它往往意味着你能做便宜的东西,但对于市场需求的预测失误,市场的变动你暂时无能为力。
从N到N
这时主打的是模块化,对于一件商品,其“功能”需要的产品进行模块化处理,比如一部手机,如今人人都有一部手机,所以手机其实不止是手机,还有内存,电池,大小的屏幕,甚至于充电器,耳机等外置设备,它们都可以在市场上进行置换更新,都是这部手机实现其“功能”的模块产品。这些都必须在一个成熟饱和的市场内才能实现。在这个阶段,整个供应链才看上去像是一条条链条连接起来的大生态。
从N到N的难题
模块化的好处是兼具速度和成本优势,既不会导致客户丧失购买产品的时效性,又不会导致库存积压太多低预测度的过时成品。但坏处是具有模块化需求,就具有协同需求,管理需求,这些模块的东西,能否将它们与同行讲清楚,让它们认可模块的价值意义,并且,模块与模块之间的供应商关于指标,验收的把握也要清晰,而且还得确保将它们组装在一起是正常的,有时一切正常的原子组合形成的一体装置反而问题很大,这都需要比一体化设计更长的开发周期,为了放大模块设计的规模效益和降低最终的成本,不仅牺牲时间,更需要探索产品原子化后的标准化和协同运行问题。
业务的开发,发展到后期随着公司,组织的壮大,必然要依赖系统而不是组织中人的自我调度,这也是管理需要下的决心,虽然是个长周期,较为困难的技术性,经验性难题(即临时靠一群大佬也没办法解决),建设一套信息系统是壮大组织的必然,是不得不做的。
08供应链与设计的集成
如果说考量设计在哪个开发周期内更重要,那答案就应当是从0到1。在这个阶段,是新产品的开发阶段,强调速度(时效性)大于成本。
为什么说供应链要和设计协同起来呢?有的供应链基本和设计,和营销是分开的,合起来也就负责打杂的工作,要么帮技术选定的供应商砍价,降本。要么帮营销确定的需求计划催货,按期。但这样的结果就是,不论是营销反馈回来的客户需求,还是供应商实践的困难,都驱动着研发去做原型机的调整。不断调来调去,对这一阶段所需的时效性伤害很大。要么就是牺牲功能和客户满意度换取的时效性,这一切的根源就在于供应链未能与设计协同,导致设计闭门造车。
对于解决这种开发问题所采取的主要手段就是:集成产品开发。
0801集成产品开发
简而言之,就是包括市场、售后、生产、测试、采购、财务等涉及产品全生命周期的相关方在相对早期就介入设计。需要分享信息,明确需求,给到设计,就是在设计端就要包含这些跨部门的成本考量和需求考量。
这些考量经验,几乎都来自于事后的试错学习,来自于原先串行开发产生的纠偏事故。在开发阶段,对于什么问题提前捋清楚可能会防止后续纠错的发生。因此集成产品开发也来自于一个团队不断试错又不断纠错的过程,而不是一个新手工程师就能直接搞清楚团队内的集成产品开发流程。
0802供应链绩效问题
要实施集成产品开发,除了设计自己的纠错分析,还要重视起供应链的问题。
供应链在新品开发端不受重视,而集中于量产效能,多半是绩效害的。侧重于量产指标,导致供应链对产品开发不关心。同时,如果没有分量产和开发的不同采购端口,产品开发就要挤占量产的端口,而量产又是供应链比较重要的职能,难免会发生因“低效采购”导致的开发和采购的摩擦。
解决方法一个是增设与产品开发相关的指标,比如成本控制。另一个是为开发专门设立一个采购渠道,采购审批直接由开发部处理,然后采购端专门分人来处理开发的零星采购,力求快速响应职能。
供应链能够给产品开发的建议,就是基于需求、生产、成本端对的信息,产品开发中制程的问题,良率的问题,材料的问题,交期的问题,都能从供应链的具体运行中找到对应的答案。
09供应链与营销的闭环
营销(主要是销售)是供应链的前锋,主要负责统筹市场需求。供应链则负责交付。前述强调过,如果需求和供应不协同,就会出现销售抢业绩,订单生产不出来的窘境。因此整个链条需要由同一个需求预测串联起来。销售端负责帮助供应链制定需求预测,以提高其准确度。供应链给销售端层层交付承诺,确保执行的可预见性。
这种结构,需要对称的信息,以及对应绩效考核体系。
0901对称信息
对称信息,除了要求对称以外,还要求准确度。
考察信息准确度,就是考察营销端的信息(供应端最主要的职能还是交付,它的信息就是营销端的信息),它毫无疑问是需求信息,它严格遵循“从数据开始,从判断结束”的原则。过往的销售,需求数据,通过数据分析能够提供对应的过往需求画像,比如受众类型,比如产品生命周期,比如对需求的线性回归预测,对需求的特征的考量(季节性,节日性,投放成份)等,这是由数据开始。然后根据过往需求画像,在业务端,通过旁敲侧击就能够发现需求的改变,然后对应改变了的需求,从过往的数据做起头,去进行相应的改变,这是由判断结束。
既会数据,又能跟业务对接,能提高信息的准确性,但它是一个跨职能行为,它不能由单一职能去承担,人的能力有限,沉浸在数据分析和沉浸在业务推动你二者只能选其一,所以信息一定要实现对称,是两个职能之间的信息互换,这就需要通过绩效考核,促进销售与供应链的协作,以期通过上面的方法改善预测准确度。
0902绩效考核体系
计划(供应链)的指标主要可以分为三块:按时交货率、库存周转率、呆滞库存。
而销售的对应指标,就是:最终库存。
需求预测总是错误的,不可能出现完美嵌合结论的预测结果,因而库存总是不足,造成呆滞库存是计划的问题,但这不意味着销售可以不作为,销售要为最终库存负责,这就意味着通过销售能力影响客户需求,来降低最终库存,这样才能形成整个需求预测达到最优效益的闭环。
010牛鞭效应的成因及解决
0101多重预测
所谓多重预测,就是在预测汇报的阶段,因为个人原因,一个产品的趋势被N个人预测了N次,且每个人预测的趋势都较于前者要更激进或更保守,最终导致真正执行端的预测严重偏离原值。这些预测只会有一个是最正确的,行施于其余预测的策略都会导致更严重的过剩或短缺。而这些所谓“更严重的过剩或短缺”的后果通常是上游产业链来承接。
总体而言,多重预测带来的严重灾难,其根源于需求变动和供应链修正速率的差别,以及缺失时效性信息的延宕效应,每个人都认为信息过时,每个人都认为自己需要未雨绸缪,这就导致下游的一个小小的需求波动就会导致上游发生剧烈的波动。
0102批量生产
批量生产,对于需求预测较为稳健,行业发展局势较为明朗时是不错的,可以压低供应商价格,同时不会导致错过机会。但它客观导致了呆滞库存风险,因此在局势不明朗的前提下,花更多的价钱买确切的商品比花更少的钱,后续支付风险库存溢价要来得划算。
0103促销
促销活动往往会导致需求的短期波动,破坏稳定的需求预测,如果信息协调不到位,就会影响整个供应链的正常运作。当然,促销本质上是在寅吃卯粮,人为制造的促销,就形成一个个规模越来越大的波峰波谷,最终的目的是让其中一个链条彻底被拉断,这就是内卷。所以正确的做法是,要么就不促销,要么就促销到底,将“促销”作为稀松平常的事件平摊在整个产业的发展周期内,根源是给消费者做好预期管理。
0104理性预期
需求变动的调整,要想让供应链做相对应的调整是很难的,时间不允许,因此在供不应求的时期,采购倾向于虚高实际需求,从而造成了供应商的错误预判,但所有短缺都会以过剩终结,如果盲目因此增扩产能,后续就要付出更多代价去产能。所以一般来说,只需要控制需求变动后的,对应客户的需求在总需求中占据的比例平衡即可。
0105解决
首先要解决信息的延宕,这就要求其经手流程的精简化,不能经手多次。最好的数据体现就是直接的销售数据,体现在销售一次付款流程走完的瞬间,销售数据就同步到所有同链的供应商进行共享。
第二个是要做好预期管理,最重要的是采购要给各级供应商都提供一个标准的预测需求,而不是汇报给一级,让二级看一级的汇报,然后猜采购要的预测需求。
这两点有一个共同的特征,就是拿信息换库存,这是稳赚不赔的买卖。当然,在解决信息的问题之前,一定要解决的只有信任的问题。互信才是信息共享的关键,这种互信可以施加在相互的契约中,做到契约的平等制裁权利,让需求预测与实际订单控制在一个平稳的区间内。
还有一种方法,将不擅长的业务外包出去,当然,能外包出去的前提条件有三个:①能够根据营收或业务数据表现识别擅长与不擅长的业务。②能够管理好外部合作伙伴。③产品做到模块化阶段(标准范式的确立)。
011管理复杂的供应链
作为供应链,要么在需求端“收口子”,降低需求的复杂度;要么在供应端“收口子”,这样才能让成本降下去,速度做上去,提高整体产业的竞争力。而一般都是先考虑在供应端“收口子”,也就是降低供应链的复杂度。
供应链的复杂度,取决于其产品对应的供应商,零件的多少,考验其整合的能力。整合就是整合两个东西,一个是产品组件,一个是供应商。产品的整合,就是让产品标准化,系统化以及模块化。涉及到供应商,就是形成特定的“模块供应商”。
0111标准化、系统化、模块化
标准化就是需要为产品组件制定统一的行业标准,做到符号主体有针对,针对内容有统一,USB就是USB。系统化就是在标准化的基础上将标准件之间对应的组装嵌入位量的统一,比如电脑上的USB插口。模块化就是说将这种组装嵌入的系统分类作为一个个有等级选项的模块,在这个基础上售卖商品(比如手机的64、128选项)。这三个化过程推动的是产品复杂度的降低以及规模效益,最常见于汽车(一体压铸策略),减少设产分散冗余,以此降低生产和库存成本,提高资产周转效率。
这就是在开发周期从N到N的另外一种角度的叙述。
0112“模块供应商”
模块供应商,就是在标准化、系统化、模块化的基础之上,为整车提供对应模块的“设计、组装、测试”工作,而不只是将产品售卖给供应商。这是模块专业化和整合外包的流程,客观上,模块除了服务该种供应商,供应下游产品,还可以拓展更多渠道,这样做减少重资产,提高了资产投资回报率。同时,由于模块专业化和外包手段,使得两方可以各司其职,模块供应商可以专门负责技术创新,链主则可聚焦于品牌营销和服务,以及扩大销售网络的范围。
当然,在这个过程中,也要控制模块供应商的数量,因为模块供应商负责了链主的一部分职能,所以需要管理,这种供应商过多,会增加管理成本。
0113低成本化特色
上述管理的合计特色实际上是降低成本,例如前端降低产品的复杂度(0111),后端排出非核心的重资产(0112)。然而还要注意(09)的重要性,这是提高计划准确度,降低运营返工成本的关键。
012总结
供应链管理,除了管好自己,还要管好别人,但首先先要管好自己,这里就先从怎么管好自己说起。
一整条供应链的生存和发展,就是维持和发展一条稳健的资金流。要维持稳健的资金流,就要摆正各职能当前的生态位并使其做到协同合作。
生态位的认识很重要,供应链管理有n种办法,但只有一种是最适合自己当前的整套产业生态的,所谓产业生态,看的无非是当前的产品业务发展形态。
那么继续说,供应链各职能说白了,无非是:寻源的采购,增值的运营,输出的物流,还有统筹的计划。所以就是针对这四条供应链职能,采用对应它们生态位的管理方法,让它们能良好并协同地运行起来,是我们要细化落地的事情。
当然,说是四条职能,其实就两条,采购和计划。
像物流,它强依赖于一个国家的基础建筑能力,对于它的成本核算做得到,但优化很难做,因为路政和能源价格不是一个企业能决定的,所以一般是在采购端,先把仓库选址策略定好,这样去节省物流费用。
像运营,其实它是产品业务最相关的职能,也是排头兵,采购和计划要根据产品业务的特征做好供应链的建设。但同时还要做协同的工作,即明确产品的需求指标和成本指标,防止在产品原型设计的过程中不断回溯纠偏,也防止营销需求与供应链产品实现的不配对,做好客户的需求管理。当然,这些都是在不断试错的过程中积累起来的经验。
对于采购和计划,与三个东西息息相关,最重要的当然是产品业务的需求,我要什么,你就给我什么。其次是产品业务的特征,你是经济型的,那就要配置大场地,有规模效益的生产方式,集中库存,根据预测生产。你是响应型的,那就要做到快速响应,比如生产集中,库存分散,拼车货运,有必要为设计端独立开发一条仅供设计原型的供应链。除此之外,还要分解自身产品部件的特征去计划各部件的推拉结合点,即什么部件根据订单生产[比如组装成品],什么部件又根据预测需求生产[比如某些零部件]。当然,过去可能还要结合特定的产品生产和组装情况判断库存的设置位点,现在在电商商务的加持下就变得简单许多。
对于整体的,采购和计划一步步都要做到什么地步,要向什么方向发展,行业内其实有共识,最开始,垂直整合最重要,这是从0到1开拓市场,做响应型供应链,就是奔着需求去,奔着需求的快速响应去。第二步,就是已经受市场验证的产品,要实现量产,从1做到n,集中于规范化,标准化的流程,适当的规模化。第三步,也是最后一步,就是模块化,整个市场对于这个产品的最终区间已经较为熟悉了,有了共识,一件商品的一个个功能也就有了对应的模块,这些模块的运营是单独的,却能默契地组成一个同类不同质的商品,它的难点当然不在模块化的运营,这在第二步就已经走过了,难点在达成全行业的模块化共识。所以供应链的发展是一个不断转变的过程,需要人员不断根据业务的变化进行变化。
现在已经确立了目标,还需清楚有两件东西能推动这些职能朝着目标进发。一个是信息化工具,这个信息化工具的目标是信息准确即时和信息共享,没别的,做到这两点就可以了,因为一般的预测波动和牛鞭效应,都只是没有做好这两点的其中一点所导致的。另外一个就是协同的绩效指标,协同办公最重要一件事就是你要确保大家真的需求协同办公,协同的指标不能硬套,但一定嵌入在产品的全生命周期中,不同的人负责不同的单位可能会产生歧义,但通过全生命周期指标至少可以让不同的人对同一个产品负责。
二、供应商管理
01前结
供应商管理共分四步:寻源,打分,培养,集成
管好供应商的三个关键要点:
供应商管理不好,或者说只看订单需求,第一个原因是没有第一负责人,也就是没人负责与供应商做直接的交流。但只有第一负责人,就会存在腐败问题。所以,取其利避其弊,设立一个对内对外都负责统筹的职能,管理双方的关系,同时也要建立健全的供应商绩效管理机制,这个健全看的是信息化数据的完整准确程度和评分机制的甄别预警能力。做到:有事则有料,有料则能报,能报则有事,不报就没事。说白了,交流尽人事,能力看绩效。
第二个就是采购额不能太分散,在所有供应商中间不突出,目的是集中采购额,做成相对的大客户。相信用第一个机制,选择筛选出的供应商起码不会不做人事。那也就值得我们根据评分来规划确立增值的位点。
第三个就是绩效管理要跟上,前期按绩效选拔进来,但后期缺乏跟进盘查,质量交付就每况愈下,后期的跟进,其实也是一个培养的过程。
供应商管理做好的要点有了,怎么做,回归到两个点上:组织,系统。在组织方面,采购负责供应商的战略管理,是需要和供应商,质量和设计打架的,各有各的指标,对供应商各有偏袒,不成集体战略,去调和催动供应商战略导向,不是年轻采购能应付的,需要有经验的老手掌舵才能稳住。在系统上,只要抓住一点,即一个高效并统一的信息化平台很重要。
02四步走
0201寻源
首先从供应商分类分级开始,首先进行分类,因为不同供应商按其产业而言,有可对比的,也有完全没有可比性的,它们之间就必须采取不同的评判方法。其次才是分级,分级就是看我们的增长伙伴是谁,观察对象是谁,淘汰对象是谁。
0202打分
通过分析供应商的历史绩效,从它们的财务和各体系作为评估标准,来规划对应的分级,也作为后续改进的基准。
0203培养
选择就是培养,我们的订单相信谁,进而给到谁,评谁的绩效,给到谁的压力,最后谁就能获得成长,进入我们的持续考核渠道。它在打分后面,就是因为得选优质供应商来培养,根据“用尽量少的去覆盖尽量多的职能“来判定优质。然后,就针对我们选取的尽量少的这些供应商,开展绩效的管理工作,定期统计绩效指标,并定期反馈。
0204集成
培养的最高境界,就是集成,集成就是在供应商完全接受绩效指标的前提下,让供应商参与到产品的早期设计阶段,以明确其对产品的供应要求。
03四步走细化
0301寻源
共分三步走:
①摸自己的家底[采购额,供应商]
②差异化[按某种类别分类供应商]
③合理化[按最少最多原则选择供应商]
差异化分类首先是做映射划分,可以根据级别等级对应级别等级的市场,或者根据类别对类别。后才是在类别内按能力划分,这种能力共分为五种:
战略供应商(决定公司的生死存亡)
优选供应商(优先合作)
资格未定供应商(未证明的不明体)
被动淘汰供应商(老生意保留有价值,但不适合增长)
主动淘汰供应商(老生意保留有损失,撤掉)
战略供应商虽然是最优先选择,但长期看,任何供应商都不是不可或缺的,我们可以认为在长时间段内最重要的永远都是优选供应商,但我们也一定要维护好和战略供应商的关系,毕竟它们目前有着某种关键资源,可能是市场上无法替代的资源,也可能是使我们取得差异化优势的关键资源,而且它必须表现良好(否则就是一种处于卡脖子阶段的,被动淘汰的供应商),它是管理成本相对最高的,毕竟可能关系企业的生死存亡。在谈判时,需要下大力气的也只有战略供应商,因为战略供应商通常能力大,脾气也大,因此对应策略也不能只围绕系统指标,比如像针对其他供应商谈降本,谈绩效,很可能因此谈崩,蒙受不必要的风险。而应当围绕“还能揽给你的生意”这个主题,在集团供应商开会上通过绩效对比侧面施压,在感情建设上,也要订立长期稳定的协议。既要让战略供应商感受到诚意,也要让它有无形的压力。
跳过优选供应商,被动淘汰供应商是可以好聚好散的,留着老业务,老业务的周期结束也就意味着合作结束,但是对于主动淘汰供应商,在双方明确之前,一定要确保已有对应的替代手段。
当然,在采购管理供应商中,还有一种方法是使用卡拉杰克四象限【战略、杠杆、瓶颈、一般】,它是谋取物料层面优化的一种办法,但实际上,在寻源的顺序编排中,前面说的五类要高于四象限。
0302打分
往往会根据其历史绩效,财务状况,质量,生产和物料管理体系等来判断其优劣,一般的判断方法是对比择优。
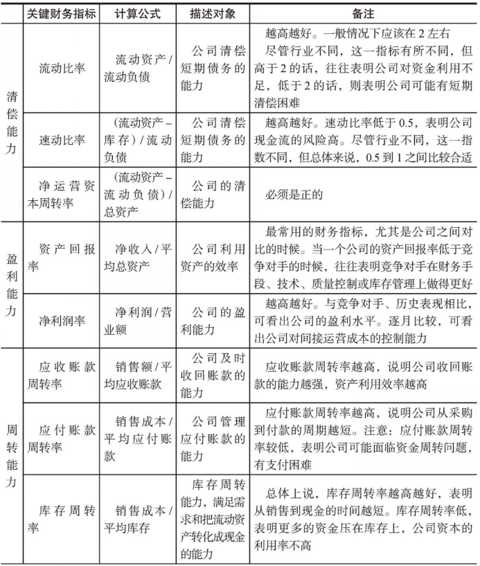
先看财务指标,大项聚焦其清偿能力,盈利能力,周转能力和资本结构。


这些对应聚合指标的分指标,基本都可以在公开的财报数据上收集到,否则就需要侧面了解,比如订单情况,员工情况等。
再看质量管理体系,这要求供应商首先通过质量体系认证,以及是否有持续的监督审核环节(再认证),更重要的是供应商怎么面对这些评审,态度是什么。进一步评审,还可以再安排专人评估,此时不仅要看书面文档(供应商提供的指标表格),还要实地去看指标的具体实现。
然后是生产管理能力,除了必要的生产能力这种硬实力以外,还要看其应对变动的处理能力这种软实力。变动配置的落实效率如何?流程设计如何?平均花费多长时间?生产次品的归置怎么做?
然后是物料管理能力,其实就是供应商的采购计划职能,看供应商有没有做erp计划,有没有通过mrp预测,各部门需求能否整合,报表体系建设,交付能否闭环。还有一个就是库存控制,通过呆滞比,库存周转率,库存准确性来定义。另外就是物料下达,它的下级供应商需求异动的响应率(体现管理能力)。
考量这些指标,可以分开各自的领域进行排名,也可以挑选自己重点关心的领域按顺序查看,也可以就一些指标做硬性阈值筛选,汇总权重集中综合打分不一定是最优效果,毕竟在已有数据的成果上加权处理,其实质不仅是信息的简化,也是信息的模糊化。打分体系最重要的目的是筛选而不是选择,筛选就要保持指标的客观性,弱化一些自己主观意义上的数据表达(比如权重)。
0303培养
培养的前提是选择,是确保选择培养的供应商是整体水平最好的,而且就这二者而言,选择的价值要远大于培养,因为培养是长线工程,一旦确立就难以更改。
选择的标准是看供应商的能力和意愿。能力体现在历史绩效和前述体系、流程的评估上,意愿则体现在供应商承诺跟进和改进的积极性上。
选择的结果就是一份合格的供应商清单,其中包含有三个特点:
规模效益-分散采购额是弱化供应链竞争力的一种表现,但过度集中又难以应对业务变动,如何平衡好规模效益的度量就是这份清单要考虑的。这通常要回问产业,比如一些成熟行业,占供应商营业总比就应该越高,反之,业务变动越大,占供应商营收的比例上限就应该越低。这更多是一个经验值,每一个行业,甚至每一个周期都有特殊的值。具体上,增加供应商业务比例就是剪枝再赋予的过程,减少比例就需要培养新的业务承接供应商,这表达为前期需要支付相对更高的价格做吸引,然后订立承诺,在比例逐步增加的过程中逐步降价。虽然在某些节点,寻找备份几乎是企业求生存,降风险的唯一选择,但归根结底还是因为在初次选择上,没有对供应商严加把守导致,因此,总体来说采购额在大方向上还是越集中越好。
严口子-战略上,选定合适的供应商,在定期调整供应商清单前,不能随便让新供应商(即使它已符合标准)进来,越灵活的口子越助长清单测的随意性,今天可以降低或提高标准,明天也可以。采购必须坚持原则,否则就容易在与设计的博弈中失去对于产品质量品控及交付上的话语权。
轻淘汰-前面分别重在选择和管理,轻就轻在淘汰上,对于做大的公司更是如此,你在筛选流程之后的选择是不能轻易淘汰的,其一这是经过层层证明的流程,也就是说,它在市场上是少见,替代率较低的流程,且通常是形成了一定路径依赖(市场发展和流程发展的配对)的流程,即使这种流程验证下来有一些问题,也是用于改进的方向而不是淘汰的方向。做大的公司一定要注意和自己的关键和优选供应商,也就是在清单中的供应商其实质关系是患难与共的同舟关系。
三、库存管理关键分析-滞销库存分析
01库存管理关键指标
供应链库存管理的核心是:全局最优化和整体平衡。即运作中既无短缺也无过剩。那么,理想是做不到的,所以实际运营的需求实际是:滞销库存的分析处理
其中,牛鞭效应是必须重视的实际问题,由于信息流的不通畅导致信息在流动到每一个阶段中不断被扭曲和放大,最终导致供应链供需的不匹配。
处理方法是:构建共享库存分析报表
0101库存数
库存一个动态指标,普遍的入库单数据指的是“即时库存状况”,实际上库存除了入库单数据,还包括采购在途和订单未交付这两种情况的商品,这三者汇集为“可用库存数量”:

其他条件,以“确定出入”为根据,可自定义改变在库的库存指标定义。
0102指标
首先确立几个必要的,常用的指标:
①可售天数
当前库存足够满足销售需求的天数:

日平均应扣除一些较为特殊的日期,例如促销日期,不可抗力等。
②库龄
商品自入库以来在仓库存放的时间

③平均库存周转天数
商品在仓库里的平均存放天数,即其入库到出库的平均时间

由于库存日均实际上是“动态变化”的,因此,通常使用“年”尺度取平均库存周转天数

0103指标关系
可售天数代表库存余裕。
库龄【可以是加权的平均库龄】代表库存积压程度。
平均库存周转天数代表库存实际需求。
即有:
可售天数与平均库存周转天数比代表:目前库存剩余(库存周转天数大)/库存不足(可售天数大),需要防范库存积压/库存紧缺的问题。
平均库存周转天数与库龄对比代表:目前库龄在周转期内/超过周转期天数,正常/出现库存挤压问题
02问题溯源
影响库存的关系点一般在三个环节:采购环节,物流环节,售后环节
0201采购环节
采购环节也可以继续细分为四个环节进行分析:供应商选择,采购计划,采购中,采购后
采购供应商选择
通过构建供应商管理体系做到。
采购前
要制定采购计划,根据过往销售和当前需求来制定采购计划。如此其一般公式为:

当然,任何公式只能近似拟合最合理的采购批量。本质上,最准确的采购批量应该是从供应商开始,从供应商,到采购方(本),再到销售,实现信息共享后的批量。若是可以构建协同式多方库存管理系统,多方无条件协同就可以实现这种批量的确认。
采购中
获取批量下单后,需要实时跟进采购订单的执行,延误率过高可能会导致:生产线停滞,错过市场最佳窗口,尤其在季节性的档口或者促销活动期间。交期过早,库存冗余也会造成管理费用上升等问题。【计划交期与实际交期对比】
所以,应该建立预警指标监控,追踪异常批次,优化采购流程,合理规划采购量。
采购后
从产品,仓库,区域或供应商多维度复盘。重点关注订单完成率和计划达成率:


以对采购结果进行评估指导下期采购安排。
0202物流环节
物流导致库存积压的原因可归结为以下几类:
①运输延误:可能是天气,交通,运输工具故障等因素导致,不能按时到库就会积压在起点或中转站。
②配送效率低下:路线规划不当,配送中心管理不善,人员不足造成无法送至消费者,导致库存积压。
③包装和装卸问题:包装或装卸操作不合规导致物品物流中途丢失或故障,增加退货或维修风险,影响库存周转。
归结以上,可以先定义以下指标监控库存内容:
接单数,已交付订单数,逾期交付订单数→逾期交付率,待交付订单数,逾期待交付订单数→逾期待交付率,破损退货率。
此时若“逾期交付率”过高(超过规定监控阈值),则需要结合运输的关键环节,如(各有不同):“收货,仓储,拣选,发货,退货”深入分析,看看是哪一个环节或者多个环节导致了这个问题。
如果问题出在收货之前,就要考虑是不是还未到货,还未到货是否在正常的运输时间内,还是运输人员问题。结合成本分析最短物流路线优化问题。
如果问题出在收货之后,可能有包装破损较为严重的情况,需要找到对应的工作人员问责,或者到货而未签收的问题,则需要考虑与客户深入沟通。
归结以上,可以定义以下指标进行深入分析:
车辆装载量,作业时长,到货量→拣选量→发货量→签收量,发货距离,车辆形式,预计配送时长→实际配送时长。
0203售后环节
最常见的售后问题就是退换货问题,退换货容易增加库存压力,需要考虑是否需要简易化退换货流程,退换货要求是否及时响应,需要维修的产品是否维修周期过长或者维修配件存在短缺,以及售后服务是否到位等。
对于退换货的分析,主要需要关注以下:
退货率,退货原因及其占比,退货产品类型,退货时间分布,退货用户评价画像。
对于退货物流的分析,主要需要关注以下:
运输环节监控,运输路线设计,退货仓库的地域分布。
事实上,在实际的场景中,需要结合业务,专业讨论才能得出足够有效的关注点。
最后对于事实积压的库存,则要与销售一道,制定对应的营销策略【最终库存】。
03库存结构异常分析
光是在库存的外部做文章不够,库存本身(产品本身)可能也存在问题,因此需建立科学标准识别异常库存商品,以降低成本。
0301库存降本三大方向
①减少仓储规模-削减SKU数量、降低单SKU库存量、优化库存存放方式(如压缩体积)。
【注:SKU 是产品入库后一种编码归类方法】
②降低租金-场地重新谈判、合并小仓库走规模经济、迁移至低价区位。
③降低用人成本-优化SOP(标准作业)流程、调整雇佣方式(如灵活用工)、自动化设备替代人工等。
0302关键分析工具:波士顿矩阵【特征商品分析】
通过 库存周转天数 与 库存ROI(商品毛利/进货成本) 构建四象限:
象限类型 特征 行动策略
高周转 + 高ROI 明星商品 优先保障库存
高周转 + 低ROI 引流品/低值易耗品 评估是否必要,优化采购量
低周转 + 高ROI 高端形象品 保留但控制库存量
低周转 + 低ROI 问题商品 重点清理:促销/捆绑销售/转赠品/转移低价存储
实操步骤:
①计算所有商品的周转天数与ROI,标注象限位置。
②同类商品对比:若某SKU指标显著偏离品类均值(如水果A周转远慢于水果B),需排查采购或管理问题。
③跨部门协同:将问题商品清单及清理方案(如“口罩每月仓储亏损X元”)提交采销团队,推动处理。
后续:
①建立库存-SKU动态看板,实时监控四象限商品分布。
②前置销售预测,避免新增历史遗留库存。
四、数据监控体系
01明确目的
搭建数据监控体系之前,建议多问:
为什么有这个需求?
为什么做这个需求的是我?
为什么监控的是这些数据?
为什么这时候开始监控?
监控所希望达到的结果是什么?
监控中各指标的朝向是什么?
然后再考虑数据监测体系的搭建,一个成体系的数据监测需要满足以下步骤:
数据表现→对比标准得到结论→建议与执行→数据验证→结论(是否凑效)
02指标体系的匹配拆解
把上述目标转换成数据语言,量化并按指标体系进行拆解。
SMART原则选择目标:
①目标必须是具体的
②目标必须是可衡量的
③目标必须是可实现的
④目标必须和其他目标具有相关性
⑤目标必须具有明确的截止期限
03理清对象及职责
注意所搭建的数据监测体系是谁的要求,他的对位指标是什么,注重的是宜事宜人。
04构建监控策略
需要构建四个维度信息:
①报警推送对象的方法(盯针,不要搞得鸡飞蛋打)
②推送对象层级对应匹配的“数据指标体系”,建立监控指标(主指标+过程指标)
③构建异常判定标准(关注XX问题【过去负向】,发现XX经验【过去正向】,警惕XX风险【未来负向】,提示XX机会【未来正向】)
④提供建议解决方案(具体可执行的)
05监控呈现
要点只有一个:更高效的把你想要传达的信息呈现出来
可以将其主要分为三个板块,按需构建:
0501视觉警报
仪表盘:例如,使用红色的进度条或指针超出正常范围来表示严重警报,黄色或橙色条表示警告状态。仪表盘可以配有实时数据更新和历史趋势图。
通知窗口:设计弹出式对话框,包括警报标题、详细描述、发生时间、解决建议和紧急联系人。窗口颜色可分级,如红色表示紧急,橙色表示警告,绿色表示正常。
图标和标志:在应用界面右上角或系统托盘中设置状态图标,如红色圆点或感叹号,当异常发生时,图标会闪烁或变亮。
0502听觉警报
声音提示:设置不同的声音类型和音量,例如高频短促的警报声表示紧急警报,低频长鸣声表示警告。声音应具有足够的音量和清晰度,避免与其他背景噪音混淆。
语音播报:使用文本转语音(TTS)技术将警报信息转化为语音。例如,“系统温度过高,请立即检查”。
声音通知的自定义:允许用户选择不同的警报声或上传自定义音频文件,同时设置声音的重复间隔和持续时间。
0503触觉警报
振动反馈:设置不同的振动模式,如短促、连续或间歇性振动。例如,短促震动表示轻微警报,长时间震动表示严重警报。
触觉提醒:在触摸屏设备上,使用强度和频率不同的震动反馈。例如,触摸屏在出现警报时可以轻微震动以引起用户注意,触感可以与视觉警报结合使用。
06日常雷区
0601轻重缓急维度
凡事都有个轻重缓急,我们的报警很多,但是需要紧,重要的问题可能很少,要为各个报警分个轻重缓急四个维度,再去找业务去解决问题:
重且很急的报警:必看
可缓但重的报警:专项分析
急但是轻的报警: 先锁定问题点
轻且可缓的报警:观察一段时间再说
0602波动指标
这里的考量指标有两种,一个是硬性指标,一个是软性。
硬性指标一旦超过或者低于某一个值会造成严重后果,“动”不得。
所以波动正常范围值一般对应的是软性指标,软指标中,总指标是一个固定的值,过程指标就看的是一个波动过程,只要波动在这个范围内,就可以初步认定为是合理的,非异常。这就要观察波动的上下限了,并且要为波动设定一个合理的范围。
一个波动异常是指它处在一个不合理的波动范围内,也就是虽然其他的时间都有不同波动,但是这块波动明显跨度比较大,此时也不能随意就判定异常,还要结合具体业务,分析这段时间是否发生了某些处在业务正常职权范围外的事件影响了业务。
0603指标标准统一
标准合不合理,不是一个人就能决定的事情,因此建议做专项评估,防止扯皮。
标准合理了,业务不认,就需要做业务的心理工作。
0604异常报管
比如你发送的异常指标给到的这个人不是看这个指标吃饭的,或者这个指标的确立和增长需要多个部门共同完成,分部门去看容易一头雾水,此时异常报管效果不好,可能报了异常但不通知也不执行,因此对于这种异常而言,需要一个主负责人。
0605根源问题
只是陈述数据,但不能根据数据规划具体改进路线。此时,需要结合结果指标和过程指标进行协助评判,或者根据过去的实施方案,确保其可行性和异常覆盖度即可。(归因)
0606报警及执行的纰漏
可以用以下方法做好:
加急报警(就是报警设置时间维度,到时间不解决后果很严重)
上升报警(同样设置时间维度,到时间不解决上升领导)
已读回执(设置这个项来规避【没看见】的说法)
预估汇报(周期性做有关报警呈现有效率的观看汇报,提升观看的“积极性”)
五、发票与税务
01一般纳税人和小规模纳税人
小规模纳税人:年应征增值税销售额500万元及以下,并且会计核算不健全的企业。
一般纳税人:年销售额超过500万元,或会计核算健全,即使销售额未超标,也可申请登记。
02发票和税目
首先明确发票的概念,发票主要是用来抵税的,相当于你给了供应商这个钱已经跟税务局报备过了,那么后续交税就可以拿发票抵税,如果供应商只是给付收据,只要没开发票,无法确认是否进行了交税的流程。那后续交税就得按利润全额!
我们所收缴的税目主要是三种类型:增值税、企业所得税、个人所得税。
03发票的进销项抵扣
发票抵扣有一项是常用的,叫进销项抵扣,也就是进项票和销项票的差值抵扣,拿到进项票去抵扣销项票。
对于一般纳税人而言,每一笔交易,拿进项票减去销项票的差值去交税只用交差值的增值税,如果没有进项票,则只能拿销项票的值去交增值税。这就是发票用于增值税的抵扣。但是该方法对于小规模纳税人不适用。
对于小规模纳税人而言,这种进销项抵扣可以使用在企业所得税的抵扣上。如果没有进销项抵扣税款,可能导致财务虚高,交税规模扩大。
04供应链票据
供应链票据是一种企业的,以银行背书的融资形式,具备支付结算职能,且可转让。它的实质是有背书保障的应收账款,一般通过供应链票据平台签发电票(电子商业汇票),在平台上实施:签发、承兑、质押、保证、背书、贴现、存托、交易、到期处理、数据信息等服务。
票据的主要承接对象有供应链金融平台、企业、银行或财务公司,金融平台可以由企业自主开设但是要依托银行或财务公司提供到期清算服务。
一般供应链金融平台有:中企云链、简单汇、欧冶金服等。
一般供应链票据平台有:票交所。
只有金融平台申请接入票交所后,票据才能有效,有背书地贴现。
六、采购合同规范
01合同正文
0101合同封面
用于表明合同主体信息,归档编号及主题内容。
内容构成:
页眉靠右写买方公司抬头;
封面剧中统一写“采购合同”,副标题为相关项目及采购内容;
封面下方左侧写买房工商财务信息;
页脚写页码,居中设置为“第n页共m页”的显示方式。

0102合同正文
包含:引言、合同文件、供货范围。
引言是双方充分协商且基于《民法典》的基础上于合同尾部写明的日期签订的合同,规定了甲方和乙方的主体名称。
合同文件规定了合同及相关附件、补充协议的效力优先级,及合同覆盖的范围和之前达成的所有口头,书面承诺。
供货范围规定了卖方所需提供的产品,服务等明细。即明确名称,规格,计量单位,数量,单价,总价,优惠价,折扣价,折扣率,计价方式等。如果有“可选用项”也要在此体现!相应的若是租赁,还有租赁的使用时间范围。

包含:内容、价格
规定合同价,一般为含税价,需要明确发票的属性,普票税额不可抵扣,必须是专票(必须说明)。税率明确为当前税率,调税就按去税价重新计算合同价。

包含:验收标准
规定验收依据,相关产品根据买方提供的技术规格要求,或卖方的产品技术规格书,国家/行业标准,第三方检测报告,定制图纸及双方约定等的验收标准(技术协议可以提至附件)。

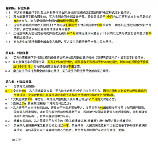
包含:付款条件
规定当满足付款条件时以何种方式,比例,时间付款,需要明确开票时间节点。(先开发票!电子商务保证公平!)
内容中涉及汇票的部分基本是银行的承兑汇票,而不是商票!

包含:交付条件
规定产品或服务交付的时间、地点、方式。是否分批交付,货到后的接货方式,买方是否负责卸货等等。卸货方面要主要看货的类型和重量,看需要多少空间,需不需要起乘机等。

包含:质保、保修
规定质保范围、时间、索赔权利、提供给买方合格证说明书、质量保证、正品货源正规、出厂检验、售v后服务等。

包含:履约延误和违约金
规定当付款/交付发生延误而不能完整交付时,双方应承担的责任和处理方式。由于其中对于对方的约束也能同等约束到自己,因此必须设定一个双方都能接受的合理值。

包含:不可抗力
当发生不可抗力后双方应采取的措施,可免承担的责任以及合同继续执行的方式;出现不可抗力时,需要规定在n天内将情况及时通知另一方,口头和书面都要做,书面一般要晚于口头。

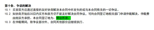
包含:争议的解决
当双方发生正义不可调和时,为保证公平,可在合同内约定仲裁地为诉讼方所在地,没有约定则默认为被诉方注册地,如与合同签订地相关还需明确合同签订地。

包含:合同效力、送达条款、其他约定
合同效力确认合同一式几份、盖章后生效、需要签字等、并明确不论是纸质原件还是扫描件、传真件同样有效。
送达条款规定双方发生争议仲裁时的法律文书送达地和联系方式。
其他约定是补充在上述框架中未有约定的或者有特殊条约的,可在此处增补,比如知识产权归属、使用、保密和披露;个人信息披露和保密;品牌商标使用条件及其限制等。

02签章页、附件
正文结尾分割:需要在合同正文结尾另起一行标注“以下无正文”,以防止合同被篡改!
签章处是买卖双方的组织名称,以及签字盖章画押,此处日期即合同签订日期,也说明在正文中,与正文一致!
附件目录及附件页,附件目录附上(之前讲过的所有额外证明验收用或凭证类)这些附件可能包括报价单、技术协议、相关图纸、资质证明、照片等,严格按照附件目录所列顺序依次附在合同后面!

七、运营之道
01电商-爬虫选品策略
0101调研外部市场
根据关键词选品:
搜索引擎,主流社交媒体关于产品的高赞帖子【Google、bing、Facebook、Instagram、Twitter】。
考察用户的行为喜好。或借助现有的趋势工具【Google Trends、卖家精灵、店小秘、Keepa】。
或者看国内tob平台热门的商品【1688、阿里国际站、敦煌网、环球资源、大健云仓】。
根据热门元素ip选品。
0102内部产品衍生或迭代
售后数据分词分析完成关键词统计,并反馈到供应商进行优化。
0103选品后策略
考虑动销和毛利的结合矩阵,分析商品的属性。
其中高中低无包括毛利率水准都可以采用聚类或者直接根据业务经验来分。
立马返单并提高曝光:
高动销高毛利、高动销中毛利、高动销低毛利、中动销高毛利、中动销中毛利
持续观望或周期后下架:
中动销低毛利、低动销高毛利、低动销中毛利、无动销高毛利
下架并清仓处理:
无动销中毛利、低动销低毛利、无动销低毛利
一般,对尤待观望的产品,可以通过增加曝光流量,降低成本等降低毛利率的方式,观察其动销是否发生变化。首选的应是增加曝光的流量,因为控制毛利下调提升销量往往无法长久。
4844

被折叠的 条评论
为什么被折叠?



