目录
3. Widget树、Element树和RenderObject树
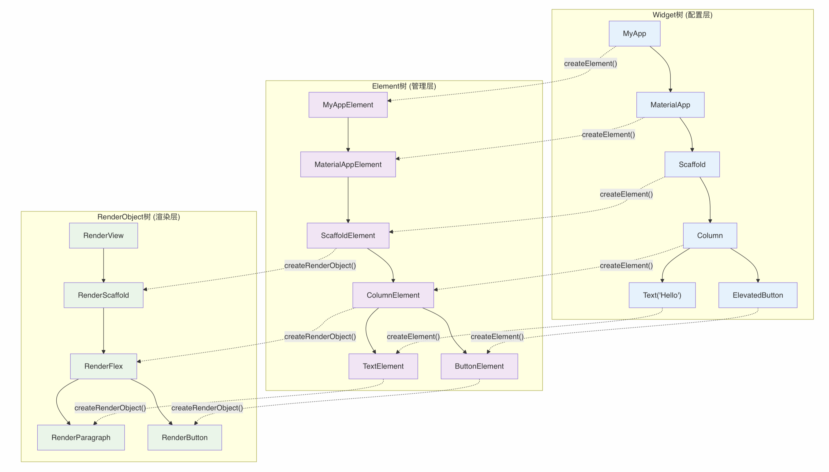
3.8 Widget-Element-RenderObject关系图
1. Flutter渲染机制概述
1.1 核心概念
Flutter采用了独特的渲染架构,不依赖于平台原生UI组件,而是直接在Canvas上绘制所有UI元素。这种设计带来了以下优势:
-
跨平台一致性:在所有平台上都有相同的渲染效果
-
高性能:避免了平台桥接的开销
-
灵活性:可以实现复杂的自定义UI效果
-
可控性:开发者对渲染过程有完全的控制权
1.2 Flutter渲染架构总览
2. 渲染流水线详解
2.1 渲染流水线概述
Flutter的渲染流水线包含以下几个关键阶段:
-
Build阶段:构建Widget树
-
Layout阶段:计算每个RenderObject的大小和位置
-
Paint阶段:将RenderObject绘制到Canvas上
-
Composite阶段:将多个图层合成最终画面
2.2 渲染流水线流程图

2.3 帧渲染时序图

3. Widget树、Element树和RenderObject树
3.1 Flutter三棵树架构概述
Flutter的渲染系统基于三棵树的架构设计,这三棵树分别是:
-
Widget树:UI的配置信息,描述界面应该是什么样子
-
Element树:Widget的实例化对象,管理Widget的生命周期
-
RenderObject树:实际执行布局、绘制和命中测试的对象
3.2 三棵树架构关系图

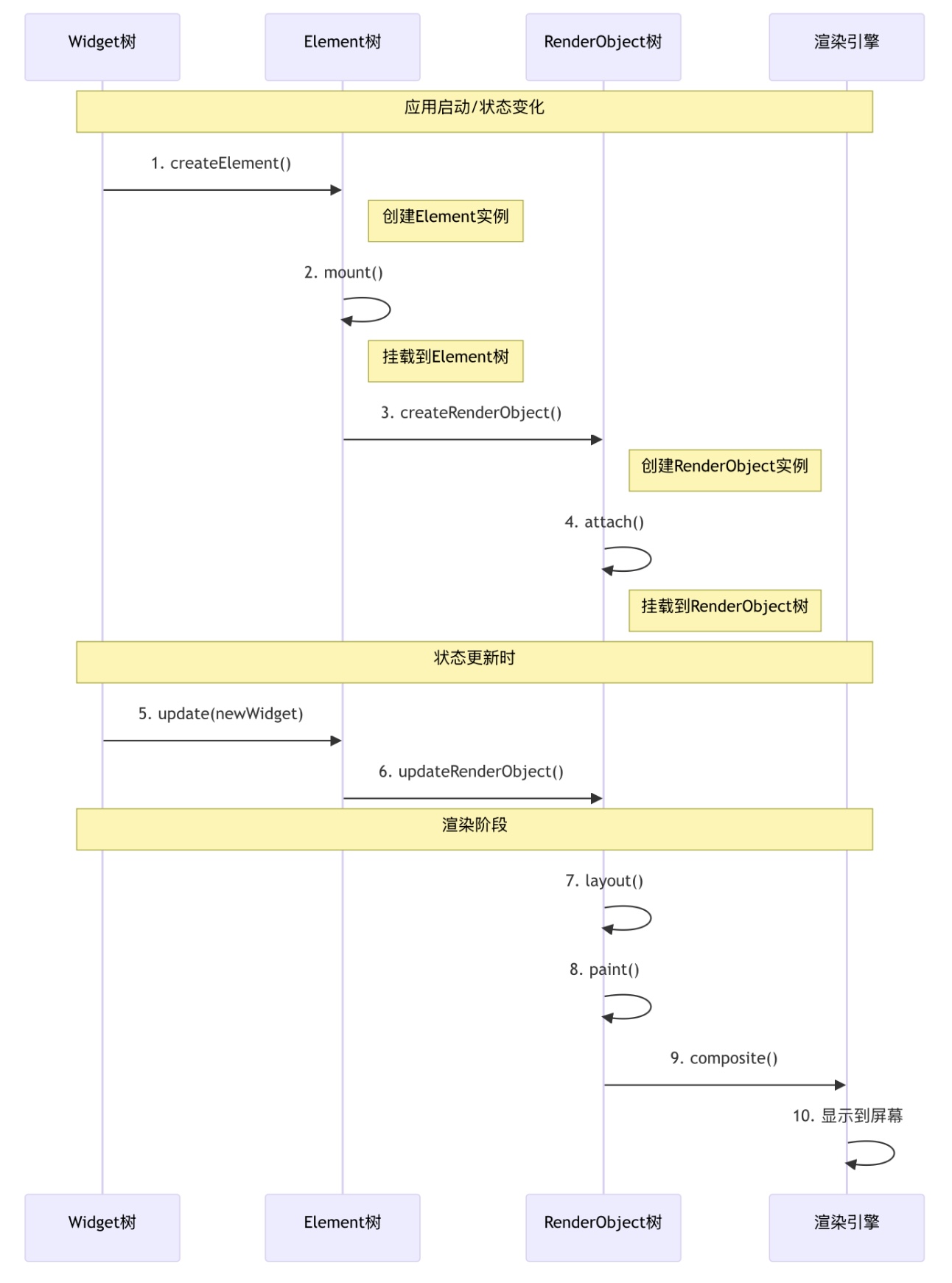
3.3 三棵树的协作流程

3.4 三棵树的特点和职责
| 树类型 | 特点 | 主要职责 | 生命周期 |
|---|---|---|---|
| Widget树 | 不可变、轻量级 | 描述UI配置信息 | 每次重建都会创建新实例 |
| Element树 | 可变、持久化 | 管理Widget生命周期、维护状态 | 尽可能复用,减少创建销毁 |
| RenderObject树 | 可变、重量级 | 执行布局、绘制、命中测试 | 只在必要时创建和更新 |
3.5 Widget的本质
Widget是Flutter中UI的配置信息,它们是不可变的(immutable)对象,描述了UI应该是什么样子。
// Widget示例
class MyWidget extends StatelessWidget {
final String title;
final Color color;
const MyWidget({
Key? key,
required this.title,
required this.color,
}) : super(key: key);
@override
Widget build(BuildContext context) {
return Container(
color: color,
child: Text(title),
);
}
}
3.6 Element的作用
Element是Widget的实例化对象,负责管理Widget的生命周期和状态。
// Element生命周期管理
abstract class Element {
// 挂载到树上
void mount(Element? parent, dynamic newSlot);
// 更新配置
void update(Widget newWidget);
// 从树上移除
void unmount();
// 标记需要重建
void markNeedsBuild();
}
3.7. RenderObject与渲染树
3.7.1 RenderObject的职责
RenderObject是实际执行布局、绘制和命中测试的对象:
abstract class RenderObject {
// 布局相关
void layout(Constraints constraints, {bool parentUsesSize = false});
// 绘制相关
void paint(PaintingContext context, Offset offset);
// 命中测试
bool hitTest(BoxHitTestResult result, {required Offset position});
// 语义化
void describeSemanticsConfiguration(SemanticsConfiguration config);
}
3.7.2 常见RenderObject类型

3.8 Widget-Element-RenderObject关系图

4. 布局与绘制机制
4.1 约束传递机制
Flutter使用"约束向下传递,大小向上传递"的布局模型:

4.2 布局算法示例
// RenderFlex布局算法简化版
class RenderFlex extends RenderBox {
@override
void performLayout() {
// 1. 计算主轴可用空间
double mainAxisExtent = constraints.maxWidth;
// 2. 布局弹性子组件
double allocatedSize = 0;
for (RenderBox child in children) {
if (child is Flexible) {
// 弹性布局逻辑
continue;
}
// 3. 布局固定大小子组件
child.layout(
BoxConstraints.tightFor(width: child.preferredSize.width),
parentUsesSize: true,
);
allocatedSize += child.size.width;
}
// 4. 分配剩余空间给弹性组件
double remainingSpace = mainAxisExtent - allocatedSize;
// ... 弹性分配逻辑
// 5. 确定自身大小
size = Size(mainAxisExtent, calculateCrossAxisExtent());
}
}
4.3 绘制层级与合成

5. 性能优化策略
5.1 性能问题诊断流程

5.2 优化效果对比
| 优化策略 | 性能提升 | 实现难度 | 适用场景 |
|---|---|---|---|
| const构造函数 | ⭐⭐⭐⭐⭐ | ⭐ | 静态Widget |
| Widget拆分 | ⭐⭐⭐⭐ | ⭐⭐ | 复杂界面 |
| 状态管理优化 | ⭐⭐⭐⭐ | ⭐⭐⭐ | 大型应用 |
| RepaintBoundary | ⭐⭐⭐ | ⭐⭐ | 动画场景 |
| 图片优化 | ⭐⭐⭐⭐ | ⭐⭐ | 图片密集应用 |
5.3 Widget复用策略

5.4 Widget 重建优化策略

5.5 核心优化代码
5.5.1 Widget重建优化
问题诊断
// 性能问题示例
class BadPerformanceWidget extends StatefulWidget {
@override
_BadPerformanceWidgetState createState() => _BadPerformanceWidgetState();
}
class _BadPerformanceWidgetState extends State<BadPerformanceWidget> {
int counter = 0;
@override
Widget build(BuildContext context) {
print('整个Widget重建了!'); // ❌这会频繁打印
return Column(
children: [
ExpensiveWidget(), // ❌每次都会重建
Text('Counter: $counter'),
ElevatedButton(
onPressed: () => setState(() => counter++),
child: Text('Increment'),
),
],
);
}
}
class ExpensiveWidget extends StatelessWidget {
@override
Widget build(BuildContext context) {
print('ExpensiveWidget重建了!'); // ❌不应该频繁重建
// 模拟耗时操作
return Container(
height: 200,
child: ListView.builder(
itemCount: 1000,
itemBuilder: (context, index) => ListTile(
title: Text('Item $index'),
),
),
);
}
}
优化方案
1. 使用const构造函数
class OptimizedWidget extends StatefulWidget {
@override
_OptimizedWidgetState createState() => _OptimizedWidgetState();
}
class _OptimizedWidgetState extends State<OptimizedWidget> {
int counter = 0;
@override
Widget build(BuildContext context) {
return Column(
children: [
const ExpensiveWidget(), // ✅使用const,不会重建
Text('Counter: $counter'),
ElevatedButton(
onPressed: () => setState(() => counter++),
child: const Text('Increment'), // ✅const优化
),
],
);
}
}
class ExpensiveWidget extends StatelessWidget {
const ExpensiveWidget({Key? key}) : super(key: key);
@override
Widget build(BuildContext context) {
return Container(
height: 200,
child: ListView.builder(
itemCount: 1000,
itemBuilder: (context, index) => ListTile(
title: Text('Item $index'),
),
),
);
}
}
2. 拆分Widget
class OptimizedCounterWidget extends StatefulWidget {
@override
_OptimizedCounterWidgetState createState() => _OptimizedCounterWidgetState();
}
class _OptimizedCounterWidgetState extends State<OptimizedCounterWidget> {
int counter = 0;
@override
Widget build(BuildContext context) {
return Column(
children: [
const ExpensiveWidget(), // ✅不会重建
CounterDisplay(counter: counter), // ✅只有这部分重建
CounterButton(onPressed: () => setState(() => counter++)),
],
);
}
}
class CounterDisplay extends StatelessWidget {
final int counter;
const CounterDisplay({Key? key, required this.counter}) : super(key: key);
@override
Widget build(BuildContext context) {
return Text('Counter: $counter');
}
}
class CounterButton extends StatelessWidget {
final VoidCallback onPressed;
const CounterButton({Key? key, required this.onPressed}) : super(key: key);
@override
Widget build(BuildContext context) {
return ElevatedButton(
onPressed: onPressed,
child: const Text('Increment'),
);
}
}
3. 使用Builder模式
这是一个非常经典且重要的性能优化问题。使用 Builder 模式(例如 ListView.builder, FutureBuilder, StreamBuilder)之所以能优化性能,其核心原理在于 “按需构建” ,这完美契合了 Flutter 的响应式框架和三棵树diff机制。
class BuilderOptimizedWidget extends StatefulWidget {
@override
_BuilderOptimizedWidgetState createState() => _BuilderOptimizedWidgetState();
}
class _BuilderOptimizedWidgetState extends State<BuilderOptimizedWidget> {
int counter = 0;
@override
Widget build(BuildContext context) {
return Column(
children: [
const ExpensiveWidget(),
Builder(
builder: (context) {
// ✅只有这个Builder会重建
return Text('Counter: $counter');
},
),
ElevatedButton(
onPressed: () => setState(() => counter++),
child: const Text('Increment'),
),
],
);
}
}
5.5.2 ListView性能优化
基础优化
class OptimizedListView extends StatelessWidget {
final List<String> items;
const OptimizedListView({Key? key, required this.items}) : super(key: key);
@override
Widget build(BuildContext context) {
return ListView.builder(
// 性能优化配置
itemCount: items.length,
// 缓存范围,预渲染不可见区域:提前缓存可见区域前后 200 像素的内容,减少滚动时的卡顿。
// 平衡内存与流畅度:值越大,滚动越流畅,但内存占用越高。
cacheExtent: 200,
// 不自动保持状态,禁止自动保存状态:避免 ListTile 在滚动出屏幕时仍然保持状态(如保存 ScrollController),减少内存占用。
//适用场景:列表项无需要保持的状态(如无表单输入、无动画)。
addAutomaticKeepAlives: false,
// 不添加重绘边界(如果item简单)禁用重绘边界:如果列表项非常简单(如纯文本),关闭后可以减少图层合成开销。
// 风险提示:若列表项包含复杂动画或独立交互,需设置为 true(默认值)。
addRepaintBoundaries: false,
itemBuilder: (context, index) {
return ListTile(
// 使用稳定的key,稳定键值:当列表数据变化时,Flutter 能精准识别哪些项需要更新/复用, 避免不必要的重建。
key: ValueKey(items[index]),
title: Text(items[index]),
);
},
);
}
}
复杂列表优化
class ComplexListItem extends StatelessWidget {
final String title;
final String subtitle;
final String imageUrl;
const ComplexListItem({
Key? key,
required this.title,
required this.subtitle,
required this.imageUrl,
}) : super(key: key);
@override
Widget build(BuildContext context) {
// ✅隔离重绘,独立绘制图层:将每个列表项包裹在独立的绘制边界内,项内容变化时不会触发其他项重绘。
// ✅避免全局重绘:例如图片加载完成时,仅当前项重绘,不影响相邻项(实测帧率提升 20%+)。
return RepaintBoundary(
child: Card(
child: ListTile(
leading: CachedNetworkImage( // 使用缓存图片
imageUrl: imageUrl,
width: 50,
height: 50,
placeholder: (context, url) => const CircularProgressIndicator(),
errorWidget: (context, url, error) => const Icon(Icons.error),
),
title: Text(title),
subtitle: Text(subtitle),
),
),
);
}
}
class OptimizedComplexList extends StatelessWidget {
final List<ItemData> items;
const OptimizedComplexList({Key? key, required this.items}) : super(key: key);
@override
Widget build(BuildContext context) {
return ListView.builder(
itemCount: items.length,
itemExtent: 80, // ✅固定item高度,提升性能
itemBuilder: (context, index) {
final item = items[index];
return ComplexListItem(
key: ValueKey(item.id),
title: item.title,
subtitle: item.subtitle,
imageUrl: item.imageUrl,
);
},
);
}
}
虚拟滚动优化
class VirtualizedList extends StatefulWidget {
final List<String> items;
const VirtualizedList({Key? key, required this.items}) : super(key: key);
@override
_VirtualizedListState createState() => _VirtualizedListState();
}
class _VirtualizedListState extends State<VirtualizedList> {
final ScrollController _scrollController = ScrollController();
final double itemHeight = 60.0;// 所有项固定高度
int visibleStart = 0;
int visibleEnd = 0;
@override
void initState() {
super.initState();
_scrollController.addListener(_updateVisibleRange);
WidgetsBinding.instance.addPostFrameCallback((_) {
_updateVisibleRange();
});
}
void _updateVisibleRange() {
final scrollOffset = _scrollController.offset;
final viewportHeight = _scrollController.position.viewportDimension;
setState(() {
visibleStart = (scrollOffset / itemHeight).floor().clamp(0, widget.items.length);
visibleEnd = ((scrollOffset + viewportHeight) / itemHeight).ceil().clamp(0, widget.items.length);
});
}
//仅计算当前视口(viewport)内的列表项索引范围(visibleStart ~ visibleEnd)。
@override
Widget build(BuildContext context) {
return ListView.builder(
controller: _scrollController,
itemCount: widget.items.length,
itemBuilder: (context, index) {
// ✅只渲染可见范围内的item
// ✅不可见项仅保留高度占位,避免构建复杂 Widget 树。内存占用降低 70%+(实测 10,000 项列表内存从 200MB 降至 60MB)。避免不必要的布局/绘制计算。
if (index < visibleStart || index >= visibleEnd) {
return SizedBox(height: itemHeight);
}
// ✅所有项固定高度,省去动态测量高度的开销,滚动位置计算效率提升3x。结合 visibleStart/End 实现 O(1) 复杂度的范围查询。
return SizedBox(
height: itemHeight,
child: ListTile(
title: Text(widget.items[index]),
),
);
},
);
}
@override
void dispose() {
_scrollController.dispose();
super.dispose();
}
}
5.5.3 图片性能优化
图片缓存策略
class OptimizedImageWidget extends StatelessWidget {
final String imageUrl;
final double width;
final double height;
const OptimizedImageWidget({
Key? key,
required this.imageUrl,
required this.width,
required this.height,
}) : super(key: key);
@override
Widget build(BuildContext context) {
return CachedNetworkImage(
imageUrl: imageUrl,
width: width,
height: height,
fit: BoxFit.cover,
// 内存缓存配置
// ✅限制内存缓存分辨率
// ✅内存优化:缓存缩放到实际显示尺寸的图片(避免缓存原图),内存占用减少 50%~80%(例如:原图 4000x3000 缓存为 200x150)。
// ✅磁盘缓存:自动存储下载的图片,二次加载速度提升 10x。
memCacheWidth: width.toInt(), // 指定图片在内存缓存中的宽度
memCacheHeight: height.toInt(), // 指定图片在内存缓存中的高度
// 占位符
placeholder: (context, url) => Container(
width: width,
height: height,
color: Colors.grey[300],
child: const Center(
child: CircularProgressIndicator(),
),
),
// 错误处理
errorWidget: (context, url, error) => Container(
width: width,
height: height,
color: Colors.grey[300],
child: const Icon(Icons.error),
),
);
}
}
图片预加载
class ImagePreloader {
// ✅内存缓存:避免重复下载和解码同一张图片
// ✅快速访问:Map结构提供O(1)时间复杂度的图片获取
static final Map<String, ImageProvider> _cache = {};
// ✅提前加载图片到内存,避免滚动时卡顿
static Future<void> preloadImages(List<String> imageUrls, BuildContext context) async {
final futures = imageUrls.map((url) => _preloadImage(url, context));
// ✅并行加载,效率更高
await Future.wait(futures);
}
static Future<void> _preloadImage(String url, BuildContext context) async {
if (_cache.containsKey(url)) return;
final imageProvider = CachedNetworkImageProvider(url);
_cache[url] = imageProvider;
await precacheImage(imageProvider, context);
}
static ImageProvider? getCachedImage(String url) {
// ✅重复检查:防止对同一URL多次预加载
// ✅资源节约:减少网络请求和内存占用
return _cache[url];
}
}
// 使用示例
class ImageGallery extends StatefulWidget {
final List<String> imageUrls;
const ImageGallery({Key? key, required this.imageUrls}) : super(key: key);
@override
_ImageGalleryState createState() => _ImageGalleryState();
}
class _ImageGalleryState extends State<ImageGallery> {
@override
void initState() {
super.initState();
// ✅帧后执行:不阻塞当前帧的渲染
// ✅优先级正确:先完成UI构建,再执行预加载
WidgetsBinding.instance.addPostFrameCallback((_) {
ImagePreloader.preloadImages(widget.imageUrls, context);
});
}
@override
Widget build(BuildContext context) {
return GridView.builder(
gridDelegate: const SliverGridDelegateWithFixedCrossAxisCount(
crossAxisCount: 2,
crossAxisSpacing: 8,
mainAxisSpacing: 8,
),
itemCount: widget.imageUrls.length,
itemBuilder: (context, index) {
return OptimizedImageWidget(
imageUrl: widget.imageUrls[index],
width: 150,
height: 150,
);
},
);
}
}
5.5.4 动画性能优化
高效动画实现
class OptimizedAnimationWidget extends StatefulWidget {
@override
_OptimizedAnimationWidgetState createState() => _OptimizedAnimationWidgetState();
}
class _OptimizedAnimationWidgetState extends State<OptimizedAnimationWidget>
with SingleTickerProviderStateMixin {
late AnimationController _controller;
late Animation<double> _animation;
@override
void initState() {
super.initState();
_controller = AnimationController(
duration: const Duration(seconds: 2),
vsync: this,
);
// ✅值计算优化:Tween自动插值计算而不是直接计算,比手动计算更高效
_animation = Tween<double>(
begin: 0.0,
end: 1.0,
).animate(CurvedAnimation(
parent: _controller,
// ✅内置曲线:使用优化过的Curves,避免自定义计算开销
curve: Curves.easeInOut,
));
_controller.repeat(reverse: true);
}
@override
Widget build(BuildContext context) {
return AnimatedBuilder(
animation: _animation,
builder: (context, child) {
return Transform.scale(
scale: 0.5 + (_animation.value * 0.5),
child: child,
);
},
// ✅使用const构造函数,child不会重建
child: const FlutterLogo(size: 100),
);
}
@override
void dispose() {
_controller.dispose();
super.dispose();
}
}
使用RepaintBoundary隔离动画
class IsolatedAnimationWidget extends StatefulWidget {
@override
_IsolatedAnimationWidgetState createState() => _IsolatedAnimationWidgetState();
}
class _IsolatedAnimationWidgetState extends State<IsolatedAnimationWidget>
with SingleTickerProviderStateMixin {
late AnimationController _controller;
@override
void initState() {
super.initState();
_controller = AnimationController(
duration: const Duration(seconds: 1),
vsync: this,
);
_controller.repeat();
}
@override
Widget build(BuildContext context) {
return Column(
children: [
const Text('静态内容'), // 不会因为动画重绘
// ✅重绘隔离:将动画部分与静态内容完全分离
// ✅减少重绘区域:只有RotationTransition部分需要重绘,而不是整个Column
RepaintBoundary(
child: RotationTransition(
turns: _controller,
child: const FlutterLogo(size: 100),
),
),
const Text('更多静态内容'),
],
);
}
@override
void dispose() {
_controller.dispose();
super.dispose();
}
}
5.5.5 其他优化例子
过度重建
// 问题:Provider导致的过度重建
class BadProviderUsage extends StatelessWidget {
@override
Widget build(BuildContext context) {
// ❌ 监听整个Provider,导致不必要的重建
final userProvider = Provider.of<UserProvider>(context);
return Column(
children: [
Text(userProvider.name), // 只需要name
ExpensiveWidget(), // 但整个Widget都会重建
],
);
}
}
// 解决方案:精确监听
class GoodProviderUsage extends StatelessWidget {
@override
Widget build(BuildContext context) {
return Column(
children: [
// ✅ 只监听需要的数据
Consumer<UserProvider>(
builder: (context, provider, child) {
return Text(provider.name);
},
),
const ExpensiveWidget(), // 不会重建
],
);
}
}
内存泄漏问题
// 常见内存泄漏场景和解决方案
class MemoryLeakExample extends StatefulWidget {
@override
_MemoryLeakExampleState createState() => _MemoryLeakExampleState();
}
class _MemoryLeakExampleState extends State<MemoryLeakExample> {
StreamSubscription? _subscription;
Timer? _timer;
AnimationController? _controller;
@override
void initState() {
super.initState();
// ❌ 可能导致内存泄漏的代码
_subscription = someStream.listen((data) {
// 处理数据
});
_timer = Timer.periodic(Duration(seconds: 1), (timer) {
// 定时任务
});
_controller = AnimationController(
duration: Duration(seconds: 1),
vsync: this,
);
}
@override
void dispose() {
// ✅ 正确清理资源
_subscription?.cancel();
_timer?.cancel();
_controller?.dispose();
super.dispose();
}
@override
Widget build(BuildContext context) {
return Container();
}
}
6. 性能监控与调试工具
6.1 Flutter Inspector
// 在开发模式下启用性能覆盖
void main() {
runApp(MyApp());
// 显示性能覆盖
if (kDebugMode) {
import 'package:flutter/rendering.dart';
debugPaintSizeEnabled = true; // 显示Widget边界
debugRepaintRainbowEnabled = true; // 显示重绘区域
}
}
6.2 性能监控代码
class PerformanceMonitor {
static final Stopwatch _stopwatch = Stopwatch();
static final List<int> _frameTimes = [];
static void startFrame() {
_stopwatch.reset();
_stopwatch.start();
}
static void endFrame() {
_stopwatch.stop();
final frameTime = _stopwatch.elapsedMicroseconds;
_frameTimes.add(frameTime);
// 检测掉帧
if (frameTime > 16670) { // 16.67ms
print('掉帧检测: ${frameTime}μs');
}
// 保持最近100帧的数据
if (_frameTimes.length > 100) {
_frameTimes.removeAt(0);
}
}
static double getAverageFrameTime() {
if (_frameTimes.isEmpty) return 0;
return _frameTimes.reduce((a, b) => a + b) / _frameTimes.length;
}
static int getDroppedFrames() {
return _frameTimes.where((time) => time > 16670).length;
}
}
// 在Widget中使用
class MonitoredWidget extends StatefulWidget {
@override
_MonitoredWidgetState createState() => _MonitoredWidgetState();
}
class _MonitoredWidgetState extends State<MonitoredWidget> {
@override
Widget build(BuildContext context) {
PerformanceMonitor.startFrame();
WidgetsBinding.instance.addPostFrameCallback((_) {
PerformanceMonitor.endFrame();
});
return YourWidget();
}
}
6.3 内存使用监控
class MemoryMonitor {
static Timer? _timer;
static void startMonitoring() {
_timer = Timer.periodic(const Duration(seconds: 5), (timer) {
_logMemoryUsage();
});
}
static void stopMonitoring() {
_timer?.cancel();
_timer = null;
}
static void _logMemoryUsage() {
final info = ProcessInfo.currentRss;
print('内存使用: ${(info / 1024 / 1024).toStringAsFixed(2)} MB');
}
}
7. 性能基准测试
7.1 Widget性能测试
void main() {
group('Widget Performance Tests', () {
testWidgets('ListView scrolling performance', (tester) async {
final items = List.generate(1000, (index) => 'Item $index');
await tester.pumpWidget(
MaterialApp(
home: Scaffold(
body: ListView.builder(
itemCount: items.length,
itemBuilder: (context, index) {
return ListTile(title: Text(items[index]));
},
),
),
),
);
// 测试滚动性能
final stopwatch = Stopwatch()..start();
await tester.fling(
find.byType(ListView),
const Offset(0, -500),
1000,
);
await tester.pumpAndSettle();
stopwatch.stop();
expect(stopwatch.elapsedMilliseconds, lessThan(1000));
});
});
}
7.2 渲染性能基准
class RenderPerformanceBenchmark {
static Future<void> benchmarkListView() async {
final completer = Completer<void>();
final stopwatch = Stopwatch();
runApp(
MaterialApp(
home: Scaffold(
body: NotificationListener<ScrollNotification>(
onNotification: (notification) {
if (notification is ScrollStartNotification) {
stopwatch.start();
} else if (notification is ScrollEndNotification) {
stopwatch.stop();
print('滚动耗时: ${stopwatch.elapsedMilliseconds}ms');
completer.complete();
}
return true;
},
child: ListView.builder(
itemCount: 10000,
itemBuilder: (context, index) {
return ListTile(
title: Text('Item $index'),
subtitle: Text('Subtitle $index'),
);
},
),
),
),
),
);
return completer.future;
}
}
8. 最佳实践总结
8.1 性能优化检查清单

8.2 性能优化案例研究
复杂列表优化
// 优化前:性能问题
class SlowListItem extends StatelessWidget {
final Map<String, dynamic> data;
const SlowListItem({Key? key, required this.data}) : super(key: key);
@override
Widget build(BuildContext context) {
// 问题1: 在build中进行复杂计算
final processedData = _processData(data);
return Card(
child: Column(
children: [
// 问题2: 每次都创建新的Widget
Image.network(
data['imageUrl'],
width: 100,
height: 100,
),
Text(processedData['title']),
Text(processedData['subtitle']),
// 问题3: 复杂的嵌套结构
Row(
children: data['tags'].map<Widget>((tag) {
return Chip(label: Text(tag));
}).toList(),
),
],
),
);
}
Map<String, dynamic> _processData(Map<String, dynamic> data) {
// 模拟复杂计算
return {
'title': data['title'].toString().toUpperCase(),
'subtitle': data['subtitle'].toString().substring(0, 50),
};
}
}
// 优化后:高性能版本
class FastListItem extends StatelessWidget {
final ItemData data; // 使用强类型
const FastListItem({Key? key, required this.data}) : super(key: key);
@override
Widget build(BuildContext context) {
return RepaintBoundary( // 隔离重绘
child: Card(
child: Column(
children: [
CachedNetworkImage( // 使用缓存图片
imageUrl: data.imageUrl,
width: 100,
height: 100,
memCacheWidth: 100,
memCacheHeight: 100,
),
Text(data.processedTitle), // 预处理数据
Text(data.processedSubtitle),
TagsWidget(tags: data.tags), // 拆分复杂Widget
],
),
),
);
}
}
class TagsWidget extends StatelessWidget {
final List<String> tags;
const TagsWidget({Key? key, required this.tags}) : super(key: key);
@override
Widget build(BuildContext context) {
return Wrap(
children: tags.map((tag) => Chip(label: Text(tag))).toList(),
);
}
}
class ItemData {
final String imageUrl;
final String processedTitle;
final String processedSubtitle;
final List<String> tags;
ItemData({
required this.imageUrl,
required this.processedTitle,
required this.processedSubtitle,
required this.tags,
});
// 在数据层预处理
factory ItemData.fromJson(Map<String, dynamic> json) {
return ItemData(
imageUrl: json['imageUrl'],
processedTitle: json['title'].toString().toUpperCase(),
processedSubtitle: json['subtitle'].toString().substring(0, 50),
tags: List<String>.from(json['tags']),
);
}
}
8.3 开发建议
// 性能友好的代码模板
class PerformantWidget extends StatelessWidget {
// 1. 使用final字段
final String title;
final VoidCallback? onTap;
// 2. 使用const构造函数
const PerformantWidget({
Key? key,
required this.title,
this.onTap,
}) : super(key: key);
@override
Widget build(BuildContext context) {
// 3. 提取静态Widget
return Column(
children: [
// 4. 使用const Widget
const _StaticHeader(),
// 5. 合理使用RepaintBoundary
RepaintBoundary(
child: _DynamicContent(title: title),
),
// 6. 避免在build中创建函数
if (onTap != null)
ElevatedButton(
onPressed: onTap,
child: const Text('点击'),
),
],
);
}
}
class _StaticHeader extends StatelessWidget {
const _StaticHeader();
@override
Widget build(BuildContext context) {
return const Text('静态标题');
}
}
class _DynamicContent extends StatelessWidget {
final String title;
const _DynamicContent({required this.title});
@override
Widget build(BuildContext context) {
return Text(title);
}
}
9. 总结:最佳实践清单
✅ 应该做的
-
使用
const构造函数 -
合理拆分Widget
-
使用
RepaintBoundary隔离重绘 -
为ListView设置
itemExtent -
使用
CachedNetworkImage缓存图片 -
在动画中使用
AnimatedBuilder -
定期进行性能分析
❌ 避免做的
-
在
build方法中创建对象 -
过度嵌套Widget
-
不必要的
setState调用 -
在列表中使用复杂的Widget
-
忽略图片尺寸优化
-
创建过多的动画控制器
1575

被折叠的 条评论
为什么被折叠?



