目录
3.2 决策树可视化方法二:使用plot_tree画出决策树
本文部分图片来自《老饼讲解-机器学习》
一、决策树简单介绍
1.决策树是什么
策树模型是一种常用于研究类别归属和预测关系的模型。在决策树中,每个非叶节点表示一个特征属性上的测试,每个分支代表这个特征属性在某个值域上的输出,而每个叶节点存放一个类别。使用决策树进行决策的过程就是从根节点开始,测试待分类项中相应的特征属性,并按照其值选择输出分支,直到到达叶子节点,将叶子节点存放的类别作为决策结果。

二.如何实现决策树
在python中实现决策树需要借用sklearn包,下面是一个决策树的实现代码:
from sklearn.datasets import load_iris
from sklearn import tree
#----------------数据准备----------------------------
iris = load_iris() # 加载数据
#---------------模型训练----------------------------------
clf = tree.DecisionTreeClassifier() # sk-learn的决策树模型
clf = clf.fit(iris.data, iris.target) # 用数据训练树模型构建()
r = tree.export_text(clf, feature_names=iris['feature_names'])
#---------------模型预测结果------------------------
text_x = iris.data[[0,1,50,51,100,101], :]
pred_target_prob = clf.predict_proba(text_x) # 预测类别概率
pred_target = clf.predict(text_x) # 预测类别
#---------------打印结果---------------------------
print("\n===模型======")
print(r)
print("\n===测试数据:=====")
print(text_x)
print("\n===预测所属类别概率:=====")
print(pred_target_prob)
print("\n===预测所属类别:======")
print(pred_target)
运行后显示结果如下:
===模型======
|--- petal length (cm) <= 2.45
| |--- class: 0
|--- petal length (cm) > 2.45
| |--- petal width (cm) <= 1.75
| | |--- petal length (cm) <= 4.95
| | | |--- petal width (cm) <= 1.65
| | | | |--- class: 1
| | | |--- petal width (cm) > 1.65
| | | | |--- class: 2
| | |--- petal length (cm) > 4.95
| | | |--- petal width (cm) <= 1.55
| | | | |--- class: 2
| | | |--- petal width (cm) > 1.55
| | | | |--- sepal length (cm) <= 6.95
| | | | | |--- class: 1
| | | | |--- sepal length (cm) > 6.95
| | | | | |--- class: 2
| |--- petal width (cm) > 1.75
| | |--- petal length (cm) <= 4.85
| | | |--- sepal width (cm) <= 3.10
| | | | |--- class: 2
| | | |--- sepal width (cm) > 3.10
| | | | |--- class: 1
| | |--- petal length (cm) > 4.85
| | | |--- class: 2
===测试数据:=====
[[5.1 3.5 1.4 0.2]
[4.9 3. 1.4 0.2]
[7. 3.2 4.7 1.4]
[6.4 3.2 4.5 1.5]
[6.3 3.3 6. 2.5]
[5.8 2.7 5.1 1.9]]
===预测所属类别概率:=====
[[1. 0. 0.]
[1. 0. 0.]
[0. 1. 0.]
[0. 1. 0.]
[0. 0. 1.]
[0. 0. 1.]]
===预测所属类别:======
[0 0 1 1 2 2]
这样的结果是非常不直观的,下面我们讲讲怎么画出决策树,将决策树可视化
三、决策树可视化
3.1 决策树可视化方法一:使用graphviz画出决策树
下面我们讲讲怎么画出决策树,让决策树可视化,更方便我们查看模型
要让决策树可视化,需要先通过pip安装graphviz包,安装graphviz包的命令: pip install graphviz
安装完 后,就可以在python中通过代码将决策树可视化,具体代码如下:
from sklearn.datasets import load_iris
from sklearn import tree
import graphviz
#----------------数据准备----------------------------
iris = load_iris() # 加载数据
#---------------模型训练----------------------------------
clf = tree.DecisionTreeClassifier() # sk-learn的决策树模型
clf = clf.fit(iris.data, iris.target) # 用数据训练树模型构建()
r = tree.export_text(clf, feature_names=iris['feature_names'])
dot_data = tree.export_graphviz(clf, out_file=None,
feature_names=iris.feature_names,
class_names=iris.target_names,
filled=True, rounded=True,
special_characters=True)
graph = graphviz.Source(dot_data)
graph #显示图形。(如果没显示,则需要独立运行这一句)
#graph.render("iris") #将图形保存为iris.pdf文件。
#graph.view() # 直接打开pdf文件展示
运行后的结果如下:

画出决策树后,可以清晰看到整个树的构建过程和树最后的结构,这样更方便我们分析模型和对模型进行优化。
代码与图片来自《老饼讲解|sklearn决策树结果可视化》
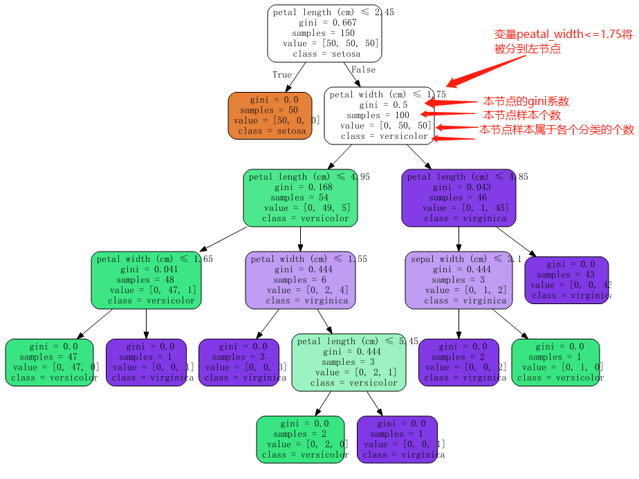
3.2 决策树可视化方法二:使用plot_tree画出决策树
plot_tree是sklearn决策树包自带的命令,可以比较简单的画出决策树
下面我们展示怎么使用plot_tree来将决策树可视化
from sklearn.datasets import load_iris
from sklearn import tree
#----------------数据准备----------------------------
iris = load_iris() # 加载数据
#---------------模型训练----------------------------------
clf = tree.DecisionTreeClassifier() # sk-learn的决策树模型
clf = clf.fit(iris.data, iris.target) # 用数据训练树模型构建()
tree.plot_tree(clf)
运行结果如下:

两种方法都是可以画出决策树的,使用graphviz可以通过调整参数设置得更为美观,但plot_tree就简单与简洁。
写文不易,点赞收藏吧~!
本文介绍了决策树的基本概念,展示了如何在Python中使用sklearn库实现决策树并进行可视化,包括graphviz和plot_tree方法。通过实例演示了决策树的构建过程和结果解读。
1183






