6 水
本章讨论水数据与知识。环境数据集和知识库通常专注于特定介质,例如空气、地表水、地下水、固体废物和土壤。很少有数据集是多介质的,特别是由政府资助的数据集,因为用于数据收集的资金通常规定只能收集与特定法规相关的数据,例如《清洁水法》[1]。水的两大主要数据类别是水质数据和饮用水数据。在美国,《清洁水法》针对的是“脏水”,而《安全饮用水法》则针对“净水”。也就是说,《清洁水法》的规定要求对受污染的水进行治理,例如,它对可排放到河流和其他地表水中的物质的种类和数量设定限制。《安全饮用水法》则规定了公共供水系统中允许存在的特定化学和生物物质的含量,即最大污染物浓度限值 。
从物理角度来看,数据集通常关注流体和基质。数据可以根据两种主要流体(即空气和水)以及其他流体(如血液和尿液)中所含的物质进行分类。固体基质包括土壤、矿物、岩石、废弃物和生物群。在大于人类或其他生物体的尺度上,水是营养物质和污染物迁移的主要流体。植被和微生物种群只有在物质处于水中时才能吸收和代谢大多数物质。例如,微生物和根系必须分别通过生物膜和毛细作用来吸收物质。
与其他媒介一样,一个全面的水质知识库必须足够广泛,以支持与水质相关研究、监管和标准制定、干预措施(例如水污染控制)、规划、污染预防以及政策制定相关的决策。该知识库必须包含水资源和水质数据的关键方面。例如,美国地质调查局(USGS)拥有若干优秀的数据库,可用于支持水资源决策,包括含水层特征,如储水能力和导水率。尽管水质数据相对较少,但他们也收集了相关水质数据。相反,美国环境保护署(EPA)更关注水质,其对水资源的关注仅限于饮用水供应和地下水污染[3]。通常,知识库的这一部分并非由大多数用户自行拥有,而是来自普遍可获取的数据库,尤其是存储在政府和机构门户网站及网站上的数据库。
第6章
将多样化的环境数据转化为可靠信息
http://dx.doi.org/10.1016/B978-0-12-812446-8.00006-2 版权所有 © 2018 Elsevier Inc. 保留所有权利。
本文档由 funstory.ai 的开源 PDF 翻译库 BabelDOC v0.5.10 (http://yadt.io) 翻译,本仓库正在积极的建设当中,欢迎 star 和关注。
对于数据使用者而言,许多环境信息库(包括数据库和次要/补充信息)都是特定于某种介质的。例如,在美国,候选化学物质清单通常根据授权其收集的立法进行分类,例如《清洁空气法》、《清洁水法》和《有毒物质控制法》。这并不意味着这些信息对多介质研究者没有用处。相反,它们具有很强的适应性,并且正变得越来越“模块化”,以便服务于更广泛的用户群体[4]。然而,在网络空间中存在这样一个现实:大量数据是根据某个特定项目的需求进行收集、验证和确认的,而这些需求可能非常局部化[5]。
尺度是在构建水知识库时的一个关键考虑因素[6]。在不同程度上,水参与了从行星尺度到分子尺度的每一个重要物理、化学和生物机制与过程。水是从细胞内、最小的水体、生态系统、大陆到全球各个尺度上的迁移介质[7]。此外,水是环境中各种“反应器”的关键组成部分。例如,人类和生态系统接触生物和化学胁迫因子的方式,通常源于不同尺度上的水库和反应器,比如抗菌剂释放到动物和人类群体中(见图6.1)。当生物体作为反应器,导致微生物和化学污染发生时,溪流就会被污染,包括在动物操作中使用抗生素,这会增加细菌和其他微生物对抗生素的抗性,而这些抗生素本应用于治疗人类疾病[8]。
数据使用者必须决定在何处限定关注范围。如果要构建一个数据库,以确定某种特定污染物在生物体内行为的生理学和药代动力学特征,则该数据库可能不需要包含与科学家追踪同种污染物从一个大陆到另一个大陆迁移过程所需的知识库相同的数据。前者是在细胞或亚生物体尺度上构建知识库;而后者则更关注水体和大气中污染物对流运动的相关信息。前者将大量借鉴生物学文献,而后者则主要依赖气象数据。
请注意,大规模水知识库将需要上一章讨论的大气结构的大量信息。这再次说明了在解决现实世界问题时,介质特定数据集的“便利性”是如何丧失的。同样,如果污染物在土壤和生物群中存在水库,则水知识库也必须包含这些其他介质。
水系统的性质
构建环境知识库需要包含物理学、化学和生物学方面的信息。如第3章所述,要理解空气和水等流体,首先需要了解系统的物理学特性。然而,对于污染物迁移等复杂课题,则需要综合考虑基础科学的三个方面。尽管我们将从物理学开始讨论,但必须牢记,还需探讨化学和生物因素,才能全面解释迁移过程。事实上,在环境科学中,迁移与转化常常被一并讨论。
而转化可能由以下原因引起:
- 物理学(例如热和光)
- 化学(例如酸度和碱度的变化)
- 生物学(例如微生物降解)
因此,污染物可能在一个水体(一个区室)内移动;在两个水系统之间(例如含水层与河流之间的交换),或在水系统与其他系统之间(例如河流与大气之间),或在各个系统的多个组分之间移动(见图6.2)。在实际世界中,污染物在众多区室之间迁移,例如污染物从水进入土壤,再进入大气,最终再次沉降到土壤和地表水中,并被植物吸收,动物摄食。不幸的是,数据集通常被构建为
:260e65。)
处理单个隔间,因此需要用户识别交换点并连接各个系统。
污染物释放后的总体行为如图6.1和图6.2所示。图6.2 特别有助于说明可用于环境知识库的数据类型。第3章中讨论的大气数据库适用于图中上部的区室,即上层大气。区域数据库则适用于中部的区室,例如需要大气沉降数据来解释酸雨和污染物的远距离传输。然而,描述生态系统、单个水体和地下水系统的状况需要有关这些系统的具体信息。其中一些信息可存在于现有的数据库中,但另一些可能需要用户补充。例如,如果现有数据仅覆盖10km以上的尺度²,用户可能需要在流域内开展代表性研究,或从其他邻近水体外推条件,并应用水质模型。
迁移和转化的结果被称为环境归趋。归趋既表示性质也表示位置,即在环境中的物理、化学和生物过程作用后污染物变成了什么,以及迁移和转化后的物质最终到达并停留的位置。
因此,归趋的位置特征通常按环境区室来描述。例如,一种水污染物可能最终进入河流沉积物,或一种水污染物的归趋可能是松林。
实际上,在环境中,归宿通常不是永久的。物质释放后,通常会在位置和形态上经历多次变化才达到其归宿,但随着条件的变化,这种归宿也会改变。此时,该归宿便成为一个新的释放点。例如,一种物质的归宿可能是垃圾填埋场,但随着水文条件的变化,该物质可能从垃圾填埋场释放出来,进入地下水,其新的归宿可能是含水层。
命运还根据尺度来描述。前面的例子是生态系统或地表水尺度上的命运实例。
水文循环
就通过生态系统的体积和质量而言,海洋和大气是生物地球化学循环中众多区室里最大的。氮是一种必需营养素,只有在土壤中以特定形式存在时才具有生物可利用性。为了使氮变得可利用,它需要经过多个循环,并依赖沿途的非生物和生物机制(见图6.3)。例如,抗生素类化学化合物的引入会进入氮循环,可能改变所形成和输送的污染物类型(见图6.4)。
氮的还原,即反硝化作用,当本地的反硝化细菌接触到磺胺甲噁唑等抗生素化合物时可能发生。
反硝化是一个由微生物介导的过程,将硝酸盐 NO₃⁻ 转化为气态的分子氮 N₂。反硝化还影响土壤肥力以及土壤减轻硝酸盐污染的能力。因此,直接排放或通过非点源排放的废水中和其他来源的氮化合物可能对人类健康和环境产生间接影响[11]。
这说明,当氮、硫、磷、钾和碳以及其他元素在循环中迁移时,会结合形成有益或有害的物质。水文循环和对流层循环通过其他多种生物地球化学循环将污染物与受体联系起来。
事实上,对流层是水文循环的重要组成部分。因此,生物地球化学循环不仅是水知识库的关键方面,也是本文讨论的其他知识库的关键方面。
知识构建需要全面理解水圈、大气和生物圈之间的污染交换。这些循环机制可与固有性质相结合,以估算化学物质在环境中更易或更难迁移的程度及其最终归宿。物理和化学机制及性质还将决定一种化学物质可能如何转化为毒性更强或更弱、可移动性更高或更低以及生物可利用性更强或更弱的物质。
回到氮的问题,一个知识库将需要数据和模型。例如,为了确定导致鱼类死亡的来源,或预测在不产生此类不良后果的情况下可释放的氮化合物水平,必须了解导致该结果的各个步骤,并尽可能进行量化(见图6.5)。
当污染物通过水、空气和其他区室在环境中迁移时,它们也会在生物体内移动。这些交换发生在营养级之间,并可通过各营养级的生物能量转移进行估算。水循环在所有生物学组织层次上都在这些交换中起着关键作用(图6.6)。在分子尺度和细胞内层次上,反应和动态变化都需要水。同样,在剂量和暴露层次上,应激源很大程度上通过水(例如与水体的直接接触、饮用水以及含有关注物质的水蒸气)传递到受体 [14]。
环境流体的物理性质
要理解迁移,我们必须首先考虑环境流体的特性。流体是一个统称,包括所有液体和气体。液体是由分子组成的物质,这些分子在彼此之间自由移动,但不会相互分离。气体是由分子组成的物质,这些分子自由运动,并能在恒定温度下无限地占据其所处的空间。工程师将流体定义为:当施加剪切应力时会持续变形的物质;即,在表面一侧的物质以平行于该表面的力推动另一侧物质的应力。
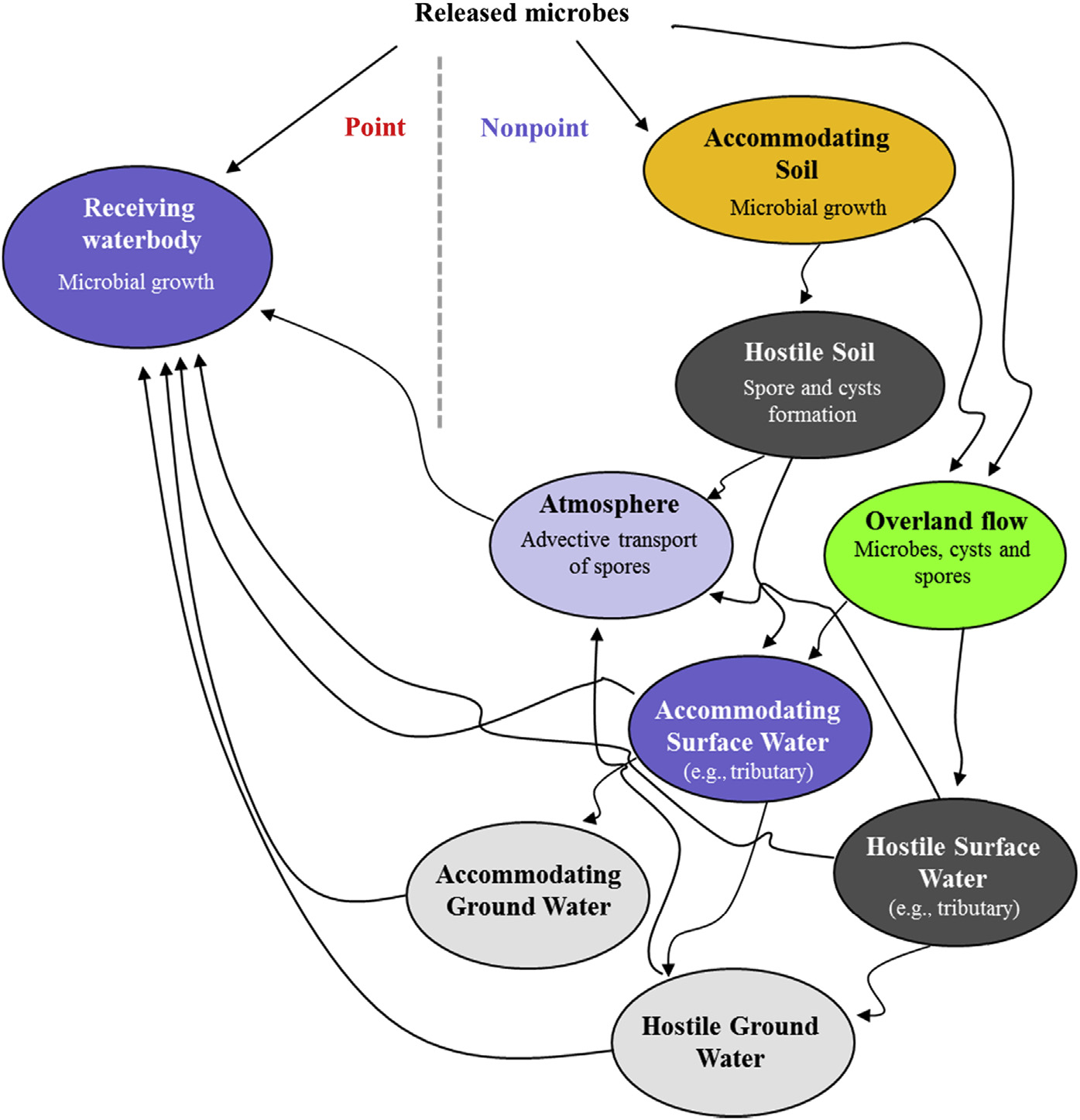
水污染始于释放,这种释放可以直接来自点源(见图6.7),或间接来自非点源。在重力作用下,水将污染物带向下游。当污染物随流体一起迁移时,这被称为对流输送。
除了物理和非生物化学过程外,生物体(尤其是微生物)的移动也始于点源和/或非点源释放(参见图6.8)。在释放过程中,
:231e6。)
微生物的行为类似于颗粒,但需特别考虑,例如吸附等表面特性会受到周围生物膜的影响 film。释放后,其特性发生显著变化,例如藻华呈现出二维和三维的变化,影响生态系统中的光和其他物质交换(见图6.9)。
流体通常分为两种类型:理想流体和实际流体。前者黏度为零点,因此对剪切无阻力(下文将解释)。理想流体不可压缩,且具有均匀速度分布。它在移动层之间无摩擦,也不会产生湍流(即涡电流)。相反,实际流体具有有限的黏度,存在非均匀速度分布,是可压缩的,并会产生摩擦和湍流。实际流体还可根据其黏度进一步细分。牛顿流体是指在恒定温度和压力下,在所有剪切速率下黏度保持恒定的流体。水和大多数溶剂均为牛顿流体。然而,环境工程师常面对非牛顿流体,即在不同剪切速率下黏度不恒定的流体。受钻井液和油污染的场地现场存在大量非牛顿流体。
工程术语有时与基础科学家的用语不同。对于流体性质,物理学家使用“粒子”一词表示一个具有静止质量和位置但无几何延伸的理论点。我们可以观察该粒子在流体中的运动,以此来代表该部分流体的流向及流速。
这引出了第二个概念,即热力学中的控制体积,它是通过边界定义的空间中的任意区域。
边界在知识库构建中非常重要,因为物理、数学和工程关系通常由边界条件决定。边界可以是静止的或移动的。控制体积表示流体运动所涉及的物质量以及物质通过空气、水、土壤、沉积物和其他区室(例如人工系统,如处理厂)移动的速率。
第三个概念是包含在流体定义中的应力。正如我们在讨论力时所看到的,作用在流体上的力可以是体积力或表面力。前者是指作用在流体内部每个粒子上的力,它们在没有实际物理接触的情况下发生,例如重力;后者是指通过物理接触直接施加到流体表面上的力。应力表示作用在流体体积内任意一点上单位面积上的总力。因此,任意点P处的应力为:
$$
s(P) = \lim_{dA \to 0} \frac{dF}{dA}
$$
其中,s(P) =点P处的矢量应力,dA =点P处的无穷小面积,dF =作用在dA上的力。
流体性质是用于预测流体在受到施加的力时如何反应的流体特性。
如果将流体视为无限可分的,即它由许多不断运动并相互碰撞的分子组成,则该流体处于连续体状态。也就是说,流体表现得好像没有孔隙或空洞,其性质是连续的(即温度、体积和压力场是连续的)。如果我们假设流体为连续体,则可以将其性质视为位置和时间t的函数。因此,我们可以用两个场来表示流体性质。密度场是
$$
\rho = \rho(x, y, z, t)
$$
其中,ρ =流体密度,空间坐标x, y, z =空间坐标x, y, z,时间t =时间。
另一个流体场是速度场:
$$
\vec{v} = \vec{v}(x, y, z, t)
$$
因此,如果流体在每个位置的流体性质和流量特性不随时间t变化,则称该流体处于稳态流:
$$
\rho = \rho(x, y, z) \quad \text{or} \quad \frac{\partial \rho}{\partial t} = 0
$$
and
$$
\vec{v} = \vec{v}(x, y, z) \quad \text{or} \quad \frac{\partial \vec{v}}{\partial t} = 0
$$
相反,随时间变化的流动被视为非稳态流。任何流速矢量$\vec{v}$的大小和方向保持不变的流动被视为均匀流。
因此,流体可以根据流动场中可观察的物理特性进行分类。层流呈分层状,而湍流中流体粒子在各个方向上作随机运动。在不可压缩流中,密度变化被视为恒定,而在可压缩流中,密度是变化的,必须将其纳入流动计算中。粘性流需考虑黏度的影响,而无粘性流则假设黏度为零点。
流速 field 在环境模拟中非常重要,尤其是在模拟大气和地下水中的羽流时,因为流速 field 是表征流体颗粒运动的一种方式,并提供了计算这些运动的方法。流速 field 可以用 Eq.(6.3) 进行数学描述。这被称为 Eulerian观点。
另一种描述流体运动(即流量)的方法是跟踪粒子的运动,使用对应于每个粒子的时间函数。这就是拉格朗日观点,其数学表达式为:
$$
\vec{v} = [x(t), y(t), z(t)]
$$
流速:流体粒子在空间中位置随时间的变化率即为流体流速(V)。这是一个矢量场量。
速率(V)是流体中某一点处矢量流速V的大小,平均速率 $\bar{V}$ 是通过控制体积表面的平均流体速率。因此,流速是矢量量(具有大小和方向),而速率是标量量(仅有大小)。流速和速率的标准单位是米每秒(ms⁻¹)。
显然,流速对于确定污染情况非常重要,例如排放物排入河流后的混合速率、含水层被污染的速度,以及衬层减缓垃圾填埋场渗滤液向地下水迁移的能力。即使在技术讨论中,也很少区分流速和速率。
测量地表水速度时,可将速度指数与平均速度相关联,并将该平均速度乘以横截面积。
可使用水文监测设备在某一点或沿一条线测量指数速度(见图6.10)。
通常,沿一条线的实测流速比点速度更受青睐,因为前者与平均河流速度的关系更密切,因此相较于点速度,它是平均速度更好的指标(见图6.11)。使用声学流速仪(如声学多普勒流速剖面仪)测量线速度时,无需考虑流动方向(见图6.12)。
水文单元的流量与流动
了解流速后,同一概念可以用三维方式来描述。河流中流动的水量(河流flow)是全球常见的测量指标。在美国,美国地质调查局在水文区域设有监测站点,这些区域属于美国地质调查局于20世纪70年代中期开发的标准流域分类系统的一部分,该系统由水文单元组成。
水文单元是以嵌套层级按大小组织的流域边界;最大的单元为区域(见图6.13),最小的为局部流域。1:200万比例尺水文单元(huc2m)和1:25万比例尺水文单元(huc250k)的空间数据集可在https://water.usgs.gov/GIS/huc.html在线获取(见图6.14)。这些数据集已被汇编,以向国家水质评估研究单元提供中等尺度流域边界,用于提取其他GIS数据层[18]。
地表水流动被称为河流流量(Q),单位为体积/时间。尽管合适的单位是m³ s⁻¹,但美国大多数河流流量数据以每秒流过某一点的立方英尺水量(cfs)表示。流量通过测量河流横断面上多个点的流速得出。由于河流中的水位高度(以及水量)随气象和其他条件变化,需在不同河流水位阶段测量河流流量,从而确定水位与河流流量之间的关系。河流流量基于大量测量结果进行估算。所有水位高度下流量测量的平均值被报告为估算径流量。
美国地质调查局最常用于测量流量的方法是机械流速仪法。河道横截面被划分为垂直子段(图6.15)。每个小断面的面积通过测量其宽度和深度来计算,以及
流速使用流速仪测量(图6.16)。每个小断面的流量等于小断面面积与实测流速的乘积。总流量则通过各小断面流量之和计算得出 [17]。
从大溪流的一个小断面获取的流量测量值可用于估算河流横截面的流量。该河流宽度为 ws,其流量计算是平均水深、平均宽度和平均速度乘积的总和[19]:
$$
Q = \sum_{n=1}^{n} \frac{1}{2} (h_n + h_{n-1}) \cdot (w_n + w_{n-1}) \cdot \frac{1}{2} (v_n + v_{n-1}) \cdot \frac{1}{2} (h_n + h_{n-1})
$$
其中,Q =流量(m³ s⁻¹),wₙ =从基准线或测量起点到第n个点的距离(m),hₙ =第n 个水深(m),vₙ =由流速仪测得的第n个流速(m s⁻¹)。
径流示例
美国地质调查局要求根据河流的剖面(宽度和深度)来测量其流量。首先,您乘坐船只对一条宽10英尺的小溪进行测量。河流测量程序是在规定的间隔内横穿河流进行测量,并在每个间隔处测量水的总深度以及选定深度处的流速。在剖面的每个点上都要进行流速测量。每个测量间隔的面积被确定。沿河流横向测得的水深/流速测量位置分别为距边缘1、3、5、7和9英尺处。在距河流边缘5英尺且总深度为5英尺的一个测量点处,流速读数在1英尺和4英尺的箱体深度处获取,该箱体所代表的区域位于此测量点与小溪两侧相邻测量点之间的中间位置。该箱体的横向宽度为2英尺,高度为5英尺,即面积为10平方英尺²。箱体A顶部的实测流速为2英尺/秒,底部为1英尺/秒,因此该箱体的平均流速为1.5英尺/秒。要计算每秒流经该箱体的水量,需将箱体A的面积与水流速度相乘:
- 2 英尺宽 × 5 英尺高 = 10 英尺²
- 10 英尺² × 1.5 英尺/秒 = 15 英尺³/秒
水文学家通过使用各测量点之间的控制断面面积并应用每个箱体中水的平均流速来计算总河流流量。总河流流量是所有箱体面积的总和。
本示例进行了简化,因为在进行实际河流测量时,会将更多的测量点数据平均化以估算径流。在进行实际测量时,水文学家通常会在河流横截面上约20个点进行测量。目标是确保任何一个垂直断面所包含的河流流量不超过总河流流量的5%。
美国地质调查局在全国范围内设有多个站点。数据记录频率最高可达每日一次,并在不同时间段内进行报告。
压力
单位面积上的力即为压力(p):
$$
p = \frac{F}{A}
$$
因此,p是一种在各个方向上均匀施加的应力。通常使用压力而非力来描述影响流体行为的因素。压力的标准单位是帕斯卡(P),等于1 N m⁻²。因此,当面积变化时,压力也会随之变化,如图6.17所示。在此示例中,相同的重物(力)作用在不同面积上会产生不同的压力,当相同的力分布在较小的面积上时,压力会大得多。
对于静止的液体,介质被视为连续分布的物质。然而,在考虑气体的p时,压力是作用在容器壁上的力的平均值,即气体压力。流体压力是单位体积能量的度量,根据伯努利方程,流动中的静压加上密度乘以流速平方的一半在整个流动中等于一个常数,该常数称为流动的总压:
$$
P + \frac{1}{2}\rho V^2 + \rho gh = \text{constant}
$$
其中,p= pressure,V =流体流速,h =高程,以及 g =重力加速度。
这也意味着,根据能量守恒原理,流动的流体将保持其能量,但流速和压力可以发生变化。事实上,流速和压力会相互补偿以符合能量守恒原理,正如伯努利方程所述:
$$
p_1 + \frac{1}{2}\rho V_1^2 = p_2 + \frac{1}{2}\rho V_2^2
$$
如图6.18所示,当流动受到限制时(在C和D之间),会发生所谓的“伯努利效应”。不受限部分的流速(V₁)小于受限部分的流速(V₂)。相反,不受限部分的内部压力(p₁)大于受限部分的压力(p₂),即受限区域内部压力降低。
在环境应用中,流体压力是相对于两个参考点进行测量的:零点压力和大气压力。绝对压力是相对于真实零压力进行比较的,而表压是相对于大气压力来表示的。为了能够区分所报告的压力类型,会在单位后添加字母 “a”或“g”,分别表示绝对压力或表压。因此,常会看到磅每平方英寸表示为“psia”,或水柱英寸表示为“in wg”。如果没有指定字母,则可认为该压力为绝对压力。
当进行表压测量且已知实际大气压力时,绝对压力和表压是相关的:
$$
p_{\text{absolute}} = p_{\text{gage}} + p_{\text{atmospheric}}
$$
气压计的和大气压力是同义词。负表压意味着真空测量。报告的真空量应从大气压力中减去。因此,当一台设备在20千帕真空下运行时,其绝对压力为101.3 − 20 = 81.3 千帕(注:标准大气压 = 101.3 千帕 = 1.013 巴)。因此,真空度(始终以正值表示)与绝对压力之间的关系为:
$$
p_{\text{absolute}} = p_{\text{atmospheric}} - p_{\text{vacuum}}
$$
加速度
在讨论力和流体的性质时,我们经常在方程中包含加速度。例如,任何关于势能和动能的讨论都涉及由重力引起的加速度。在许多方面,加速度似乎是艾萨克·牛顿需要发展微积分的主要原因。数学需要一种方法来处理这个概念——尽管像伽利略、开普勒这样的伟人可能已经凭直觉理解了它,但仍需要微积分所提供的严谨结构。微积分被称为变化的数学,而这正是加速度的核心所在。牛顿需要一种方法来用数学形式表达他的新运动定律。
加速度是流体粒子流速随时间的变化率。用微积分术语来说,它是二阶导数,即速度函数的导数。而函数的导数本身也是一个函数,表示该函数的变化率。这解释了为什么二阶导数必须是一个表示变化率的变化率的函数。当观察加速度的单位时,这一点显而易见:长度每时间每时间(m s⁻²)。
水污染
当环境介质(例如水)中含有的物质浓度达到造成危害的程度时,该环境介质即被视为受到污染。危害可能表现为多种形式,但主要涉及人类健康、生态系统以及其他具有社会价值的物质,例如材料和结构[7,20,21]。
污染讨论通常关注水圈或对流层的特定部分在质量上如何偏离标准。这种偏差随尺度而变化,影响单细胞生物的污染可能仅涉及几立方纳米(nm³)的体积,而受生物群系变化影响并反过来影响生物群系变化的海洋和大气则涵盖许多立方千米(km³)。对于人类而言,大多数污染物暴露发生在被称为微环境[22]的相对较小的空间范围内。
水中的化学浓度可以表示为质量和体积的组合。例如,水污染物浓度通常以微克每升(mg L⁻¹)表示。水质监测仪用于测定污染物和其他物质(如分子氧(O₂))的浓度,以及浊度和pH值等参数。这些监测仪根据已知的排放口位置,安装在河流中某些特定深度和位置,以便检测到某些污染物浓度可能升高的区域。
和/或可能需要进行监测,以确定先前或目前受污染的水是否符合州或联邦的水质法规。
请记住,良好的数据管理始于了解任何数据集的偏差,包括收集数据的最初原因,例如执法/合规、许可证发放、环境评估准备、研究等。需要明确的是,如果使用靠近污染源或污染源所在场地的监测数据来推断更大区域的水质,则会产生正偏差。与空气质量监测一样,水便利样本主要包含较清洁的场地,当将其外推到更大区域时,会引入负偏差 [23]。
如第3章和第4章所述,知识库构建者必须注意“连接各点”的倾向,无论数据是离散的还是连续的。分布在二维空间中的数据点不一定需要在空间上或概念上连接测量值。如前所述,主要问题是要回答数据是否连续。水质数据,例如河流中某物质的浓度,可能是连续的(见图6.19),但排放数据更可能是离散的(图6.20)。然而,即使是连续数据,也不一定允许所有数据点都连接起来,例如存在障碍物或条件变化的情况(图6.21)。彻底调查数据集的元数据和背景文件有助于确定数据点之间可以且应当连接的程度。
如第4章所述,测量的元数据必须确保该数据所来源研究的关键方面是已知的[24]。先前工作的元数据必须足以重复这些研究。水的元数据应包括[25]:
- 分析和采样的方法;
- 安装信息;
- 校准方法;
- 自动采样和分析设备的检查与调整;
- 控制检查,包括频率;
- 零点、量程及其他控制检查的控制限值,以及采取的纠正措施;
- 多量程分析仪的校准和零点/量程检查;
- 预防性维护和补救性维护;
- 水污染事件监测的质量控制程序;
- 记录保存;
- 数据测量的验证程序;以及
- 样品制备、提取、分析及任何其他为获得重复结果所需的“湿式实验室”文档的质量控制和良好实验室操作规范程序。
水质数据类型
前述讨论已将与空气相关的信息按组成的不同方面进行了划分,特别是大气的化学组成。然而,对于大多数水质项目而言,所需数据的类型通常根据需要回答的问题来区分,例如:
- 河流或其他地表水中是否存在可能引发健康问题的物质?
- 水质如何影响生态系统?
- 水中是否含有会损坏基础设施(例如饮用水供应管线、阀门、连接件)的物质?
- 水的特性是否会导致问题,例如pH值和腐蚀性(如近年来在密歇根州弗林特发生的情况)?
- 水体中检测到的污染来源是什么?
- 水质如何影响经济?
- 水质如何影响农业或食物?
- 水质的趋势如何,即是在变好还是变差?
- 一个水体的水质与全国或全球标准或其他区域相比如何?
- 物质排放到水中后会发生什么变化;是否会转化为具有有害影响的物质,还是会转化为无害物质?
- 在排放前,污染物从过程中去除的难易程度如何?
- 如果污染物已被释放,从水体中去除的难易程度如何?
- 我们如何测量水中的物质,以及这种测量在不同尺度(如全球、本地、个人)上有何差异?
- 可以采取哪些措施来防止湖、河流及其他地表水污染?
这些问题以及无数其他问题只能通过可靠信息来回答。即使是产生质量数据的高度集中测量,通常也必须加以扩展才能回答此类问题。一些外推通常借助模型和统计解释完成,而这会引入自身的不确定性。因此,基础数据越好,工程师、科学家或管理者就能向关注水的受众提供越好的答案。
排放数据
排水口结构、管道或其他输送通道排入地表水的水的化学和物理特性 collectively 称为排放数据。通常,泄漏和其他向地下水的释放称为释放,尽管其国际含义有所不同,例如,有时使用排放指代任何释放,但在美国监管机构中,排放仅用于指代向空气的释放。
流量和释放数据通常区别于水质数据。需要排放数据来确定某一来源对某个区域空气质量的贡献,这通常是构建浓度梯度的第一步,即污染物从排放点到接收污染物的下游地点(即受体)在空间和时间上的浓度变化。水质数据可从各种来源获得。例如,在美国,水质测量由多个联邦机构进行,包括美国地质调查局、美国环保局和美国农业部(见图6.22)。
此外,50个州和地区以及当地社区也收集流量和水质数据。
存储与检索及水质交换
美国环保局数据库STORET(“存储与检索”)存放水质监测数据。在过去二十年中,STORET一直被视为本地数据管理系统(现代化储检系统)和数据仓库(STORET 数据仓库)。这意味着它旨在为个人用户和环保局在全国范围内提供便利。在2009年之前,分布式STORET仅在STORET数据仓库中于国家级别汇编数据。现在,水质交换(WQX)框架已成为向STORET数据仓库提交数据的主要工具[27]。
本网站的数据库提供水质和流域信息。例如,使用邮政编码27517的STORET流域摘要数据可用于获取霍河流域(图6.23)的相关信息。该摘要列出了与流域内受损相关的所有应激源。每种水体类型中,按每种原因列出受损的英里数和面积。霍河(表6.1)的数值以及报告的较大河流(即俄亥俄河的利特尔迈阿密流域)的成因数量如’所示,见表6.2。
除了按流域搜索外,该门户还包含一个发现工具,可用于查找特定信息,例如按县,以及包含一些国际数据库。例如,该工具提供的沉积物信息搜索结果如表6.3所示。
建模数据
与空气污染一样,现有的水排放和地表水质测量数据本身不足以支持政策制定和决策。必须通过测量数据点之间的插值以及对数据范围之外的外推来扩展这些数据。这是通过多种模型实现的。
模型能够以一种易于理解的方式表示复杂的系统。一个“概念模型”描述了系统的工作方式,例如,在排放后,描述污染物在空气中移动所受的各种因素和参数的模型。概念模型开启了识别这些影响因素的过程,并为所需信息提供了路线图。
用于预测化学物质在环境中可能出现的位置,从而有助于确定评估环境问题所需的数据来源。该模型首先描述了建模对象的研究域,然后定义了相关过程。随后,边界条件的模型表示了影响研究域周围环境的条件,这些条件构成了研究域的外部影响环境[7]。
“物理”或“动态”模型可在受控条件下以小得多的尺度模拟实际世界的因素[7]。例如,美国环保局使用实验舱或全尺寸的测试房屋来模拟室内污染物的归趋。与所有模型一样,动态模型的准确性取决于模拟条件与实际条件的相似程度[28]。例如,从实验舱放大到更大面积时,总会存在误差和不确定性。
评估各种改善水质方法的可行性的能力与环境决策相关,并受到可用数据粒度与决策所需粒度相比的限制,即选项和替代方案所需信息的尺度小于现有数据的尺度[29]。粒度表达了变量被分组的方式。例如,空气质量决策是否需要使用由单一污染物的通用污染变量驱动的模型,还是需要多个更具体的污染变量。
参考文献
[1] 1972年清洁水法。载于:公共法律;1972年。第500页。
[2] 蒂曼·M.E. 1996年安全饮用水法修正案:公法 104‐182概述。国会研究服务部,国会图书馆;1999年。
[3] 瓦莱罗 DA. 空气污染监测的变革以配合从控制到系统重点的转变。可持续性 2016;8(12):1216。
[4] 道斯·S.S.,维迪亚索娃·L,帕尔希莫维奇·O。规划和设计开放政府数据计划:一种生态系统方法。政府信息季刊 2016;33(1):15e27。
[5] 韦拉科迪·V 等。开放数据及其可用性:来自公民视角的实证观点。信息系统前沿 2016:1e16。
[6] 埃格赫伊·P.P. 等。NHEXAS‐马里兰环境浓度、暴露和生物标志物时间变异性的影响因素。暴露科学与环境流行病学杂志 2005;15(5):388e97。
[7] 瓦莱罗 DA. 空气污染基础。第5版。沃尔瑟姆(马萨诸塞州):爱思唯尔学术出版社;2014年。999页。
[8] 巴克罗·F,马丁内斯·J‐L,坎顿·R。水环境中的抗生素及抗生素抗性。生物技术新见 2008;19(3):260e5。
[9] 北美环境合作委员会。化学品健全管理(SMOC)倡议:概述与更新。2003年。蒙特利尔(加拿大)。
[10] 瓦莱罗 D. 环境污染物:评估与控制。学术出版社;2010年。
[11] 美国地质调查局。地下水中的抗生素影响天然细菌。环境健康与有毒物质水文学计划。2017年。可访问:https://toxics.usgs.gov/highlights/antibiotics_gw/。
[12] 瓦莱罗 DA. 环境污染物:评估与控制。阿姆斯特丹,波士顿:爱思唯尔学术出版社;2004年。三十九,801页。
[13] 瓦莱罗 DA,雷克豪 KH,格罗内尔德 AD。多介质模型在人类和生态暴露分析中的应用。载于:国际环境流行病学与暴露会议。达勒姆(北卡罗来纳州):国际暴露分析学会;2007年。
[14] 尤巴尔·E·A·C 等。暴露科学与美国环保局计算毒理学国家中心。暴露科学与环境流行病学杂志 2010;20(3):231e6。
[15] 瓦莱罗 D. 环境生物技术:一种生物系统方法。爱思唯尔科学;2015年。
[16] 勒韦斯克 VA, 帕蒂诺E。大沼泽地国家公园西南海岸河口河流的水动力特征。载于:摘要,佛罗里达湾科学会议,佛罗里达州基拉戈,2001年4月。
[17] 美国地质调查局。河流流量测量方法 第二部分:流量测量。美国地质调查局水科学学院;2017年。可访问:https://water.usgs.gov/edu/streamflow2.html。
[18] 美国地质调查局。水文单位图。美国水资源;2017年。可访问:https://water.usgs.gov/GIS/huc.html。
[19] 李·C,林·S.D. 环境工程计算手册。麦格劳希尔;2007年。
[20] 瓦莱罗 DA. 空气污染。载于:柯克‐奥特默化学技术百科全书。约翰威立父子有限公司;2000年。
[21] 美国国家海洋和大气管理局。载于:美国商务部国家海洋和大气管理局 编辑。大气二氧化碳趋势;2013年。
[22] 奥扎卡兰 H. 人类暴露模型的案例研究应用。载于:Eurotox 2009 会议;WHO/IPCS CEC6 暴露评估课程;2009。德累斯顿(德国)。
[23] 卡马利尔 L,美国环境保护署。fi空气质量规划与标准办公室。关于40 CFR 第58部分附录A要求的精密度和偏差数据含义及使用的指南。美国环境保护署,空气质量规划与标准办公室;2007。
[24] 舒尔茨 M 等人。跨数据类型和国界的大气成分数据链接。载于:EGU全体大会会议摘要;2016。
[25] 罗兹 R.C. 关于 40 CFR 第58部分附录A和B要求的精密度和准确性数据含义及使用的指南。美国环境保护局;1983。
[26] 美国环境保护署。存储与检索及水质交换。水数据与工具。2017。可从以下网址获取:https://www.epa.gov/waterdata/storage-and-retrieval-and-water-quality-exchange。
[27] 美国环境保护署。存储与检索及水质交换。载于:美国环保局编。华盛顿(特区):环保局;2017。
[28] 瓦莱罗 DA,伊苏卡帕利 S.S.,扎塔里安 V.G.,麦克卡迪 T.R.,麦康 T,乔治奥普洛斯 P,达里 C.C. 农药暴露的建模与预测。载于:克里格 R 编。海斯农药毒理学手册。纽约(纽约州):爱思唯尔科学;2010年。第995e1020页。
[29] 卡内瓦莱 C 等人。空气质量规划决策中的不确定性评估:以意大利北部为例。环境科学与政策 2016;65:39e47。
[30] 沃森 S.I.,利尔福德 R.J. 整合多种证据来源:贝叶斯视角。2016。
水数据与知识库构建

被折叠的 条评论
为什么被折叠?



