智能体AI框架是连接概念与执行的桥梁,为AI系统提供结构、可靠性、可扩展性和透明度。其核心组件包括智能体角色定义、交互机制、API服务、组织结构、AI模型、记忆系统等。主流框架分为四类:编排与多智能体工作流、轻量级框架、企业级编排工具和以数据为中心的框架。这些框架使AI智能体成为真正的数字同事,为AI协作提供了新工作方式的基础。
前排提示,文末有大模型AGI-优快云独家资料包哦!
在本系列的第三部分中,我们解析了塑造我们谈论智能体AI方式的关键术语。但仅靠词汇无法创造价值,它们只是该领域的词汇表。真正将这些理念变为现实的,是框架。
框架是概念与执行之间的桥梁。它们为智能体提供了规划、推理和协作的结构,就如同组织结构图赋予企业秩序一样。没有框架,智能体就只是功能有限的孤立程序。有了框架,它们就能演变成协调的系统,能够像真正的数字同事一样扩展和运作。
在本文中,我们将探讨智能体AI框架的构成要素、它们为何重要,以及主流框架在设计和应用上有何不同。
框架为何重要
在深入探讨组件之前,有必要停下来思考一下:我们究竟为什么需要框架?
大语言模型功能强大,但若任其自行其是,它们就像没有管理者的才华横溢的自由职业者。它们可以起草内容、总结文档或回答问题,但缺乏协调性。如果给它们需要记忆、协作或遵循规则的多步骤任务,它们很快就会力不从心。
框架介入以提供:
- 结构:定义谁做什么、按什么顺序执行以及任务如何交接。
- 可靠性:确保工作流即使输入混乱也能持续运行。
- 可扩展性:使得管理数十个或数百个协同工作的智能体成为可能。
- 透明度:提供可追溯性、防护措施和问责制。
换句话说,框架将原始的人工智能能力转化为有组织、高效的系统。
智能体AI框架的核心组件
可以将智能体AI框架视为数字工作场所的解剖结构。每个部分都为整体做出贡献,它们共同使智能体能够发挥出超越各部分简单相加的功能。

https://arxiv.org/pdf/2508.10146
智能体:角色
智能体是系统中的专业工作者。想象一家保险公司:
- 分诊智能体 对收到的提交进行分类。
- 定价智能体 计算保费。
- 合规智能体 确保符合监管检查。
就像人类团队一样,每个智能体都有明确的角色。
交互:对话
智能体并非孤立工作。它们相互传递任务,就像项目中的团队成员一样。例如,数据提取智能体可能从PDF中提取客户详细信息,然后风险评估智能体使用该数据计算风险敞口。
智能体即服务:API
一些智能体被打包成服务,可通过API访问。经纪人可能通过API调用报价智能体,以即时生成保单报价。这种"即服务"设计使得智能体可以在不同应用中重复使用。
框架:结构
如果智能体是工作者,那么框架就是组织结构图。它们定义了谁做什么、任务如何委派以及工作流如何编排。
AI模型:大脑
框架提供了结构,但智能体仍然需要智能。这来自于AI模型:
- 用于阅读文档的语言模型。
- 用于模式识别的嵌入模型。
- 用于确保安全性和合规性的防护措施。
记忆:笔记本
正如人类依赖短期和长期记忆一样,智能体也需要记忆:
- 短期记忆 保存当前的对话上下文。
- 长期记忆 存储客户历史记录或先前的互动。
- 情景记忆 回忆特定的过去事件。
这种记忆有助于智能体提供连续性和个性化服务。
应用:工作场所
所有这些部分在现实世界的应用中汇聚在一起:客户服务机器人、承保工作流或知识提取管道。
待解决问题:挑战
当然,挑战依然存在。扩展这些系统、确保安全性以及跨企业系统集成仍然是待解决的问题。
总而言之,想象一个现代化的办公室。每个员工(智能体)都有一个角色。他们相互协作(交互),使用共享工具(AI模型),遵循报告结构(框架),并做笔记(记忆)。
他们共同实现任何个体都无法单独完成的目标。
这就是智能体AI框架旨在复现的图景。
主流框架初览
现在我们了解了构建模块,接下来让我们回顾一下那些赋予智能体AI生命力的框架。
智能体AI框架构成了AI智能体能够以自主性、情境感知和既定目标行动的系统的基础。它们由大语言模型驱动,赋予智能体解释任务、使用工具和实时适应的能力。
与传统方法不同,这些框架并非一刀切。
每个设计选择都塑造了智能体推理、协作和执行任务的方式。通过按原则和模式对框架进行分类,我们可以更清晰地了解它们如何影响智能体的行为和协调。这使得更容易将正确的框架与正确的问题匹配起来,无论是在保险、金融还是客户支持领域。
智能体AI框架通常分为四类:用于协调智能体团队的编排与多智能体工作流、用于快速原型设计的轻量级框架、用于规模和治理的企业级编排工具,以及用于知识检索和推理的以数据为中心的框架。
每种类型服务于不同的需求,从实验到企业级自动化。
#1:编排与多智能体工作流
这些框架旨在管理协同工作的AI智能体团队,就像项目团队中具有明确角色和职责的人员一样。它们侧重于协调、委派和平稳交接,这使得它们对于解决复杂的多步骤问题至关重要。
AutoGen

https://www.microsoft.com/en-us/research/blog/autogen-enabling-next-generation-large-language-model-applications/
AutoGen是微软开源框架,专为设计多智能体生态系统而构建。与单智能体工具不同,它支持多个智能体之间进行结构化通信,这些智能体可以协商、委派和共享上下文。这使得它对于研究、客户支持或文档自动化等工作流非常有用,因为这些工作流的复杂性无法由单个智能体单独处理。
CrewAI

https://www.crewai.com
CrewAI从人类团队中汲取灵感,为智能体分配明确的角色(规划者、分析员、执行者)并将其组织成"团队"。这些团队遵循结构化的协作模式,使工作流透明且可重复。借助模板、连接器和可视化工具,CrewAI降低了开发人员和业务用户试验基于团队的智能体设计的门槛。
MetaGPT

https://docs.deepwisdom.ai/main/en/
MetaGPT反映了软件或产品开发中常见的组织结构。智能体扮演项目经理、开发人员和测试人员等角色,并按顺序步骤协同工作。通过将组织工作流编码化,MetaGPT特别擅长构建一致的多阶段输出,例如产品蓝图、代码库或测试计划,从而减少重复和人力协调开销。
#2:轻量级框架
轻量级框架为速度和简洁性而构建,能够快速设置提示链和工具链。它们去除了不必要的复杂性,使得以最小开销进行实验、原型设计和测试想法变得容易。这些框架非常适合希望快速迭代周期和简单集成的开发人员,使其成为较小任务、概念验证和低门槛进入智能体开发领域的首选。
SmolAgents

https://smolagents.org
SmolAgents专注于简单性和速度,提供了一种最小化但灵活的构建智能体的方式。开发人员只需几行代码,就可以链式调用提示和工具来测试新想法。这使其非常适合快速原型设计、黑客马拉松和课堂教学,在这些场景中,易用性比企业级功能更重要。
PydanticAI

PydanticAI基于受信任的Pydantic库构建,为每个输入和输出强制执行数据模式。这保证了即使面对非结构化或混乱数据时的一致性。通过将验证与编排相结合,它确保智能体行为可预测——这是在金融或医疗保健等受监管行业中不可或缺的要求,因为这些行业对准确性和可重复性要求极高。
CopilotKit

https://www.copilotkit.ai/
CopilotKit将AI智能体直接嵌入到应用程序中,将其转变为理解用户意图和应用程序上下文的应用内助手。它的两种智能体类型——Concierges和Workers——使其足够灵活,可适用于从客户支持功能到开发人员助手的各种场景。通过与应用程序状态集成,CopilotKit无需外部编排层即可实现AI支持。
#3:企业级与编排工具
企业级和编排工具为规模、可靠性和集成而设计。它们提供了管理跨业务系统的复杂多步骤工作流所需的基础设施,同时确保合规性、可观测性和安全性。这些工具超越了简单的实验,提供诸如记忆、监控、生命周期管理和企业级治理等功能。它们非常适合需要将AI智能体嵌入关键业务流程、大规模自动化并无缝集成到现有平台和数据源的组织。通过将编排与企业控制相结合,这些工具使得AI能够在一致性和信任至关重要的受监管和大规模环境中得以采用。
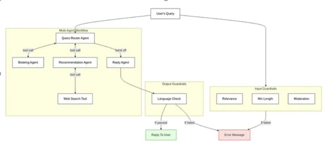
OpenAI Agents SDK

https://community.openai.com/t/agents-example-multi-agent-via-tools-handoff-multiple-input-output-guardrails-streaming/1144540
OpenAI Agents SDK是一个面向开发人员的工具包,简化了单智能体和多智能体系统的构建。它提供了高级构建模块——记忆、工具使用和防护措施——因此团队可以专注于工作流而非底层细节。凭借内置的可观测性以及与OpenAI模型的集成,它非常适合企业级、生产就绪的部署。
LangGraph

https://www.langchain.com/langgraph
LangGraph将多智能体工作流组织为节点和边的图。这使开发人员能够精确控制长时间运行过程中的分支、重组和维护状态。其基于图的结构提高了透明度和可重复性,使其对需要审计跟踪、模块化和对复杂业务工作流进行稳健编排的企业和研究人员具有吸引力。
Semantic Kernel

https://learn.microsoft.com/en-us/semantic-kernel/concepts/kernel?pivots=programming-language-csharp
Semantic Kernel将AI推理与传统编程相结合。它允许开发人员创建融合了语言模型、插件和确定性代码(使用C#、Python和Java等语言)的工作流。通过支持与企业系统的连接器,它帮助组织逐步将AI嵌入生产系统,同时保持可靠性、可解释性和细粒度控制。
Agno

https://github.com/agno-agi/agno
Agno是一个声明式智能体框架,强调可解释性和透明度。开发人员可以以结构化的形式指定智能体目标、工具和推理逻辑,使智能体决策可追踪和审计。这种问责制使其特别适用于保险、医疗保健和金融等受监管行业,这些行业的组织必须证明并监控AI驱动的流程。
#4:以数据为中心与分布式框架
以数据为中心和分布式框架旨在让AI智能体能够大规模访问知识,同时确保跨多个系统的协作。它们专注于使智能体能够检索、处理并对大量结构化和非结构化数据进行推理,这使它们在知识密集型任务中特别有效。这些框架通常包括检索增强生成、分布式编排以及与不同数据源的连接器等功能。它们非常适合需要智能体跨孤岛工作、利用企业数据湖或与外部信息流集成的组织。通过优先考虑可扩展性、互操作性和数据访问,这些框架使智能体能够在信息海量、分布式且不断发展的环境中提供准确、上下文丰富的结果。
LlamaIndex

LlamaIndex使智能体能够访问结构化和非结构化数据,从PDF到API和数据库。其优势在于检索增强生成,智能体将推理基于相关的、最新的知识。通过提供索引工具和连接器,LlamaIndex支持知识密集型任务,如企业搜索、风险评估或客户入职。
Google ADK

谷歌的智能体开发套件是一个用于可扩展、分布式智能体系统的实验性框架。与孤立的框架不同,ADK专注于互操作性,使智能体能够跨不同平台发现、协作和协调。通过支持智能体到智能体协议和模型上下文协议等协议,它将自身定位为未来跨系统、企业级AI生态系统的基础。
智能体AI框架比较

结论
智能体AI框架不仅仅是新工具,它们是一种与AI协作的新工作方式的基础。这些框架使智能体能够以自主性、记忆和协作能力行动,使其成为真正的数字同事,而非静态助手。
从用于快速原型设计的SmolAgents等轻量级工具,到LangGraph或OpenAI的Agents SDK等企业级解决方案,生态系统正在快速发展。选择正确的框架取决于您的目标:您是在进行实验、扩展规模,还是集成到关键流程中?
读者福利:倘若大家对大模型感兴趣,那么这套大模型学习资料一定对你有用。
针对0基础小白:
如果你是零基础小白,快速入门大模型是可行的。
大模型学习流程较短,学习内容全面,需要理论与实践结合
学习计划和方向能根据资料进行归纳总结
包括:大模型学习线路汇总、学习阶段,大模型实战案例,大模型学习视频,人工智能、机器学习、大模型书籍PDF。带你从零基础系统性的学好大模型!
😝有需要的小伙伴,可以保存图片到wx扫描二v码免费领取【保证100%免费】🆓


👉AI大模型学习路线汇总👈
大模型学习路线图,整体分为7个大的阶段:(全套教程文末领取哈)

第一阶段: 从大模型系统设计入手,讲解大模型的主要方法;
第二阶段: 在通过大模型提示词工程从Prompts角度入手更好发挥模型的作用;
第三阶段: 大模型平台应用开发借助阿里云PAI平台构建电商领域虚拟试衣系统;
第四阶段: 大模型知识库应用开发以LangChain框架为例,构建物流行业咨询智能问答系统;
第五阶段: 大模型微调开发借助以大健康、新零售、新媒体领域构建适合当前领域大模型;
第六阶段: 以SD多模态大模型为主,搭建了文生图小程序案例;
第七阶段: 以大模型平台应用与开发为主,通过星火大模型,文心大模型等成熟大模型构建大模型行业应用。
👉大模型实战案例👈
光学理论是没用的,要学会跟着一起做,要动手实操,才能将自己的所学运用到实际当中去,这时候可以搞点实战案例来学习。

👉大模型视频和PDF合集👈
这里我们能提供零基础学习书籍和视频。作为最快捷也是最有效的方式之一,跟着老师的思路,由浅入深,从理论到实操,其实大模型并不难。

👉学会后的收获:👈
• 基于大模型全栈工程实现(前端、后端、产品经理、设计、数据分析等),通过这门课可获得不同能力;
• 能够利用大模型解决相关实际项目需求: 大数据时代,越来越多的企业和机构需要处理海量数据,利用大模型技术可以更好地处理这些数据,提高数据分析和决策的准确性。因此,掌握大模型应用开发技能,可以让程序员更好地应对实际项目需求;
• 基于大模型和企业数据AI应用开发,实现大模型理论、掌握GPU算力、硬件、LangChain开发框架和项目实战技能, 学会Fine-tuning垂直训练大模型(数据准备、数据蒸馏、大模型部署)一站式掌握;
• 能够完成时下热门大模型垂直领域模型训练能力,提高程序员的编码能力: 大模型应用开发需要掌握机器学习算法、深度学习框架等技术,这些技术的掌握可以提高程序员的编码能力和分析能力,让程序员更加熟练地编写高质量的代码。
👉获取方式:
😝有需要的小伙伴,可以保存图片到wx扫描二v码免费领取【保证100%免费】🆓

4596

被折叠的 条评论
为什么被折叠?



