1、雷击试验
1.试验接线
在实验室模拟雷击试验,试验接线如下:

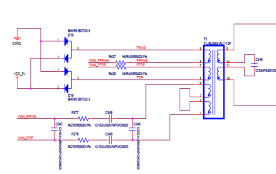
雷击发生器输出10/700uS通讯波浪涌,电压为6KV。浪涌输出端连接到电话线端口,COM端连接到RJ45的4,5,7,8线,并连接到大地。
2、雷击模拟试验
试验3PCS产品,时间10/700uS通信波,电压为6KV,3PCS产品均损坏。具体情况如下:
1#
施加第三次浪涌电压时,样机损坏,表面无明显异常,DSL不能同步,电源适配器失效(无输出电压);样机3.3V-GND短路,网口75ohm电阻R400、R398阻值异常,AFE电路部分R377、R378(270ohm)电阻值变为:253ohm、1.4Kohm。
测试以太网变压器T4的耐压,低于600V,说明以太网变压器已经过电压损坏。
2#
施加第三次浪涌电压时,样机损坏,指示灯异常;施加第八次浪涌电压时,产生剧烈爆炸现象,以太网口电阻R400、R398等电阻烧坏,以太网变压器损坏,变压器初级线圈(6-7-8)烧坏开路。
电话口部分C353引脚与GND之间产生放电现象,如下:
此处PCB的爬电距离约为4.5mm,正常情况下抗电强度可达到6KV以上;由于PCB表面残留有大量的助焊剂,使得PCB表面抗电强度明显降低,而在此处产生拉弧放电。
3#
3.3V-GND短路;R377、R378(270ohm)电阻值变为:250ohm、4.16Kohm。
3、雷击失效分析
以上雷击试验结果表明:
1. 该产品不能承受共模6KV浪涌电压;
2. 共模雷击失效的表象主要为:AFE接收回路电阻R377、R378电阻烧坏,3.3V-GND短路,网口75ohm电阻烧坏,网络变压器损坏。R377、R378为AFE部分接收回路的电阻,而发送回路器件未损坏;3.3V-GND短路,3.3V为AFE部分VDDRX、VDDTX电源;浪涌电压经ADSL变压器后至AFE部分,经信号接收回路,进入芯片内部,将3.3V对地击穿。
![]()
![]()

3. 共模雷击的路径为:浪涌电压由电话口进入,高电压使得ADSL变压器空气击穿放电,过电压经变压器次级至AFE电路,并通过信号线路进入CPU,导致CPU过电压击穿,并由PHY模块传输至以太网变压器,使得变压器产生击穿,通过以太网口泄放至大地。
ADSL变压器和以太网变压器的绝缘耐压是产品抗共模雷击能力的关键。
4. 4.由于AFE部分信号发送回路 有TVS管进行保护,因此信号发送回路的器件,5V-GND(line driver)没有损坏;而接收回路无次级保护器件,因而接收回路易受到过电压损坏。
4、变压器绝缘耐压分析
该产品上使用的线路变压器和以太网变压器,其额定耐压为AC2KV左右。取该产品上使用的线路变压器和以太网变压器进行耐压试验,设置条件为AC50Hz,漏电流3mA,测试不同电压条件下,变压器的耐压如下:
|
型号 |
供应商 |
2K |
2.5K |
3KV |
|
MT10232ANL |
诺威 |
PASS |
PASS |
PASS |
|
H16107DF-R |
FPE |
PASS |
PASS |
PASS |
|
LTA13P957V |
力维兴 |
PASS |
PASS |
PASS |
该三款变压器,进行浪涌试验,浪涌波形为10/700uS,试验结果如下:
|
型号 |
供应商 |
5K |
5.5K |
6KV |
|
MT10232ANL |
诺威 |
PASS |
PASS |
FAIL |
|
H16107DF-R |
FPE |
PASS |
PASS |
PASS |
|
LTA13P957V |
力维兴 |
PASS |
PASS |
PASS |
以太网变压器的耐压满足要求,ADSL变压器的浪涌耐压为5.5KV左右,耐压偏低。
取该批次产品4#,卸下以太网变压器和DSL变压器,进行浪涌试验,试验电压为6KV。
|
型号 |
供应商 |
6KV |
|
MT10232ANL |
诺威 |
FAIL |
|
H16107DF-R |
FPE |
PASS |
可见,板上的ADSL变压器的耐压不能达到6KV,而以太网变压器耐压可以达到6KV。
5、改善措施
5.1 采用高耐压变压器试验
采用高耐压变压器MP5422H,其额定耐压可达到AC4500V。采用雷击发生器测试其抗浪涌电压能力,试验电压为6KV,变压器无异常。
此ADSL变压器用于broadcom方案,但其线圈匝数比与infineon方案的变压器匝数比相同,但电感值不同。
将MP5422H变压器用于此产品,DSL可以同步,0公里下速率正常。采用此变压器进行浪涌试验,试验电压为6KV,经验证,样机可以通过雷击测试。
因此,采用绝缘耐压更高的DSL变压器,可以改善整机的抗浪涌能力。可以将infineon方案变压器按照MP5422H变压器工艺进行改进,以提高绝缘耐压。
5.2 在接收回路增加次级防护器件
在接收回路增加快双向TVS管,上拉到5V,下拉到地,进行6KV雷击测试,样机无异常。说明,在接收回路增加保护器件,可以对后级电路进行有效的保护。
使用双向TVS管,测试其加距连接速率,速率没有影响,说明增加这两个器件对于性能没有影响。
本文进行了雷击试验和模拟试验,发现产品不能承受共模6KV浪涌电压,共模雷击失效表象包括电阻烧坏、变压器损坏等。分析得出ADSL和以太网变压器绝缘耐压是关键,且接收回路易受损。提出采用高耐压变压器和在接收回路增加次级防护器件的改善措施,经试验验证有效。
6416

被折叠的 条评论
为什么被折叠?



