1、现象
12V上电时,ONU的5V上电电压不单调,出现台阶,如图1所示。

图1 7#样机5V上电电压波形
2、分析过程

图2 5V供电电路
该ONU的5V电压由稳压管VD1提供,直接输入CPU的AVDD50的两个PIN脚。在AVDD50小于5V时,VD1未起到稳压作用;当AVDD50大于5V时,VD1将该点电压钳制在5V。值得注意的是,R115是该稳压管电路所必须的,它起到限流的作用,不致使稳压管损坏。以下将进行逐步分析。
2.1 调节C114
采用12#样机进行debug,5V上电波形如图3所示。

图3 12#样机5V上电电压波形
5V上电不平坦,可能是因为上电过程中,AVDD50提供给CPU时,CPU大量抽取电流,导致5V电压塌陷。这里可通过增大C114,在VD1未达到5V前,C114存储了一定的电量,当CPU抽电时,C114储存的电量起到续流的作用。另一方面,C114电容也具有阻碍电压变化、减缓电压变化的作用。为了验证C114的作用,可以先将C114 NI,测试结果如图4所示。

图4 12#样机C114_NI时5V上电电压波形

图5 12#样机C114=1uF时5V上电电压波形
为了使上电过程单调,削弱电压变化,将C114由0.1uF调节为1uF,测试如图5所示,问题得到改善。然而,后续在EVT中,采用其它的样机将C114改为1uF,甚至更大时依然有上电不单调的现象,因此调节C114只能起到补偿的作用,并不能从根本上解决该问题。
2.2 采用分压电阻取代稳压管提供5V电压
为了确认该5V上电台阶是否由稳压管本身特性产生,采用分压电阻(432Ohm和392Ohm 0805贴片电阻)取代稳压管提供5V电压。经测试,该现象依然存在,证实并非稳压管本身特性所致。
2.3 NI电解电容PC9
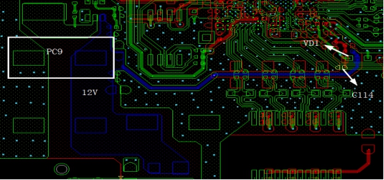
根据推测,5V上电台阶是由于后端负载太重抽取电流产生。查看PCB走线,发现提供给稳压管VD1产生5V的12V电压是在PC9前出线的(如图6所示),这将可能使5V在上电时由于容性负载而被拉低。

图6 12V-5V PCB走线

图7 PC9 NI时3.3V-5V上电电压波形
PC9 NI后测试5V上电波形如图7所示,与PC9上件情况的图1对比可知,问题并没有得到改善,5V上升到某电位时即被下拉,而PC9上件时却在某电位维持一小段时间后才被下拉。实验说明PC9的作用与之前的设想相反,这里PC9上件有助于在VD1的电压由0V上升到5V前储存一定能量,在后续被重负载下拉时续流,同时减缓电位瞬变的作用。
2.4 使用大电流电源适配器

图8 7#样机使用12V/1A电源适配器时3.3V-5V上电电压波形
使用12V/1A电源适配器测试,是为了排除12V/0.5A电源适配器实际供电电流达不到0.5A的情况。事实证明,12V/0.5A是可以满足要求的。
从这个图看,5V电源已经正常上升到5V,当3.3V产生时,5V电源被迅速拉低,说明增加C114的容值是有作用的,只是5V电流不够,调整加大电容,只能起到一定补偿作用,并不能完全达到电流消耗要求。通过分压电路提供5V电压并未见改善,也是因为分压电路的总电流不够所致。PC9上件的作用肯定大于不上件的情况,如果12V在上电过程中没有被拉低的情况出现,那12V的供电电流应该是没有问题的,问题的根源在于5V的供电电流不够。从图8看,芯片内部3.3V和5V之间应该存在一个回路,在3.3V、5V都没有稳定之前,这个回路会从5V往3.3V供电。
是不是5V抽电流过大导致的原因,需要电源输出电流能够满足电源电流指标要求,按照目前电路计算,电路只能提供最大14mA的电流,不满足芯片最大40ma需求。
2.5 调节使3.3V电压时序晚于5V电压

图9 12V-5V上电电压波形
从图1、图7和图8这三张5V与3.3V时序图可以发现它们之间的一个共同点,即5V电压被下拉的时候,3.3V电压产生。由此可推断出,3.3V产生时CPU开始工作,过重的负载抽取电流,而此时12V未完全稳定(如图9),其电流(或者说功率)并不足以同时提供给5V和3.3V负载,因此5V被拉低。

图10 12V-3.3V DC/DC模块局部电路
为了解决此问题,可将3.3V时序在5V产生前稳定,但是由设计电路可知,5V是由12V爬升到5V时产生的,而爬升到6.02V时MP1470开始工作产生3.3V电压,因此可调节PR3使12V爬升到5V前MP1470就开始工作。而这种情况可能使稳压管工作时,又将MP1470使能电压拉低,导致芯片不能工作,3.3V输出可能出现台阶。

图11 PR3=22kOhm时3.3V-5V上电波形

图12 PR3=22kOhm时3.3V-12V掉电波形
由于MTK已说明5V-3.3V上电时序不需考虑,因此我们先保证3.3V正常上电,即将3.3V上电时序再往后延迟,使12V上电到更大的电压时3.3V再启动。根据式1,要使V变大,需降低PR3,现调节PR3=22kOhm,经测试此时5V上电电压正常,如图11所示。
式1

图13 PR3=27kOhm时3.3V-5V上电波形
然而,PR3=22kOhm时,VIN=8.31V。VIN的提高,将使DyingGasp的时间减短,如图12所示,为10.94ms。
从图中可知,增加DyingGasp时间有两种路径:其一,降低MP1470的使能电位对应的VIN;其二,提高DyingGasp的触发电位。因此,稍微增大PR3,适当增大DyingGasp时间。调节PR3=27kOhm,5V上电电压亦正常如图13所示,此时VIN=7.06V, DyingGasp的时间如图14所示,为17.4ms。由于客户要求DyingGasp在满载时必须大于16ms,17.4ms只是在空载时的测试结果,因此将PC14=47uF的0805贴片电容上件,测试结果为19ms左右,收效甚微。

图14 PR3=27kOhm时3.3V-12V掉电波形

图15 DyingGasp设置电路
为了增加DyingGasp时间,可通过调节DyingGasp设置电路的R3,同时需保证触发DyingGasp的电位Vtrip不要超过10.8V,避免12V波动误触发DyingGasp功能。现调节R3=11kOhm,Vtrip由原来的9.61V上升为10.35V,此时空载和满载情况下12V-3.3V掉电波形如图16、图17所示,分别为25.7ms和18.09ms。因此,最终确认修改硬件电路为R3=11kOhm,PR3=27kOhm。
式2

图16 R3=11kOhm空载时3.3V-12V掉电波形

图17 R3=11kOhm满载时3.3V-12V掉电波形
2.6 增大5V电压电流
从图1和以上的分析过程可知,上电时5V出现台阶是由于负载过重,抽取大量电流所致。电压并没有上升到5V,而当3.3V产生时,芯片开始工作,5V供电负载和3.3V供电负载同时从12V抽取电流,由于5V供电电流不足,所以导致电压被拉低。
图18为MT7520S芯片规格书中定义的5V电压的电流和电压规格,从中可知该5V电源需提供的最大电流将达到40mA左右。然而,设计中稳压管的串联电阻R115=499 Ohm,电流为13.8mA。很明显,13.8mA并不能满足需求。

图18 MT7520S芯片5V电压规格

图19 R115=200 Ohm时5V-3.3V上电波形
为了提高负载供电电流,可减小R115以增大5V电压电流以迅速提供电流给负,如式3可知,当R115小于或等于175Ohm才能满足40mA的要求。然而,此处R115为0603电阻,额定功率为1/10W,为了增大5V电流,在减小R115电阻时需注意额定电流的限制。根据式4,无法再减小R115,该解决方案无法实现。
式3
式4
当然,为了进行验证,在短时间实验下,我们将R115更改为200 Ohm电阻,则供电电流为34.5mA,测试结果如图19所示,5V上电波形已经没有台阶。
最后,需要考虑R115对应的封装,当封装为0805时,额定功率为1/8W,为了满足该电阻额定电流的限制,R115必须大于392Ohm(式5),无法同时满足式3的要求。当封装为1206时,额定功率为1/4W,为满足该电阻额定电流的限制,R115必须大于196Ohm(式6),亦无法同时满足式3的要求。因此,我们考虑并联两个0805封装电阻以实现设计要求,选择0805封装的电阻同时满足式7与式3(98≤R115≤175)即可。
式5
式6
式7
3、解决方案
改版时,R115修改为并联两个0805封装的电阻,阻值在98~175Ohm之间。
4、经验总结
Ø debug后的解决方案应在多PCS样机上进行验证。避免类似于调节C114后,测试OK,后续测试却又Fail。
Ø 先定位问题产生的多种原因,确定解决思路,采用逐步排除的方式。
Ø 查看相关电路的PCB走线,找出可能出问题的地方并进行验证。
Ø 电压台阶总与负载抽电流有关,对此如果有多个DC/DC模块,可以尝试分步断开进行实验测试。
Ø 对于该电压台阶问题,有两种方法解决:其一,采用大电容以续流、减缓电压瞬态变化,例如在C114使用大电容,为避免改版,此处不采用大电容;其二,找到使电压产生台阶的根本原因,提供大电流以消除台阶,例如本案例解决方案即是在12V爬升到更大的电压时才使MP1470工作,此时的电压以足以同时提供3.3V和5V的负载一起工作。
Ø 解决对应的问题后,应考虑该解决方案是否对其它问题产生影响。
Ø 增加DyingGasp时间有两种路径:其一,降低MP1470的使能电位对应的VIN;其二,提高DyingGasp的触发电位,该触发电位如果改变需与客户确认。
Ø 测试结果的图片应该保持设置的时基、每隔大小等一致,增加曲线标签、光标已进行对比。
本文分析了ONU设备在12V上电时,5V电压出现台阶现象的原因,探讨了包括稳压管特性、电容补偿、电流供应不足等问题,并提出了解决方案,包括调整电路参数和增大供电电流。
4987

被折叠的 条评论
为什么被折叠?



