Spring AI
Spring AI 是 Spring 官方团队推出的一个项目,旨在将 人工智能(AI),特别是 生成式 AI(Generative AI) 的能力无缝集成到 Spring 生态系统中。它的核心理念是让熟悉 Spring 的开发者能够用他们熟悉的编程模型(如模板、Repository、响应式编程等)来轻松地使用 AI 功能,而无需深入了解底层复杂的 AI 模型和 API。
您可以把它看作是 Spring 对 AI 时代的回答,类似于当年 Spring Data 统一了数据库访问,Spring AI 的目标是统一对各大 AI 模型提供商(如 OpenAI, Anthropic, Cohere 等)的访问。

Spring AI vs. LangChain:核心对比

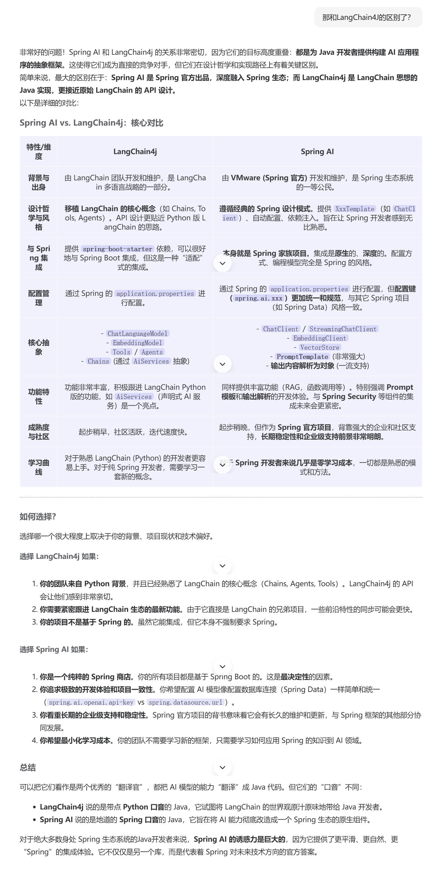
Spring AI vs. LangChain4j:核心对比

4722






