品牌:星云半导体
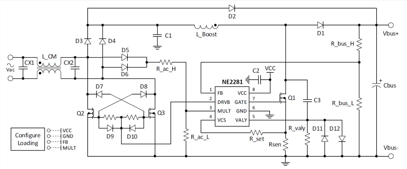
方案名称:NE2281 2000W PFC芯片,CCM、DCM、CRM模式,拼对拼替换 ON NCL2801
特点:
· 多模式混合工作实现全负载范围高效率
· PF补偿实现接近单位功率因数
· 内置数字环路,简化IC外围
· CCM最高频率300kHz
· 内置频率抖动,良好EMI特性
· 具有BOOST Follower功能
· 有源桥驱动功能
· X-Cap放电功能
· 输入电压前馈
· 输入Brown-in/out检测、SAG
· 开关管电流采样控制,成本低
· 开关管Drain谷底检测
· 输入、输出过压保护功能(OVP)
· 逐周期过流保护(OCP)
· 电流采样短路保护(SCP)
· 过载保护功能(OLP)
· 内置IC过温度保护功能(OTP)
· 支持CCM阈值电阻配置调节
· 内置OTP存储器,可支持GUI配置
应用:
· AC/DC适配器、PD快充电源
· PC电源或一体机电源、电视机电源
· 工业,医疗等其它电源
· LED照明

3151

被折叠的 条评论
为什么被折叠?



