品牌:星云半导体
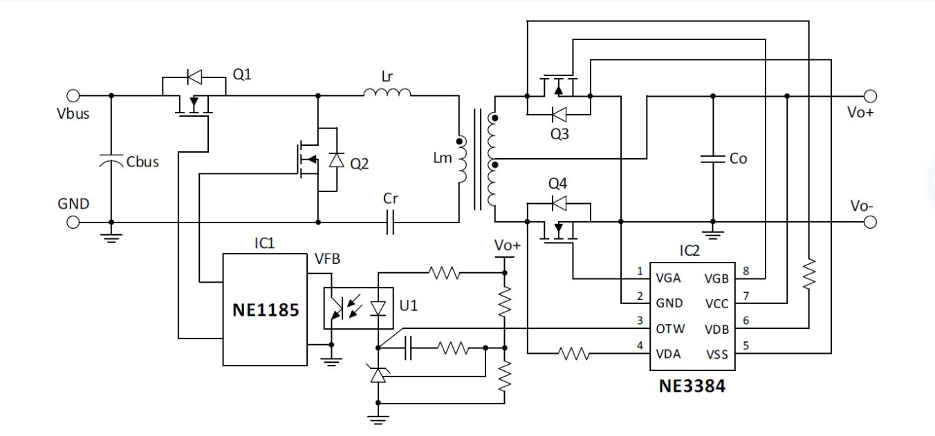
案子名称:NE3384国产LLC同步整流芯片,拼对拼替换MPS MP6924
特点:
· VDA,VDB对地最大电压120V
· VCC工作范围宽,支持5V ~ 36V的电压应用
· IC待机节能时,实现110uA低静态电流
· 快速关断,适用于CCM,CRM和DCM工作模式
· 双通道独立差分采样
· VDS阈值偏置电阻设置
· 内部过温检测预警功能 OTW
· 针对系统频率,配置优化性能
· 外围简单,性价比高
· 互锁功能防止直通工作
· SOP-8/ESOP-8封装
应用:
· AC/DC 适配器,LED驱动电源
· PD快充电源
· PC电源或一体机电源
· LCD电视电源
· 工业,医疗等其它电源

1990

被折叠的 条评论
为什么被折叠?



