摘 要
本研究旨在设计并实现一套基于SpringBoot技术栈的文创管理系统,涵盖产品管理、用户管理、社区互动、购买交易等核心功能。系统采用前后端分离的设计,提升平台反应速度和用户体验,同时保证系统的扩展性。研究过程从需求分析开始,明确了功能模块与技术架构,确定SpringBoot作为核心开发框架,并结合Vue.js等前端技术实现交互式页面。开发过程中,系统架构围绕模块化与高效数据处理展开,确保各类操作的高效性。
在实现过程中,系统采用SpringBoot、SpringSecurity、MyBatis等技术,确保后台管理能力和系统安全性。通过详细的用户角色与权限管理,平台满足用户浏览、购买文创产品的需求,并提供管理员对产品、资讯、订单等内容的管理功能。数据库方面使用MySQL,确保数据一致性和稳定性。灵活的前端界面使用户能便捷地查询产品、参与社区互动、管理个人信息。最终,系统在功能完整性、用户体验、扩展性等方面取得了显著成果,为文创行业提供了高效的管理解决方案。
关键词:SpringBoot,文创管理系统。
Abstract
In recent years, China's cultural and creative industry has developed rapidly and become an important component of the country's cultural economy. With the popularization of digitalization and the Internet, the management, promotion and sales of cultural and creative products have gradually shifted to online platforms. In order to better adapt to this trend, cultural and creative enterprises and cultural institutions urgently need efficient management tools to improve the efficiency of product display, transactions, and user interaction. Therefore, the Chinese cultural and creative management system based on the SpringBoot framework has emerged, aiming to provide more intelligent and convenient management solutions for the cultural and creative industry.
This study aims to design and implement a cultural and creative management system based on the SpringBoot technology stack, covering core functions such as product management, user management, community interaction, and purchase transactions. The system adopts a front-end and back-end separation design to improve platform response speed and user experience, while ensuring system scalability. The research process starts with requirement analysis, clarifies functional modules and technical architecture, determines SpringBoot as the core development framework, and combines front-end technologies such as Vue.js to implement interactive pages. During the development process, the system architecture revolves around modularity and efficient data processing to ensure the efficiency of various operations.
In the implementation process, the system adopts technologies such as SpringBoot, SpringSecurity, MyBatis, etc. to ensure backend management capabilities and system security. Through detailed user role and permission management, the platform meets the needs of users to browse and purchase cultural and creative products, and provides administrators with management functions for products, information, orders, and other content. MySQL is used for the database to ensure data consistency and stability. The flexible front-end interface enables users to easily query products, participate in community interactions, and manage personal information. In the end, the system achieved significant results in terms of functional integrity, user experience, scalability, etc., providing efficient management solutions for the cultural and creative industry.
Keywords:SpringBoot, Cultural and creative management system.
目 录
1绪论
1.1系统的研究背景与意义
1.1.1研究背景
中国文创产业近年来取得了显著的发展,逐渐成为国家文化经济的重要组成部分。随着社会经济的进步和文化消费的升级,文创产品不仅在国内市场得到广泛关注,也逐步走向国际化。然而,文创产业在高速发展的过程中,面临着一系列管理和运营上的挑战。传统的管理模式已无法满足日益复杂的市场需求,尤其是在产品展示、销售渠道、用户互动和数据分析等方面,亟需借助现代技术手段进行有效的整合与创新。随着数字化技术的普及,基于互联网的平台成为了文创产品管理和推广的重要途径,而这一转型要求管理系统具备更加高效、灵活和可扩展的功能。
SpringBoot作为一种轻量级的Java开发框架,因其高效的开发流程、灵活的配置管理、优秀的安全性和广泛的社区支持,逐渐成为构建企业级应用系统的首选技术。利用SpringBoot框架开发文创管理系统,不仅能够大大简化开发过程,还能够为文创企业提供一个高效的产品展示、交易、用户互动及内容管理平台。通过系统化、数字化的管理,能够有效提升文创产品的市场竞争力和运营效率,助力文创产业实现可持续发展。因此,基于SpringBoot框架的文创管理系统的设计与实现,具有重要的现实意义与研究价值,不仅可以为文创企业提供更加便捷的管理工具,还能促进文化产业的现代化进程,推动中国文创产业的进一步发展。
1.1.2研究意义
基于SpringBoot的中国文创管理系统的研究意义在于其能够有效解决文创产业在现代化转型过程中遇到的一系列管理难题。随着文创产业的蓬勃发展,传统的管理方式已难以满足日益多样化和复杂化的市场需求。通过开发一套基于SpringBoot的数字化管理系统,可以提高文创产品的展示效果、交易效率以及用户体验,进而推动文创企业向更高效、更智能的方向发展。此外,文创行业作为文化产业的重要组成部分,具有巨大的社会价值和经济潜力。系统化的管理和智能化的运营手段不仅能够促进文创产品的传播和推广,也能有效地提升产业的整体竞争力。
本研究通过采用现代信息技术,为文创产品的管理提供了一种创新的解决方案。SpringBoot作为开发框架,具备高度的模块化和可扩展性,能够实现高效的系统架构和灵活的数据管理,为文创企业提供了更为稳定和高效的管理平台。研究还突出了前后端分离的架构设计,增强了系统的用户体验和维护性,同时降低了开发和运维成本。通过该系统,文创企业不仅可以实现对产品、用户和数据的高效管理,还能通过数据分析为决策提供支持,进一步提高产业链的协同效率。
从更广泛的角度来看,该研究对推动中国文创产业的数字化转型、提升文创企业的竞争力具有重要意义。随着互联网和大数据技术的发展,文创产业将逐步向信息化、智能化的方向发展,本系统的设计与实现,正是这一发展趋势的一个积极探索和有力推动。
1.2国内外发展现状分析
1.2.1国内研究现状
在国内,随着文化产业的不断发展和文创产品的日益普及,越来越多的研究者开始关注文创管理系统的设计与实现。近年来,文创产业的管理模式逐渐从传统的线下方式转向线上平台,这推动了大量的文创管理平台和系统的研发。很多文创平台的建设以信息技术为基础,致力于提高管理效率、优化用户体验、提升产品的市场竞争力。
目前,国内一些研究集中于文创产品管理系统的需求分析和功能设计。在文创产品的展示与销售管理方面,研究者关注如何通过合理的功能模块来实现高效的产品推荐、购买管理和库存管理。通过系统化的设计,优化文创产品的展示与交易流程,提高销售渠道的管理效率。另外,部分研究还着眼于如何对文创产品进行数据分析与市场监测,帮助企业和平台及时了解市场动态,进行精准的产品推广与营销策略调整。
在系统架构方面,一些国内的研究采用了先进的Web开发技术和框架,确保平台的高效运行与可扩展性。例如,基于Spring框架的系统设计得到了广泛关注,研究着重探讨了如何通过SpringBoot等开发工具,优化系统的架构、提升性能并简化开发过程。此外,国内已有部分学者关注到系统的安全性问题,研究了如何通过强化用户权限管理、数据加密和安全防护机制,保障平台的数据安全和用户隐私。
尽管国内的文创管理系统已经取得了一些研究进展,但大多数现有研究仍集中于单一平台的管理功能,而缺乏跨平台、跨行业的综合管理解决方案。随着市场需求的多样化和文创产业规模的扩大,未来的研究需要进一步深入,探索如何利用现代信息技术实现文创产业的整体优化和协同管理,推动文创产业的可持续发展。
1.2.2 国外研究现状
在国外,文创产业同样受到越来越多学术界和业界的关注,尤其是在数字化转型、平台化建设和产业整合方面,已有不少研究成果。随着文化创意产业的不断发展,许多国家纷纷探索如何利用现代信息技术来提升文创产品的管理效率、增加市场影响力以及促进文化传播。国外的研究往往聚焦于文创产业管理系统的设计与实施,尤其是在系统功能优化、用户体验提升和跨平台融合等方面。
许多国外研究者探讨了如何通过合理的系统架构和模块化设计,提高文创管理系统的可扩展性与灵活性。以美国和欧洲为代表的国家,文创产业的管理系统设计强调跨平台协作与内容的高效流通,通常采用微服务架构,使得不同功能模块能独立运行并互相协作。这种架构设计不仅提升了系统的维护性和升级的便捷性,还保证了平台在面对不同类型的文创产品时能够迅速适应市场需求变化。
此外,国外的研究还注重文创管理平台的用户交互和参与度提升。在用户管理、社区互动和产品个性化推荐方面,国外的文创管理系统逐步向更精细化的方向发展,研究者尝试通过设计更加人性化的用户界面和个性化的功能,来提升用户的参与感和粘性。例如,某些平台通过精确的用户行为分析,提供定制化的内容和产品推荐,这类方法逐渐成为提升平台运营效果的关键。
另外,国外文创管理系统在数据整合和市场监控方面也进行了大量的探索。一些研究着重研究了如何通过整合用户、产品和市场的多维数据,为文创企业提供实时的市场反馈与决策支持。这不仅帮助企业及时调整战略,还能通过数据分析优化产品和服务,提升整体产业的竞争力。
尽管国外的研究在文创管理系统领域取得了一定的进展,但许多现有的解决方案仍然局限于单一平台或某个特定行业的需求,缺乏对整个文创产业链的综合性管理和协同解决方案。因此,未来的研究方向可能会更加注重如何实现跨行业、跨平台的集成管理,推动文创产业的全方位发展。
2相关技术简介
2.1 Java语言
文创管理系统采用了Java语言作为后端开发的核心技术。Java语言因其跨平台特性和高度灵活性而备受青睐,使系统能够在不同操作系统上稳定运行,并为未来功能的拓展提供可靠的技术支持。同时,采用SpringBoot框架简化了配置,提升了开发效率和系统的稳定性。Java的选择确保了平台具有良好的可扩展性和稳定性,在为文创管理系统提供技术支持的同时,也为用户提供畅顺的体验。
2.2 SpringBoot 框架
SpringBoot,作为Spring生态系统中一颗璀璨的明星,以其“约定优于配置”的核心理念,极大地简化了Java应用的开发、部署与管理流程。它并非对Spring框架的颠覆,而是在其基础上进行了深度封装与优化,旨在快速搭建独立的、生产级别的Spring应用。SpringBoot通过自动配置功能,减少了大量繁琐的配置工作,让开发者能够更加专注于业务逻辑的实现。同时,它集成了众多常用库,如数据库连接池、缓存、消息队列等,为开发者提供了一站式的解决方案。此外,SpringBoot还支持多种部署方式,无论是传统的WAR包部署,还是现代的容器化部署,都能轻松应对。因此,选择SpringBoot作为文创管理系统的开发框架,不仅能够提升开发效率,还能确保系统的稳定性和可维护性。
2.3 Vue框架
Vue框架,作为一款风靡前端的JavaScript框架,以其渐进式、组件化的设计理念,为开发者构建高效、灵活的Web界面提供了强大支持。Vue不仅轻量且易于上手,其核心库专注于视图层,使得开发者能够轻松地将Vue集成到现有项目中,实现前后端分离的现代Web应用开发。其数据绑定和组件系统,让开发者能够高效地管理界面状态和用户交互,同时Vue丰富的生态系统也提供了众多插件和工具,进一步提升了开发效率和应用的性能。在文创管理系统中引入Vue作为前端框架,不仅可以优化用户界面的渲染和交互体验,还能通过前后端分离的架构提升系统的可维护性和可扩展性,是构建更高效的文创管理系统的理想选择。
2.4 MySQL数据库
MySQL数据库,作为开源关系型数据库管理系统的佼佼者,以其高性能、可靠性、易用性和灵活性,在全球范围内被广泛应用于各类企业级应用中。MySQL采用SQL(结构化查询语言)作为数据操作的标准语言,支持复杂的查询、数据更新、索引优化等功能,确保数据的高效存取和完整性。其强大的事务处理能力,为业务逻辑的原子性、一致性、隔离性和持久性提供了坚实保障。此外,MySQL还具备高度的可配置性和可扩展性,通过优化存储引擎、调整配置参数等手段,可以轻松应对高并发、大数据量的应用场景。在基于SpringBoot的中国文创管理系统中,MySQL作为后端数据存储的核心,不仅为系统提供了稳定可靠的数据支持,还通过其丰富的数据操作功能,助力系统实现复杂的业务逻辑和高效的数据管理。
3系统需求分析
3.1系统功能需求分析
基于SpringBoot的中国文创管理系统旨在提供一个高效、用户友好的平台,满足不同角色的需求。系统支持注册用户和管理员两大类用户,各自拥有特定的功能模块。注册用户可以在首页通过关键词搜索、导航栏和轮播图获取最新资讯,参与社区互动,对喜欢的内容进行点赞、收藏和评论,并管理自己的账户信息,包括修改密码、头像、昵称等。同时,用户可以浏览文创资讯和产品,进行购买操作并查看个人购买记录。管理员则具备更高级别的权限,用于全面管理和维护系统,功能包括后台首页管理、系统用户管控、文创产品管理、购买信息管理、系统设置(如轮播图和公告管理)、资源管理和交流社区管理。管理员可以通过这些模块对用户账号进行增删改查操作,确保系统的安全性和规范性;添加、编辑和删除文创产品信息,查看用户评论;跟踪用户的购买记录和支付情况;更新轮播图和发布公告;管理和发布文创资讯;监督和维护社区内容,确保健康积极的讨论环境。通过这些综合功能设计,系统不仅提升了用户体验,还增强了平台的管理和维护效率,确保了数据的安全性和隐私保护,为文化创意产业的发展提供了强有力的技术支持。主要功能如下:
3.1.1 注册用户功能
登录页面:提供注册功能,允许新用户创建账户。用户可以选择身份进行登录。
首页:用户进入系统后会看到首页,首页包含了导航栏、轮播图和文创资讯等多种模块。用户可以在首页上输入关键词进行全网搜索,快速找到自己感兴趣的文创产品、资讯或帖子。首页的轮播图展示了系统当前重点推荐的内容,帮助用户了解平台的最新动态和热门信息。
交流社区:在交流社区模块,用户可以浏览和参与平台上的社区互动。用户可以查看其他用户发布的帖子内容,并对帖子进行评论、点赞和收藏。同时,用户也可以发布新的帖子,选择适当的分类和标签,上传封面图,并填写标题和正文进行提交。通过局部搜索或选择“全部”来筛选帖子,帮助用户快速找到相关内容。
网站公告:用户可以查看网站的公告信息,包括关于平台的说明、最新通知、系统更新等内容。这些公告通常会提供关于平台的官方信息,帮助用户了解平台的运作和规则。
文创资讯:在文创资讯模块,用户可以浏览系统发布的各类文创资讯,了解当前文创领域的最新动态、活动或趋势。用户可以对感兴趣的资讯进行点赞、收藏或评论,也可以通过筛选和排序功能精确查找自己想要的资讯内容。
文创产品:用户可以查看和购买文创产品,在文创产品模块中,产品按照不同的类别和属性进行了详细分类。用户可以输入关键字(如文创名称或省份)进行搜索,找到自己喜欢的产品。每个产品页面包含详细的产品信息,如名称、价格、类型、库存等,用户可以通过这些信息了解产品详情,并进行购买操作。
我的账户:在“我的账户”页面,用户可以修改个人信息,如昵称、头像、密码等。用户还可以管理和更新车牌号码等私人信息。该模块保证了用户的个人资料始终保持最新,以确保账户安全和个性化设置。
个人中心:个人中心模块提供了对个人主页的管理功能。用户可以在个人中心查看和管理自己购买的信息、发布的帖子、收藏的内容等。通过个人中心,用户能够快速访问到与自己相关的所有信息,方便管理和操作。
个人首页:个人首页是每个用户的个人空间,展示了用户在平台上的购买记录、交流社区的帖子和收藏内容。用户可以在这里快速查看自己的活动轨迹,并对自己的内容进行管理,提升使用体验。
购买信息:在购买信息模块,用户可以查看自己购买的文创产品详情和支付状态。用户可以根据文创名称、姓名或支付状态进行查询,方便了解历史购买记录和当前支付状态。用户还可以通过此页面进行页面重置和搜索,确保所有信息的准确性。
交流社区:用户可以查看自己发布的所有社区帖子和相关评论。可以通过标题、分类等条件进行搜索,帮助用户快速找到自己发布的内容。用户还可以对自己发布的帖子进行管理,如删除或修改内容,确保社区内容的及时更新。
收藏:用户可以查看和管理自己收藏的文创资讯、产品等内容。对于不再感兴趣的内容,用户可以随时删除,从而保持收藏夹的清晰和有序。
3.1.2 管理员功能
后台首页:管理员可以进入后台首页修改自己的个人资料,包括更新头像、用户名、联系方式等基本信息。此外,管理员还可以更改登录密码,确保账户的安全性。此功能为管理员提供了便捷的账户管理工具,确保个人信息始终保持最新且安全。
系统用户:管理员可以管理系统中的所有用户账户,包括管理员和注册用户。支持通过姓名、联系方式等信息进行搜索,查找特定用户。管理员可以执行对用户账户的添加、删除、修改等操作,包括禁用或启用账户、重置密码、修改用户信息等。这一功能有助于保持用户管理的正常运作,确保系统内用户的有效性和安全性。
文创产品管理:管理员可查看前台展示的各类文创产品详情,包括产品名称、类型、价格、库存、描述、评论等信息。管理员可通过文创产品的省份、名称等信息进行搜索,快速定位特定产品。除了查看,管理员还可以进行文创产品的添加操作,输入产品的编号、名称、类型、价格、库存等信息,上传图片并写入产品的详细介绍。这确保了前台展示的文创产品信息的准确性和及时更新。
购买信息管理:管理员可以查看用户在前台购买的文创产品信息,了解每个订单的具体情况,包括产品名称、用户姓名、购买时间、支付状态等。管理员可以通过文创名称、用户姓名或支付状态等字段进行精准搜索,快速查找相关订单。管理员可执行查询、重置、删除等操作,以确保订单信息的有效管理,及时处理异常订单或支付问题。
系统管理:管理员可以管理网站首页的轮播图,包括查看轮播图的详细内容(如图片、标题、链接等)。支持通过标题对轮播图进行快速搜索,帮助管理员精准定位需要修改或删除的轮播图内容。管理员可以上传新的轮播图图片,设置轮播图的标题、链接,并提交新的轮播图内容。这一功能有助于确保网站首页的轮播图内容常更新、富有吸引力,提升用户体验。
网站公告管理:管理员可以查看和管理网站公告内容,确保公告的及时更新。管理员能够查看公告的详细信息,如标题、正文内容、创建时间、更新时间等。管理员可根据需要添加新的公告,输入公告的标题和正文内容,及时发布重要信息。此外,管理员也可以通过输入标题搜索特定公告,并执行修改、删除等操作,确保公告内容的准确性和时效性。
资源管理:管理员负责管理文创资讯及其分类。管理员可以查看文创资讯的详细信息,包括标题、封面图、分类、标签、正文内容等。支持通过输入标题、标签、分类等进行精准搜索,快速定位和管理资讯。管理员可以对资讯内容进行增删改查操作,包括上传封面图、更新资讯正文、修改标签和分类等。管理员还可以管理资讯分类,确保资讯内容合理分类,便于用户浏览和查找。
交流管理:管理员负责管理论坛社区的帖子和评论,确保社区内容的健康性和有序性。管理员可以查看每个论坛帖子的详细信息,包括帖子标题、内容、作者、评论等。支持通过标题或分类对帖子进行快速搜索,帮助管理员快速找到需要操作的帖子。管理员可以对不符合规定的帖子进行删除、修改或屏蔽,并处理不当评论。同时,管理员还可以管理社区的分类结构,确保帖子在合适的分类下发布,便于用户的交流和讨论。
3.2系统非功能性分析
在研究SpringBoot的文创管理系统时,非功能性需求分析是一个重要的部分。非功能性需求主要关注的是系统如何运行,而不是它具体完成什么功能。这些需求包括性能、可用性、安全性、可维护性、可扩展性、易用性等方面。以下是一个关于文创管理系统非功能性需求分析的概要。
性能需求:系统需确保快速响应和高吞吐量,以支持大量用户同时访问,即使在高峰时段也能保持流畅的操作体验,避免因延迟或卡顿影响用户体验。
可用性:系统必须具备高可用性,采用冗余部署、负载均衡等策略,确保即使部分组件故障也能迅速恢复服务,减少服务中断时间,保障用户业务的连续性。
安全性:鉴于系统处理用户敏感信息,如个人信息、申请信息等,必须实施严格的安全措施,包括数据加密、访问控制、防攻击机制等,以保护用户数据免受未授权访问或泄露。
可维护性:系统设计应注重可维护性,采用模块化、标准化的架构,提供详尽的开发文档和用户手册,确保系统易于理解和维护,降低长期运维成本。
可扩展性:随着业务的发展,系统可能需要扩展功能或提升性能。因此,系统需具备灵活的可扩展性,能够轻松添加新模块、优化性能,以应对未来增长的需求。
易用性:用户界面应直观易用,符合用户习惯,提供清晰的导航和友好的操作反馈,帮助用户快速上手并高效完成任务,提升整体用户满意度。
3.3系统可行性分析
通过文创管理系统的可行性分析,我们可以从技术可行性、经济可行性、操作可行性以及社会可行性四个维度进行深入探讨,以确保系统的开发与应用具有坚实的可行性基础。
3.3.1技术可行性
SpringBoot作为目前流行的Java企业级应用开发框架,以其“约定优于配置”的原则,极大地简化了开发流程,降低了技术门槛。前端采用Vue框架,不仅提升了用户界面的交互体验,也实现了前后端分离的现代Web架构。MySQL数据库作为后端数据存储,以其高性能和稳定性为系统提供了可靠的数据支持。综上所述,从技术角度来看,该系统的开发具备高度可行性。
3.3.2经济可行性
考虑到SpringBoot、Vue及MySQL等均为开源技术,无需支付高昂的许可费用,大大降低了系统的开发成本。同时,这些技术拥有广泛的用户群体和成熟的社区支持,便于获取技术支持和资源共享。此外,系统的实施将显著提升系统管理的效率和用户体验,从而带来潜在的经济效益。因此,从经济角度来看,该系统的开发同样具备可行性。
3.3.3操作可行性
系统设计应遵循用户友好原则,确保用户能够轻松上手并高效使用。通过合理的界面布局、直观的操作流程以及详尽的帮助文档,可以大大降低用户的学习成本,提高系统的操作可行性。此外,系统还应具备完善的权限管理和数据安全机制,确保操作的安全性和合规性。
3.3.4社会可行性
基于SpringBoot的中国文创管理系统具有显著的社会可行性。该系统积极响应国家对文化创意产业的支持政策,促进文创产品的数字化管理和推广,提升文化软实力。通过提供高效便捷的服务平台,系统不仅提升了用户体验,还为文创企业和艺术家提供了展示和销售渠道,增强市场活力。模块化设计和严格的权限控制确保数据安全,赢得用户信任。管理员可以轻松管理用户信息、文创产品和社区内容,保障平台健康运营。高并发处理能力和稳定性能确保在高峰时段也能提供流畅的服务体验,满足社会大众的文化消费需求。综上,该系统有望成为推动文化创意产业发展的重要力量。
从技术、经济、操作和社会四个维度来看,基于SpringBoot的中国文创管理系统的开发均具备高度的可行性。
3.4系统用例分析
基于SpringBoot的中国文创管理系统用例分析主要从注册用户、管理员这些实体展开描述。
3.4.1注册用户用例分析
注册用户可以通过系统首页进行全网搜索、浏览导航栏和轮播图,获取最新文创资讯。用户可以在交流社区查看和发布帖子,参与讨论并点赞、收藏和评论感兴趣的帖子。系统提供详细的文创资讯和热门列表,支持筛选和排序功能,用户可以对喜欢的内容进行互动。文创产品页面展示各类产品的详细信息,用户可以根据省份、名称等条件搜索并购买心仪的产品,完成支付流程。个人中心允许用户管理自己的资料、密码、头像等信息,并查看购买记录和个人收藏。通过这些功能,系统为注册用户提供了一个便捷、丰富的文创交流和购物平台。详细用例图如图3-1所示。

图3-1注册用户用例图
3.4.2管理员用例分析
管理员通过后台首页管理个人资料和密码,确保账户安全。系统用户管理模块允许管理员对用户账号进行增删改查操作,维护平台秩序。文创产品管理模块支持添加、编辑和删除文创产品信息,并查看用户评论。购买信息管理模块帮助管理员跟踪用户的购买记录和支付情况,确保交易透明。系统设置模块包括轮播图和公告管理,管理员可以更新重要信息和发布通知。资源管理模块用于管理和发布文创资讯,维护内容质量。交流社区管理模块使管理员能够监督帖子和评论,确保社区讨论健康积极。这些功能共同保障了系统的高效运营和用户体验。详细用例图如图3-2所示。

图3-2管理员用例图
4系统设计
4.1系统总体设计思路
文创管理系统采用Browser/Server结构,(浏览器/服务器)和基于Web服务前后台交互的模式,是一个适用于Windows体系环境下的模型结构。只要用户有符合程序运行的硬件系统,并连上互联网,便可以在任何时间、任何地点使用。系统工作原理图如图4-1所示:

图4-1系统工作原理图
其最终前后台交互原理如图4-2所示。

图4-2前后台交互原理
具体交互流程为:浏览器中执行具体操作,操作命令将生成一个do方法。该方法使得浏览器能够访问后台中的Controller层,Controller层由于业务上的需要执行进而访问Service层。Service层收到指令后将会去调用内部DAO层的接口。接口将会和MyBatis层下的一个SQL语句相对接。对接好之后进而访问MySql数据库。更新底层数据,然后将数据同步回MyBatis层,同步变化后的数据将通过DAO层接口,Service层和后台Controller层,直观反映到浏览器页面上。
4.2系统结构设计
文创管理系统的整体结构设计如图4-3所示。

图4-3整体功能结构设计图
4.3系统功能设计
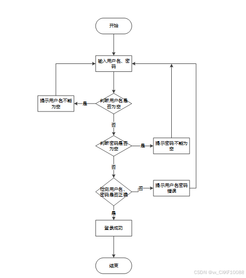
4.3.1用户登录流程
当用户进入登录页面时,当其在浏览器执行具体操作的时候,后端会同步显示,如图4-4所示。

图4-4登录流程图
4.3.2购买文创产品操作流程
注册用户提交购买信息后,管理员会审核用户提供的相关信息。管理员审核后可查看。操作流程如图4-5所示。

图4-5系统操作流程图
4.4系统核心代码设计
基于SpringBoot的中国文创管理系统的核心代码设计如下:
4.4.1用户注册
注册页UserController.java,传入user对象,并将"user_id"、 "state"、 "user_group"、"login_time"、"phone"、"phone_state"、 "username"、"nickname"、"password"、"email"、"email_state"、"avatar"、"create_time"输入,重点是 "username"、"nickname"、"password"必须输入,通过获取username,数据库查询是否有该用户,如果存在,则提示“用户已存在”,否则执行将UserId置为空(数据库表中该字段已设置自动递增),代码如下所示。
/**
* 注册
* @param user
* @return
*/
@PostMapping("register")
public Map<String, Object> signUp(@RequestBody User user) {
// 查询用户
Map<String, String> query = new HashMap<>();
Map<String,Object> map = JSON.parseObject(JSON.toJSONString(user));
query.put("username",user.getUsername());
List list = service.selectBaseList(service.select(query, new HashMap<>()));
if (list.size()>0){
return error(30000, "用户已存在");
}
map.put("password",service.encryption(String.valueOf(map.get("password"))));
service.insert(map);
return success(1);
}
4.4.2用户登录
登录页,首先输入"username"、"email"、"phone"、"password",用户可通过用户名、邮箱、手机号进行登录,通过判断resultList来确定查询结果,然后执行查询用户组UserGroup,用户组里面不存在,依然报“用户不存在”,执行完以上代码,最后涉及用户带有“审核”的,会查询examine_state(用户的审核状态),数据库表user_group中含有source_table和source_field进行查询,以上步骤完成,对输入的密码进行存储Token到数据库,匹配账号和密码,数据库中的AccessToken为令牌,用于身份认证,代码如下所示。
/**
* 登录
* @param data
* @param httpServletRequest
* @return
*/
@PostMapping("login")
public Map<String, Object> login(@RequestBody Map<String, String> data, HttpServletRequest httpServletRequest) {
log.info("[执行登录接口]");
String username = data.get("username");
String email = data.get("email");
String phone = data.get("phone");
String password = data.get("password");
List resultList = null;
Map<String, String> map = new HashMap<>();
if(username != null && "".equals(username) == false){
map.put("username", username);
resultList = service.selectBaseList(service.select(map, new HashMap<>()));
}
4.4.3修改密码
修改密码,通过请求data,获取旧密码,并将新密码重新赋值,其间都是需要通过加密,代码如下所示。
* 修改密码
* @param data
* @param request
* @return
*/
@PostMapping("change_password")
public Map<String, Object> change_password(@RequestBody Map<String, String> data, HttpServletRequest request){
// 根据Token获取UserId
String token = request.getHeader("x-auth-token");
Integer userId = tokenGetUserId(token);
// 根据UserId和旧密码获取用户
Map<String, String> query = new HashMap<>();
String o_password = data.get("o_password");
query.put("user_id" ,String.valueOf(userId));
query.put("password" ,service.encryption(o_password));
int count = service.selectBaseCount(service.count(query, service.readConfig(request)));
if(count > 0){
// 修改密码
Map<String,Object> form = new HashMap<>();
form.put("password",service.encryption(data.get("password")));
service.update(query,service.readConfig(request),form);
return success(1);
}
return error(10000,"密码修改失败!");
4.4.4修改数据
修改一个数据,原理与add基本一致,不同点在于通过readConfig()读取关键字,以及通过readQuery()获取URL后面?指定位置的标识,转成Map对象后,执行update操作,同样通过拼接的sql语句执行,执行过程读取query,toWhereSql()语句完成数据库操作,body为修改对象的值,代码如下所示。
@PostMapping("/set")
@Transactional
public Map<String, Object> set(HttpServletRequest request) throws IOException {
service.update(service.readQuery(request), service.readConfig(request), service.readBody(request.getReader()));
return success(1);
}
4.4.5删除数据
删除一条数据,通过readQuery(),获取URL后面的对象地址,删除FROM具体的table,query删除查询FindConfig语句,代码如下所示。
@RequestMapping(value = "/del")
@Transactional
public Map<String, Object> del(HttpServletRequest request) {
service.delete(service.readQuery(request), service.readConfig(request));
return success(1);
}
public void delete(Map<String,String> query,Map<String,String> config){
QueryWrapper wrapper = new QueryWrapper<E>();
toWhereWrapper(query, "0".equals(config.get(FindConfig.GROUP_BY)),wrapper);
baseMapper.delete(wrapper);
log.info("[{}] - 删除操作:{}",wrapper.getSqlSelect());
}
4.4.6获取数据
通过请求的参数获取列表数据,代码如下所示。
@RequestMapping("/get_obj")
public Map<String, Object> obj(HttpServletRequest request) {
List resultList = service.selectBaseList(service.select(service.readQuery(request), service.readConfig(request)));
if (resultList.size() > 0) {
JSONObject jsonObject = new JSONObject();
jsonObject.put("obj",resultList.get(0));
return success(jsonObject);
} else {
return success(null);
}
4.4.7图片上传
通过请求的参数获取列表数据,代码如下所示。
@PostMapping("/upload")
public Map<String, Object> upload(@RequestParam("file") MultipartFile file) {
log.info("进入方法");
if (file.isEmpty()) {
return error(30000, "没有选择文件");
}
try {
//判断有没路径,没有则创建
String filePath = System.getProperty("user.dir") + "/src/main/resources/static/";
File targetDir = new File(filePath);
if (!targetDir.exists() && !targetDir.isDirectory()) {
if (targetDir.mkdirs()) {
log.info("创建目录成功");
} else {
log.error("创建目录失败");
}
}
4.5数据库设计
4.4.1数据库设计原则
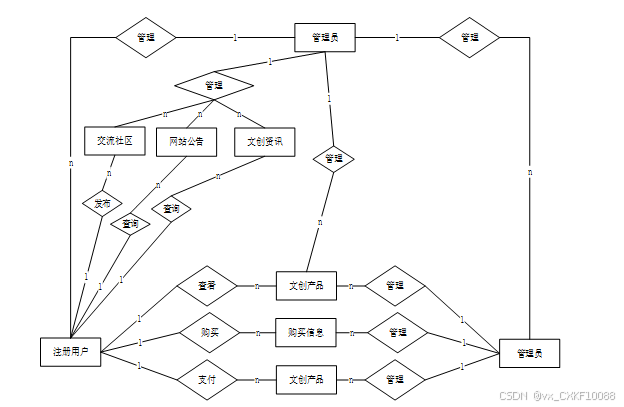
文创管理系统在进行数据库设计时,考虑到个人能力与数据库选择,选择了数据库Mysql。以下将使用E-R展示数据库中设计的实体及主要的字段和类型及数据库的描述。
4.4.2数据库实体
通过建立文创管理系统的E-R模型图。以此来设计详细的数据库资料实体,以下为具体图例:
(1)注册用户实体图如下图所示;

图4-6注册用户实体图
(2)文创产品实体图如下图所示;

图4-7文创产品实体图
(3)购买信息实体E-R图如下图所示;

图4-8购买信息实体E-R图
(4)数据库实体E-R图如下图所示:

图4-9数据库E-R图
4.4.3数据库表设计
表access_token (登陆访问时长)
| 编号 | 名称 | 数据类型 | 长度 | 小数位 | 允许空值 | 主键 | 默认值 | 说明 |
| 1 | token_id | int | 10 | 0 | N | Y | 临时访问牌ID | |
| 2 | token | varchar | 64 | 0 | Y | N | 临时访问牌 | |
| 3 | info | text | 65535 | 0 | Y | N | ||
| 4 | maxage | int | 10 | 0 | N | N | 2 | 最大寿命:默认2小时 |
| 5 | create_time | timestamp | 19 | 0 | N | N | CURRENT_TIMESTAMP | 创建时间: |
| 6 | update_time | timestamp | 19 | 0 | N | N | CURRENT_TIMESTAMP | 更新时间: |
| 7 | user_id | int | 10 | 0 | N | N | 0 | 用户编号: |
| 编号 | 名称 | 数据类型 | 长度 | 小数位 | 允许空值 | 主键 | 默认值 | 说明 |
| 1 | article_id | mediumint | 8 | 0 | N | Y | 文章id:[0,8388607] | |
| 2 | title | varchar | 125 | 0 | N | Y | 标题:[0,125]用于文章和html的title标签中 | |
| 3 | type | varchar | 64 | 0 | N | N | 0 | 文章分类:[0,1000]用来搜索指定类型的文章 |
| 4 | hits | int | 10 | 0 | N | N | 0 | 点击数:[0,1000000000]访问这篇文章的人次 |
| 5 | praise_len | int | 10 | 0 | N | N | 0 | 点赞数 |
| 6 | create_time | timestamp | 19 | 0 | N | N | CURRENT_TIMESTAMP | 创建时间: |
| 7 | update_time | timestamp | 19 | 0 | N | N | CURRENT_TIMESTAMP | 更新时间: |
| 8 | source | varchar | 255 | 0 | Y | N | 来源:[0,255]文章的出处 | |
| 9 | url | varchar | 255 | 0 | Y | N | 来源地址:[0,255]用于跳转到发布该文章的网站 | |
| 10 | tag | varchar | 255 | 0 | Y | N | 标签:[0,255]用于标注文章所属相关内容,多个标签用空格隔开 | |
| 11 | content | longtext | 2147483647 | 0 | Y | N | 正文:文章的主体内容 | |
| 12 | img | varchar | 255 | 0 | Y | N | 封面图 | |
| 13 | description | text | 65535 | 0 | Y | N | 文章描述 |
| 编号 | 名称 | 数据类型 | 长度 | 小数位 | 允许空值 | 主键 | 默认值 | 说明 |
| 1 | type_id | smallint | 5 | 0 | N | Y | 分类ID:[0,10000] | |
| 2 | display | smallint | 5 | 0 | N | N | 100 | 显示顺序:[0,1000]决定分类显示的先后顺序 |
| 3 | name | varchar | 16 | 0 | N | N | 分类名称:[2,16] | |
| 4 | father_id | smallint | 5 | 0 | N | N | 0 | 上级分类ID:[0,32767] |
| 5 | description | varchar | 255 | 0 | Y | N | 描述:[0,255]描述该分类的作用 | |
| 6 | icon | text | 65535 | 0 | Y | N | 分类图标: | |
| 7 | url | varchar | 255 | 0 | Y | N | 外链地址:[0,255]如果该分类是跳转到其他网站的情况下,就在该URL上设置 | |
| 8 | create_time | timestamp | 19 | 0 | N | N | CURRENT_TIMESTAMP | 创建时间: |
| 9 | update_time | timestamp | 19 | 0 | N | N | CURRENT_TIMESTAMP | 更新时间: |
| 编号 | 名称 | 数据类型 | 长度 | 小数位 | 允许空值 | 主键 | 默认值 | 说明 |
| 1 | auth_id | int | 10 | 0 | N | Y | 授权ID: | |
| 2 | user_group | varchar | 64 | 0 | Y | N | 用户组: | |
| 3 | mod_name | varchar | 64 | 0 | Y | N | 模块名: | |
| 4 | table_name | varchar | 64 | 0 | Y | N | 表名: | |
| 5 | page_title | varchar | 255 | 0 | Y | N | 页面标题: | |
| 6 | path | varchar | 255 | 0 | Y | N | 路由路径: | |
| 7 | parent | varchar | 64 | 0 | Y | N | 父级菜单 | |
| 8 | parent_sort | int | 10 | 0 | N | N | 0 | 父级菜单排序 |
| 9 | position | varchar | 32 | 0 | Y | N | 位置: | |
| 10 | mode | varchar | 32 | 0 | N | N | _blank | 跳转方式: |
| 11 | add | tinyint | 3 | 0 | N | N | 1 | 是否可增加: |
| 12 | del | tinyint | 3 | 0 | N | N | 1 | 是否可删除: |
| 13 | set | tinyint | 3 | 0 | N | N | 1 | 是否可修改: |
| 14 | get | tinyint | 3 | 0 | N | N | 1 | 是否可查看: |
| 15 | field_add | text | 65535 | 0 | Y | N | 添加字段: | |
| 16 | field_set | text | 65535 | 0 | Y | N | 修改字段: | |
| 17 | field_get | text | 65535 | 0 | Y | N | 查询字段: | |
| 18 | table_nav_name | varchar | 500 | 0 | Y | N | 跨表导航名称: | |
| 19 | table_nav | varchar | 500 | 0 | Y | N | 跨表导航: | |
| 20 | option | text | 65535 | 0 | Y | N | 配置: | |
| 21 | create_time | timestamp | 19 | 0 | N | N | CURRENT_TIMESTAMP | 创建时间: |
| 22 | update_time | timestamp | 19 | 0 | N | N | CURRENT_TIMESTAMP | 更新时间: |
| 编号 | 名称 | 数据类型 | 长度 | 小数位 | 允许空值 | 主键 | 默认值 | 说明 |
| 1 | code_token_id | int | 10 | 0 | N | Y | ||
| 2 | token | varchar | 255 | 0 | Y | N | ||
| 3 | code | varchar | 255 | 0 | Y | N | 验证码 | |
| 4 | expire_time | timestamp | 19 | 0 | N | N | CURRENT_TIMESTAMP | 失效时间 |
| 5 | create_time | timestamp | 19 | 0 | N | N | CURRENT_TIMESTAMP | 创建时间 |
| 6 | update_time | timestamp | 19 | 0 | N | N | CURRENT_TIMESTAMP | 更新时间: |
| 编号 | 名称 | 数据类型 | 长度 | 小数位 | 允许空值 | 主键 | 默认值 | 说明 |
| 1 | collect_id | int | 10 | 0 | N | Y | 收藏ID: | |
| 2 | user_id | int | 10 | 0 | N | N | 0 | 收藏人ID: |
| 3 | source_table | varchar | 255 | 0 | Y | N | 来源表: | |
| 4 | source_field | varchar | 255 | 0 | Y | N | 来源字段: | |
| 5 | source_id | int | 10 | 0 | N | N | 0 | 来源ID: |
| 6 | title | varchar | 255 | 0 | Y | N | 标题: | |
| 7 | img | varchar | 255 | 0 | Y | N | 封面: | |
| 8 | create_time | timestamp | 19 | 0 | N | N | CURRENT_TIMESTAMP | 创建时间: |
| 9 | update_time | timestamp | 19 | 0 | N | N | CURRENT_TIMESTAMP | 更新时间: |
| 编号 | 名称 | 数据类型 | 长度 | 小数位 | 允许空值 | 主键 | 默认值 | 说明 |
| 1 | comment_id | int | 10 | 0 | N | Y | 评论ID: | |
| 2 | user_id | int | 10 | 0 | N | N | 0 | 评论人ID: |
| 3 | reply_to_id | int | 10 | 0 | N | N | 0 | 回复评论ID:空为0 |
| 4 | content | longtext | 2147483647 | 0 | Y | N | 内容: | |
| 5 | nickname | varchar | 255 | 0 | Y | N | 昵称: | |
| 6 | avatar | varchar | 255 | 0 | Y | N | 头像地址:[0,255] | |
| 7 | create_time | timestamp | 19 | 0 | N | N | CURRENT_TIMESTAMP | 创建时间: |
| 8 | update_time | timestamp | 19 | 0 | N | N | CURRENT_TIMESTAMP | 更新时间: |
| 9 | source_table | varchar | 255 | 0 | Y | N | 来源表: | |
| 10 | source_field | varchar | 255 | 0 | Y | N | 来源字段: | |
| 11 | source_id | int | 10 | 0 | N | N | 0 | 来源ID: |
表cultural_and_creative_products (文创产品)
| 编号 | 名称 | 数据类型 | 长度 | 小数位 | 允许空值 | 主键 | 默认值 | 说明 |
| 1 | cultural_and_creative_products_id | int | 10 | 0 | N | Y | 文创产品ID | |
| 2 | cultural_and_creative_provinces | varchar | 64 | 0 | Y | N | 文创省份 | |
| 3 | cultural_and_creative_number | varchar | 64 | 0 | N | N | 文创编号 | |
| 4 | cultural_and_creative_name | varchar | 64 | 0 | Y | N | 文创名称 | |
| 5 | cultural_and_creative_types | varchar | 64 | 0 | Y | N | 文创类型 | |
| 6 | cultural_and_creative_images | varchar | 255 | 0 | Y | N | 文创图片 | |
| 7 | cultural_and_creative_prices | double | 9 | 2 | Y | N | 0.00 | 文创价格 |
| 8 | cultural_and_creative_inventory | double | 9 | 2 | Y | N | 0.00 | 文创库存 |
| 9 | introduction_to_cultural_and_creative_industries | text | 65535 | 0 | Y | N | 文创介绍 | |
| 10 | cultural_and_creative_background | text | 65535 | 0 | Y | N | 文创背景 | |
| 11 | cultural_and_creative_details | longtext | 2147483647 | 0 | Y | N | 文创详情 | |
| 12 | hits | int | 10 | 0 | N | N | 0 | 点击数 |
| 13 | praise_len | int | 10 | 0 | N | N | 0 | 点赞数 |
| 14 | purchase_information_limit_times | int | 10 | 0 | N | N | 0 | 购买限制次数 |
| 15 | create_time | datetime | 19 | 0 | N | N | CURRENT_TIMESTAMP | 创建时间 |
| 16 | update_time | timestamp | 19 | 0 | N | N | CURRENT_TIMESTAMP | 更新时间 |
| 编号 | 名称 | 数据类型 | 长度 | 小数位 | 允许空值 | 主键 | 默认值 | 说明 |
| 1 | forum_id | mediumint | 8 | 0 | N | Y | 论坛id | |
| 2 | display | smallint | 5 | 0 | N | N | 100 | 排序 |
| 3 | user_id | mediumint | 8 | 0 | N | N | 0 | 用户ID |
| 4 | nickname | varchar | 16 | 0 | Y | N | 昵称:[0,16] | |
| 5 | praise_len | int | 10 | 0 | Y | N | 0 | 点赞数 |
| 6 | hits | int | 10 | 0 | N | N | 0 | 访问数 |
| 7 | title | varchar | 125 | 0 | N | N | 标题 | |
| 8 | keywords | varchar | 125 | 0 | Y | N | 关键词 | |
| 9 | description | varchar | 255 | 0 | Y | N | 描述 | |
| 10 | url | varchar | 255 | 0 | Y | N | 来源地址 | |
| 11 | tag | varchar | 255 | 0 | Y | N | 标签 | |
| 12 | img | text | 65535 | 0 | Y | N | 封面图 | |
| 13 | content | longtext | 2147483647 | 0 | Y | N | 正文 | |
| 14 | create_time | timestamp | 19 | 0 | N | N | CURRENT_TIMESTAMP | 创建时间: |
| 15 | update_time | timestamp | 19 | 0 | N | N | CURRENT_TIMESTAMP | 更新时间: |
| 16 | avatar | varchar | 255 | 0 | Y | N | 发帖人头像: | |
| 17 | type | varchar | 64 | 0 | N | N | 0 | 论坛分类:[0,1000]用来搜索指定类型的论坛帖 |
| 18 | istop | int | 10 | 0 | N | N | 0 | 是否置顶 |
| 编号 | 名称 | 数据类型 | 长度 | 小数位 | 允许空值 | 主键 | 默认值 | 说明 |
| 1 | type_id | smallint | 5 | 0 | N | Y | 分类ID:[0,10000] | |
| 2 | name | varchar | 16 | 0 | N | N | 分类名称:[2,16] | |
| 3 | description | varchar | 255 | 0 | Y | N | 描述:[0,255]描述该分类的作用 | |
| 4 | url | varchar | 255 | 0 | Y | N | 外链地址:[0,255]如果该分类是跳转到其他网站的情况下,就在该URL上设置 | |
| 5 | father_id | smallint | 5 | 0 | N | N | 0 | 上级分类ID:[0,32767] |
| 6 | icon | varchar | 255 | 0 | Y | N | 分类图标: | |
| 7 | create_time | timestamp | 19 | 0 | N | N | CURRENT_TIMESTAMP | 创建时间: |
| 8 | update_time | timestamp | 19 | 0 | N | N | CURRENT_TIMESTAMP | 更新时间: |
| 编号 | 名称 | 数据类型 | 长度 | 小数位 | 允许空值 | 主键 | 默认值 | 说明 |
| 1 | hits_id | int | 10 | 0 | N | Y | 点赞ID: | |
| 2 | user_id | int | 10 | 0 | N | N | 0 | 点赞人: |
| 3 | create_time | timestamp | 19 | 0 | N | N | CURRENT_TIMESTAMP | 创建时间: |
| 4 | update_time | timestamp | 19 | 0 | N | N | CURRENT_TIMESTAMP | 更新时间: |
| 5 | source_table | varchar | 255 | 0 | Y | N | 来源表: | |
| 6 | source_field | varchar | 255 | 0 | Y | N | 来源字段: | |
| 7 | source_id | int | 10 | 0 | N | N | 0 | 来源ID: |
| 编号 | 名称 | 数据类型 | 长度 | 小数位 | 允许空值 | 主键 | 默认值 | 说明 |
| 1 | notice_id | mediumint | 8 | 0 | N | Y | 公告id: | |
| 2 | title | varchar | 125 | 0 | N | N | 标题: | |
| 3 | content | longtext | 2147483647 | 0 | Y | N | 正文: | |
| 4 | create_time | timestamp | 19 | 0 | N | N | CURRENT_TIMESTAMP | 创建时间: |
| 5 | update_time | timestamp | 19 | 0 | N | N | CURRENT_TIMESTAMP | 更新时间: |
| 编号 | 名称 | 数据类型 | 长度 | 小数位 | 允许空值 | 主键 | 默认值 | 说明 |
| 1 | praise_id | int | 10 | 0 | N | Y | 点赞ID: | |
| 2 | user_id | int | 10 | 0 | N | N | 0 | 点赞人: |
| 3 | create_time | timestamp | 19 | 0 | N | N | CURRENT_TIMESTAMP | 创建时间: |
| 4 | update_time | timestamp | 19 | 0 | N | N | CURRENT_TIMESTAMP | 更新时间: |
| 5 | source_table | varchar | 255 | 0 | Y | N | 来源表: | |
| 6 | source_field | varchar | 255 | 0 | Y | N | 来源字段: | |
| 7 | source_id | int | 10 | 0 | N | N | 0 | 来源ID: |
| 8 | status | bit | 1 | 0 | N | N | 1 | 点赞状态:1为点赞,0已取消 |
| 编号 | 名称 | 数据类型 | 长度 | 小数位 | 允许空值 | 主键 | 默认值 | 说明 |
| 1 | purchase_information_id | int | 10 | 0 | N | Y | 购买信息ID | |
| 2 | cultural_and_creative_number | varchar | 64 | 0 | N | N | 文创编号 | |
| 3 | cultural_and_creative_name | varchar | 64 | 0 | Y | N | 文创名称 | |
| 4 | cultural_and_creative_prices | double | 9 | 2 | Y | N | 0.00 | 文创价格 |
| 5 | registered_user | int | 10 | 0 | Y | N | 0 | 注册用户 |
| 6 | user_name | varchar | 64 | 0 | Y | N | 用户姓名 | |
| 7 | contact_information | varchar | 64 | 0 | Y | N | 联系方式 | |
| 8 | purchase_number | varchar | 64 | 0 | Y | N | 购买编号 | |
| 9 | purchase_quantity | double | 9 | 2 | Y | N | 0.00 | 购买数量 |
| 10 | total_purchase_price | varchar | 64 | 0 | Y | N | 购买总价 | |
| 11 | purchase_remarks | text | 65535 | 0 | Y | N | 购买备注 | |
| 12 | pay_state | varchar | 16 | 0 | N | N | 未支付 | 支付状态 |
| 13 | pay_type | varchar | 16 | 0 | Y | N | 支付类型: 微信、支付宝、网银 | |
| 14 | create_time | datetime | 19 | 0 | N | N | CURRENT_TIMESTAMP | 创建时间 |
| 15 | update_time | timestamp | 19 | 0 | N | N | CURRENT_TIMESTAMP | 更新时间 |
| 16 | source_table | varchar | 255 | 0 | Y | N | 来源表 | |
| 17 | source_id | int | 10 | 0 | Y | N | 来源ID | |
| 18 | source_user_id | int | 10 | 0 | Y | N | 来源用户 |
| 编号 | 名称 | 数据类型 | 长度 | 小数位 | 允许空值 | 主键 | 默认值 | 说明 |
| 1 | registered_user_id | int | 10 | 0 | N | Y | 注册用户ID | |
| 2 | user_name | varchar | 64 | 0 | Y | N | 用户姓名 | |
| 3 | contact_information | varchar | 16 | 0 | Y | N | 联系方式 | |
| 4 | examine_state | varchar | 16 | 0 | N | N | 已通过 | 审核状态 |
| 5 | user_id | int | 10 | 0 | N | N | 0 | 用户ID |
| 6 | create_time | datetime | 19 | 0 | N | N | CURRENT_TIMESTAMP | 创建时间 |
| 7 | update_time | timestamp | 19 | 0 | N | N | CURRENT_TIMESTAMP | 更新时间 |
| 编号 | 名称 | 数据类型 | 长度 | 小数位 | 允许空值 | 主键 | 默认值 | 说明 |
| 1 | schedule_id | smallint | 5 | 0 | N | Y | 日程ID:[0,32767] | |
| 2 | content | varchar | 255 | 0 | Y | N | 日程内容 | |
| 3 | scheduled_time | datetime | 19 | 0 | Y | N | 计划时间 | |
| 4 | user_id | int | 10 | 0 | N | N | 用户id | |
| 5 | create_time | datetime | 19 | 0 | Y | N | 创建时间 | |
| 6 | update_time | datetime | 19 | 0 | Y | N | 更新时间 |
| 编号 | 名称 | 数据类型 | 长度 | 小数位 | 允许空值 | 主键 | 默认值 | 说明 |
| 1 | score_id | int | 10 | 0 | N | Y | 评分ID: | |
| 2 | user_id | int | 10 | 0 | N | N | 0 | 评分人: |
| 3 | nickname | varchar | 64 | 0 | Y | N | 昵称: | |
| 4 | score_num | double | 5 | 2 | N | N | 0.00 | 评分: |
| 5 | create_time | timestamp | 19 | 0 | N | N | CURRENT_TIMESTAMP | 创建时间: |
| 6 | update_time | timestamp | 19 | 0 | N | N | CURRENT_TIMESTAMP | 更新时间: |
| 7 | source_table | varchar | 255 | 0 | Y | N | 来源表: | |
| 8 | source_field | varchar | 255 | 0 | Y | N | 来源字段: | |
| 9 | source_id | int | 10 | 0 | N | N | 0 | 来源ID: |
| 编号 | 名称 | 数据类型 | 长度 | 小数位 | 允许空值 | 主键 | 默认值 | 说明 |
| 1 | slides_id | int | 10 | 0 | N | Y | 轮播图ID: | |
| 2 | title | varchar | 64 | 0 | Y | N | 标题: | |
| 3 | content | varchar | 255 | 0 | Y | N | 内容: | |
| 4 | url | varchar | 255 | 0 | Y | N | 链接: | |
| 5 | img | varchar | 255 | 0 | Y | N | 轮播图: | |
| 6 | hits | int | 10 | 0 | N | N | 0 | 点击量: |
| 7 | create_time | timestamp | 19 | 0 | N | N | CURRENT_TIMESTAMP | 创建时间: |
| 8 | update_time | timestamp | 19 | 0 | N | N | CURRENT_TIMESTAMP | 更新时间: |
| 编号 | 名称 | 数据类型 | 长度 | 小数位 | 允许空值 | 主键 | 默认值 | 说明 |
| 1 | upload_id | int | 10 | 0 | N | Y | 上传ID | |
| 2 | name | varchar | 64 | 0 | Y | N | 文件名 | |
| 3 | path | varchar | 255 | 0 | Y | N | 访问路径 | |
| 4 | file | varchar | 255 | 0 | Y | N | 文件路径 | |
| 5 | display | varchar | 255 | 0 | Y | N | 显示顺序 | |
| 6 | father_id | int | 10 | 0 | Y | N | 0 | 父级ID |
| 7 | dir | varchar | 255 | 0 | Y | N | 文件夹 | |
| 8 | type | varchar | 32 | 0 | Y | N | 文件类型 |
| 编号 | 名称 | 数据类型 | 长度 | 小数位 | 允许空值 | 主键 | 默认值 | 说明 |
| 1 | user_id | int | 10 | 0 | N | Y | 用户ID:[0,8388607]用户获取其他与用户相关的数据 | |
| 2 | state | smallint | 5 | 0 | N | N | 1 | 账户状态:[0,10](1可用|2异常|3已冻结|4已注销) |
| 3 | user_group | varchar | 32 | 0 | Y | N | 所在用户组:[0,32767]决定用户身份和权限 | |
| 4 | login_time | timestamp | 19 | 0 | N | N | CURRENT_TIMESTAMP | 上次登录时间: |
| 5 | phone | varchar | 11 | 0 | Y | N | 手机号码:[0,11]用户的手机号码,用于找回密码时或登录时 | |
| 6 | phone_state | smallint | 5 | 0 | N | N | 0 | 手机认证:[0,1](0未认证|1审核中|2已认证) |
| 7 | username | varchar | 16 | 0 | N | N | 用户名:[0,16]用户登录时所用的账户名称 | |
| 8 | nickname | varchar | 16 | 0 | Y | N | 昵称:[0,16] | |
| 9 | password | varchar | 64 | 0 | N | N | 密码:[0,32]用户登录所需的密码,由6-16位数字或英文组成 | |
| 10 | | varchar | 64 | 0 | Y | N | 邮箱:[0,64]用户的邮箱,用于找回密码时或登录时 | |
| 11 | email_state | smallint | 5 | 0 | N | N | 0 | 邮箱认证:[0,1](0未认证|1审核中|2已认证) |
| 12 | avatar | varchar | 255 | 0 | Y | N | 头像地址:[0,255] | |
| 13 | open_id | varchar | 255 | 0 | Y | N | 针对获取用户信息字段 | |
| 14 | create_time | timestamp | 19 | 0 | N | N | CURRENT_TIMESTAMP | 创建时间: |
| 编号 | 名称 | 数据类型 | 长度 | 小数位 | 允许空值 | 主键 | 默认值 | 说明 |
| 1 | group_id | mediumint | 8 | 0 | N | Y | 用户组ID:[0,8388607] | |
| 2 | display | smallint | 5 | 0 | N | N | 100 | 显示顺序:[0,1000] |
| 3 | name | varchar | 16 | 0 | N | N | 名称:[0,16] | |
| 4 | description | varchar | 255 | 0 | Y | N | 描述:[0,255]描述该用户组的特点或权限范围 | |
| 5 | source_table | varchar | 255 | 0 | Y | N | 来源表: | |
| 6 | source_field | varchar | 255 | 0 | Y | N | 来源字段: | |
| 7 | source_id | int | 10 | 0 | N | N | 0 | 来源ID: |
| 8 | register | smallint | 5 | 0 | Y | N | 0 | 注册位置: |
| 9 | create_time | timestamp | 19 | 0 | N | N | CURRENT_TIMESTAMP | 创建时间: |
| 10 | update_time | timestamp | 19 | 0 | N | N | CURRENT_TIMESTAMP | 更新时间: |
5系统实现
5.1注册用户功能实现
5.1.1前台首页
用户进入系统后会看到首页,首页包含了导航栏、轮播图和文创资讯等多种模块。用户可以在首页上输入关键词进行全网搜索,快速找到自己感兴趣的文创产品、资讯或帖子。首页的轮播图展示了系统当前重点推荐的内容,帮助用户了解平台的最新动态和热门信息。如下图所示。

图5-1首页界面图
5.1.2用户注册
用户注册流程简便快捷,用户通过填写基本信息和设置登录凭证完成注册,确保账户安全。注册信息将被安全地存储和管理,保障用户隐私和数据安全。如下图所示。

图5-2用户注册界面图
5.1.3用户登录
用户通过输入注册时设置的用户名和密码进行登录,系统将验证用户身份。若信息正确,用户将成功进入个人中心,访问各项功能。如果输入错误,系统会提示用户重新输入,提供找回密码的选项以帮助用户恢复账户访问。如下图所示。

图5-3用户登录界面图
5.1.4交流社区
在交流社区模块,用户可以浏览和参与平台上的社区互动。用户可以查看其他用户发布的帖子内容,并对帖子进行评论、点赞和收藏。同时,用户也可以发布新的帖子,选择适当的分类和标签,上传封面图,并填写标题和正文进行提交。通过局部搜索或选择“全部”来筛选帖子,帮助用户快速找到相关内容。如下图所示。

图5-4交流社区界面图

图5-5 帖子内容提交界面图
5.1.5文创资讯
在文创资讯模块,用户可以浏览系统发布的各类文创资讯,了解当前文创领域的最新动态、活动或趋势。用户可以对感兴趣的资讯进行点赞、收藏或评论,也可以通过筛选和排序功能精确查找自己想要的资讯内容。如下图所示。

图5-6 文创资讯界面图
5.1.6文创产品
用户可以查看和购买文创产品,在文创产品模块中,产品按照不同的类别和属性进行了详细分类。用户可以输入关键字(如文创名称或省份)进行搜索,找到自己喜欢的产品。每个产品页面包含详细的产品信息,如名称、价格、类型、库存等,用户可以通过这些信息了解产品详情,并进行购买操作。如下图所示。

图5-7 文创产品详情界面图

图5-8 产品购买提交界面图
5.1.7 个人中心-购买信息
在购买信息模块,用户可以查看自己购买的文创产品详情和支付状态。用户可以根据文创名称、姓名或支付状态进行查询,方便了解历史购买记录和对当前产品选择支付方式进行支付。用户还可以通过此页面进行页面重置和搜索,确保所有信息的准确性。如下图所示。

图5-9 个人中心-购买信息界面图

图5-10 个人中心-支付详情界面图
5.2管理员功能实现
5.2.1系统用户
管理员可以管理所有系统用户的信息,查看和操作注册用户及其他管理员的账户。通过搜索用户的姓名或联系方式,管理员能够快速定位到特定的用户账户,并进行增删改查操作。这有助于管理员维护平台的用户数据并确保系统的正常运营。如下图所示。

图5-11 系统用户界面
5.2.2文创产品管理
管理员可以管理文创产品的展示,查看每个文创产品的详细信息,并审查用户评论。管理员可以通过文创省份或产品名称进行搜索,快速查找特定产品。此外,管理员还可以添加新的文创产品,包括填写文创编号、名称、价格、库存等,并上传产品图片,提交添加到系统中。如下图所示。

图5-12 文创产品管理界面

图5-13 添加文创产品界面
5.2.3购买信息管理
管理员可以查看平台上所有用户的购买信息,并审查支付状态。管理员可以输入文创产品名称、用户姓名或支付状态来查询特定的购买记录,并根据需要对购买信息进行重置、删除或修改等操作,确保系统中的购买信息及时更新和准确无误。如下图所示。

图5-14 购买信息管理界面
5.2.4系统管理
系统管理功能包括轮播图的管理,管理员可以查看当前的轮播图内容,包括图片、标题和链接。管理员可以上传新的轮播图、编辑现有内容或删除不需要的轮播图。通过这一功能,管理员能够确保首页展示内容的新鲜性和吸引力。如下图所示。

图5-15 系统管理界面
6系统测试
6.1系统测试目标
为了保证文创管理系统的质量,使其能够稳定地运行,并排除其可能存在的未知隐患。解除软件可能存在的故障,理清楚测试与纠错的关系,如下图所示。

图6-1测试与纠错信息流程
6.2系统功能测试
通过对系统中所含的主要实体对象及其功能操作进行测试用例设计。以下是详细的测试表:
表6-1用户注册登录测试表
| 测试用例编号 | 功能模块 | 测试用例描述 | 测试结果 |
| TC001 | 用户注册 | 输入正确的用户名和密码 | 注册成功,提示注册完成 |
| TC002 | 用户注册 | 输入已存在的用户名 | 注册失败,提示用户名已存在 |
| TC003 | 用户注册 | 输入格式错误的邮箱地址 | 注册失败,提示邮箱格式错误 |
| TC004 | 用户注册 | 不输入密码 | 注册失败,提示密码不能为空 |
| TC005 | 用户注册 | 输入弱密码(如123456) | 注册失败,提示密码强度不足 |
表6-2用户登录测试表
| 测试用例编号 | 功能模块 | 测试用例描述 | 测试结果 |
| TC001 | 用户登录 | 输入正确的用户名和密码 | 登录成功,进入主页 |
| TC002 | 用户登录 | 输入错误的用户名 | 登录失败,提示用户名不存在 |
| TC003 | 用户登录 | 输入错误的密码 | 登录失败,提示密码错误 |
| TC004 | 用户登录 | 未输入用户名或密码 | 登录失败,提示用户名或密码不能为空 |
| TC005 | 用户登录 | 多次输入错误密码 | 登录失败,提示账户已被锁定 |
表6-3文创产品信息查看测试表
| 测试用例编号 | 功能模块 | 测试用例描述 | 测试结果 |
| TC001 | 文创产品信息查看 | 浏览特定文创产品信息 | 信息显示正常 |
| TC002 | 文创产品信息查看 | 搜索文创产品信息 | 返回搜索结果 |
| TC003 | 文创产品信息查看 | 查看评价 | 评价展示正常 |
| TC004 | 文创产品信息查看 | 查看文创产品图片 | 图片展示正常 |
6.3测试结果总结
经过测试,用户注册功能正常,对于正确、错误、格式错误的用户名、密码和强度进行了有效验证。用户登录功能也正常,能处理正确、错误和多次错误密码的情况。文创产品信息查看模块能够正常展示特定文创产品的信息,包括评价和图片。总体来说,各功能模块的测试表现良好,符合预期的功能要求,为用户提供了良好的体验和有效的操作流程。
结 论
本系统基于SpringBoot框架,设计并实现了一套高效的中国文创管理系统,旨在优化文创产品的管理流程,提高管理员工作效率,提升用户体验。系统覆盖了文创产品管理、用户管理、购买信息管理、轮播图管理、公告管理、资源管理和社区交流管理等功能模块,全面满足了文创行业在产品展示、销售管理、信息发布及用户互动等方面的需求。
通过SpringBoot的高效开发模式,系统实现了功能模块的高度集成与易于扩展。管理员能够在一个统一的平台上快速操作、查看和修改各类信息,简化了工作流程。文创产品的增删改查功能支持产品信息的实时更新与准确管理,确保了平台上展示的产品内容始终保持最新。购买信息管理模块的实现,使得管理员可以方便地查看用户的订单情况并进行相应的操作,提高了订单处理效率,确保了良好的用户服务体验。
系统还通过精细的权限管理确保了平台的安全性,不同级别的用户拥有不同的权限,避免了数据泄露或滥用的风险。数据的查询和过滤功能则让管理员可以在海量信息中迅速定位到所需内容,进一步提升了操作效率。
通过该系统的实施,不仅提高了文创产品管理的自动化和智能化程度,也为未来的功能扩展和系统升级奠定了基础。随着文创行业的发展,系统能够灵活适应市场需求的变化,不断优化和完善。总体来说,本系统为文创行业的管理提供了有力的技术支持,促进了行业的数字化转型和可持续发展。
参考文献
[1]Borrego D ,Barba I ,Valle D C , et al. DPGraphJ: A Java package for the implementation of dynamic programming algorithms [J]. SoftwareX, 2024, 28 101948-101948.
[2]何璇,李佳怡,张一. 创意与审美:荆楚博物馆群文创发展现状与路径 [J]. 文化软实力研究, 2024, 9 (05): 60-70.
[3]宋海燕. “两创”视角下高校非遗文创人才培养研究——以深圳职业技术大学为例 [J]. 文化月刊, 2024, (08): 155-157.
[4]丁俊. 两岸文创设计应用型人才培养体系的比较研究 [J]. 内蒙古艺术(蒙古文、汉文), 2024, (04): 59-65.
[5]丁静. 非遗传承视域下文创设计人才培养策略研究 [J]. 教育信息化论坛, 2023, (03): 54-56.
[6]李荣坤. 产业扶持让文创走得更远 [J]. 大众投资指南, 2024, (14): 66-68.
[7]Liu Y . Design and Implementation of a Student Attendance Management System based on Springboot and Vue Technology [J]. Frontiers in Computing and Intelligent Systems, 2024, 8 (1): 91-97.
[8]刘元. 工美博览看文创 千年技艺向“新”行[N]. 消费日报, 2024-05-10 (A04).
[9]洪庆平,卢维佳. 文创设计人才培养的产教融合现状及趋势 [J]. 湖南包装, 2024, 39 (02): 183-187.
[10]Jamie C . Learn SQL using MySQL in One Day and Learn It Well:SQL for beginners with Hands-on Project[M]. Packt Publishing Limited: 2024-04-26.
[11]卢琦. 文旅融合下博物馆文创产品设计开发研究 [J]. 大观, 2024, (04): 90-92.
[12]李敏,任雅芳,栾雪阳,等. 区域特色文创设计人才培养路径——以高淳陶瓷文创为例 [J]. 陶瓷科学与艺术, 2024, 58 (01): 26-27.
[13]刘勇,柯佳明. 设计管理驱动博物馆文创产品开发策略研究 [J]. 家具与室内装饰, 2023, 30 (10): 46-50.
[14]沈华杰,王小雪,黄东海. 从“晋江经验”谈木艺文创品牌经营管理 [J]. 艺术品鉴, 2023, (26): 84-86+122.
[15]徐剑锋. “三驾马车”助推肇庆文创产业御风前行[N]. 西江日报, 2023-08-01 (002).
[16]韩毅敏. 基于馆藏文献资源的文创产品开发与管理——以上海图书馆为例 [J]. 图书馆杂志, 2023, 42 (06): 68-73+112.
[17]王志亮,纪松波. 基于SpringBoot的Web前端与数据库的接口设计 [J]. 工业控制计算机, 2023, 36 (03): 51-53.
[18]王姗. 努力向中国文创名城目标不断迈进[N]. 昆明日报, 2021-11-25 (002).
[19]蔡雪姣. 中国革命老区红色文创产品设计创意管理研究[D]. 南京航空航天大学, 2021.
[20]刘蒋. 基于藏品信息管理系统的文创元素资源库建设探究 [J]. 文物鉴定与鉴赏, 2020, (20): 92-94.
致 谢
在本论文的撰写及系统开发过程中,我深刻体会到了独立完成系统开发任务所带来的挑战与成就感。首先,我必须向我的导师表达最诚挚的谢意,他在整个研究与开发过程中,为我提供了无私的指导与建议。无论是在技术细节的处理还是在研究思路上的把握,他都给予了我宝贵的方向性指导,帮助我解决了众多难题。他的专业知识和严谨态度对我产生了深远的影响,促进了我在学术领域的不断进步。每一次的讨论和反馈都让我受益良多。
在开发过程中,我经历了从系统需求分析、架构设计到功能实现的整个流程。这一过程不仅锻炼了我的编程技能,也让我在项目管理、时间规划和问题解决等方面取得了显著的进步。我独立编写了系统的每一行代码,并通过不断的测试与优化,确保了系统的稳定性和性能。面对技术难题时,我通过广泛查阅文献、技术文档和参与社区讨论,自主解决了各种问题,这个过程加深了我对技术深度与广度的理解。
同时,我也要向我的家人和朋友表达感激之情,感谢你们在我遇到困难时给予的鼓励与支持。我们的讨论和互动不仅丰富了我的研究内容,也让整个过程充满了乐趣。
我还要特别感谢我的家人,感谢你们的理解和支持。在我追求学术目标的道路上,你们的鼓励是我前进的最大动力。
最后,我要向所有参与本研究的受访者以及提供数据支持的机构表示感谢,你们的帮助是本研究得以顺利完成的关键。
再次感谢所有关心和支持我的人,正是因为有了你们的陪伴,我才能走到今天。
958

被折叠的 条评论
为什么被折叠?



