为什么要做微信小程序

微信小程序发布过程
基于vue的微信小程序发布流程微信小程序发布过程

创建微信小程序流程图

微信小程序-绑卡流程-小程序绑卡-序列图

微信小程序API
小程序开发框架提供丰富的微信原生 API,可以方便的调起微信提供的能力,如获取用户信息,本地存储,支付功能等。详细介绍请参考 API 文档。
通常,在小程序 API 有以下几种类型微信小程序API

发送微信红包流程图

微信前后端网页授权认证时序图
微信前后端网页授权认证时序图微信前后端网页授权认证时序图

微信公众号登陆流程

微信消息推送流程图

微信小程序支付流程

对账流程
简单微信支付系统和商户系统的对账流程对账流程

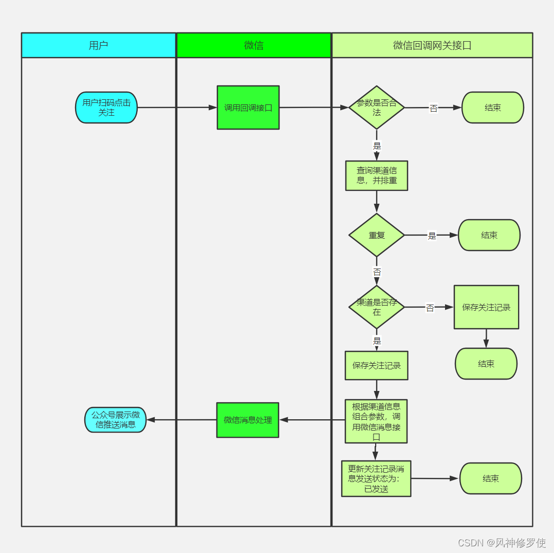
用户关注公众号流程
关注公众号用户关注公众号流程


3574

被折叠的 条评论
为什么被折叠?



