Java源码 思维导图

本文详细解析了Java8中HashMap的实现原理,包括其内部结构、冲突解决策略、扩容机制等方面,帮助读者深入掌握这一核心数据结构的运作方式。

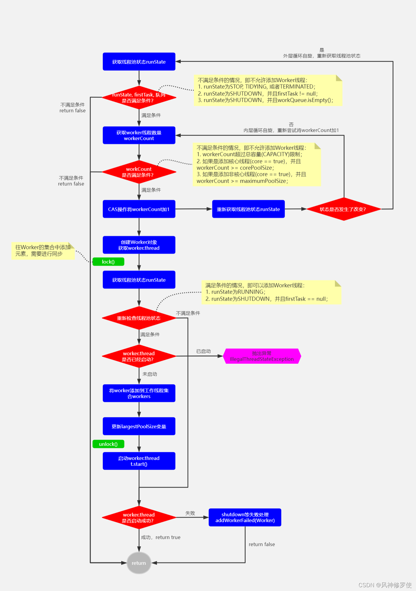
源码 - ThreadPoolExecutor.addWorker(Runnable, boolean)

在这里插入图片描述

HashMap源码解析

Java8中HashMap的源码 解读HashMap源码解析
在这里插入图片描述

评论
添加红包

请填写红包祝福语或标题

红包个数最小为10个

红包金额最低5元

当前余额3.43前往充值 >
需支付:10.00
成就一亿技术人!
领取后你会自动成为博主和红包主的粉丝 规则
hope_wisdom
发出的红包
实付
使用余额支付
点击重新获取
扫码支付
钱包余额 0

抵扣说明:

1.余额是钱包充值的虚拟货币,按照1:1的比例进行支付金额的抵扣。
2.余额无法直接购买下载,可以购买VIP、付费专栏及课程。

余额充值