秒杀思维导图

秒杀流程

订单秒杀流程图
在这里插入图片描述

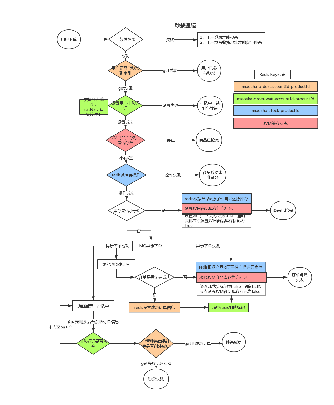
秒杀逻辑

秒杀逻辑实现
在这里插入图片描述

如何设计一个秒杀系统

在这里插入图片描述

抢购(状态机实现)

在这里插入图片描述

订单异步处理

在这里插入图片描述

评论
成就一亿技术人!
拼手气红包6.0元
还能输入1000个字符
 
红包 添加红包
表情包 插入表情
 条评论被折叠 查看
添加红包

请填写红包祝福语或标题

红包个数最小为10个

红包金额最低5元

当前余额3.43前往充值 >
需支付:10.00
成就一亿技术人!
领取后你会自动成为博主和红包主的粉丝 规则
hope_wisdom
发出的红包
实付
使用余额支付
点击重新获取
扫码支付
钱包余额 0

抵扣说明:

1.余额是钱包充值的虚拟货币,按照1:1的比例进行支付金额的抵扣。
2.余额无法直接购买下载,可以购买VIP、付费专栏及课程。

余额充值