学习内容
1 线性回归的建模与预测
线性回归是一种简单且常用的统计分析方法,核心目标是探索自变量与因变量之间的线性关联规律,并构建预测模型。它假设两个变量间存在一条近似直线的趋势,通过分析历史数据找到这条最贴合的“直线”,使数据点到直线的整体偏离程度最小。例如在房价预测中,房屋面积(自变量)与售价(因变量)可能存在线性关系,面积越大售价越高,线性回归能基于过往成交数据拟合出这条关系线,后续输入新房屋面积即可预测售价。
在实际应用中,线性回归可处理多变量问题,即分析多个因素对结果的综合影响。例如预测学生成绩时,自变量可包括学习时长、课外辅导次数、作业完成质量等,通过线性回归能找出各因素对成绩的影响权重,明确哪些因素对成绩提升更关键。此外,线性回归结果直观易懂,拟合出的直线或平面方程能清晰展示变量间的数学关系,便于后续分析和决策。不过,线性回归要求变量间存在线性关系,且对异常值敏感,若数据中存在极端值,可能使拟合结果偏离真实规律,使用时需结合数据特点合理应用。
1.1 环境准备
安装seaborn模块,导入Python中常用的数据分析和可视化库(NumPy、Pandas、Matplotlib、Seaborn),并设置Matplotlib图表直接在Jupyter Notebook中显示,为后续数据处理和可视化做准备。
%pip install seaborn
%pip install ipywidgets
import numpy as np
import pandas as pd
import matplotlib.pyplot as plt
import seaborn as sns
%matplotlib inline
1.2 下载数据集并读取
通过wget下载并解压包含美国房价数据的压缩包,读取CSV文件到Pandas DataFrame,并展示前5行数据以初步查看数据结构。
!wget https://model-community-picture.obs.cn-north-4.myhuaweicloud.com/ascend-zone/notebook_datasets/6f50105cd95411ef874afa163edcddae/USA_Housing.csv
df = pd.read_csv("USA_Housing.csv")
df.head()
1.3 检查数据集的基本信息
分别展示数据框的详细信息(包括列类型和非空值数量)、关键统计量(分位数从10%到90%)以及所有列名,用于快速了解数据集的结构、分布和特征。
info() 方法检查数据类型和数字
df.info(verbose=True)
describe() 方法获取数据集各种特征的统计摘要
df.describe(percentiles=[0.1,0.25,0.5,0.75,0.9])
columns 属性获取列(特征)的名称
df.columns
1.4 数据集的基本绘图和可视化
通过Seaborn的pairplot可视化各变量间关系,绘制房价直方图与密度图分析分布,计算并绘制相关系数热力图(含数值标注),以探索数据分布特征及变量相关性。
使用 seaborn 的 Pairplots
sns.pairplot(df)

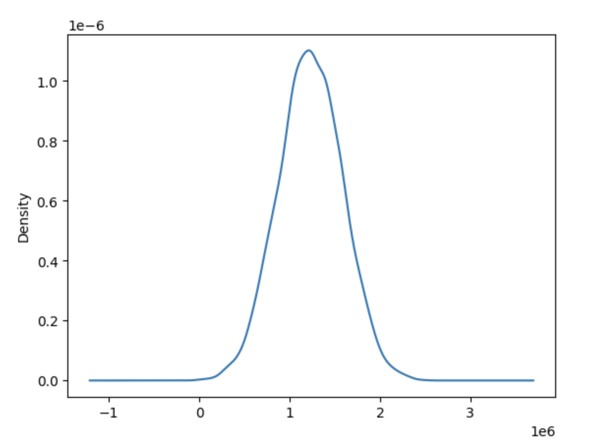
价格分布 (预测数量)
df['PRICE'].plot.hist(bins=25,figsize=(8,4))

df['PRICE'].plot.density()

相关矩阵和热图展示
# 选择数值类型的列
numeric_df = df.select_dtypes(include=['float64', 'int64'])
# 计算相关系数矩阵
numeric_df.corr()

# 绘制热图
plt.figure(figsize=(10, 7))
sns.heatmap(numeric_df.corr(), annot=True, linewidths=2)

1.5 Feature 和变量集
提取数据框的列名列表,将前n-2列作为特征矩阵X,倒数第二列作为目标变量y,并打印它们的维度以确认数据分割正确。
创建数据框列名称列表
l_column = list(df.columns) # 列出列名
len_feature = len(l_column) # 列向量列表长度
l_column
将所有数值特征放在 X 中,将所有数字特征放在 y 中,忽略线性回归的字符串 Address
X = df[l_column[0:len_feature-2]]
y = df[l_column[len_feature-2]]
print("Feature set size:",X.shape)
print("Variable set size:",y.shape)
X.head()
y.head()
1.6 训练集与测试集的拆分
使用scikit-learn的train_test_split函数将特征矩阵X和目标变量y按7:3比例划分为训练集和测试集,设置随机种子123确保可重复性,并打印各数据集的维度以验证划分结果。
从 scikit-learn 导入 train_test_split 函数
from sklearn.model_selection import train_test_split
使用拆分比率和随机种子在一个命令中创建 X 和 y 训练和测试拆分
X_train, X_test, y_train, y_test = train_test_split(X, y, test_size=0.3, random_state=123)
检查训练/测试拆分的大小和形状(它应该在上述 test_size 参数的比率中)
print("Training feature set size:",X_train.shape)
print("Test feature set size:",X_test.shape)
print("Training variable set size:",y_train.shape)
print("Test variable set size:",y_test.shape)
1.7 对房价数据建模以及训练
使用scikit-learn的LinearRegression构建线性回归模型,在训练集上拟合后输出截距项和各特征的回归系数,并将系数整理为以特征名为索引的DataFrame,便于直观查看各变量对目标变量的影响程度。
从 scikit-learn 导入线性回归模型估计器并实例化
from sklearn.linear_model import LinearRegression
from sklearn import metrics
lm = LinearRegression() # 创建线性回归对象'lm'
将模型拟合到实例化对象本身
lm.fit(X_train,y_train) # 将线性模型拟合到“lm”对象本身上,即不需要将其设置为另一个变量
检查截距和系数并将它们放入 DataFrame 中
print("The intercept term of the linear model:", lm.intercept_)
print("The coefficients of the linear model:", lm.coef_)
cdf = pd.DataFrame(data=lm.coef_, index=X_train.columns, columns=["Coefficients"])
cdf
1.8 计算系数的标准误差和 t 统计量
计算线性回归模型中各特征系数的标准误和t统计量,评估特征重要性;按t统计量降序排列特征,输出重要性排序;最后绘制前四个重要特征与房价的散点图,直观展示它们与房价的线性关系。具体步骤包括:计算自由度、训练误差、标准误;构建包含系数、标准误和t统计量的DataFrame;按t统计量排序特征并输出;创建2x3的子图布局,分别绘制各特征与房价的散点图,并设置标题。
# 假设 lm 是一个线性回归模型,X_train 和 y_train 是训练数据
# 计算训练预测和误差
train_pred = lm.predict(X_train)
train_error = np.square(train_pred - y_train)
sum_error = np.sum(train_error)
# 计算自由度
dfN = X_train.shape[0] - X_train.shape[1]
# 初始化标准误差列表
k = X_train.shape[1]
se = [0] * k # 初始化一个大小为 k 的列表
for i in range(k):
r = (sum_error/dfN)
r = r/np.sum(np.square(X_train[list(X_train.columns)[i]]-X_train[list(X_train.columns)[i]].mean()))
se[i]=np.sqrt(r)
cdf['Standard Error']=se
cdf['t-statistic']=cdf['Coefficients']/cdf['Standard Error']
cdf
print("Therefore, features arranged in the order of importance for predicting the house price\n",'-'*90,sep='')
l=list(cdf.sort_values('t-statistic',ascending=False).index)
print(' > \n'.join(l))
l=list(cdf.index)
from matplotlib import gridspec
fig = plt.figure(figsize=(18, 10))
gs = gridspec.GridSpec(2,3)
#f, ax = plt.subplots(nrows=1,ncols=len(l), sharey=True)
ax0 = plt.subplot(gs[0])
ax0.scatter(df[l[0]],df['PRICE'])
ax0.set_title(l[0]+" vs. PRICE", fontdict={
'fontsize':20})
ax1 = plt.subplot(gs[1])
ax1.scatter(df[l[1]],df['PRICE'])
ax1.set_title(l[1]+

最低0.47元/天 解锁文章

被折叠的 条评论
为什么被折叠?



