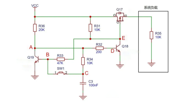
传统的机械开关无法实现电子式的智能关机和状态保持,而今天介绍的这款一键开关机电路,实现了完全由电子控制的智能开关机功能。

刚上电处于关机状态时,电容 C3 充电使 D 点电压缓升,而 B 点通过 R31 和 R33 直接连接 VCC,所以 NPN 三极管 Q19 会先导通。Q19 导通后,A 点被拉至低电平,D 点也随之保持低电平,导致 PNP 三极管 Q18 截止,此时 E 点被 R31 上拉至高电平,PMOS 管 Q17(作为电源开关)处于截止状态,系统维持关机

开机时只需短按按键 SW1:按下瞬间,C 点被 A 点(低电平)拉低,B 点也通过按键 SW1 同步被拉低,Q19 因此瞬间截止;A 点随后被 R36 拉高,使 Q18 导通,E 点被拉低,PMOS 管 Q17 导通,系统上电开机。
此时 B 点会被导通的 Q18 锁定在低电平(与 E 点一致),所以即使按键弹起,Q19 也无法导通,开机状态得以保持。

关机则需要再次短按 SW1:开机状态下 B 点和 E 点均为低电平,按下按键时,C 点和 D 点被拉低,Q18 失去驱动而截止,E 点恢复高电平;这会让 Q19 重新导通,A 点被拉至低电平,Q18 保持截止,PMOS 管 Q17 随之截止,系统负载完全断电,回到初始关机状态。
不过这个电路有个小缺陷:关机状态下 Q19 始终导通,会产生微安级的漏电流,因此不太适合对功耗特别敏感的电路系统。
616

被折叠的 条评论
为什么被折叠?



