
PMOS 可用于电路中某一模块的上电通断控制,电路设计需注意:VCC_IN 与控制端 PWR_CON 的电平标准需一致(例如:VCC_IN=3.3V 时,PWR_CON 高电平也应为 3.3V)
当控制端为高电平时,PMOS 断开,VCC_OUT 无电压输出;
当控制端为低电平时,PMOS 导通,VCC_OUT 有电压输出,且VCC_IN ≈ VCC_OUT
对于 PMOS ,当 Vgs = Vg - Vs < 0 时,PMOS 导通;当 Vgs = Vg - Vs > 0 时,PMOS 断开。
因为 MOS 管的导通压降是非常小的,所以导通时 Rds(漏源电阻)的能量损耗可忽略。
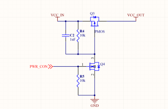
进一步地,上图的电路可以扩展为下图,可通过 NMOS 间接控制 PMOS。

拓展为此电路,针对 VCC_IN 与 PWR_CON 电压就没有强制的要求了。当 PWR_CON 为高电平的时候,NMOS 导通,PMOS 的栅极被拉低到低电平,PMOS 导通,VCC_OUT 有电压输出;
反之,当 PWR_CON 为低电平时,NMOS 关断,从而使 PMOS 也断开,这样就完成了 VCC_IN 输出电压到 VCC_OUT 的控制。
4714

被折叠的 条评论
为什么被折叠?



