在驱动 MOS 管时的理想状态下,MOS 管栅极驱动波形是一个相对平滑的脉冲信号,

但实际测得的 Ugs 波形常常都是带振荡的,而这会产生噪声干扰与额外功率损耗。

那你知道为什么会形成振荡吗?
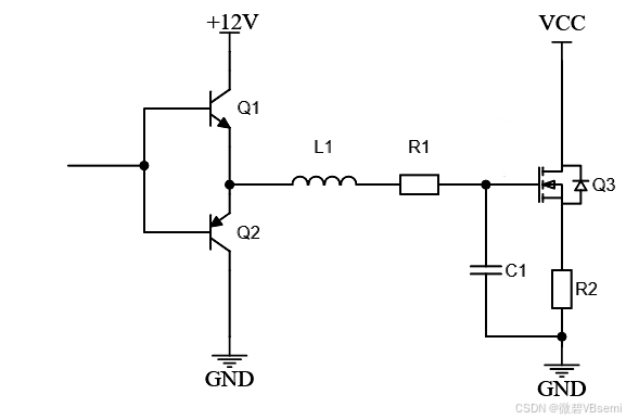
(如图所示)为了向MOS管提供足够驱动电流,一般会用推挽电路,如三极管 Q1、Q2。实际线路中会存在感抗和电阻,如图的等效电感 L1、等效电阻 R1,且 MOS 管 GD、GS 间有寄生电容(等效为 C1)。L1 和 C1就形成了谐振振荡电路,因 R1 极小无法起阻尼作用,导致在驱动脉冲上升沿、下降沿形成振荡波形。

为抑制振荡,通常在栅极串联驱动电阻,且 PCB 走线时该电阻应尽量靠近栅极

最低0.47元/天 解锁文章
4410

被折叠的 条评论
为什么被折叠?



