
STC32G144K246 实验箱 讨论稿,2025/10/20
===见被置顶到 2楼 的 44楼层的附件
辛苦费5000, 征集发挥STC32G144K246性能的实验箱方案
===DSP+模拟大师,Ai8052U-支持32位/8位8051指令,72MHz ~ 120MHz
===TFPU【浮点+三角函数】@230MHz, PWM@230MHz
===144K SRAM, 246K Flash, LQFP100/64/48
2组独立 真12位ADC, 2组独立 12位DAC,
4组独立运放 / PGA, 4组独立比较器
STC32G144K246的2个独立高速【12位DAC】直接在内部
===输出到 【内部运算放大器OPA输入 / PGA】,再输出
===或输出到【内部比较器】输入
USB 2.0,Full-Speed,16个双向端点,支持4种端点传输模式
2组 CAN-FD !!! 3组 Lin; 2组 I2S
DMA-P2P/外设直接到外设, DMA支持 :
TFT-i8080/M6800接口, QSPI, 3组独立的SPI, 2组独立的I2C
8组USART, 可分别支持异步串口UART或同步串口SPI
2组独立的12位ADC;2组独立的12位DAC;
24-通道, 6组周期不同高级16位PWM定时器:
3 组 4 对互补PWM(PWMA/PWMC/PWME),方便控制 3组3相电机
3 组 4 个单独PWM(PWMB/PWMD/PWMF)
T0/T1/T2/T3/T4, T5/T6/T7/T8, T9/T10, T11, T17/T18, 14个24位定时器
RTC-年/月/日/星期/时/分/秒 实时时钟
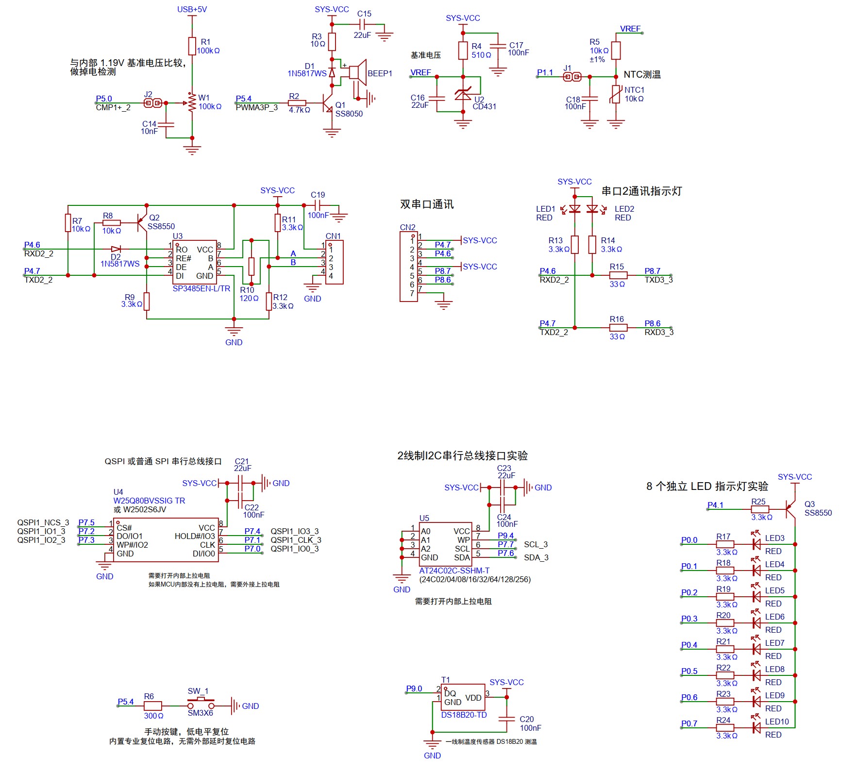
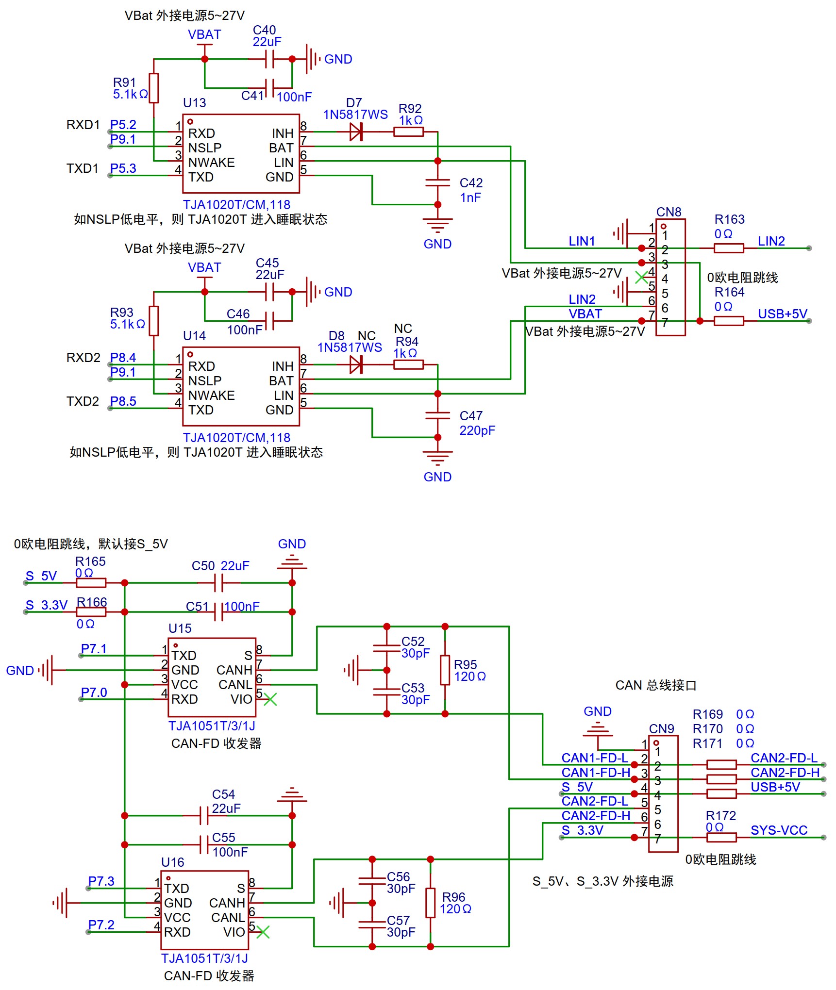
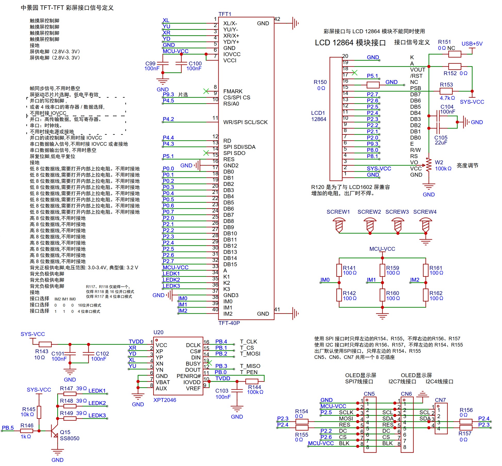
STC32G144K246-LQFP100实验箱20251020版本开源图纸,
请大家一起帮忙审核,附件有 立创EDA工程文件

大家 看下 管脚-安排 合不合理 !
一起设计强大的 STC32G144K246-LQFP100 实验箱









728

被折叠的 条评论
为什么被折叠?



